A
Analog Devices Inc./Maxim Integrated
| Series | Category | # Parts | Status | Description |
|---|---|---|---|---|
| Part | Spec A | Spec B | Spec C | Spec D | Description |
|---|---|---|---|---|---|
| Series | Category | # Parts | Status | Description |
|---|---|---|---|---|
| Part | Spec A | Spec B | Spec C | Spec D | Description |
|---|---|---|---|---|---|
| Part | Category | Description |
|---|---|---|
Analog Devices Inc./Maxim Integrated LTC1879EGN#TRUnknown | Integrated Circuits (ICs) | IC REG BUCK ADJ 1.2A 16SSOP |
Analog Devices Inc./Maxim Integrated LTC2208CUP#TRUnknown | Integrated Circuits (ICs) | IC ADC 16BIT 130MSPS 64-QFN |
Analog Devices Inc./Maxim Integrated ADP2108ACBZ-1.1-R7Obsolete | Integrated Circuits (ICs) | IC REG BUCK 1.1V 600MA 5WLCSP |
Analog Devices Inc./Maxim Integrated EV1HMC832ALP6GObsolete | Development Boards Kits Programmers | EVAL BOARD FOR HMC832ALP6GE |
Analog Devices Inc./Maxim Integrated LTC488ISWUnknown | Integrated Circuits (ICs) | IC LINE RCVR RS485 QUAD 16-SOIC |
Analog Devices Inc./Maxim Integrated LTC6946IUFD-2Obsolete | Integrated Circuits (ICs) | IC CLK/FREQ SYNTH 28QFN |
Analog Devices Inc./Maxim Integrated MAX5556ESA+TObsolete | Integrated Circuits (ICs) | IC DAC/AUDIO 16BIT 50K 8SOIC |
Analog Devices Inc./Maxim Integrated EVAL-FLTR-LD-1RZUnknown | Unclassified | EVAL BRD FOR AD800 SERIES |
Analog Devices Inc./Maxim Integrated | Development Boards Kits Programmers | BOARD EVAL FOR AD9963 |
Analog Devices Inc./Maxim Integrated LTC1296CCSW#TRUnknown | Integrated Circuits (ICs) | IC DATA ACQ SYS 12BIT 5V 20SOIC |
| Series | Category | # Parts | Status | Description |
|---|---|---|---|---|
| Integrated Circuits (ICs) | 1 | Obsolete | ||
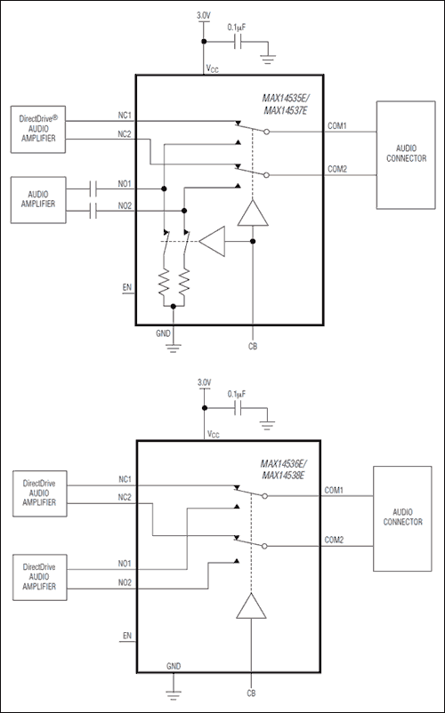
| Analog Switches - Special Purpose | 1 | Active | ||
| Integrated Circuits (ICs) | 1 | Active | ||
| Integrated Circuits (ICs) | 1 | Obsolete | ||
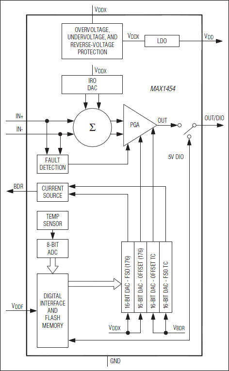
MAX1454Precision Sensor Signal Conditioner with Overvoltage Protection | Evaluation and Demonstration Boards and Kits | 6 | Active | The MAX1454 is a highly integrated analog sensor signal conditioner targeted for automotive applications. The device provides amplification, calibration, and temperature compensation to enable an overall performance approaching the inherent repeatability of the sensor. The fully analog signal path introduces no quantization noise in the output signal while enabling digitally controlled trimming of the output. Offset and span are calibrated with integrated 16-bit DACs, allowing sensors to be truly interchangeable.The device architecture includes a programmable sensor excitation, a 32-step programmable-gain amplifier (PGA), a 2K x 8 bits internal flash memory, four 16-bit DACs, and an on-chip temperature sensor. In addition to offset and span compensation, the device provides a unique temperature-compensation method for offset TC and FSO TC to provide a remarkable degree of flexibility while minimizing manufacturing costs.The device is packaged in a 16-pin TSSOP and covers the automotive AEC-Q100 Grade 1 temperature range of -40°C to +125°C.ApplicationsHumidity SensorsPressure Calibrators and ControllersPressure SensorsResistive Element SensorsStrain Gauges |
| Transient Voltage Suppressors (TVS) | 1 | Obsolete | ||
| Power Management - Specialized | 2 | Active | ||
| Current Regulation/Management | 2 | Obsolete | ||
| Logic | 2 | Obsolete | ||
| Integrated Circuits (ICs) | 8 | Active | ||