A
Analog Devices Inc./Maxim Integrated
| Series | Category | # Parts | Status | Description |
|---|---|---|---|---|
| Part | Spec A | Spec B | Spec C | Spec D | Description |
|---|---|---|---|---|---|
| Series | Category | # Parts | Status | Description |
|---|---|---|---|---|
| Part | Spec A | Spec B | Spec C | Spec D | Description |
|---|---|---|---|---|---|
| Part | Category | Description |
|---|---|---|
Analog Devices Inc./Maxim Integrated LTC1879EGN#TRUnknown | Integrated Circuits (ICs) | IC REG BUCK ADJ 1.2A 16SSOP |
Analog Devices Inc./Maxim Integrated LTC2208CUP#TRUnknown | Integrated Circuits (ICs) | IC ADC 16BIT 130MSPS 64-QFN |
Analog Devices Inc./Maxim Integrated ADP2108ACBZ-1.1-R7Obsolete | Integrated Circuits (ICs) | IC REG BUCK 1.1V 600MA 5WLCSP |
Analog Devices Inc./Maxim Integrated EV1HMC832ALP6GObsolete | Development Boards Kits Programmers | EVAL BOARD FOR HMC832ALP6GE |
Analog Devices Inc./Maxim Integrated LTC488ISWUnknown | Integrated Circuits (ICs) | IC LINE RCVR RS485 QUAD 16-SOIC |
Analog Devices Inc./Maxim Integrated LTC6946IUFD-2Obsolete | Integrated Circuits (ICs) | IC CLK/FREQ SYNTH 28QFN |
Analog Devices Inc./Maxim Integrated MAX5556ESA+TObsolete | Integrated Circuits (ICs) | IC DAC/AUDIO 16BIT 50K 8SOIC |
Analog Devices Inc./Maxim Integrated EVAL-FLTR-LD-1RZUnknown | Unclassified | EVAL BRD FOR AD800 SERIES |
Analog Devices Inc./Maxim Integrated | Development Boards Kits Programmers | BOARD EVAL FOR AD9963 |
Analog Devices Inc./Maxim Integrated LTC1296CCSW#TRUnknown | Integrated Circuits (ICs) | IC DATA ACQ SYS 12BIT 5V 20SOIC |
| Series | Category | # Parts | Status | Description |
|---|---|---|---|---|
| Current Regulation/Management | 1 | Active | ||
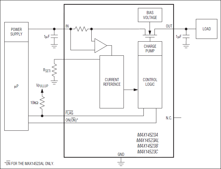
MAX14523C250mA to 1.5A, Adjustable Current-Limit Switches | Integrated Circuits (ICs) | 1 | Active | The MAX14523A/MAX14523AL/MAX14523B/MAX14523C programmable current-limit switches feature internal current limiting to prevent damage to host devices due to faulty load conditions. These current-limit switches feature a low 70mΩ on-resistance and operate from a +1.7V to +5.5V input voltage range. The current limit is adjustable from 250mA to 1.5A, making these devices ideal for SDIO (secure digital input/output) and other load-switching applications.Each device in the family handles an overcurrent event differently depending on the option selected. The MAX14523A/MAX14523AL go into an autoretry mode, the MAX14523B latches off the switch, and the MAX14523C features a continuous current-limit mode. Additional safety features include thermal shutdown to prevent overheating and reverse-current blocking to prevent current from being driven back into the source.The MAX14523A/MAX14523AL/MAX14523B/MAX14523C are available in a tiny 8-pin, 3mm x 3mm, TDFN package and operate over the -40°C to +125°C automotive temperature range.ApplicationsCell PhonesGPSMP3 PlayersNotebook VGA PortsSDIO PortsUSB PortsUTCA/ATCA Platforms |
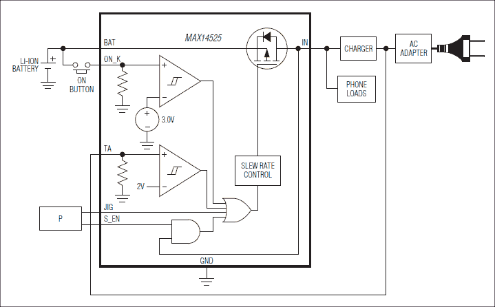
MAX14525Battery Switch with Four Enables | Integrated Circuits (ICs) | 1 | Active | The MAX14525 features a low RON35mΩ (typ) load switch with four unique enable inputs. The MAX14525 is ideal for disconnecting the lithium-ion (Li+) battery from the loads in portable devices such as cell phones. The MAX14525 operates from a +2.2V to +5.5V supply voltage.The MAX14525 features an extremely low 0.8µA (typ) quiescent supply current to maximize battery life in portable devices. It is enabled from four possible inputs: external charger connection capable of high voltage up to +28V, travel adapter (TA), on key (ON_K), factory mode enable (JIG), and switch enable (S_EN). The S_EN input is internally ANDed with the switched battery connection (IN).The MAX14525 is available in a small 8-pin, 2mm x 2mm TDFN package and operates over the -40°C to +85°C extended temperature range.ApplicationsCell PhonesDigital CamerasGPSPDAsUMPC Computers |
| Integrated Circuits (ICs) | 1 | Obsolete | ||
| Power Management (PMIC) | 1 | Active | ||
MAX14528Adjustable Overvoltage Protector with High Accuracy | Power Management - Specialized | 3 | Active | The MAX14527/MAX14528 overvoltage protection devices feature a low 100mΩ (typ) RONinternal FET and protect low-voltage systems against voltage faults up to +28V. When the input voltage exceeds the overvoltage threshold, the internal FET is turned off to prevent damage to the protected components.The overvoltage protection threshold can be adjusted with optional external resistors to any voltage between 4V and 8V. With the OVLO input set below the external OVLO select voltage, the MAX14527/MAX14528 automatically choose the internal ±2.5% accurate trip thresholds. The internal overvoltage thresholds (OVLO) are preset to 5.75V typical (MAX14527) or 6.76V typical (MAX14528). The MAX14527/MAX14528 are also protected against overcurrent events with an internal thermal shutdown.The MAX14527/MAX14528 are offered in a small, 8-pin TDFN-EP package and operate over the -40°C to +85°C extended temperature range.ApplicationsCell PhonesMedia PlayersPDAs and Palmtop Devices |
| Power Management (PMIC) | 1 | Obsolete | ||
| Integrated Circuits (ICs) | 1 | Active | ||
| Power Management (PMIC) | 1 | Obsolete | ||
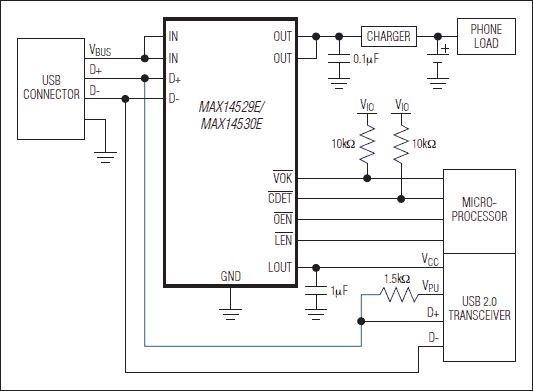
MAX14531EUSB 2.0 Hi-Speed and Audio Switches with Negative Signal Capability and ±15kV ESD | Integrated Circuits (ICs) | 1 | Active | The MAX14531E–MAX14534E high ESD-protected DP3T switches multiplex Hi-Speed (480Mbps) USB signals, low/full-speed USB signals, and analog signals such as AC-coupled audio or video through any of three channels. These devices combine the low on-capacitance (CON) and low on-resistance (RON) necessary for high-performance switching applications in portable electronics, and include an internal negative supply to pass AC-coupled audio signals that swing below ground (down to -2.0V). The MAX14531E–MAX14534E operate from a +2.7V to +5.5V supply.The MAX14531E–MAX14534E have a shutdown function to reduce supply current and set all channels to high impedance. The MAX14531E–MAX14534E feature a VBUS detection function through the CB0 input to automatically switch to the default USB signal path upon detection of a valid VBUS signal. The MAX14532E/MAX14534E feature internal shunt resistors on audio channels to reduce clicks and pops heard at the output.The MAX14531E–MAX14534E are available in a space-saving, 12-bump, 1.5mm x 2.0mm WLP package and operate over the -40°C to +85°C temperature range.ApplicationsCell PhonesMP3 PlayersNotebook ComputersPDAs |