A
Analog Devices Inc./Maxim Integrated
| Series | Category | # Parts | Status | Description |
|---|---|---|---|---|
| Part | Spec A | Spec B | Spec C | Spec D | Description |
|---|---|---|---|---|---|
| Series | Category | # Parts | Status | Description |
|---|---|---|---|---|
| Part | Spec A | Spec B | Spec C | Spec D | Description |
|---|---|---|---|---|---|
| Part | Category | Description |
|---|---|---|
Analog Devices Inc./Maxim Integrated LTC1879EGN#TRUnknown | Integrated Circuits (ICs) | IC REG BUCK ADJ 1.2A 16SSOP |
Analog Devices Inc./Maxim Integrated LTC2208CUP#TRUnknown | Integrated Circuits (ICs) | IC ADC 16BIT 130MSPS 64-QFN |
Analog Devices Inc./Maxim Integrated ADP2108ACBZ-1.1-R7Obsolete | Integrated Circuits (ICs) | IC REG BUCK 1.1V 600MA 5WLCSP |
Analog Devices Inc./Maxim Integrated EV1HMC832ALP6GObsolete | Development Boards Kits Programmers | EVAL BOARD FOR HMC832ALP6GE |
Analog Devices Inc./Maxim Integrated LTC488ISWUnknown | Integrated Circuits (ICs) | IC LINE RCVR RS485 QUAD 16-SOIC |
Analog Devices Inc./Maxim Integrated LTC6946IUFD-2Obsolete | Integrated Circuits (ICs) | IC CLK/FREQ SYNTH 28QFN |
Analog Devices Inc./Maxim Integrated MAX5556ESA+TObsolete | Integrated Circuits (ICs) | IC DAC/AUDIO 16BIT 50K 8SOIC |
Analog Devices Inc./Maxim Integrated EVAL-FLTR-LD-1RZUnknown | Unclassified | EVAL BRD FOR AD800 SERIES |
Analog Devices Inc./Maxim Integrated | Development Boards Kits Programmers | BOARD EVAL FOR AD9963 |
Analog Devices Inc./Maxim Integrated LTC1296CCSW#TRUnknown | Integrated Circuits (ICs) | IC DATA ACQ SYS 12BIT 5V 20SOIC |
| Series | Category | # Parts | Status | Description |
|---|---|---|---|---|
| Digital Isolators | 2 | Active | ||
MAX144410-Bit, 40Msps, 3.0V, Low-Power ADC with Internal Reference | Data Acquisition | 4 | Active | The MAX1444 10-bit, 3V analog-to-digital converter (ADC) features a pipelined 10-stage ADC architecture with fully differential wideband track-and-hold (T/H) input and digital error correction incorporating a fully differential signal path. This ADC is optimized for lowpower, high dynamic performance applications in imaging and digital communications. The MAX1444 operates from a single 2.7V to 3.6V supply, consuming only 57mW while delivering a 59.5dB signal-to-noise ratio (SNR) at a 20MHz input frequency. The fully differential input stage has a 400MHz -3dB bandwidth and may be operated with single-ended inputs. In addition to low operating power, the MAX1444 features a 5µA power-down mode for idle periods.An internal 2.048V precision bandgap reference is used to set the ADC full-scale range. A flexible reference structure allows the user to supply a buffered, direct, or externally derived reference for applications requiring increased accuracy or a different input voltage range.See a parametric table of the complete family of pin-compatible, 10-bit high-speed ADCs.The MAX1444 has parallel, offset binary, CMOS-compatible three-state outputs that can be operated from 1.7V to 3.6V to allow flexible interfacing. The device is available in a 5mm x 5mm 32-pin TQFP package and is specified over the extended industrial (-40°C to +85°C) temperature range.ApplicationsBaseband and IF DigitizationCCD ImagingDigital Set-Top BoxesUltrasound ImagingVideo Digitizing Applications |
MAX144610-Bit, 60Msps, 3.0V, Low-Power ADC with Internal Reference | Data Acquisition | 3 | Active | The MAX1446 10-bit, 3V analog-to-digital converter (ADC) features a fully differential input, a pipelined 10-stage ADC architecture with digital error correction and wideband track and hold (T/H) incorporating a fully differential signal path. This ADC is optimized for low-power, high dynamic performance applications in imaging and digital communications. The MAX1446 operates from a single 2.7V to 3.6V supply, consuming only 90mW while delivering a 59.5dB signal-to-noise ratio (SNR) at a 20MHz input frequency. The fully differential input stage has a 400MHz, -3dB bandwidth and may be operated with single-ended inputs. In addition to low operating power, the MAX1446 features a 5µA power-down mode for idle periods.An internal 2.048V precision bandgap reference is used to set the ADC full-scale range. A flexible reference structure allows the user to supply a buffered, direct or externally derived reference for applications requiring increased accuracy or a different input voltage range.Lower and higher speed, pin-compatible versions of the MAX1446 are also available. Refer to the MAX1444 data sheet for a 40Msps version, the MAX1448 datasheet for an 80Msps version, and the MAX1449 datasheet for a 105Msps version.The MAX1446 has parallel, offset binary, three-state outputs that can be operated from 1.7V to 3.3V to allow flexible interfacing. The device is available in a 5mm x 5mm, 32-pin TQFP package and is specified over the extended industrial (-40°C to +85°C) and automotive (-40°C to+105°C) temperature ranges.ApplicationsBaseband and IF DigitizationCCD ImagingDigital Set-Top BoxesUltrasound ImagingVideo Digitizing Applications |
| ADCs/DACs - Special Purpose | 1 | Obsolete | ||
MAX144810-Bit, 80Msps, Single 3.0V, Low-Power ADC with Internal Reference | Integrated Circuits (ICs) | 2 | Active | The MAX1448 3V, 10-bit analog-to-digital converter (ADC) features a fully differential input, a pipelined 10-stage ADC architecture with wideband track-and-hold (T/H), and digital error correction incorporating a fully differential signal path. The ADC is optimized for lowpower, high dynamic performance in imaging and digital communications applications. The converter operates from a single 2.7V to 3.6V supply, consuming only 120mW while delivering a 59dB (typ) signal-to-noise ratio (SNR) at a 20MHz input frequency. The fully differential input stage has a -3dB 400MHz bandwidth and may be operated with single-ended inputs. In addition to low operating power, the MAX1448 features a 5µA power-down mode for idle periods.An internal 2.048V precision bandgap reference is used to set the ADC full-scale range. A flexible reference structure allows the user to supply a buffered, direct, or externally derived reference for applications requiring increased accuracy or a different input voltage range.See a parametric table of the complete family of pin-compatible, 10-bit high-speed ADCs.The MAX1448 has parallel, offset binary, CMOS-compatible three-state outputs that can be operated from 1.7V to 3.6V to allow flexible interfacing. The device is available in a 5mm x 5mm 32-pin TQFP package and is specified over the extended industrial (-40°C to +85°C) temperature range.ApplicationsBaseband and IF DigitizationCCD ImagingDigital Set-Top BoxesUltrasound ImagingVideo Digitizing Applications |
| Evaluation Boards | 3 | Active | ||
| Analog to Digital Converters (ADC) | 2 | Active | ||
MAX145+2.7V, Low-Power, 2-Channel, 108ksps, Serial 12-Bit ADCs in 8-Pin µMAX | Audio Special Purpose | 37 | Active | The MAX144/MAX145 low-power, 12-bit analog-to-digital converters (ADCs) are available in 8-pin µMAX® and DIP packages. Both devices operate with a single +2.7V to +5.25V supply and feature a 7.4µs successive- approximation ADC, automatic power-down, fast wake-up (2.5µs), an on-chip clock, and a high-speed, 3-wire serial interface.Power consumption is only 3.2mW (VDD= +3.6V) at the maximum sampling rate of 108ksps. At slower throughput rates, the automatic shutdown (0.2µA) further reduces power consumption.The MAX144 provides 2-channel, single-ended operation and accepts input signals from 0 to VREF. The MAX145 accepts pseudo-differential inputs ranging from 0 to VREF. An external clock accesses data-through the 3-wire serial interface, which is SPI™, QSPI™, and MICROWIRE™-compatible.Excellent dynamic performance and low power, combined with ease of use and small package size, make these converters ideal for battery-powered and data-acquisition applications, or for other circuits with demanding power-consumption and space requirements. For pin-compatible 10-bit ADCs, see the MAX157 and MAX159 data sheets.ApplicationsBattery-Powered ApplicationsInstrumentationIsolated Data AcquisitionMedical InstrumentsPortable Data LoggingProcess Control MonitoringSystem SupervisionTest Equipment |
MAX14502Hi-Speed USB-to-SD Card Readers with Bypass | Evaluation and Demonstration Boards and Kits | 3 | Active | The MAX14500–MAX14503 USB-to-SD™ card readers provide a means for portable devices that support full-speed USB communication (12Mbps) with one or two SD card slots, upgrading the USB SD card reader function to USB Hi-Speed (480Mbps) operation. The MAX14500–MAX14503 have two modes of operation: Pass Thru and Card Reader. In pass thru, the SD and USB signals pass through the MAX14500–MAX14503 without modification, appearing like the device is not present. The host microprocessor firmware does not need modification, as there is no change from the host microprocessor's perspective. In Card Reader mode, the MAX14500–MAX14503 implement a Hi-Speed USB card reader that operates independently of the host microprocessor. All the capabilities of the full-speed USB port and SD card slot are preserved with the additional feature that allows a faster way for a PC to read or write to the SD card. The MAX14500–MAX14503 support SD high capacity SDHC cards. The 40-pin TQFN version supports one SD card, while the 56-bump WLP version supports two SD cards.The MAX14500–MAX14503 feature advanced power-saving modes to reduce power consumption in portable applications. The low-power Sleep modes allow the ability to disable internal circuit blocks, providing power-saving operating modes. The default clock input for each part number is specified in the ordering information. The MAX14500–MAX14503 feature the option to change the default values using the I²C interface.The MAX14502 is available in a 5mm × 5mm, 40-pin TQFN package. This device operates over a wide supply voltage range and are specified over the -40°C to +85°C extended temperature range.ApplicationsCell PhonesDigital Still CamerasGPSMP3 PlayersPDAs |
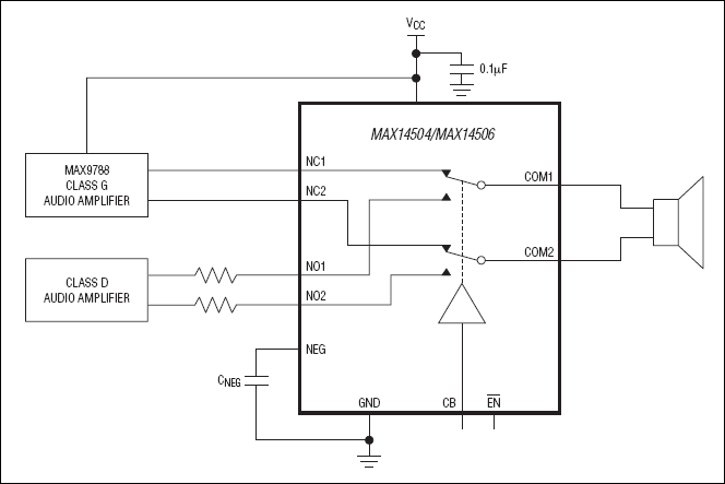
MAX14504Dual SPDT Negative Rail Analog Switch with ±VCCCapability | Analog Switches, Multiplexers, Demultiplexers | 2 | Active | The MAX14504/MAX14505/MAX14505A/MAX14506 dual single-pole/double-throw (SPDT) audio switches feature negative signal capability that allows signals from -VCCto +VCCto pass without distortion. They feature high continuous current ratings of 550mA (continuous) and 850mA (pulsed). These analog switches have low on-resistance, low supply current, and operate from a single +2.3V to +5.5V supply.The MAX14505/MAX14505A have internal shunt switches that discharge the audio amplifier AC-coupling capacitance at the normally open (NO) terminals. This reduces click-and-pop sounds that occur when switching audio signals between precharged points. The MAX14504/MAX14505/MAX14505A/MAX14506 control the switches with control bit, CB, and feature an enable input, active-low EN, that place COM in a high-impedance mode.The MAX14504/MAX14505/MAX14505A/MAX14506 are fully specified to operate from a single +2.3V to +5.5V power supply. These devices are available in a 1.56mm x 2.14mm, 12-bump WLP package, and operate over the -40°C to +85°C extended temperature range.ApplicationsCell PhonesMP3 PlayersPortable Audio EquipmentSpeaker Switching |