A
Analog Devices Inc./Maxim Integrated
| Series | Category | # Parts | Status | Description |
|---|---|---|---|---|
| Part | Spec A | Spec B | Spec C | Spec D | Description |
|---|---|---|---|---|---|
| Series | Category | # Parts | Status | Description |
|---|---|---|---|---|
| Part | Spec A | Spec B | Spec C | Spec D | Description |
|---|---|---|---|---|---|
| Part | Category | Description |
|---|---|---|
Analog Devices Inc./Maxim Integrated LTC1879EGN#TRUnknown | Integrated Circuits (ICs) | IC REG BUCK ADJ 1.2A 16SSOP |
Analog Devices Inc./Maxim Integrated LTC2208CUP#TRUnknown | Integrated Circuits (ICs) | IC ADC 16BIT 130MSPS 64-QFN |
Analog Devices Inc./Maxim Integrated ADP2108ACBZ-1.1-R7Obsolete | Integrated Circuits (ICs) | IC REG BUCK 1.1V 600MA 5WLCSP |
Analog Devices Inc./Maxim Integrated EV1HMC832ALP6GObsolete | Development Boards Kits Programmers | EVAL BOARD FOR HMC832ALP6GE |
Analog Devices Inc./Maxim Integrated LTC488ISWUnknown | Integrated Circuits (ICs) | IC LINE RCVR RS485 QUAD 16-SOIC |
Analog Devices Inc./Maxim Integrated LTC6946IUFD-2Obsolete | Integrated Circuits (ICs) | IC CLK/FREQ SYNTH 28QFN |
Analog Devices Inc./Maxim Integrated MAX5556ESA+TObsolete | Integrated Circuits (ICs) | IC DAC/AUDIO 16BIT 50K 8SOIC |
Analog Devices Inc./Maxim Integrated EVAL-FLTR-LD-1RZUnknown | Unclassified | EVAL BRD FOR AD800 SERIES |
Analog Devices Inc./Maxim Integrated | Development Boards Kits Programmers | BOARD EVAL FOR AD9963 |
Analog Devices Inc./Maxim Integrated LTC1296CCSW#TRUnknown | Integrated Circuits (ICs) | IC DATA ACQ SYS 12BIT 5V 20SOIC |
| Series | Category | # Parts | Status | Description |
|---|---|---|---|---|
MAX13237E3Mbps RS-232 Transceivers with Low-Voltage Interface, ±15kV HBM ESD | Drivers, Receivers, Transceivers | 1 | Active | The MAX13234E-MAX13237E are a family of 2 x 2 and 1 x 1 RS-232 and V.28/V.24 transceivers with high speed data rates up to 3Mbps that operate from either a 3.3V or 5V supply.All devices achieve a 1µA supply current using Maxim’s AutoShutdown Plus™ feature. These devices automatically enter a low-power shutdown mode when the RS-232 cable is disconnected or the devices driving the transmitter and receiver inputs are inactive for more than 30s.The MAX13234E–MAX13237E are available in space-saving TQFN and TSSOP packages and operate over the -40°C to +85°C temperature range.ApplicationsCommunication SystemsData CablesGPS SystemsIndustrial SystemsPortable DevicesPOS SystemsTelematicsWireless Modules |
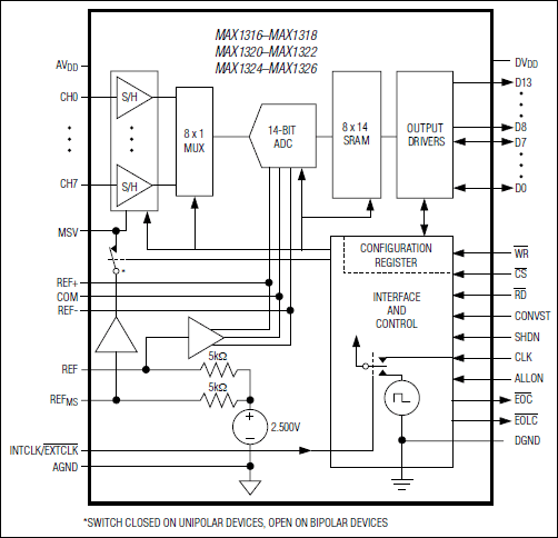
MAX13248-/4-/2-Channel, 14-Bit, Simultaneous-Sampling ADCs with ±10V, ±5V, and 0 to +5V Analog Input Ranges | Integrated Circuits (ICs) | 2 | Active | The MAX1316–MAX1318/MAX1320–MAX1322/MAX1324–MAX1326 14-bit, analog-to-digital converters (ADCs) offer two, four, or eight independent input channels. Independent track/hold (T/H) circuitry provides simultaneous sampling for each channel. The MAX1316/MAX1317/MAX1318 have a 0 to +5V input range with ±6.0V fault-tolerant inputs. The MAX1320/MAX1321/MAX1322 have a ±5V input range with ±16.5V fault-tolerant inputs. The MAX1324/MAX1325/MAX1326 have a ±10V input range with ±16.5V fault-tolerant inputs. These ADCs convert two channels in 2µs, and up to eight channels in 3.8µs, and have an 8-channel throughput of 250ksps per channel. Other features include a 10MHz T/H input bandwidth, internal clock, internal (+2.5V) or external (+2.0V to +3.0V) reference, and power-saving modes.A 16.6MHz, 14-bit, bidirectional, parallel interface provides the conversion results and accepts digital configuration inputs.These devices operate from a +4.75V to +5.25V analog supply and a separate +2.7V to +5.25V digital supply, and consume less than 50mA total supply current.These devices come in a 48-pin TQFP package and operate over the extended -40°C to +85°C temperature range.ApplicationsMultiphase Motor ControlPower-Factor Monitoring and CorrectionPower-Grid SynchronizationVibration and Waveform Analysis |
| Data Acquisition | 2 | Active | ||
| Evaluation Boards | 3 | Active | ||
MAX1325636V H-Bridge Transformer Driver for Isolated Supplies | Power Management (PMIC) | 3 | Active | The MAX13256 H-bridge transformer driver provides a simple solution for making isolated power supplies up to 10W. The device drives a transformer's primary coil with up to 300mA of current from a wide 8V to 36V DC supply. The transformer's secondary-to-primary winding ratio defines the output voltage, allowing selection of virtually any isolated output voltage.The device features adjustable current limiting, allowing indirect limiting of secondary-side load currents. The current limit of the MAX13256 is set by an external resistor. An active-low FAULT output asserts when the device detects an overtemperature or overcurrent condition. In addition, the device features a low-power mode to reduce the overall supply current to 0.65mA (typ) when the driver is not in use.The device features an internal oscillator for autonomous operation and an external clock source input to synchronize multiple MAX13256 devices and precisely set the switching frequency. Internal circuitry guarantees a fixed 50% duty cycle to prevent DC current flow through the transformer, regardless of which clock source is used.The device is available in a small 10-pin (3mm x 3mm) TDFN package and is specified over the -40°C to +125°C automotive temperature range.Applications24V PLC Supply IsolationIsolated Fieldbus InterfacesMedical EquipmentMotor ControlsPower Meters |
MAX13268-/4-/2-Channel, 14-Bit, Simultaneous-Sampling ADCs with ±10V, ±5V, and 0 to +5V Analog Input Ranges | Analog to Digital Converters (ADC) | 1 | Active | The MAX1316–MAX1318/MAX1320–MAX1322/MAX1324–MAX1326 14-bit, analog-to-digital converters (ADCs) offer two, four, or eight independent input channels. Independent track/hold (T/H) circuitry provides simultaneous sampling for each channel. The MAX1316/MAX1317/MAX1318 have a 0 to +5V input range with ±6.0V fault-tolerant inputs. The MAX1320/MAX1321/MAX1322 have a ±5V input range with ±16.5V fault-tolerant inputs. The MAX1324/MAX1325/MAX1326 have a ±10V input range with ±16.5V fault-tolerant inputs. These ADCs convert two channels in 2µs, and up to eight channels in 3.8µs, and have an 8-channel throughput of 250ksps per channel. Other features include a 10MHz T/H input bandwidth, internal clock, internal (+2.5V) or external (+2.0V to +3.0V) reference, and power-saving modes.A 16.6MHz, 14-bit, bidirectional, parallel interface provides the conversion results and accepts digital configuration inputs.These devices operate from a +4.75V to +5.25V analog supply and a separate +2.7V to +5.25V digital supply, and consume less than 50mA total supply current.These devices come in a 48-pin TQFP package and operate over the extended -40°C to +85°C temperature range.ApplicationsMultiphase Motor ControlPower-Factor Monitoring and CorrectionPower-Grid SynchronizationVibration and Waveform Analysis |
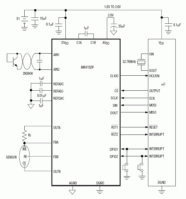
MAX132912-/16-Bit DAS with ADC, DACs, DPIOs, APIOs, Reference, Voltage Monitors, and Temp Sensor | Specialized ICs | 2 | Active | The MAX1329/MAX1330 are smart data acquisition systems (DASs) based on a successive approximation register (SAR) analog-to-digital converter (ADC). These devices are highly integrated, offering an ADC, digital-to- analog converters (DACs), operational amplifiers (op amps), voltage reference, temperature sensors, and analog switches in the same device.The MAX1329/MAX1330 offer a single ADC with a reference buffer. The ADC is capable of operating in one of two user-programmable modes. In normal mode, the ADC provides up to 12 bits of resolution at 312ksps. In DSP mode, the ADC provides up to 16 bits of resolution at 1000sps. The ADC accepts one external differential input or two external single-ended inputs as well as inputs from other circuitry on-board. An on-chip programmable gain amplifier (PGA) follows the analog inputs, reducing external circuitry requirements. The PGA gain is adjustable from 1V/V to 8V/V.The MAX1329/MAX1330 operate from a 1.8V to 3.6V digital power supply. Shutdown and sleep modes are available for power-saving applications. Under normal operation, an internal charge pump boosts the supply voltage for the analog circuitry when the supply is < 2.7V.The MAX1329/MAX1330 offer four analog programmable I/Os (APIOs) and four digital programmable I/Os (DPIOs). The APIOs can be configured as general-purpose logic inputs and outputs, as a wake-up function, or as a buffer and level shifter for the serial interface to communicate with slave devices powered by the analog supply, AVDD. The DPIOs can be configured as general-purpose logic inputs and outputs as well as inputs to directly control the ADC conversion rate, the analog switches, the loading of the DACs, wake-up, sleep, and shutdown modes, and as an interrupt for when the analog-to-digital conversion is complete.The MAX1329 includes dual 12-bit force-sense DACs with a programmable reference buffer and one op amp. The MAX1330 provides one 12-bit force-sense DAC with a programmable reference buffer and two op amps. For the MAX1329/MAX1330, a 16-word DAC FIFO can be used with the DACA for direct digital synthesis (DDS) of waveforms.The 4-wire serial interface is compatible with SPI™, QSPI™, and MICROWIRE™.ApplicationsBattery-Powered and Portable DevicesData Acquisition SystemsElectrochemical and Optical SensorsLow-Cost CODECsMedical Instruments |
MAX1333-Wire Interface Full-Speed USB Transceiver With/Without Internal Series Resistors | Evaluation Boards | 18 | Active | The MAX13342E/MAX13345E USB-compliant transceivers are designed to minimize the area and external components required to interface low-voltage ASICs to USB. The devices comply with USB 2.0 specification for full-speed-only (12Mbps) operation. The transceivers include an internal 3.3V regulator, an internal 1.5kΩ D+ pullup resistor, and built-in ±15kV ESD protection circuitry to protect the USB I/O ports (D+, D-). The MAX13345E also has internal series resistors, allowing these components to be wired directly to a USB connector.These devices operate with logic-supply voltages as low as +2.3V, ensuring compatibility with low-voltage ASICs. A low power mode reduces current consumption to less than 45µA. An enumerate function allow devices to logically disconnect while remaining plugged in.The MAX13342E has controlled output impedance of 2Ω (max) on D+/D-, allowing the use of external switches to multiplex two different USB devices onto a single USB connector. The MAX13345E had 43.5Ω (max) internal resistors on D+/D- for direct connection to the USB connector.The MAX13342E/MAX13345E are equipped with DAT and SE0 interface signals. These transceivers provide a USB detection function that monitors the presence of USB VBUSand signals the event.These devices operate over the extended -40°C to +85°C temperature range and are available in UCSP™ 2.0mm x 1.5mm and 14-pin TDFN (3mm x 3mm) packages.ApplicationsCellular TelephonesData CradlesMP3 PlayersPC PeripheralsPDAs |
| Integrated Circuits (ICs) | 2 | Active | ||
| Integrated Circuits (ICs) | 2 | Active | ||