A
Analog Devices Inc./Maxim Integrated
| Series | Category | # Parts | Status | Description |
|---|---|---|---|---|
| Part | Spec A | Spec B | Spec C | Spec D | Description |
|---|---|---|---|---|---|
| Series | Category | # Parts | Status | Description |
|---|---|---|---|---|
| Part | Spec A | Spec B | Spec C | Spec D | Description |
|---|---|---|---|---|---|
| Part | Category | Description |
|---|---|---|
Analog Devices Inc./Maxim Integrated LTC1879EGN#TRUnknown | Integrated Circuits (ICs) | IC REG BUCK ADJ 1.2A 16SSOP |
Analog Devices Inc./Maxim Integrated LTC2208CUP#TRUnknown | Integrated Circuits (ICs) | IC ADC 16BIT 130MSPS 64-QFN |
Analog Devices Inc./Maxim Integrated ADP2108ACBZ-1.1-R7Obsolete | Integrated Circuits (ICs) | IC REG BUCK 1.1V 600MA 5WLCSP |
Analog Devices Inc./Maxim Integrated EV1HMC832ALP6GObsolete | Development Boards Kits Programmers | EVAL BOARD FOR HMC832ALP6GE |
Analog Devices Inc./Maxim Integrated LTC488ISWUnknown | Integrated Circuits (ICs) | IC LINE RCVR RS485 QUAD 16-SOIC |
Analog Devices Inc./Maxim Integrated LTC6946IUFD-2Obsolete | Integrated Circuits (ICs) | IC CLK/FREQ SYNTH 28QFN |
Analog Devices Inc./Maxim Integrated MAX5556ESA+TObsolete | Integrated Circuits (ICs) | IC DAC/AUDIO 16BIT 50K 8SOIC |
Analog Devices Inc./Maxim Integrated EVAL-FLTR-LD-1RZUnknown | Unclassified | EVAL BRD FOR AD800 SERIES |
Analog Devices Inc./Maxim Integrated | Development Boards Kits Programmers | BOARD EVAL FOR AD9963 |
Analog Devices Inc./Maxim Integrated LTC1296CCSW#TRUnknown | Integrated Circuits (ICs) | IC DATA ACQ SYS 12BIT 5V 20SOIC |
| Series | Category | # Parts | Status | Description |
|---|---|---|---|---|
MAX13184E+5.0V, ±15kV ESD-Protected, Half-Duplex/Full-Duplex, RS-485 Transceiver in µDFN | Interface | 1 | Unknown | The MAX13181E–MAX13184E are full-duplex and selectable half-/full-duplex RS-485 transceivers in a tiny 2mm x 2mm µDFN package. These devices are designed for space-constrained applications by including extended ESD protection to ±15kV per Human Body Model (HBM) and integrating pullup/pulldown resistors on the DE, active-low RE and H/active-low F inputs to reduce external components. The MAX13182E/MAX13184E feature a low-current shutdown mode for power-sensitive applications.These devices have a 1/8 unit-load input receiver that allows up to 256 transceivers on the bus. The MAX13181E/MAX13182E feature reduced slew-rate drivers to minimize EMI and reflections that are caused by improperly terminated cables. The slew-rate limited MAX13181E/MAX13182E allow error-free data transmission up to 250kbps. The MAX13183E/MAX13184E feature full-speed drivers, allowing data rates of up to 16Mbps. The MAX13182E/MAX13184E are configured for full-duplex operation, while the MAX13181E/MAX13183E feature pin-selectable half- or full-duplex operation. All driver outputs and receiver inputs include extended ESD protection.The MAX13181E–MAX13184E are available in a tiny 10-pin, 2mm x 2mm µDFN. The MAX13183E/MAX13184E are also available in industry-standard 14-pin SO packages. The devices operate over the extended -40°C to +85°C temperature range.ApplicationsIndustrial ControlInstrumentationMotor Drive ControlSecurity SystemTelecom |
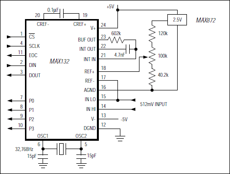
MAX132±18-Bit ADC with Serial Interface | Analog to Digital Converters (ADCs) Evaluation Boards | 12 | Active | The MAX132 is a CMOS, 18-bit plus sign, serial-output, analog-to-digital converter (ADC). Multi-slope integration provides high-resolution conversions in less time than standard integrating ADCs, allowing operation up to 100 conversions per second. Low conversion noise provides guaranteed operation with ±512mV full-scale input range (2µV/LSB). A simple 4-wire serial interface connects easily to all common microprocessors, and twos-complement output coding simplifies bipolar measurements. Typical supply current is only 60µA and is reduced to 1µA in sleep mode. Four serially programmed digital outputs can be used to control an external multiplexer or programmable-gain amplifier. The MAX132 comes in 24-pin narrow DIP and wide SO packages, and is available in commercial and extended temperature grades.High resolution, compact size, and low power make this device ideal for data loggers, weigh scales, data-acquisition systems, and panel meters.ApplicationsBattery-Powered ApplicationsIndustrial Process ControlsRemote Data AcquisitionTransducer-Signal Measurement Pressure, Flow, Temperature, Voltage Current, Resistance, Weight |
MAX13208-/4-/2-Channel, 14-Bit, Simultaneous-Sampling ADCs with ±10V, ±5V, and 0 to +5V Analog Input Ranges | Analog to Digital Converters (ADC) | 2 | Active | The MAX1316–MAX1318/MAX1320–MAX1322/MAX1324–MAX1326 14-bit, analog-to-digital converters (ADCs) offer two, four, or eight independent input channels. Independent track/hold (T/H) circuitry provides simultaneous sampling for each channel. The MAX1316/MAX1317/MAX1318 have a 0 to +5V input range with ±6.0V fault-tolerant inputs. The MAX1320/MAX1321/MAX1322 have a ±5V input range with ±16.5V fault-tolerant inputs. The MAX1324/MAX1325/MAX1326 have a ±10V input range with ±16.5V fault-tolerant inputs. These ADCs convert two channels in 2µs, and up to eight channels in 3.8µs, and have an 8-channel throughput of 250ksps per channel. Other features include a 10MHz T/H input bandwidth, internal clock, internal (+2.5V) or external (+2.0V to +3.0V) reference, and power-saving modes.A 16.6MHz, 14-bit, bidirectional, parallel interface provides the conversion results and accepts digital configuration inputs.These devices operate from a +4.75V to +5.25V analog supply and a separate +2.7V to +5.25V digital supply, and consume less than 50mA total supply current.These devices come in a 48-pin TQFP package and operate over the extended -40°C to +85°C temperature range.ApplicationsMultiphase Motor ControlPower-Factor Monitoring and CorrectionPower-Grid SynchronizationVibration and Waveform Analysis |
| Transient Voltage Suppressors (TVS) | 1 | Active | ||
MAX13204E2-/4-/6-/8-Channel ±30kV ESD Protectors in µDFN | Circuit Protection | 1 | Active | The MAX13202E/MAX13204E/MAX13206E/MAX13208E low-capacitance ±30kV ESD-protection diode arrays are designed to protect sensitive electronics attached to communication lines. Each channel consists of a pair of diodes that steer ESD current pulses to VCCor GND.The MAX13202E/MAX13204E/MAX13206E/MAX13208E protect against ESD pulses up to ±15kV Human Body Model (HBM) and ±30kV Air-Gap Discharge, as specified in IEC 61000-4-2. These devices have a 6pF on-capacitance per channel, making them ideal for use on high-speed data I/O interfaces.The MAX13204E is a quad-ESD structure designed for Ethernet and FireWire® applications. The MAX13202E/MAX13206E/MAX13208E are 2-channel, 6-channel, and 8-channel devices. They are designed for cellphone connectors and SVGA video connections.These devices are available in 6-, 8-, and 10-pin µDFN packages and are specified over the -40°C to +125°C automotive operating temperature range.ApplicationsCell PhonesEthernetFireWire®PDAsUSBUSB 2.0Video |
| Transient Voltage Suppressors (TVS) | 1 | Obsolete | ||
| Circuit Protection | 1 | Active | ||
MAX13208E2-/4-/6-/8-Channel ±30kV ESD Protectors in µDFN | Transient Voltage Suppressors (TVS) | 1 | Active | The MAX13202E/MAX13204E/MAX13206E/MAX13208E low-capacitance ±30kV ESD-protection diode arrays are designed to protect sensitive electronics attached to communication lines. Each channel consists of a pair of diodes that steer ESD current pulses to VCCor GND.The MAX13202E/MAX13204E/MAX13206E/MAX13208E protect against ESD pulses up to ±15kV Human Body Model (HBM) and ±30kV Air-Gap Discharge, as specified in IEC 61000-4-2. These devices have a 6pF on-capacitance per channel, making them ideal for use on high-speed data I/O interfaces.The MAX13204E is a quad-ESD structure designed for Ethernet and FireWire® applications. The MAX13202E/MAX13206E/MAX13208E are 2-channel, 6-channel, and 8-channel devices. They are designed for cellphone connectors and SVGA video connections.These devices are available in 6-, 8-, and 10-pin µDFN packages and are specified over the -40°C to +125°C automotive operating temperature range.ApplicationsCell PhonesEthernetFireWire®PDAsUSBUSB 2.0Video |
| Data Acquisition | 1 | Obsolete | ||
| Data Acquisition | 1 | Active | ||