A
Analog Devices Inc./Maxim Integrated
| Series | Category | # Parts | Status | Description |
|---|---|---|---|---|
| Part | Spec A | Spec B | Spec C | Spec D | Description |
|---|---|---|---|---|---|
| Series | Category | # Parts | Status | Description |
|---|---|---|---|---|
| Part | Spec A | Spec B | Spec C | Spec D | Description |
|---|---|---|---|---|---|
| Part | Category | Description |
|---|---|---|
Analog Devices Inc./Maxim Integrated LTC1879EGN#TRUnknown | Integrated Circuits (ICs) | IC REG BUCK ADJ 1.2A 16SSOP |
Analog Devices Inc./Maxim Integrated LTC2208CUP#TRUnknown | Integrated Circuits (ICs) | IC ADC 16BIT 130MSPS 64-QFN |
Analog Devices Inc./Maxim Integrated ADP2108ACBZ-1.1-R7Obsolete | Integrated Circuits (ICs) | IC REG BUCK 1.1V 600MA 5WLCSP |
Analog Devices Inc./Maxim Integrated EV1HMC832ALP6GObsolete | Development Boards Kits Programmers | EVAL BOARD FOR HMC832ALP6GE |
Analog Devices Inc./Maxim Integrated LTC488ISWUnknown | Integrated Circuits (ICs) | IC LINE RCVR RS485 QUAD 16-SOIC |
Analog Devices Inc./Maxim Integrated LTC6946IUFD-2Obsolete | Integrated Circuits (ICs) | IC CLK/FREQ SYNTH 28QFN |
Analog Devices Inc./Maxim Integrated MAX5556ESA+TObsolete | Integrated Circuits (ICs) | IC DAC/AUDIO 16BIT 50K 8SOIC |
Analog Devices Inc./Maxim Integrated EVAL-FLTR-LD-1RZUnknown | Unclassified | EVAL BRD FOR AD800 SERIES |
Analog Devices Inc./Maxim Integrated | Development Boards Kits Programmers | BOARD EVAL FOR AD9963 |
Analog Devices Inc./Maxim Integrated LTC1296CCSW#TRUnknown | Integrated Circuits (ICs) | IC DATA ACQ SYS 12BIT 5V 20SOIC |
| Series | Category | # Parts | Status | Description |
|---|---|---|---|---|
| Logic | 2 | Active | ||
| Integrated Circuits (ICs) | 4 | Active | ||
| Integrated Circuits (ICs) | 3 | Active | ||
| Integrated Circuits (ICs) | 4 | Active | ||
| Analog to Digital Converters (ADC) | 3 | Active | ||
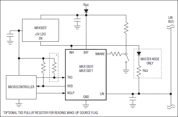
MAX13020±60V Fault-Protected LIN Transceivers | Interface | 2 | Active | The MAX13020/MAX13021 ±60V fault-protected low-power local interconnect network (LIN) transceivers are ideal for use in automotive network applications where high reliability is required. The devices provide the interface between the LIN master/slave protocol controller, and the physical bus described in the LIN 2.0 specification package and SAE J2602 specification. The devices are intended for in-vehicle subnetworks with a single master and multiple slaves.The extended fault-protected voltage range of ±60V on the LIN bus line allows for use in +12V, +24V, and +42V automotive applications. The devices allow communication up to 20kbaud, and include slew-rate limited transmitters for enhanced electromagnetic emissions (EME) performance. The devices feature a low-power 4µA sleep mode and provide wake-up source detection.The MAX13020 is a pin-to-pin replacement and is functionally compatible with the Philips TJA1020. The MAX13021 includes enhanced bus dominant clamping fault management for reduced quiescent current during LIN bus shorts to GND. The MAX13020/MAX13021 are available in the 8-pin SO package, and operate over the -40°C to +125°C automotive temperature range.Applications+12V and +42V Automotive+24V Heavy Truck and Bus |
| Interface | 4 | Active | ||
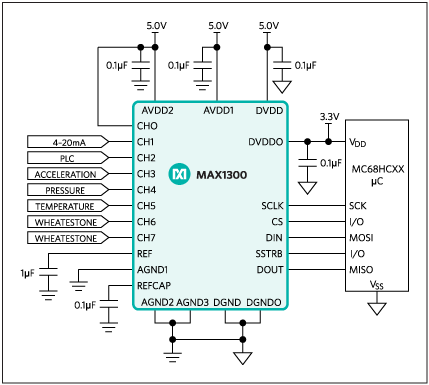
MAX13034-Channel, ±VREFMultirange Inputs, Serial 16-Bit ADC | Data Acquisition | 2 | Active | The MAX1303 multirange, low-power, 16-bit, successive-approximation, analog-to-digital converter (ADC) operates from a single +5V supply and achieves throughput rates up to 115ksps. A separate digital supply allows digital interfacing with 2.7V to 5.25V systems using the SPI-/QSPI™-/MICROWIRE®-compatible serial interface. Partial power-down mode reduces the supply current to 1.3mA (typ). Full power-down mode reduces the power-supply current to 1µA (typ).The MAX1303 provides four (single-ended) or two (true differential) analog input channels. Each analog input channel is independently software programmable for seven single-ended input ranges (0V to +VREF/2, -VREF/2 to 0V, 0V to +VREF, -VREFto 0V, ±VREF/4, ±VREF/2, and ±VREF), and three differential input ranges (±VREF/2, ±VREF, ±2 x VREF).An on-chip +4.096V reference offers a small convenient ADC solution. The MAX1303 also accepts an external reference voltage between 3.800V and 4.136V.The MAX1303 is available in a 20-pin TSSOP package, and is specified for operation from -40°C to +85°C.ApplicationsAvionicsData Acquisition SystemsIndustrial Control SystemsRobotics |
| Logic | 3 | Active | ||
| Logic | 4 | Active | ||