A
Analog Devices Inc./Maxim Integrated
| Series | Category | # Parts | Status | Description |
|---|---|---|---|---|
| Part | Spec A | Spec B | Spec C | Spec D | Description |
|---|---|---|---|---|---|
| Series | Category | # Parts | Status | Description |
|---|---|---|---|---|
| Part | Spec A | Spec B | Spec C | Spec D | Description |
|---|---|---|---|---|---|
| Part | Category | Description |
|---|---|---|
Analog Devices Inc./Maxim Integrated LTC1879EGN#TRUnknown | Integrated Circuits (ICs) | IC REG BUCK ADJ 1.2A 16SSOP |
Analog Devices Inc./Maxim Integrated LTC2208CUP#TRUnknown | Integrated Circuits (ICs) | IC ADC 16BIT 130MSPS 64-QFN |
Analog Devices Inc./Maxim Integrated ADP2108ACBZ-1.1-R7Obsolete | Integrated Circuits (ICs) | IC REG BUCK 1.1V 600MA 5WLCSP |
Analog Devices Inc./Maxim Integrated EV1HMC832ALP6GObsolete | Development Boards Kits Programmers | EVAL BOARD FOR HMC832ALP6GE |
Analog Devices Inc./Maxim Integrated LTC488ISWUnknown | Integrated Circuits (ICs) | IC LINE RCVR RS485 QUAD 16-SOIC |
Analog Devices Inc./Maxim Integrated LTC6946IUFD-2Obsolete | Integrated Circuits (ICs) | IC CLK/FREQ SYNTH 28QFN |
Analog Devices Inc./Maxim Integrated MAX5556ESA+TObsolete | Integrated Circuits (ICs) | IC DAC/AUDIO 16BIT 50K 8SOIC |
Analog Devices Inc./Maxim Integrated EVAL-FLTR-LD-1RZUnknown | Unclassified | EVAL BRD FOR AD800 SERIES |
Analog Devices Inc./Maxim Integrated | Development Boards Kits Programmers | BOARD EVAL FOR AD9963 |
Analog Devices Inc./Maxim Integrated LTC1296CCSW#TRUnknown | Integrated Circuits (ICs) | IC DATA ACQ SYS 12BIT 5V 20SOIC |
| Series | Category | # Parts | Status | Description |
|---|---|---|---|---|
| Evaluation and Demonstration Boards and Kits | 1 | Active | ||
MAX13035E6-Channel High-Speed Logic-Level Translators | Translators, Level Shifters | 5 | Active | The MAX13030E–MAX13035E 6-channel, bidirectional level translators provide the level shifting necessary for 100Mbps data transfer in multivoltage systems. The MAX13030E–MAX13035E are ideally suited for memory-card level translation, as well as generic level translation in systems with six channels. Externally applied voltages, VCCand VL, set the logic levels on either side of the device. Logic signals present on the VLside of the device appear as a higher voltage logic signal on the VCCside of the device and vice versa. The MAX13035E features a CLK_RET output that returns the same clock signal applied to the CLK_VLinput.The MAX13030E–MAX13035E operate at full speed with external drivers that source as little as 4mA output current. Each I/O channel is pulled up to VCCor VLby an internal 30μA current source, allowing the MAX13030E–MAX13035E to be driven by either push-pull or open-drain drivers.The MAX13030E–MAX13034E feature an enable (EN) input that places the device into a low-power shutdown mode when driven low. The MAX13030E–MAX13035E features an automatic shutdown mode that disables the part when VCCis less than VL. The state of I/O VCC_ and I/O VL_ during shutdown is chosen by selecting the appropriate part version (seeOrdering Information/Selector Guidelocated within the full datasheet).The MAX13030E–MAX13035E accept VCCvoltages from +2.2V to +3.6V and VLvoltages from +1.62V to +3.2V, making them ideal for data transfer between low-voltage ASIC/PLDs and higher voltage systems. The MAX13030E–MAX13035E are available in 16-bump UCSP (2mm x 2mm) and 16-pin TQFN (4mm x 4mm) packages, and operate over the extended -40°C to +85°C temperature range.ApplicationsMemory Stick Card Level TranslationMiniSD Card Level TranslationMMC Level TranslationSD Card Level TranslationTransFlash® Level Translation |
| Integrated Circuits (ICs) | 2 | Active | ||
| Interface | 1 | Obsolete | ||
| Specialized | 1 | Obsolete | ||
MAX13048-/4-/2-Channel, 12-Bit, Simultaneous-Sampling ADCs with ±10V, ±5V, and 0 to +5V Analog Input Ranges | Analog to Digital Converters (ADC) | 2 | Active | The MAX1304–MAX1306/MAX1308–MAX1310/MAX1312–MAX1314 12-bit, analog-to-digital converters (ADCs) offer eight, four, or two independent input channels. Independent track-and-hold (T/H) circuitry provides simultaneous sampling for each channel. The MAX1304/MAX1305/MAX1306 provide a 0 to +5V input range with ±6V fault-tolerant inputs. The MAX1308/MAX1309/MAX1310 provide a ±5V input range with ±16.5V fault-tolerant inputs. The MAX1312/MAX1313/MAX1314 have a ±10V input range with ±16.5V fault-tolerant inputs. These ADCs convert two channels in 0.9µs, and up to eight channels in 1.98µs, with an 8-channel throughput of 456ksps per channel. Other features include a 20MHz T/H input bandwidth, internal clock, internal (+2.5V) or external (+2.0V to +3.0V) reference, and power-saving modes.A 20MHz, 12-bit, bidirectional parallel data bus provides the conversion results and accepts digital inputs that activate each channel individually.All devices operate from a +4.75V to +5.25V analog supply and a +2.7V to +5.25V digital supply and consume 57mA total supply current when fully operational.Each device is available in a 48-pin 7mm x 7mm LQFP package and operates over the extended -40°C to +85°C temperature range.ApplicationsMultiphase Motor ControlMultiphase Power MonitoringPower-Factor MonitoringPower-Grid SynchronizationSIN/COS Position EncoderVibration and Waveform Analysis |
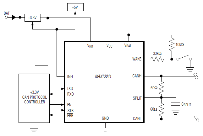
MAX13041±80V Fault-Protected High-Speed CAN Transceiver with Low-Power Management and Wake-On CAN | Integrated Circuits (ICs) | 4 | Active | The MAX13041 ±80V fault-protected, high-speed controller area network (CAN) transceiver is ideal for high-speed automotive network applications where high reliability and advanced power management are required. The device links a CAN protocol controller to the physical bus wires of the controller area network and allows communication at speeds up to 1Mbps.The extended fault-protected voltage range of ±80V on CAN bus lines allows for use in +12V or +42V automotive, and higher voltage +24V and +36V mid-heavy truck applications. Advanced power management features make the MAX13041 ideal for automotive electronic control unit (ECU) modules that are permanently supplied by battery, regardless of the ignition switch position (clamp-30, Type-A modules). The device controls one or more external voltage regulators to provide a low power sleep mode for an entire clamp-30 node. Wake-on CAN capability allows the MAX13041 to restore power to the node upon detection of CAN bus activity.The MAX13041 is functionally compatible with the Philips TJA1041A and is a pin-to-pin replacement with improved performance. The MAX13041 is available in a 14-pin SO package, and operates over the -40°C to +125°C automotive temperature range.Applications+12V Automotive-Clamp 30 Modules+24V Mid-Heavy Truck- Clamp 30 Modules+42V Automotive-Clamp 30 ModulesMilitary and Commercial Aircraft |
| Evaluation and Demonstration Boards and Kits | 3 | Active | ||
| Logic | 1 | Active | ||
| Logic | 2 | Obsolete | ||