A
Analog Devices Inc./Maxim Integrated
| Series | Category | # Parts | Status | Description |
|---|---|---|---|---|
| Part | Spec A | Spec B | Spec C | Spec D | Description |
|---|---|---|---|---|---|
| Series | Category | # Parts | Status | Description |
|---|---|---|---|---|
| Part | Spec A | Spec B | Spec C | Spec D | Description |
|---|---|---|---|---|---|
| Part | Category | Description |
|---|---|---|
Analog Devices Inc./Maxim Integrated LTC1879EGN#TRUnknown | Integrated Circuits (ICs) | IC REG BUCK ADJ 1.2A 16SSOP |
Analog Devices Inc./Maxim Integrated LTC2208CUP#TRUnknown | Integrated Circuits (ICs) | IC ADC 16BIT 130MSPS 64-QFN |
Analog Devices Inc./Maxim Integrated ADP2108ACBZ-1.1-R7Obsolete | Integrated Circuits (ICs) | IC REG BUCK 1.1V 600MA 5WLCSP |
Analog Devices Inc./Maxim Integrated EV1HMC832ALP6GObsolete | Development Boards Kits Programmers | EVAL BOARD FOR HMC832ALP6GE |
Analog Devices Inc./Maxim Integrated LTC488ISWUnknown | Integrated Circuits (ICs) | IC LINE RCVR RS485 QUAD 16-SOIC |
Analog Devices Inc./Maxim Integrated LTC6946IUFD-2Obsolete | Integrated Circuits (ICs) | IC CLK/FREQ SYNTH 28QFN |
Analog Devices Inc./Maxim Integrated MAX5556ESA+TObsolete | Integrated Circuits (ICs) | IC DAC/AUDIO 16BIT 50K 8SOIC |
Analog Devices Inc./Maxim Integrated EVAL-FLTR-LD-1RZUnknown | Unclassified | EVAL BRD FOR AD800 SERIES |
Analog Devices Inc./Maxim Integrated | Development Boards Kits Programmers | BOARD EVAL FOR AD9963 |
Analog Devices Inc./Maxim Integrated LTC1296CCSW#TRUnknown | Integrated Circuits (ICs) | IC DATA ACQ SYS 12BIT 5V 20SOIC |
| Series | Category | # Parts | Status | Description |
|---|---|---|---|---|
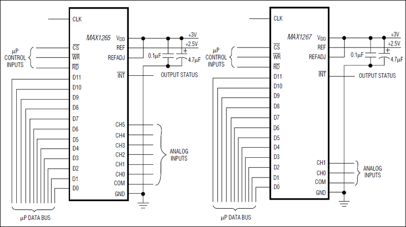
MAX1267265ksps, +3V, 6-/2-Channel, 12-Bit ADCs with +2.5V Reference and Parallel Interface | Analog to Digital Converters (ADC) | 2 | Active | The MAX1265/MAX1267 low-power, 12-bit analog-to-digital converters (ADCs) feature a successive-approximation ADC, automatic power-down, fast wake-up (2µs), an on-chip clock, +2.5V internal reference, and a high-speed 12-bit parallel interface. They operate with a single +2.7V to +3.6V analog supply.Power consumption is only 5.4mW at the maximum sampling rate of 265ksps. Two software-selectable power-down modes enable the MAX1265/MAX1267 to be shut down between conversions; accessing the parallel interface returns them to normal operation. Powering down between conversions can reduce supply current below 10µA at lower sampling rates.Both devices offer software-configurable analog inputs for unipolar/bipolar and single-ended/pseudo-differential operation. In single-ended mode, the MAX1265 has six input channels and the MAX1267 has two (three input channels and one input channel, respectively, when in pseudo-differential mode).Excellent dynamic performance and low power, combined with ease of use and small package size, make these converters ideal for battery-powered and data-acquisition applications or for other circuits with demanding power-consumption and space requirements. The MAX1265 is offered in a 28-pin QSOP package, while the MAX1267 comes in a 24-pin QSOP. For pin-compatible +5V, 12-bit versions, refer to the MAX1266/MAX1268 data sheet.ApplicationsData Acquisition SystemsData LoggingEnergy ManagementIndustrial Controls SystemsPatient MonitoringTouch Screens |
| Data Acquisition | 1 | Obsolete | ||
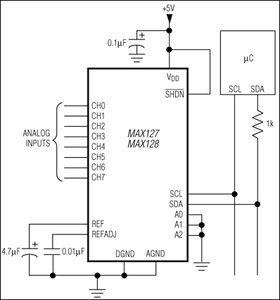
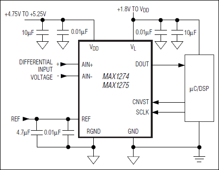
MAX127Multirange, +5V, 12-Bit DAS with 2-Wire Serial Interface | Development Boards, Kits, Programmers | 27 | Active | The MAX1274/MAX1275 low-power, high-speed, serial-output, 12-bit, analog-to-digital converters (ADCs) operate at up to 1.8Msps. These devices feature true-differential inputs, offering better noise immunity, distortion improvements, and a wider dynamic range over single-ended inputs. A standard SPI™/QSPI™/MICROWIRE™ interface provides the clock necessary for conversion. These devices easily interface with standard digital signal processor (DSP) synchronous serial interfaces.The MAX1274/MAX1275 operate from a single +4.75V to +5.25V supply voltage and require an external reference. The MAX1274 has a unipolar analog input, while the MAX1275 has a bipolar analog input. These devices feature a partial power-down mode and a full power-down mode for use between conversions, which lower the supply current to 1mA (typ) and 1µA (max), respectively. Also featured is a separate power-supply input (VL), which allows direct interfacing to +1.8V to VDDdigital logic. The fast conversion speed, low-power dissipation, excellent AC performance, and DC accuracy (±1 LSB INL) make the MAX1274/MAX1275 ideal for industrial process control, motor control, and base-station applications.The MAX1274/MAX1275 come in a 12-pin TQFN package, and are available in the extended (-40°C to +85°C) temperature range.ApplicationsBill ValidationCommunicationsData AcquisitionMotor ControlPortable Instrumentation |
| Analog to Digital Converters (ADC) | 20 | Active | ||
MAX1271Multirange, +5V, 8-Channel, Serial 12-Bit ADCs | ADCs/DACs - Special Purpose | 13 | Active | The MAX1270/MAX1271 are multirange, 12-bit data-acquisition systems (DAS) that require only a single +5V supply for operation, yet accept signals at their analog inputs that may span above the power-supply rail and below ground. These systems provide eight analog input channels that are independently software programmable for a variety of ranges: ±10V, ±5V, 0 to +10V, 0 to +5V for the MAX1270; ±VREF, ±VREF/2, 0 to VREF, 0 to VREF/2 for the MAX1271. This range switching increases the effective dynamic range to 14 bits and provides the flexibility to interface 4-20mA, ±12V, and ±15V powered sensors directly to a single +5V system. In addition, these converters are fault protected to ±16.5V; a fault condition on any channel willnotaffect the conversion result of the selected channel. Other features include a 5MHz bandwidth track/hold, software-selectable internal/external clock, 110ksps throughput rate, and internal 4.096V or external reference operation.The MAX1270/MAX1271 serial interface directly connects to SPI™/QSPI™ and MICROWIRE™ devices without external logic.A hardware shutdown input (SHDN-bar) and two software-programmable power-down modes, standby (STBYPD) or full power-down (FULLPD), are provided for low-current shutdown between conversions. In standby mode, the reference buffer remains active, eliminating start-up delays.The MAX1270/MAX1271 are available in 24-pin narrow DIP or space-saving 28-pin SSOP packages.ApplicationsAutomatic TestingBattery-Powered InstrumentsData Acquisition SystemsIndustrial Control SystemsMedical InstrumentsRobotics |
MAX1272Fault-Protected, 12-Bit ADCs with Software-Selectable Input Range | ADCs/DACs - Special Purpose | 5 | Active | The MAX1272/MAX1273 multirange 12-bit data-acquisition systems (DAS) operate with a single 5V supply. The software-programmable analog input accepts a variety of voltage ranges: ±10V, ±5V, 0 to 10V, 0 to 5V for the MAX1272; ±VREF, ±VREF/ 2, 0 to VREF, 0 to VREF/ 2 for the MAX1273. The software-selectable extended analog input range increases the effective dynamic range to 14 bits and provides the flexibility to interface 4-20mA powered sensors directly to a single 5V system. In addition, the MAX1272 provides fault protection to ±12V. Other features include a 5MHz track/hold (T/H) bandwidth, 87ksps throughput rate, and internal (4.096V) or external (2.40V to 4.18V) reference.The MAX1272/MAX1273 serial interfaces connect directly to SPI/QSPI™/MICROWIRE®-compatible devices without any external logic.Four software-programmable power-down modes (delayed standby, immediate standby, delayed full power-down, and immediate full power-down) provide low-current shutdown between conversions. In standby mode, the internal reference buffer remains active, thus eliminating startup delay.The MAX1272/MAX1273 are available in an 8-pin µMAX® package. Both devices are available in the extended (-40°C to +85°C) temperature range.ApplicationsAutomatic TestingBattery-Powered InstrumentsData Acquisition SystemsIndustrial Control SystemsMedical InstrumentsRobotics |
MAX1273Fault-Protected, 12-Bit ADCs with Software-Selectable Input Range | ADCs/DACs - Special Purpose | 3 | Active | The MAX1272/MAX1273 multirange 12-bit data-acquisition systems (DAS) operate with a single 5V supply. The software-programmable analog input accepts a variety of voltage ranges: ±10V, ±5V, 0 to 10V, 0 to 5V for the MAX1272; ±VREF, ±VREF/ 2, 0 to VREF, 0 to VREF/ 2 for the MAX1273. The software-selectable extended analog input range increases the effective dynamic range to 14 bits and provides the flexibility to interface 4-20mA powered sensors directly to a single 5V system. In addition, the MAX1272 provides fault protection to ±12V. Other features include a 5MHz track/hold (T/H) bandwidth, 87ksps throughput rate, and internal (4.096V) or external (2.40V to 4.18V) reference.The MAX1272/MAX1273 serial interfaces connect directly to SPI/QSPI™/MICROWIRE®-compatible devices without any external logic.Four software-programmable power-down modes (delayed standby, immediate standby, delayed full power-down, and immediate full power-down) provide low-current shutdown between conversions. In standby mode, the internal reference buffer remains active, thus eliminating startup delay.The MAX1272/MAX1273 are available in an 8-pin µMAX® package. Both devices are available in the extended (-40°C to +85°C) temperature range.ApplicationsAutomatic TestingBattery-Powered InstrumentsData Acquisition SystemsIndustrial Control SystemsMedical InstrumentsRobotics |
| Data Acquisition | 3 | Active | ||
| Analog to Digital Converters (ADC) | 3 | Active | ||
MAX12761.8Msps, Single-Supply, Low-Power, True-Differential, 12-Bit ADCs with Internal Reference | Integrated Circuits (ICs) | 3 | Active | The MAX1276/MAX1278 are low-power, high-speed, serial-output, 12-bit, analog-to-digital converters (ADCs) that operate at up to 1.8Msps and have an internal reference. These devices feature true-differential inputs, offering better noise immunity, distortion improvements, and a wider dynamic range over single-ended inputs. A standard SPI™/QSPI™/MICROWIRE™ interface provides the clock necessary for conversion. These devices easily interface with standard digital signal processor (DSP) synchronous serial interfaces.The MAX1276/MAX1278 operate from a single +4.75V to +5.25V supply voltage. The MAX1276/MAX1278 include a 4.096V internal reference. The MAX1276 has a unipolar analog input, while the MAX1278 has a bipolar analog input. These devices feature a partial power-down mode and a full power-down mode for use between conversions, which lower the supply current to 2mA (typ) and 1µA (max), respectively. Also featured is a separate power-supply input (VL), which allows direct interfacing to +1.8V to VDDdigital logic. The fast conversion speed, low-power dissipation, excellent AC performance, and DC accuracy (±1.25 LSB INL) make the MAX1276/MAX1278 ideal for industrial process control, motor control, and base-station applications.The MAX1276/MAX1278 come in a 12-pin TQFN package, and are available in the extended (-40°C to +85°C) temperature range.ApplicationsBill ValidationCommunicationsData AcquisitionMotor ControlPortable Instrumentation |