A
Analog Devices Inc./Maxim Integrated
| Series | Category | # Parts | Status | Description |
|---|---|---|---|---|
| Part | Spec A | Spec B | Spec C | Spec D | Description |
|---|---|---|---|---|---|
| Series | Category | # Parts | Status | Description |
|---|---|---|---|---|
| Part | Spec A | Spec B | Spec C | Spec D | Description |
|---|---|---|---|---|---|
| Part | Category | Description |
|---|---|---|
Analog Devices Inc./Maxim Integrated LTC1879EGN#TRUnknown | Integrated Circuits (ICs) | IC REG BUCK ADJ 1.2A 16SSOP |
Analog Devices Inc./Maxim Integrated LTC2208CUP#TRUnknown | Integrated Circuits (ICs) | IC ADC 16BIT 130MSPS 64-QFN |
Analog Devices Inc./Maxim Integrated ADP2108ACBZ-1.1-R7Obsolete | Integrated Circuits (ICs) | IC REG BUCK 1.1V 600MA 5WLCSP |
Analog Devices Inc./Maxim Integrated EV1HMC832ALP6GObsolete | Development Boards Kits Programmers | EVAL BOARD FOR HMC832ALP6GE |
Analog Devices Inc./Maxim Integrated LTC488ISWUnknown | Integrated Circuits (ICs) | IC LINE RCVR RS485 QUAD 16-SOIC |
Analog Devices Inc./Maxim Integrated LTC6946IUFD-2Obsolete | Integrated Circuits (ICs) | IC CLK/FREQ SYNTH 28QFN |
Analog Devices Inc./Maxim Integrated MAX5556ESA+TObsolete | Integrated Circuits (ICs) | IC DAC/AUDIO 16BIT 50K 8SOIC |
Analog Devices Inc./Maxim Integrated EVAL-FLTR-LD-1RZUnknown | Unclassified | EVAL BRD FOR AD800 SERIES |
Analog Devices Inc./Maxim Integrated | Development Boards Kits Programmers | BOARD EVAL FOR AD9963 |
Analog Devices Inc./Maxim Integrated LTC1296CCSW#TRUnknown | Integrated Circuits (ICs) | IC DATA ACQ SYS 12BIT 5V 20SOIC |
| Series | Category | # Parts | Status | Description |
|---|---|---|---|---|
| Analog to Digital Converters (ADC) | 2 | Active | ||
| Integrated Circuits (ICs) | 1 | Obsolete | ||
| Data Acquisition | 1 | Obsolete | ||
| Evaluation Boards | 3 | Active | ||
| Integrated Circuits (ICs) | 2 | Active | ||
| Data Acquisition | 2 | Active | ||
| Analog to Digital Converters (ADCs) Evaluation Boards | 3 | Active | ||
MAX119474 Channel AISG Integrated Transceiver | RF Transceiver Modules and Modems | 3 | Active | The MAX11947 is an AISG v2.0 and v3.0-compliant, fully integrated modem with a 4:1 multiplexer facilitating connectivity between a single modem and up to four RF ports. The MAX11947 receiver offers a typical dynamic range of 20dB and integrates a bandpass filter that operates at the 2.176MHz carrier frequency with a narrow 200kHz bandwidth and is fully compliant with the AISG spectral emission profile. It can modulate OOK signals at the required 9.6kbps and up to 115.2kbps for back compatibility with the older AISG standard. The output power can be varied with an internal register setting from under 0dBm to over +6dBm in order to compensate for loss in the external circuitry and cabling. The receiver sensitivity threshold is also adjustable from the default -15dBm down to less than -20dBm to accommodate power loss through an external splitter. The MAX11947 also features a direction output to facilitate the RS-485 bus arbitration in tower-mounted equipment. The MAX11947 is available in a small, 4mm x 4mm 20-pin TQFN and is rated for operation in the -40°C to +105°C temperature range.Applications(SALD and MALD)2MHz OOK Modem ApplicationsAenna ArraysAntenna Line Devices (ALDs)Base Station Single and Multi-Primary ControllersRS485 Half-Duplex Coaxial LinksSmart Bias-TsTower-Mounted Amplifiers (TMAs) |
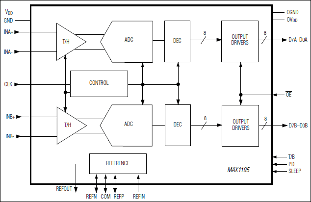
MAX1195Dual, 8-Bit, 40Msps, 3V, Low-Power ADC with Internal Reference and Parallel Outputs | Integrated Circuits (ICs) | 1 | Active | The MAX1195 is a 3V, dual, 8-bit analog-to-digital converter (ADC) featuring fully differential wideband track-and-hold (T/H) inputs, driving two ADCs. The MAX1195 is optimized for low-power, small size, and high-dynamic performance for applications in imaging, instrumentation and digital communications. This ADC operates from a single 2.7V to 3.6V supply, consuming only 87mW while delivering a typical signal-to-noise and distortion (SINAD) of 48.5dB at an input frequency of 20MHz and a sampling rate of 40Msps. The T/H-driven input stages incorporate 400MHz (-3dB) input amplifiers. The converters may also be operated with single-ended inputs. In addition to low operating power, the MAX1195 features a 3mA sleep mode as well as a 0.1µA power-down mode to conserve power during idle periods.An internal 2.048V precision bandgap reference sets the full-scale range of the ADC. A flexible reference structure allows the use of this internal or an externally applied reference, if desired, for applications requiring increased accuracy or a different input voltage range.The MAX1195 features parallel, CMOS-compatible three-state outputs. The digital output format can be set to two's complement or straight offset binary through a single control pin. The device provides for a separate output power supply of 1.7V to 3.6V for flexible interfacing with various logic families. The MAX1195 is available in a 7mm x 7mm, 48-pin TQFP package, and is specified for the extended industrial (-40°C to +85°C) temperature range.See a parametric table of the complete family of pin-compatible, 8-bit high-speed ADCs.For a 10-bit, pin-compatible upgrade, refer to the MAX1183 data sheet. With the N.C. pins of the MAX1195 internally pulled down to ground, this ADC becomes a drop-in replacement for the MAX1183.ApplicationsBaseband I/Q SamplingBattery-Powered ApplicationsMultichannel IF SamplingSet-Top BoxesUltrasound and Medical ImagingVSAT TerminalsWLAN, WWAN, WLL, MMDS Modems |
| Data Acquisition | 1 | Obsolete | ||