A
Analog Devices Inc./Maxim Integrated
| Series | Category | # Parts | Status | Description |
|---|---|---|---|---|
| Part | Spec A | Spec B | Spec C | Spec D | Description |
|---|---|---|---|---|---|
| Series | Category | # Parts | Status | Description |
|---|---|---|---|---|
| Part | Spec A | Spec B | Spec C | Spec D | Description |
|---|---|---|---|---|---|
| Part | Category | Description |
|---|---|---|
Analog Devices Inc./Maxim Integrated LTC1879EGN#TRUnknown | Integrated Circuits (ICs) | IC REG BUCK ADJ 1.2A 16SSOP |
Analog Devices Inc./Maxim Integrated LTC2208CUP#TRUnknown | Integrated Circuits (ICs) | IC ADC 16BIT 130MSPS 64-QFN |
Analog Devices Inc./Maxim Integrated ADP2108ACBZ-1.1-R7Obsolete | Integrated Circuits (ICs) | IC REG BUCK 1.1V 600MA 5WLCSP |
Analog Devices Inc./Maxim Integrated EV1HMC832ALP6GObsolete | Development Boards Kits Programmers | EVAL BOARD FOR HMC832ALP6GE |
Analog Devices Inc./Maxim Integrated LTC488ISWUnknown | Integrated Circuits (ICs) | IC LINE RCVR RS485 QUAD 16-SOIC |
Analog Devices Inc./Maxim Integrated LTC6946IUFD-2Obsolete | Integrated Circuits (ICs) | IC CLK/FREQ SYNTH 28QFN |
Analog Devices Inc./Maxim Integrated MAX5556ESA+TObsolete | Integrated Circuits (ICs) | IC DAC/AUDIO 16BIT 50K 8SOIC |
Analog Devices Inc./Maxim Integrated EVAL-FLTR-LD-1RZUnknown | Unclassified | EVAL BRD FOR AD800 SERIES |
Analog Devices Inc./Maxim Integrated | Development Boards Kits Programmers | BOARD EVAL FOR AD9963 |
Analog Devices Inc./Maxim Integrated LTC1296CCSW#TRUnknown | Integrated Circuits (ICs) | IC DATA ACQ SYS 12BIT 5V 20SOIC |
| Series | Category | # Parts | Status | Description |
|---|---|---|---|---|
| Analog to Digital Converters (ADC) | 2 | Active | ||
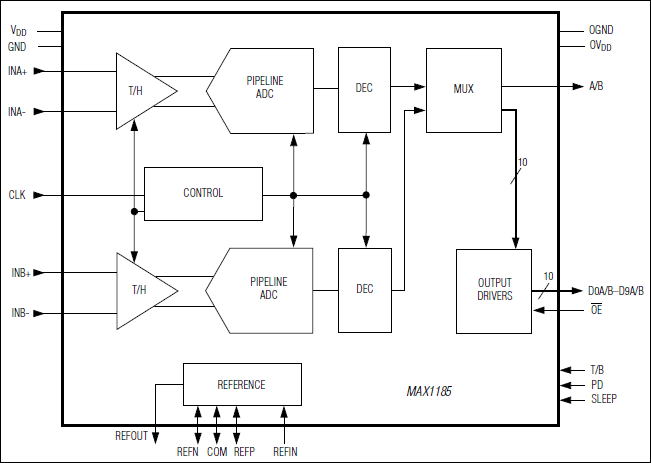
MAX1185Dual 10-Bit, 20Msps, +3V, Low-Power ADC with Internal Reference and Multiplexed Parallel Outputs | Data Acquisition | 4 | Active | The MAX1185 is a 3V, dual 10-bit analog-to-digital converter (ADC) featuring fully-differential wideband track-and-hold (T/H) inputs, driving two pipelined, nine-stage ADCs. The MAX1185 is optimized for low-power, high dynamic performance applications in imaging, instrumentation, and digital communication applications. This ADC operates from a single 2.7V to 3.6V supply, consuming only 105mW while delivering a typical signal-to-noise ratio (SNR) of 59.5dB at an input frequency of 7.5MHz and a sampling rate of 20Msps. Digital outputs A and B are updated alternating on the rising (CHA) and falling (CHB) edge of the clock. The T/H driven input stages incorporate 400MHz (-3dB) input amplifiers. The converters may also be operated with single-ended inputs. In addition to low operating power, the MAX1185 features a 2.8mA sleep mode as well as a 1µA power-down mode to conserve power during idle periods.An internal 2.048V precision bandgap reference sets the full-scale range of the ADC. A flexible reference structure allows the use of this internal or an externally derived reference, if desired for applications requiring increased accuracy or a different input voltage range. The MAX1185 features parallel, multiplexed, CMOS-compatible three-state outputs. The digital output format can be set to two's complement or straight offset binary through a single control pin. The device provides for a separate output power supply of 1.7V to 3.6V for flexible interfacing. The MAX1185 is available in a 7mm x 7mm, 48-pin TQFP package, and is specified for the extended industrial (-40°C to +85°C) temperature range.Pin-compatible, nonmultiplexed. high-speed versions of the MAX1185 are also available. Refer to the MAX1180 data sheet for 105Msps, the MAX1181 data sheet for 80Msps, the MAX1182 data sheet for 65Msps, the MAX1183 data sheet for 40Msps, and the MAX1184 data sheet for 20Msps.ApplicationsHigh-Resolution ImagingI/Q Channel DigitizationInstrumentationMultichannel IF SamplingUltrasoundVideo Application |
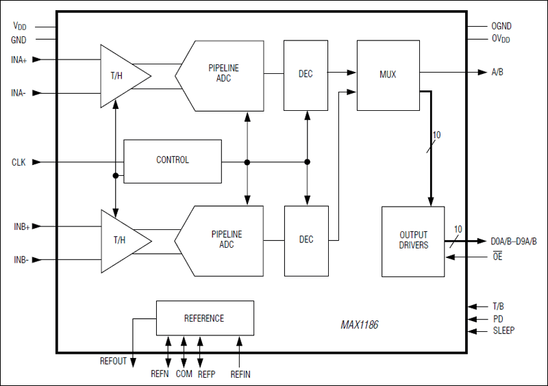
MAX1186Dual 10-Bit, 40Msps, 3V, Low-Power ADC with Internal Reference and Multiplexed Parallel Outputs | Data Acquisition | 2 | Active | The MAX1186 is a 3V, dual 10-bit analog-to-digital converter (ADC) featuring fully-differential wideband track-and-hold (T/H) inputs, driving two pipelined, nine-stage ADCs. The MAX1186 is optimized for low-power, high dynamic performance applications in imaging, instrumentation, and digital communication applications. This ADC operates from a single 2.7V to 3.6V supply, consuming only 105mW while delivering a typical signal-to-noise ratio (SNR) of 59.4dB at an input frequency of 20MHz and a sampling rate of 40Msps. Digital outputs A and B are updated alternating on the rising (CHA) and the falling (CHB) edge of the clock. The T/H driven input stages incorporate 400MHz (-3dB) input amplifiers. The converters may also be operated with single-ended inputs. In addition to low operating power, the MAX1186 features a 2.8mA sleep mode as well as a 1µA power-down mode to conserve power during idle periods.An internal 2.048V precision bandgap reference sets the full-scale range of the ADCs. A flexible reference structure allows the use of this internal or an externally derived reference, if desired for applications requiring increased accuracy or a different input voltage range.The MAX1186 features parallel, multiplexed, CMOS-compatible three-state outputs. The digital output format can be set to two's complement or straight offset binary through a single control pin. The device provides for a separate output power supply of 1.7V to 3.6V for flexible interfacing. The MAX1186 is available in a 7mm x 7mm, 48-pin TQFP-EP package, and is specified for the extended industrial (-40°C to +85°C) temperature range.Pin-compatible, nonmultiplexed, high-speed versions of the MAX1186 are also available. Please refer to the MAX1180 data sheet for 105Msps, the MAX1181 data sheet for 80Msps, the MAX1182 data sheet for 65Msps, the MAX1183 data sheet for 40Msps, and the MAX1184 data sheet for 20Msps. For a pin-compatible lower speed version (20Msps) of the MAX1186, please refer to the MAX1185 data sheet.ApplicationsHigh-Resolution ImagingI/Q Channel DigitizationInstrumentationMultichannel IF SamplingUltrasoundVideo Application |
| Integrated Circuits (ICs) | 5 | Obsolete | ||
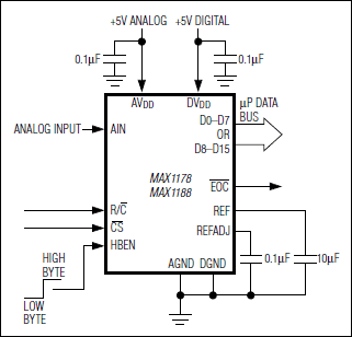
MAX118816-Bit, 135ksps, Single-Supply ADCs with Bipolar Analog Input Range | Integrated Circuits (ICs) | 7 | Active | The MAX1178/MAX1188 16-bit, low-power, successive-approximation analog-to-digital converters (ADCs) feature automatic power-down, a factory-trimmed internal clock, and a byte-wide parallel interface. The devices operate from a single +4.75V to +5.25V analog supply and feature a separate digital supply input for direct interface with a +2.7V to +5.25V digital logic.The MAX1188 accepts a bipolar analog input voltage range of ±10V, while the MAX1178 accepts a bipolar analog input voltage range of ±5V. All devices consume no more than 26.5mW at a sampling rate of 135ksps when using an external reference, and 31mW when using the internal +4.096V reference. AutoShutdown™ reduces supply current to 0.4mA at 10ksps.The MAX1178/MAX1188 are ideal for high-performance, battery-powered, data-acquisition applications. Excellent AC performance (THD = -100dB) and DC accuracy (±2 LSB INL) make the MAX1178/MAX1188 ideal for industrial process control, instrumentation, and medical applications.The MAX1178/MAX1188 are available in a 20-pin TSSOP package and are fully specified over the -40°C to +85°C extended temperature range and the 0°C to +70°C commercial temperature range.ApplicationsData Acquisition SystemsI/O ModulesIndustrial Process ControlsPrecision InstrumentationTemperature Sensing and Monitoring |
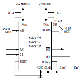
MAX118916-Bit, 135ksps, Single-Supply ADCs with Bipolar Analog Input Range | Analog to Digital Converters (ADC) | 4 | Active | The MAX1179/MAX1187/MAX1189 16-bit, low-power, successive-approximation analog-to-digital converters (ADCs) feature automatic power-down, a factory-trimmed internal clock, and a 16-bit wide parallel interface. The devices operate from a single +4.75V to +5.25V analog supply and feature a separate digital supply input for direct interface with +2.7V to +5.25V digital logic.The MAX1179 accepts a bipolar input voltage range of ±5V. The MAX1187 accepts an analog input voltage range from 0 to +10V, while the MAX1189 accepts a bipolar analog input voltage range of ±10V. All devices consume only 23mW at a sampling rate of 135ksps when using an external reference and 29mW when using the internal +4.096V reference. AutoShutdown™ reduces supply current to 0.4mA at 10ksps. The MAX1179/MAX1187/MAX1189 are ideal for high-performance, battery-powered data-acquisition applications. Excellent AC performance (THD = -100dB) and DC accuracy (±2 LSB INL) make the MAX1179/MAX1187/ MAX1189 ideal for industrial process control, instrumentation, and medical applications.The MAX1179/MAX1187/MAX1189 are available in a 28-pin TSSOP package and are fully specified over the -40°C to +85°C extended temperature range and the 0°C to +70°C commercial temperature range.ApplicationsData Acquisition SystemsI/O ModulesIndustrial Process ControlsPrecision InstrumentationTemperature Sensing and Monitoring |
| Analog to Digital Converters (ADCs) Evaluation Boards | 2 | Obsolete | ||
MAX1190Dual 10-Bit, 120Msps, 3.3V, Low-Power ADC with Internal Reference and Parallel Outputs | Integrated Circuits (ICs) | 2 | Active | The MAX1190 is a 3.3V, dual 10-bit analog-to-digital converter (ADC) featuring fully differential wideband track-and-hold (T/H) inputs, driving two ADCs. The MAX1190 is optimized for low power, small size, and high-dynamic performance for applications in imaging, instrumentation, and digital communications. This ADC operates from a single 3.1V to 3.6V supply, consuming only 492mW while delivering a typical signal-to-noise and distortion (SINAD) of 57dB at an input frequency of 60MHz and a sampling rate of 120Msps. The T/H driven input stages incorporate 400MHz (-3dB) input amplifiers. The converters can also be operated with single-ended inputs. In addition to low operating power, the MAX1190 features a 3mA sleep mode, as well as a 1µA power-down mode to conserve power during idle periods.An internal 2.048V precision bandgap reference sets the full-scale range of the ADC. A flexible reference structure allows the use of this internal or an externally applied reference, if desired, for applications requiring increased accuracy or a different input voltage range.The MAX1190 features parallel, CMOS-compatible three-state outputs. The digital output format can be set to two's complement or straight offset binary through a single control pin. The device provides for a separate output power supply of 1.7V to 3.6V for flexible interfacing with various logic families. The MAX1190 is available in a 7mm x 7mm, 48-pin TQFP-EP package, and is specified for the extended industrial (-40°C to +85°C) temperature range.Pin-compatible lower speed versions of the MAX1190 are also available. Refer to the MAX1180–MAX1184 data sheets for 105Msps/80Msps/65Msps/40Msps. In addition to these speed grades, this family includes two multiplexed output versions (MAX1185/MAX1186 for 20Msps/40Msps), for which digital data is presented time-interleaved and on a single, parallel 10-bit output port.For lower speed, pin-compatible, 8-bit versions of the MAX1190, refer to the MAX1195–MAX1198 data sheets.ApplicationsBaseband I/Q SamplingBattery-Powered InstrumentationMultichannel IF SamplingSet-Top BoxesUltrasound and Medical ImagingVSAT TerminalsWLAN, WWAN, WLL, MMDS Modems |
| Data Acquisition | 2 | Active | ||
| Data Acquisition | 2 | Active | ||