A
Analog Devices Inc./Maxim Integrated
| Series | Category | # Parts | Status | Description |
|---|---|---|---|---|
| Part | Spec A | Spec B | Spec C | Spec D | Description |
|---|---|---|---|---|---|
| Series | Category | # Parts | Status | Description |
|---|---|---|---|---|
| Part | Spec A | Spec B | Spec C | Spec D | Description |
|---|---|---|---|---|---|
| Part | Category | Description |
|---|---|---|
Analog Devices Inc./Maxim Integrated LTC1879EGN#TRUnknown | Integrated Circuits (ICs) | IC REG BUCK ADJ 1.2A 16SSOP |
Analog Devices Inc./Maxim Integrated LTC2208CUP#TRUnknown | Integrated Circuits (ICs) | IC ADC 16BIT 130MSPS 64-QFN |
Analog Devices Inc./Maxim Integrated ADP2108ACBZ-1.1-R7Obsolete | Integrated Circuits (ICs) | IC REG BUCK 1.1V 600MA 5WLCSP |
Analog Devices Inc./Maxim Integrated EV1HMC832ALP6GObsolete | Development Boards Kits Programmers | EVAL BOARD FOR HMC832ALP6GE |
Analog Devices Inc./Maxim Integrated LTC488ISWUnknown | Integrated Circuits (ICs) | IC LINE RCVR RS485 QUAD 16-SOIC |
Analog Devices Inc./Maxim Integrated LTC6946IUFD-2Obsolete | Integrated Circuits (ICs) | IC CLK/FREQ SYNTH 28QFN |
Analog Devices Inc./Maxim Integrated MAX5556ESA+TObsolete | Integrated Circuits (ICs) | IC DAC/AUDIO 16BIT 50K 8SOIC |
Analog Devices Inc./Maxim Integrated EVAL-FLTR-LD-1RZUnknown | Unclassified | EVAL BRD FOR AD800 SERIES |
Analog Devices Inc./Maxim Integrated | Development Boards Kits Programmers | BOARD EVAL FOR AD9963 |
Analog Devices Inc./Maxim Integrated LTC1296CCSW#TRUnknown | Integrated Circuits (ICs) | IC DATA ACQ SYS 12BIT 5V 20SOIC |
| Series | Category | # Parts | Status | Description |
|---|---|---|---|---|
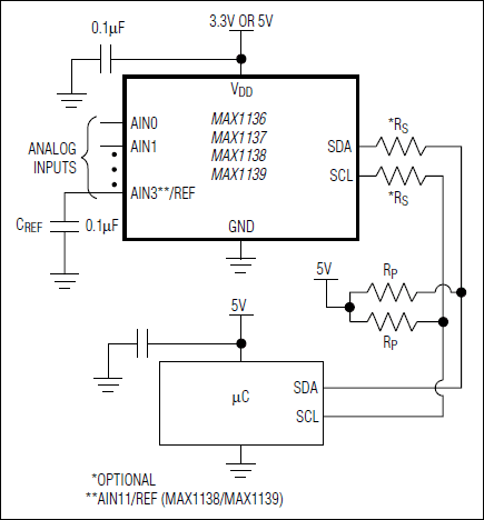
MAX11372.7V to 3.6V and 4.5V to 5.5V, Low-Power, 4-/12-Channel, 2-Wire Serial 10-Bit ADCs | Integrated Circuits (ICs) | 2 | Active | The MAX1136–MAX1139 low-power, 10-bit, multichannel analog-to-digital converters (ADCs) feature internal track/hold (T/H), voltage reference, clock, and an I²C-compatible 2-wire serial interface. These devices operate from a single supply of 2.7V to 3.6V (MAX1137/MAX1139) or 4.5V to 5.5V (MAX1136/MAX1138) and require only 670µA at the maximum sampling rate of 94.4ksps. Supply current falls below 230µA for sampling rates under 46ksps. AutoShutdown™ powers down the devices between conversions, reducing supply current to less than 1µA at low throughput rates. The MAX1136/MAX1137 have four analog input channels each, while the MAX1138/MAX1139 have 12 analog input channels each. The fully differential analog inputs are software configurable for unipolar or bipolar, and single ended or differential operation.The full-scale analog input range is determined by the internal reference or by an externally applied reference voltage ranging from 1V to VDD. The MAX1137/MAX1139 feature a 2.048V internal reference and the MAX1136/MAX1138 feature a 4.096V internal reference. The MAX1136/MAX1137 are available in an 8-pin µMAX® package. The MAX1138/MAX1139 are available in a 16-pin QSOP package. The MAX1136–MAX1139 are guaranteed over the extended temperature range (-40°C to +85°C). For pin-compatible 12-bit parts, refer to the MAX1236–MAX1239 data sheet. For pin-compatible 8-bit parts, refer to the MAX1036–MAX1039 data sheet.ApplicationsBattery-Powered Test EquipmentHandheld Portable ApplicationsMedical InstrumentsReceive Signal Strength IndicatorsSolar-Powered Remote SystemsSystem Supervision |
| Analog to Digital Converters (ADC) | 4 | Active | ||
MAX11392.7V to 3.6V and 4.5V to 5.5V, Low-Power, 4-/12-Channel, 2-Wire Serial 10-Bit ADCs | Integrated Circuits (ICs) | 6 | Active | The MAX1136–MAX1139 low-power, 10-bit, multichannel analog-to-digital converters (ADCs) feature internal track/hold (T/H), voltage reference, clock, and an I²C-compatible 2-wire serial interface. These devices operate from a single supply of 2.7V to 3.6V (MAX1137/MAX1139) or 4.5V to 5.5V (MAX1136/MAX1138) and require only 670µA at the maximum sampling rate of 94.4ksps. Supply current falls below 230µA for sampling rates under 46ksps. AutoShutdown™ powers down the devices between conversions, reducing supply current to less than 1µA at low throughput rates. The MAX1136/MAX1137 have four analog input channels each, while the MAX1138/MAX1139 have 12 analog input channels each. The fully differential analog inputs are software configurable for unipolar or bipolar, and single ended or differential operation.The full-scale analog input range is determined by the internal reference or by an externally applied reference voltage ranging from 1V to VDD. The MAX1137/MAX1139 feature a 2.048V internal reference and the MAX1136/MAX1138 feature a 4.096V internal reference. The MAX1136/MAX1137 are available in an 8-pin µMAX® package. The MAX1138/MAX1139 are available in a 16-pin QSOP package. The MAX1136–MAX1139 are guaranteed over the extended temperature range (-40°C to +85°C). For pin-compatible 12-bit parts, refer to the MAX1236–MAX1239 data sheet. For pin-compatible 8-bit parts, refer to the MAX1036–MAX1039 data sheet.ApplicationsBattery-Powered Test EquipmentHandheld Portable ApplicationsMedical InstrumentsReceive Signal Strength IndicatorsSolar-Powered Remote SystemsSystem Supervision |
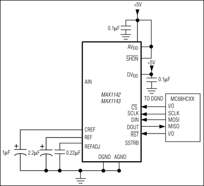
MAX114+5V, 1Msps, 4 and 8-Channel, 8-Bit ADCs with 1µA Power-Down | Analog to Digital Converters (ADC) | 9 | Active | The MAX1142/MAX1143 are 200ksps, 14-bit ADCs. These serially interfaced ADCs connect directly to SPI™, QSPI™, and MICROWIRE™ devices without external logic. They combine an input scaling network, internal track/hold, a clock, +4.096V reference, and three general-purpose digital output pins (for external multiplexer or PGA control) in a 20-pin SSOP package. The excellent dynamic performance (SINAD>81dB), high-speed (200ksps), and low power (7.5mA) of these ADCs, make them ideal for applications such as industrial process control, instrumentation, and medical applications. The MAX1142 accepts input signals of 0 to +12V (unipolar) or ±12V (bipolar), while the MAX1143 accepts input signals of 0 to +4.096V (unipolar) or ±4.096V (bipolar). Operating from a single +4.75V to +5.25V analog supply and a +4.75V to +5.25V digital supply, power-down modes reduce current consumption to 1mA at 10ksps and further reduce supply current to less than 20µA at slower data rates. A serial strobe output (SSTRB) allows direct connection to the TMS320-family of digital signal processors. The MAX1142/MAX1143 user can select either the internal clock, or an external serial-interface clock for the ADC to perform analog-to-digital conversions.The MAX1142/MAX1143 feature internal calibration circuitry to correct linearity and offset errors. On-demand calibration allows the user to optimize performance. Three user-programmable logic outputs are provided for the control of an 8-channel MUX or a PGA.ApplicationsData Acquisition |
| Expansion Boards, Daughter Cards | 5 | Active | ||
MAX11410A24-Bit Multi-Channel Low-Power 1.9ksps Delta-Sigma ADC with PGA | Analog to Digital Converters (ADC) | 2 | Active | The MAX11410 is a low-power, multichannel, 24-bit delta-sigma (Δ-Σ) ADC with features and specifications that are optimized for precision sensor measurement.The input section includes a low-noise programmable gain amplifier (PGA) with very high input impedance and available gains from 1x to 128x to optimize the overall dynamic range. Input buffers provide isolation of the signal inputs from the switched-capacitor sampling network when the PGA is not in use, making the ADC easy to drive even with high-impedance sources.Several integrated features simplify precision sensor applications. The programmable matched current sources provide excitation for resistive sensors. An additional current sink and current source aid in detecting broken sensor wires. The 10-channel input multiplexer provides the flexibility needed for complex, multi-sensor measurements. GPIOs reduce isolation components and ease control of switches or other circuitry.When used in single-cycle mode, the digital filter settles within a single conversion cycle. The available FIR digital filter allows single-cycle settling in 16ms while providing more than 90dB simultaneous rejection of 50Hz and 60Hz line noise.The integrated on-chip oscillator requires no external components. If needed, an external clock source may be used instead. Control registers and conversion data are accessed through the SPI-compatible serial interface.ApplicationsPortable InstrumentsResistive Bridge MeasurementSensor Measurement |
| Data Acquisition | 3 | Obsolete | ||
| Data Acquisition | 2 | Obsolete | ||
| Data Acquisition | 1 | Obsolete | ||
| Integrated Circuits (ICs) | 1 | Obsolete | ||