A
Analog Devices Inc./Maxim Integrated
| Series | Category | # Parts | Status | Description |
|---|---|---|---|---|
| Part | Spec A | Spec B | Spec C | Spec D | Description |
|---|---|---|---|---|---|
| Series | Category | # Parts | Status | Description |
|---|---|---|---|---|
| Part | Spec A | Spec B | Spec C | Spec D | Description |
|---|---|---|---|---|---|
| Part | Category | Description |
|---|---|---|
Analog Devices Inc./Maxim Integrated LTC1879EGN#TRUnknown | Integrated Circuits (ICs) | IC REG BUCK ADJ 1.2A 16SSOP |
Analog Devices Inc./Maxim Integrated LTC2208CUP#TRUnknown | Integrated Circuits (ICs) | IC ADC 16BIT 130MSPS 64-QFN |
Analog Devices Inc./Maxim Integrated ADP2108ACBZ-1.1-R7Obsolete | Integrated Circuits (ICs) | IC REG BUCK 1.1V 600MA 5WLCSP |
Analog Devices Inc./Maxim Integrated EV1HMC832ALP6GObsolete | Development Boards Kits Programmers | EVAL BOARD FOR HMC832ALP6GE |
Analog Devices Inc./Maxim Integrated LTC488ISWUnknown | Integrated Circuits (ICs) | IC LINE RCVR RS485 QUAD 16-SOIC |
Analog Devices Inc./Maxim Integrated LTC6946IUFD-2Obsolete | Integrated Circuits (ICs) | IC CLK/FREQ SYNTH 28QFN |
Analog Devices Inc./Maxim Integrated MAX5556ESA+TObsolete | Integrated Circuits (ICs) | IC DAC/AUDIO 16BIT 50K 8SOIC |
Analog Devices Inc./Maxim Integrated EVAL-FLTR-LD-1RZUnknown | Unclassified | EVAL BRD FOR AD800 SERIES |
Analog Devices Inc./Maxim Integrated | Development Boards Kits Programmers | BOARD EVAL FOR AD9963 |
Analog Devices Inc./Maxim Integrated LTC1296CCSW#TRUnknown | Integrated Circuits (ICs) | IC DATA ACQ SYS 12BIT 5V 20SOIC |
| Series | Category | # Parts | Status | Description |
|---|---|---|---|---|
| Integrated Circuits (ICs) | 1 | Obsolete | ||
| Integrated Circuits (ICs) | 2 | Active | ||
| Integrated Circuits (ICs) | 1 | Obsolete | ||
MAX113281Msps, 10-/12-Bit, 4-/8-/16-Channel ADCs with Post-Mux External Signal Conditioning Access | Integrated Circuits (ICs) | 2 | Active | The MAX11321–MAX11328 are 12-/10-bit with external reference and 500kHz, full-linear-bandwidth, high-speed, low-power, serial-output successive approximation register (SAR) analog-to-digital converters (ADCs). The MAX11321–MAX11328 provide external access to the output of the integrated mux and ADC input, to simplify conditioning. The MAX11321–MAX11328 include both internal and external clock modes. These devices feature scan mode in both internal and external clock modes. The internal clock mode features internal averaging to increase SNR. The external clock mode features the SampleSet™ technology, a user-programmable analog input channel sequencer. The SampleSet approach provides greater sequencing flexibility for multichannel applications while alleviating significant microcontroller or DSP (controlling unit) communication overhead.External pins provide access to the output of the multiplexer and ADC inputs to simplify multichannel signal conditioning. The internal clock mode features an integrated FIFO allowing data to be sampled at high speeds and then held for readout at any time or at a lower clock rate. Internal averaging is also supported in internal clock mode improving SNR for noisy input signals. The devices feature analog input channels that can be configured to be single-ended inputs, fully differential pairs, or pseudo-differential inputs with respect to one common input. The MAX11321–MAX11328 operate from a 2.35V to 3.6V supply and consume only 5.4mW at 1Msps.The MAX11321–MAX11328 include AutoShutdown™, fast wake-up, and a high-speed 3-wire serial interface. The devices feature full power-down mode for optimal power management. The 48MHz, 3-wire serial interface directly connects to SPI, QSPI™, and MICROWIRE® devices without external logic.Excellent dynamic performance, low voltage, low power, ease of use, and small package size make these converters ideal for portable battery-powered data-acquisition applications, and for other applications that demand low power consumption and small space.The MAX11321–MAX11328 are available in 32-pin, 5mm x 5mm, TQFN packages and operate over the -40°C to +125°C temperature range.ApplicationsBattery-Powered InstrumentsHigh-Speed Closed-Loop SystemsHigh-Speed Data Acquisition SystemsIndustrial Control SystemsMedical InstrumentationPortable Systems |
| Integrated Circuits (ICs) | 2 | Obsolete | ||
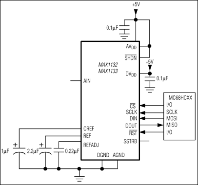
MAX113316-Bit ADC, 200ksps, 5V Single-Supply with Reference | Data Acquisition | 3 | Active | The MAX1132/MAX1133 are 200ksps, 16-bit ADCs. These serially interfaced ADCs connect directly to SPI™, QSPI™, and MICROWIRE™ devices without external logic. They combine an input scaling network, internal track/hold, clock, a +4.096V reference, and three general-purpose digital output pins (for external multiplexer or PGA control) in a 20-pin SSOP package. The excellent dynamic performance (SINAD>85dB), high-speed (200ksps), and low power (7.5mA) of these ADCs, make them ideal for applications such as industrial process control, instrumentation, and medical applications. The MAX1132 accepts input signals of 0 to +12V (unipolar) or ±12V (bipolar), while the MAX1133 accepts input signals of 0 to +4.096V (unipolar) or ±4.096V (bipolar). Operating from a single +4.75V to +5.25V analog supply and a +4.75V to +5.25V digital supply, power-down modes reduce current consumption to 1mA at 10ksps and further reduce supply current to less than 20µA at slower data rates. A serial strobe output (SSTRB) allows direct connection to the TMS320 family of digital signal processors. The MAX1132/MAX1133 user can select either the internal clock, or an external serial-interface clock for the ADC to perform analog-to-digital conversions.The MAX1132/MAX1133 feature internal calibration circuitry to correct linearity and offset errors. On-demand calibration allows the user to optimize performance. Three user-programmable logic outputs are provided for the control of an 8-channel mux or a PGA.ApplicationsData AcquisitionIndustrial I/O ModulesIndustrial Process ControlsMedical InstrumentsPortable Battery-Powered Equipment |
| Integrated Circuits (ICs) | 1 | Obsolete | ||
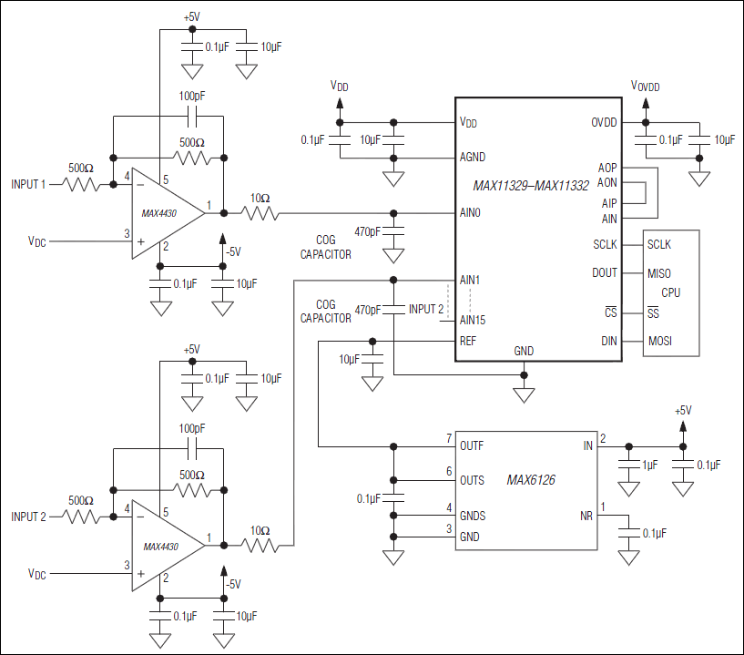
MAX113313Msps, 12-/10-Bit, 8-/16-Channel ADCs with Post-Mux External Signal Conditioning Access | Data Acquisition | 2 | Active | The MAX11329–MAX11332 are 12-/10-bit with external reference and 500kHz, full-linear-bandwidth, high-speed, low-power, serial-output successive approximation register (SAR) analog-to-digital converters (ADCs). The MAX11329–MAX11332 provide external access to the output of the integrated mux and ADC input, to simplify the signal conditional circuitry. The MAX11329–MAX11332 include both internal and external clock modes. These devices feature scan mode in both internal and external clock modes. The internal clock mode features internal averaging to increase SNR. The external clock mode features the SampleSet™ technology, a user-programmable analog input channel sequencer. The SampleSet approach provides greater sequencing flexibility for multichannel applications while alleviating significant microcontroller or DSP (controlling unit) communication overhead.External pins provide access to the output of the multiplexer and ADC inputs to simplify multichannel signal conditioning. The internal clock mode features an integrated FIFO allowing data to be sampled at high speeds and then held for readout at any time or at a lower clock rate. Internal averaging is also supported in internal clock mode improving SNR for noisy input signals. The devices feature analog input channels that can be configured to be single-ended inputs, fully differential pairs, or pseudodifferential inputs with respect to one common input. The MAX11329–MAX11332 operate from a 2.35V to 3.6V supply and consume only 15.2mW at 3Msps.The MAX11329–MAX11332 include AutoShutdown™, fast wake-up, and a high-speed 3-wire serial interface. The devices feature full power-down mode for optimal power management. The 48MHz, 3-wire serial interface directly connects to SPI, QSPI™, and MICROWIRE® devices without external logic.Excellent dynamic performance, low voltage, low power, ease of use, and small package size make these converters ideal for portable battery-powered data-acquisition applications, and for other applications that demand low power consumption and small space.The MAX11329–MAX11332 are available in 32-pin, 5mm x 5mm, TQFN packages and operate over the -40°C to +125°C temperature range.ApplicationsBattery-Powered InstrumentsHigh-Speed Closed-Loop SystemsHigh-Speed Data Acquisition SystemsIndustrial Control SystemsMedical InstrumentationPortable Systems |
| Analog to Digital Converters (ADC) | 1 | Obsolete | ||
MAX11335500ksps, 12-/10-Bit, 4-/8-/16-Channel ADCs with Post-Mux External Signal Conditioning Access | Data Acquisition | 2 | Active | The MAX11335–MAX11340 are 12-/10-bit with external reference and 500kHz, full-linear-bandwidth, high-speed, low-power, serial-output successive approximation register (SAR) analog-to-digital converters (ADCs). MAX11335–MAX11340 provide external access to the output of the integrated mux and ADC input, to simplify conditioning. MAX11335–MAX11340 include both internal and external clock modes. These devices feature scan mode in both internal and external clock modes. The internal clock mode features internal averaging to increase SNR. The external clock mode features the SampleSet™ technology, a user-programmable analog input channel sequencer. The SampleSet approach provides greater sequencing flexibility for multichannel applications while alleviating significant microcontroller or DSP (controlling unit) communication overhead.External pins provide access to the output of the multiplexer and ADC inputs to simplify multichannel signal conditioning. The internal clock mode features an integrated FIFO allowing data to be sampled at high speeds and then held for readout at any time or at a lower clock rate. Internal averaging is also supported in internal clock mode improving SNR for noisy input signals. The devices feature analog input channels that can be configured to be single-ended inputs, fully differential pairs, or pseudo-differential inputs with respect to one common input. The MAX11321–MAX11328 operate from a 2.35V to 3.6V supply and consume only 4.2mW at 500ksps.The MAX11335–MAX11340 include AutoShutdown™, fast wake-up, and a high-speed 3-wire serial interface. The devices feature full power-down mode for optimal power management. The 8MHz, 3-wire serial interface directly connects to SPI, QSPI™, and MICROWIRE® devices without external logic.Excellent dynamic performance, low voltage, low power, ease of use, and small package size make these converters ideal for portable battery-powered data-acquisition applications, and for other applications that demand low power consumption and small space.The MAX11335–MAX11340 are available in 32-pin, 5mm x 5mm, TQFN packages and operate over the -40°C to +125°C temperature range.ApplicationsBattery-Powered InstrumentsHigh-Speed Closed-Loop SystemsHigh-Speed Data Acquisition SystemsIndustrial Control SystemsMedical InstrumentationPortable Systems |