PTQA430033100-W 48-V Input Isolated DC-DC Converter | Power Supplies - Board Mount | 1 | NRND | The PTQA series of power modules are single-output isolated DC/DC converters, housed in an industry standard quarter-brick package. These modules are rated up to 100W with a maximum load current of up to 30 A.
The PTQA series operates from a standard 48-V telecom central office (CO) supply and occupies only 3.3 in2of PCB area. The modules offer OEMs a compact and flexible high-output power source in an industry standard footprint. They are suitable for distributed power applications in both telecom and computing environments, and may be used for powering high-end microprocessors, DSPs, general purpose logic and analog.
Features include a remote On/Off control with optional logic polarity, an undervoltage lockout (UVLO), a differential remote sense, and an industry standard output voltage adjustment using an external resistor. Protection features include output overcurrent protection (OCP), overvoltage protection (OVP), and thermal shutdown (OTP).
The modules are fully integrated for stand-alone operation, and require no additional components.
The PTQA series of power modules are single-output isolated DC/DC converters, housed in an industry standard quarter-brick package. These modules are rated up to 100W with a maximum load current of up to 30 A.
The PTQA series operates from a standard 48-V telecom central office (CO) supply and occupies only 3.3 in2of PCB area. The modules offer OEMs a compact and flexible high-output power source in an industry standard footprint. They are suitable for distributed power applications in both telecom and computing environments, and may be used for powering high-end microprocessors, DSPs, general purpose logic and analog.
Features include a remote On/Off control with optional logic polarity, an undervoltage lockout (UVLO), a differential remote sense, and an industry standard output voltage adjustment using an external resistor. Protection features include output overcurrent protection (OCP), overvoltage protection (OVP), and thermal shutdown (OTP).
The modules are fully integrated for stand-alone operation, and require no additional components. |
| DC DC Converters | 1 | Obsolete | |
PTQB425080200-W, 48-V Input, 8-V Output, Isolated DC/DC Bus Converter | DC DC Converters | 1 | NRND | The PTQB425080 power module is single-output isolated DC/DC converter, housed in an industry standard quarter-brick package. The module is nominally rated up to 200 W with a maximum load current of 25 A. It delivers an output voltage of 1/6ththe input voltage for an input voltage range of 36 V to 55 V, while limiting the output voltage to 10.5 V for an input voltage greater than 55 V.
The PTQB425080 operates from a standard 48-V telecom central office (CO) supply and occupies only 3.3 in2of PCB area. The module offers OEMs a compact and flexible high-output power source in an industry standard footprint. It is suitable for distributed power applications in both telecom and computing environments that utilize an intermediate bus architecture (IBA), and may be used for powering downstream point-of-load (POL) devices such as the second generation PTH series of products (T2).
Features include a remote On/Off control with optional logic polarity, and an undervoltage lockout (UVLO). Protection features include output over-current protection (OCP) and over-temperature protection (OTP). To compliment T2-POL products, optional features include a SmartSync compatible clock drive and a AutoTrack™ power-up sequencing manager
The module is fully integrated for stand-alone operation, and require no additional components.
The PTQB425080 power module is single-output isolated DC/DC converter, housed in an industry standard quarter-brick package. The module is nominally rated up to 200 W with a maximum load current of 25 A. It delivers an output voltage of 1/6ththe input voltage for an input voltage range of 36 V to 55 V, while limiting the output voltage to 10.5 V for an input voltage greater than 55 V.
The PTQB425080 operates from a standard 48-V telecom central office (CO) supply and occupies only 3.3 in2of PCB area. The module offers OEMs a compact and flexible high-output power source in an industry standard footprint. It is suitable for distributed power applications in both telecom and computing environments that utilize an intermediate bus architecture (IBA), and may be used for powering downstream point-of-load (POL) devices such as the second generation PTH series of products (T2).
Features include a remote On/Off control with optional logic polarity, and an undervoltage lockout (UVLO). Protection features include output over-current protection (OCP) and over-temperature protection (OTP). To compliment T2-POL products, optional features include a SmartSync compatible clock drive and a AutoTrack™ power-up sequencing manager
The module is fully integrated for stand-alone operation, and require no additional components. |
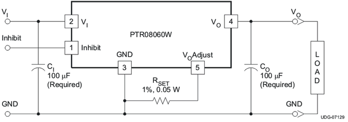
PTR08060W6-A, 4.5V to 14V Input, Non-Isolated, Wide Output, Adjustable Power Module | DC DC Converters | 1 | Active | The PTR08060W is a highly integrated, low-cost switching regulator module that delivers up to 6 A of output current. Occupying approximate PCB area of a standard TO-220 linear regulator IC, the PTR08060W provides output current at a much higher efficiency and with much less power dissipation, thereby eliminating the need for a heat sink. Their small size (0.65 x 0.41 in), high efficiency, and low cost makes these modules attractive for a variety of applications.
The input voltage range of the PTR08060W is from 4.5 V to 14 V, allowing operation from either a 5-V or 12-V input bus. Using state-of-the-art switched-mode power-conversion technology, the PTR08060W can step down to voltages as low as 0.6 V. The output voltage can be adjusted to any voltage over the range, 0.6 V to 5.5 V, using a single external resistor. Operating features include an undervoltage lockout (UVLO), on/off inhibit and output overcurrent protection. Target applications include servers, test and measurement applications, and high-end consumer products.
The PTR08060W is a highly integrated, low-cost switching regulator module that delivers up to 6 A of output current. Occupying approximate PCB area of a standard TO-220 linear regulator IC, the PTR08060W provides output current at a much higher efficiency and with much less power dissipation, thereby eliminating the need for a heat sink. Their small size (0.65 x 0.41 in), high efficiency, and low cost makes these modules attractive for a variety of applications.
The input voltage range of the PTR08060W is from 4.5 V to 14 V, allowing operation from either a 5-V or 12-V input bus. Using state-of-the-art switched-mode power-conversion technology, the PTR08060W can step down to voltages as low as 0.6 V. The output voltage can be adjusted to any voltage over the range, 0.6 V to 5.5 V, using a single external resistor. Operating features include an undervoltage lockout (UVLO), on/off inhibit and output overcurrent protection. Target applications include servers, test and measurement applications, and high-end consumer products. |
PTR08100W10-A, 4.5V-14V Input, Non-Isolated, Wide Output, Adjustable Power Module | Power Supplies - Board Mount | 1 | Active | The PTR08100W is a highly integrated, low-cost switching regulator module that delivers up to 10 A of output current. Occupying approximate PCB area of a standard TO-220 linear regulator IC, the PTR08100W provides output current at a much higher efficiency and with much less power dissipation, thereby eliminating the need for a heat sink. Their small size (0.65 x 0.41 in), high efficiency, and low cost makes these modules attractive for a variety of applications.
The input voltage range of the PTR08100W is from 4.5 V to 14 V, allowing operation from either a 5-V or 12-V input bus. Using state-of-the-art switched-mode power-conversion technology, the PTR08100W can step down to voltages as low as 0.6 V. The output voltage can be adjusted to any voltage over the range, 0.6 V to 5.5 V, using a single external resistor. Operating features include an undervoltage lockout (UVLO), on/off inhibit and output overcurrent protection. Target applications include servers, test and measurement applications, and high-end consumer products.
The PTR08100W is a highly integrated, low-cost switching regulator module that delivers up to 10 A of output current. Occupying approximate PCB area of a standard TO-220 linear regulator IC, the PTR08100W provides output current at a much higher efficiency and with much less power dissipation, thereby eliminating the need for a heat sink. Their small size (0.65 x 0.41 in), high efficiency, and low cost makes these modules attractive for a variety of applications.
The input voltage range of the PTR08100W is from 4.5 V to 14 V, allowing operation from either a 5-V or 12-V input bus. Using state-of-the-art switched-mode power-conversion technology, the PTR08100W can step down to voltages as low as 0.6 V. The output voltage can be adjusted to any voltage over the range, 0.6 V to 5.5 V, using a single external resistor. Operating features include an undervoltage lockout (UVLO), on/off inhibit and output overcurrent protection. Target applications include servers, test and measurement applications, and high-end consumer products. |
PTV03010W8 A, 3.3-V Input Non-Isolated Wide-Output Adjust w/Auto-Track | DC DC Converters | 1 | Active | The PTV03010W is a ready-to-use nonisolated power module, and part of a new class of complete dc/dc switching regulators from Texas Instruments. These regulators combine high performance with double-sided, surface-mount construction, to give designers the flexibility to power the most complex multiprocessor digital systems using off-the-shelf catalog parts.
The PTV03010W series is produced in a 8-pin, single in-line pin (SIP) package. The SIP footprint minimizes board space, and offers an alternate package option for space conscious applications. Operating from a 3.3-V input bus, the series provides step-down conversion to a wide range of output voltages, at up to 8 A of output current. The output voltage can be set to any value over the range, 0.8 V to 2.5 V. The output voltage is set using a single external resistor.
This series includes Auto-TrackȒ;. Auto-Track™ simplifies the task of supply-voltage sequencing in a power system by enabling the output voltage of multiple modules to accurately track each other, or any external voltage, during power up and power down.
Other operating features include an on/off inhibit, and the ability to start up into an existing output voltage or prebias. A nonlatching overcurrent trip protects against load faults.
Target applications include complex multivoltage, multiprocessor systems that incorporate the industry's high-speed microprocessors, bus drivers, and the TMS320™ DSP family.
The PTV03010W is a ready-to-use nonisolated power module, and part of a new class of complete dc/dc switching regulators from Texas Instruments. These regulators combine high performance with double-sided, surface-mount construction, to give designers the flexibility to power the most complex multiprocessor digital systems using off-the-shelf catalog parts.
The PTV03010W series is produced in a 8-pin, single in-line pin (SIP) package. The SIP footprint minimizes board space, and offers an alternate package option for space conscious applications. Operating from a 3.3-V input bus, the series provides step-down conversion to a wide range of output voltages, at up to 8 A of output current. The output voltage can be set to any value over the range, 0.8 V to 2.5 V. The output voltage is set using a single external resistor.
This series includes Auto-TrackȒ;. Auto-Track™ simplifies the task of supply-voltage sequencing in a power system by enabling the output voltage of multiple modules to accurately track each other, or any external voltage, during power up and power down.
Other operating features include an on/off inhibit, and the ability to start up into an existing output voltage or prebias. A nonlatching overcurrent trip protects against load faults.
Target applications include complex multivoltage, multiprocessor systems that incorporate the industry's high-speed microprocessors, bus drivers, and the TMS320™ DSP family. |
PTV03020W18 A, 3.3-V Input Non-Isolated Wide-Output Adjust SIP Module w/ AutoTrack | DC DC Converters | 1 | Active | The PTV03020W is a ready-to-use nonisolated power module, and part of a new class of complete dc/dc switching regulators from Texas Instruments. These regulators combine high performance with double-sided, surface-mount construction, to give designers the flexibility to power the most complex multiprocessor digital systems using off-the-shelf catalog parts.
The PTV03020W series is produced in a 12-pin, single in-line pin (SIP) package. The SIP footprint minimizes board space, and offers an alternate package option for space conscious applications. Operating from a 3.3-V input bus, the series provides step-down conversion to a wide range of output voltages, at up to 18 A of output current. The output voltage can be set to any value over the range, 0.8 V to 2.5 V, using a single external resistor.
This series includes Auto-Track™. Auto-Track simplifies the task of supply-voltage sequencing in a power system by enabling the output voltage of multiple modules to accurately track each other, or any external voltage, during power up and power down.
Other operating features include an on/off inhibit, and the ability to start up into an existing output voltage or prebias. For improved load regulation, an output voltage sense is provided. A nonlatching overcurrent trip and overtemperature shutdown protect against load faults.
Target applications include complex multivoltage, multiprocessor systems that incorporate the industry's high-speed microprocessors, bus drivers, and the TMS320™ DSP family.
The PTV03020W is a ready-to-use nonisolated power module, and part of a new class of complete dc/dc switching regulators from Texas Instruments. These regulators combine high performance with double-sided, surface-mount construction, to give designers the flexibility to power the most complex multiprocessor digital systems using off-the-shelf catalog parts.
The PTV03020W series is produced in a 12-pin, single in-line pin (SIP) package. The SIP footprint minimizes board space, and offers an alternate package option for space conscious applications. Operating from a 3.3-V input bus, the series provides step-down conversion to a wide range of output voltages, at up to 18 A of output current. The output voltage can be set to any value over the range, 0.8 V to 2.5 V, using a single external resistor.
This series includes Auto-Track™. Auto-Track simplifies the task of supply-voltage sequencing in a power system by enabling the output voltage of multiple modules to accurately track each other, or any external voltage, during power up and power down.
Other operating features include an on/off inhibit, and the ability to start up into an existing output voltage or prebias. For improved load regulation, an output voltage sense is provided. A nonlatching overcurrent trip and overtemperature shutdown protect against load faults.
Target applications include complex multivoltage, multiprocessor systems that incorporate the industry's high-speed microprocessors, bus drivers, and the TMS320™ DSP family. |
PTV05010W8 A, 5-V Input Non-Isolated Wide-Output Adjust SIP Module w/Auto-Track | Power Supplies - Board Mount | 1 | Active | The PTV05010W is a ready-to-use nonisolated power module, and part of a new class of complete dc/dc switching regulators from Texas Instruments. These regulators combine high performance with double-sided, surface-mount construction, to give designers the flexibility to power the most complex multiprocessor digital systems using off-the-shelf catalog parts.
The PTV05010W series is produced in a 8-pin, single in-line pin (SIP) package. The SIP footprint minimizes board space, and offers an alternate package option for space conscious applications. Operating from a 5-V input bus, the series provides step-down conversion to a wide range of output voltages, at up to 8 A of output current. The output voltage can be set to any value over the range, 0.8 V to 3.6 V, using a single external resistor.
This series includes Auto-Track™. Auto-Track™ simplifies the task of supply-voltage sequencing in a power system by enabling the output voltage of multiple modules to accurately track each other, or any external voltage, during power up and power down.
Other operating features include an on/off inhibit, and the ability to start up into an existing output voltage or prebias. A nonlatching overcurrent trip protects against load faults.
Target applications include complex multivoltage, multiprocessor systems that incorporate the industry's high-speed microprocessors, bus drivers, and the TMS320™ DSP family.
The PTV05010W is a ready-to-use nonisolated power module, and part of a new class of complete dc/dc switching regulators from Texas Instruments. These regulators combine high performance with double-sided, surface-mount construction, to give designers the flexibility to power the most complex multiprocessor digital systems using off-the-shelf catalog parts.
The PTV05010W series is produced in a 8-pin, single in-line pin (SIP) package. The SIP footprint minimizes board space, and offers an alternate package option for space conscious applications. Operating from a 5-V input bus, the series provides step-down conversion to a wide range of output voltages, at up to 8 A of output current. The output voltage can be set to any value over the range, 0.8 V to 3.6 V, using a single external resistor.
This series includes Auto-Track™. Auto-Track™ simplifies the task of supply-voltage sequencing in a power system by enabling the output voltage of multiple modules to accurately track each other, or any external voltage, during power up and power down.
Other operating features include an on/off inhibit, and the ability to start up into an existing output voltage or prebias. A nonlatching overcurrent trip protects against load faults.
Target applications include complex multivoltage, multiprocessor systems that incorporate the industry's high-speed microprocessors, bus drivers, and the TMS320™ DSP family. |
PTV05020W18-A, 5-V Input, Non-Isolated Wide-Adjust SIP Module | DC DC Converters | 1 | Active | The PTV05020W is a ready-to-use nonisolated power module, and part of a new class of complete dc/dc switching regulators from Texas Instruments. These regulators combine high performance with double-sided, surface-mount construction, to give designers the flexibility to power the most complex multiprocessor digital systems using off-the-shelf catalog parts.
The PTV05020W series is produced in a 12-pin, single in-line pin (SIP) package. The SIP footprint minimizes board space, and offers an alternate package option for space conscious applications. Operating from a 5-V input bus, the series provides step-down conversion to a wide range of output voltages, at up to 18 A of output current. The output voltage can be set to any value over the range, 0.8 V to 3.6 V. The output voltage is set using a single external resistor.
This series includes Auto-Track™. Auto-Track™ simplifies the task of supply-voltage sequencing in a power system by enabling the output voltage of multiple modules to accurately track each other, or any external voltage, during power up and power down.
Other operating features include an on/off inhibit, and the ability to start up into an existing output voltage or prebias. For improved load regulation, an output voltage sense is provided. A nonlatching overcurrent trip and overtemperature shutdown protects against load faults.
Target applications include complex multivoltage, multiprocessor systems that incorporate the industry's high-speed DSPs, microprocessors, and bus drivers.
The PTV05020W is a ready-to-use nonisolated power module, and part of a new class of complete dc/dc switching regulators from Texas Instruments. These regulators combine high performance with double-sided, surface-mount construction, to give designers the flexibility to power the most complex multiprocessor digital systems using off-the-shelf catalog parts.
The PTV05020W series is produced in a 12-pin, single in-line pin (SIP) package. The SIP footprint minimizes board space, and offers an alternate package option for space conscious applications. Operating from a 5-V input bus, the series provides step-down conversion to a wide range of output voltages, at up to 18 A of output current. The output voltage can be set to any value over the range, 0.8 V to 3.6 V. The output voltage is set using a single external resistor.
This series includes Auto-Track™. Auto-Track™ simplifies the task of supply-voltage sequencing in a power system by enabling the output voltage of multiple modules to accurately track each other, or any external voltage, during power up and power down.
Other operating features include an on/off inhibit, and the ability to start up into an existing output voltage or prebias. For improved load regulation, an output voltage sense is provided. A nonlatching overcurrent trip and overtemperature shutdown protects against load faults.
Target applications include complex multivoltage, multiprocessor systems that incorporate the industry's high-speed DSPs, microprocessors, and bus drivers. |
| DC DC Converters | 1 | Obsolete | |