OPA4820Quad, Unity-Gain, Low-Noise, Voltage-Feedback Operational Amplifier | Instrumentation, Op Amps, Buffer Amps | 4 | Active | The OPA4820 provides a wideband, unity-gain stable, voltage-feedback amplifier with a very low input noise voltage and high output current using a low 5.7mA/ch supply current. At unity-gain, the OPA4820 gives > 600MHz bandwidth with < 1 dB peaking. The OPA4820 complements this high-speed operation with excellent DC precision in a low-power device. A worst-case input offset voltage of ±0.8mV and an offset current of ±500nA give excellent absolute DC precision for pulse amplifier applications.
Minimal input and output voltage swing headroom allow the OPA4820 to operate on a single +5V supply with > 2VPP output swing. While not a rail-to-rail (RR) output, this swing will support most emerging analog-to-digital converter (ADC) input ranges with lower power and noise than typical RR output op amps.
Exceptionally low dG/dP (0.01%/0.03°) supports low-cost composite video line driver applications. Existing designs can use the industry-standard quad pinout SO-14 package while emerging high-density portable applications can use the TSSOP-14.
The OPA4820 provides a wideband, unity-gain stable, voltage-feedback amplifier with a very low input noise voltage and high output current using a low 5.7mA/ch supply current. At unity-gain, the OPA4820 gives > 600MHz bandwidth with < 1 dB peaking. The OPA4820 complements this high-speed operation with excellent DC precision in a low-power device. A worst-case input offset voltage of ±0.8mV and an offset current of ±500nA give excellent absolute DC precision for pulse amplifier applications.
Minimal input and output voltage swing headroom allow the OPA4820 to operate on a single +5V supply with > 2VPP output swing. While not a rail-to-rail (RR) output, this swing will support most emerging analog-to-digital converter (ADC) input ranges with lower power and noise than typical RR output op amps.
Exceptionally low dG/dP (0.01%/0.03°) supports low-cost composite video line driver applications. Existing designs can use the industry-standard quad pinout SO-14 package while emerging high-density portable applications can use the TSSOP-14. |
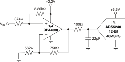
OPA4830Quad, Low-Power, Single-Supply, Wideband Operational Amplifier | Amplifiers | 2 | Active | The OPA4830 is a quad, low-power, single-supply, wideband, voltage-feedback amplifier designed to operate on a single 3V or 5V supply. Operation on ±5V or +10V supplies is also supported. The input range extends less than the negative supply and to within 1.8V of the positive supply. Using complementary common-emitter outputs provides an output swing to within 220mV of either supply while driving 150Ω. High output drive current (±80mA) and low differential gain and phase errors also make this amplifier an excellent choice for single-supply consumer video products.
Low distortion operation is specified by the high gain bandwidth product (110MHz) and slew rate (560V/µs), making the OPA4830 an excellent input buffer stage to 3V and 5V CMOS analog-to-digital converters (ADCs). Unlike other low-power, single-supply amplifiers, distortion performance improves as the signal swing is decreased. A low 9.2nV/√Hz input voltage noise supports wide dynamic range operation.
The OPA4830 is available in an industry-standard, quad pinout TSSOP-14 package.
The OPA4830 is a quad, low-power, single-supply, wideband, voltage-feedback amplifier designed to operate on a single 3V or 5V supply. Operation on ±5V or +10V supplies is also supported. The input range extends less than the negative supply and to within 1.8V of the positive supply. Using complementary common-emitter outputs provides an output swing to within 220mV of either supply while driving 150Ω. High output drive current (±80mA) and low differential gain and phase errors also make this amplifier an excellent choice for single-supply consumer video products.
Low distortion operation is specified by the high gain bandwidth product (110MHz) and slew rate (560V/µs), making the OPA4830 an excellent input buffer stage to 3V and 5V CMOS analog-to-digital converters (ADCs). Unlike other low-power, single-supply amplifiers, distortion performance improves as the signal swing is decreased. A low 9.2nV/√Hz input voltage noise supports wide dynamic range operation.
The OPA4830 is available in an industry-standard, quad pinout TSSOP-14 package. |
OPA4863Quad, low-power, 110-MHz RRIO voltage-feedback amplifier | Integrated Circuits (ICs) | 1 | Active | The OPAx863 devices are low-power, unity-gain stable, rail-to-rail input and output, voltage-feedback operational amplifiers designed to operate over a power-supply range of 2.7 V to 12.6 V. Consuming only 700 µA per channel, the OPAx863 offers a gain-bandwidth product of 50 MHz, slew rate of 105 V/µs with a voltage noise density of 5.9 nV/√Hz.
The rail-to-rail input stage with 2.7-V supply operation is useful in portable, battery-powered applications. The rail-to-rail input stage is well-matched for gain-bandwidth product and noise across the full input common‑mode voltage range, enabling excellent performance with wide-input dynamic range. The OPAx863 feature a power-down (PD) mode with a PD quiescent current (I Q) of 1.5-µA (maximum) and a turn-on or turn-off time within 6.5-µs using a 3-V supply.
The OPAx863 includes overload power limiting to limit the increase in I Q with saturated outputs, thereby preventing excessive power dissipation in power-conscious, battery-operated systems. The output stage is short-circuit protected, making these devices conducive to ruggedized environments.
The OPAx863 devices are low-power, unity-gain stable, rail-to-rail input and output, voltage-feedback operational amplifiers designed to operate over a power-supply range of 2.7 V to 12.6 V. Consuming only 700 µA per channel, the OPAx863 offers a gain-bandwidth product of 50 MHz, slew rate of 105 V/µs with a voltage noise density of 5.9 nV/√Hz.
The rail-to-rail input stage with 2.7-V supply operation is useful in portable, battery-powered applications. The rail-to-rail input stage is well-matched for gain-bandwidth product and noise across the full input common‑mode voltage range, enabling excellent performance with wide-input dynamic range. The OPAx863 feature a power-down (PD) mode with a PD quiescent current (I Q) of 1.5-µA (maximum) and a turn-on or turn-off time within 6.5-µs using a 3-V supply.
The OPAx863 includes overload power limiting to limit the increase in I Q with saturated outputs, thereby preventing excessive power dissipation in power-conscious, battery-operated systems. The output stage is short-circuit protected, making these devices conducive to ruggedized environments. |
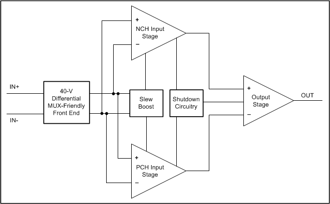
OPA4872-EP12V, 500MHz high-speed op amp with 4:1 high-speed multiplexer | Integrated Circuits (ICs) | 3 | Active | The OPA4872 offers a very wideband 4:1 multiplexer in an SO-14 package. Using only 10.6 mA, the OPA4872 provides a user-settable output amplifier gain with greater than 500-MHz large-signal bandwidth (2 VPP). The switching glitch is improved over earlier solutions using a new (patented) input stage switching approach. This technique uses current steering as the input switch while maintaining an overall closed-loop design. The OPA4872 exhibits an off isolation of 88dB in either Disable or Shutdown mode. With greater than 500-MHz small-signal bandwidth at a gain of 2, the OPA4872 gives a typical 0.1-dB gain flatness to greater than 120 MHz.
System power may be optimized using the chip-enable feature for the OPA4872. Taking the chip enable (EN) line high powers down the OPA4872 to less than 3.4 mA total supply current. Further power reduction to 1.1mA quiescent current can be achieved by bringing the shutdown (SD) line high. Muxing multiple OPA4872s outputs together, then using the chip enable to select which channels are active, increases the number of possible inputs.
The OPA4872 offers a very wideband 4:1 multiplexer in an SO-14 package. Using only 10.6 mA, the OPA4872 provides a user-settable output amplifier gain with greater than 500-MHz large-signal bandwidth (2 VPP). The switching glitch is improved over earlier solutions using a new (patented) input stage switching approach. This technique uses current steering as the input switch while maintaining an overall closed-loop design. The OPA4872 exhibits an off isolation of 88dB in either Disable or Shutdown mode. With greater than 500-MHz small-signal bandwidth at a gain of 2, the OPA4872 gives a typical 0.1-dB gain flatness to greater than 120 MHz.
System power may be optimized using the chip-enable feature for the OPA4872. Taking the chip enable (EN) line high powers down the OPA4872 to less than 3.4 mA total supply current. Further power reduction to 1.1mA quiescent current can be achieved by bringing the shutdown (SD) line high. Muxing multiple OPA4872s outputs together, then using the chip enable to select which channels are active, increases the number of possible inputs. |
OPA4990Quad, 40-V 1.1-MHz low-power (0.12 mA) operational amplifier | Amplifiers | 4 | Active | The OPAx990 family (OPA990, OPA2990, and OPA4990) is a family of high voltage (40 V) general purpose operational amplifiers. These devices offer excellent DC precision and AC performance, including rail-to-rail input/output, low offset (±300 µV, typ), and low offset drift (±0.6 µV/°C, typ).
Unique features such as differential and common-mode input voltage range to the supply rail, high short-circuit current (±80 mA), high slew rate (4.5 V/µs), and shutdown make the OPAx990 an extremely flexible, robust, and high-performance op amp for high-voltage industrial applications.
The OPAx990 family of op amps is available inmicro-size packages (such as X2QFN, WSON, and SOT-553), as well as standard packages (such as SOT-23, SOIC, and TSSOP), and is specified from –40°C to 125°C.
The OPAx990 family (OPA990, OPA2990, and OPA4990) is a family of high voltage (40 V) general purpose operational amplifiers. These devices offer excellent DC precision and AC performance, including rail-to-rail input/output, low offset (±300 µV, typ), and low offset drift (±0.6 µV/°C, typ).
Unique features such as differential and common-mode input voltage range to the supply rail, high short-circuit current (±80 mA), high slew rate (4.5 V/µs), and shutdown make the OPAx990 an extremely flexible, robust, and high-performance op amp for high-voltage industrial applications.
The OPAx990 family of op amps is available inmicro-size packages (such as X2QFN, WSON, and SOT-553), as well as standard packages (such as SOT-23, SOIC, and TSSOP), and is specified from –40°C to 125°C. |
OPA4990-Q1Automotive, quad, 40-V 1.1-MHz low-power (0.12 mA) operational amplifier | Instrumentation, Op Amps, Buffer Amps | 1 | Active | The OPAx990-Q1 family (OPA990-Q1, OPA2990-Q1, and OPA4990-Q1) is a family of high voltage (40V) general purpose operational amplifiers. These devices offer excellent DC precision and AC performance, including rail-to-rail input or output, low offset (±300µV, typ), and low offset drift (±0.6µV/°C, typ).
Unique features such as differential and common-mode input voltage range to the supply rail, high short-circuit current (±80mA), and high slew rate (4.5V/µs) make the OPAx990-Q1 an extremely flexible, robust, and high-performance op amp for high-voltage automotive applications.
The OPAx990-Q1 family of op amps is available in several standard packages (such as, SOT-23, SOIC, and TSSOP) and is specified from –40°C to 125°C.
The OPAx990-Q1 family (OPA990-Q1, OPA2990-Q1, and OPA4990-Q1) is a family of high voltage (40V) general purpose operational amplifiers. These devices offer excellent DC precision and AC performance, including rail-to-rail input or output, low offset (±300µV, typ), and low offset drift (±0.6µV/°C, typ).
Unique features such as differential and common-mode input voltage range to the supply rail, high short-circuit current (±80mA), and high slew rate (4.5V/µs) make the OPAx990-Q1 an extremely flexible, robust, and high-performance op amp for high-voltage automotive applications.
The OPAx990-Q1 family of op amps is available in several standard packages (such as, SOT-23, SOIC, and TSSOP) and is specified from –40°C to 125°C. |
OPA4991Quad, 40-V, 4.5-MHz, low-power operational amplifier | Integrated Circuits (ICs) | 2 | Active | The OPAx991 family (OPA991, OPA2991, and OPA4991) is a family of high voltage (40 V) general purpose operational amplifiers. These devices offer exceptional DC precision and AC performance, including rail-to-rail input/output, low offset (±125 µV, typical), low offset drift (±0.3 µV/°C, typical), low noise (10.5 nV/√Hzand 1.8 µVPP), and 4.5-MHz bandwidth.
Unique features such as differential and common-mode input-voltage range to the supply rail, high output current (±75 mA), high slew rate (21 V/µs), high capacitive load drive (1 nF), and shutdown functionality make the OPAx991 a robust, high-performance operational amplifier for high-voltage industrial applications.
The OPAx991 family of op amps is available inmicro-size packages (such as X2QFN and WSON), as well as standard packages (such as SOT-23, SOIC, and TSSOP), and is specified from –40°C to 125°C.
The OPAx991 family (OPA991, OPA2991, and OPA4991) is a family of high voltage (40 V) general purpose operational amplifiers. These devices offer exceptional DC precision and AC performance, including rail-to-rail input/output, low offset (±125 µV, typical), low offset drift (±0.3 µV/°C, typical), low noise (10.5 nV/√Hzand 1.8 µVPP), and 4.5-MHz bandwidth.
Unique features such as differential and common-mode input-voltage range to the supply rail, high output current (±75 mA), high slew rate (21 V/µs), high capacitive load drive (1 nF), and shutdown functionality make the OPAx991 a robust, high-performance operational amplifier for high-voltage industrial applications.
The OPAx991 family of op amps is available inmicro-size packages (such as X2QFN and WSON), as well as standard packages (such as SOT-23, SOIC, and TSSOP), and is specified from –40°C to 125°C. |
OPA4991-EPEnhanced-product, quad, 40-V 4.5-MHz rail-to-rail input and output operational amplifier | Amplifiers | 2 | Active | The OPA4991-EP is a high voltage (40 V) general purpose operational amplifiers available in enhanced plastic packaging. The device offers exceptional DC precision and AC performance, including rail-to-rail input/output, low offset (±125 µV, typ), low offset drift (±0.3 µV/°C, typ), low noise (10.8 nV/√Hzand 1.8 µVPP), and 4.5-MHz bandwidth.
Unique features such as differential and common-mode input-voltage range to the supply rail, high output current (±75 mA), high slew rate (21 V/µs), and high capacitive load drive (1 nF) make the OPA4991-EP a robust, high-performance operational amplifier for high-voltage applications.
The OPA4991-EP is available in SOT-23 (DYY) package and is specified from –55°C to 125°C.
The OPA4991-EP is a high voltage (40 V) general purpose operational amplifiers available in enhanced plastic packaging. The device offers exceptional DC precision and AC performance, including rail-to-rail input/output, low offset (±125 µV, typ), low offset drift (±0.3 µV/°C, typ), low noise (10.8 nV/√Hzand 1.8 µVPP), and 4.5-MHz bandwidth.
Unique features such as differential and common-mode input-voltage range to the supply rail, high output current (±75 mA), high slew rate (21 V/µs), and high capacitive load drive (1 nF) make the OPA4991-EP a robust, high-performance operational amplifier for high-voltage applications.
The OPA4991-EP is available in SOT-23 (DYY) package and is specified from –55°C to 125°C. |
OPA4991-Q1Automotive, quad, 40-V, 4.5-MHz, low-power operational amplifier | Amplifiers | 3 | Active | The OPAx991-Q1 family (OPA991-Q1, OPA2991-Q1, and OPA4991-Q1) is a family of high voltage (40V) general purpose operational amplifiers for automotive application. These devices offer exceptional DC precision and AC performance, including rail-to-rail input or output, low offset (±125µV, typical), low offset drift (±0.3µV/°C, typical), low noise (10.8nV/√Hz and 1.8µVPP), and 4.5MHz bandwidth.
Unique features such as differential and common-mode input-voltage range to the supply rail, high output current (±75mA), high slew rate (21V/µs), and high capacitive load drive (1nF) make the OPAx991-Q1 a robust, high-performance operational amplifier for high-voltage automotive applications.
The OPAx991-Q1 family of op amps is available in standard packages (such as SOT-23, SC70, SOIC, VSSOP, and TSSOP) and is specified from –40°C to 125°C.
The OPAx991-Q1 family (OPA991-Q1, OPA2991-Q1, and OPA4991-Q1) is a family of high voltage (40V) general purpose operational amplifiers for automotive application. These devices offer exceptional DC precision and AC performance, including rail-to-rail input or output, low offset (±125µV, typical), low offset drift (±0.3µV/°C, typical), low noise (10.8nV/√Hz and 1.8µVPP), and 4.5MHz bandwidth.
Unique features such as differential and common-mode input-voltage range to the supply rail, high output current (±75mA), high slew rate (21V/µs), and high capacitive load drive (1nF) make the OPAx991-Q1 a robust, high-performance operational amplifier for high-voltage automotive applications.
The OPAx991-Q1 family of op amps is available in standard packages (such as SOT-23, SC70, SOIC, VSSOP, and TSSOP) and is specified from –40°C to 125°C. |
OPA4992Quad, 40-V, 10.6-MHz, rail-to-rail input/output, low-offset-voltage, low-noise op amp | Linear | 2 | Active | Quad, 40-V, 10.6-MHz, rail-to-rail input/output, low-offset-voltage, low-noise op amp |