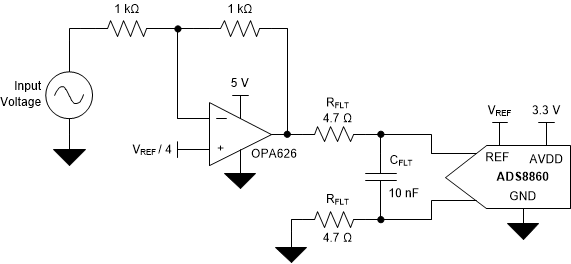
OPA2625High-Bandwidth, High-Precision, Low THD+N, 16-Bit and 18-Bit ADC Drivers with shutdown | Instrumentation, Op Amps, Buffer Amps | 2 | Active | The OPAx625 family of operational amplifiers are excellent 16-bit and 18-bit, SAR ADC drivers that are high precision with low THD and noise allow for a unique power-scalable solution. This family of devices is fully characterized and specified with a 16-bit settling time of 280 ns that enables a true 16-bit effective number of bits (ENOB). Along with a high dc precision of only 100 µV offset voltage, a wide gain-bandwidth product of 120 MHz, a low wideband noise of 2.5 nV/√Hz, this family is optimized for driving high-throughput, high-resolution SAR ADCs, such as the ADS88xx family of SAR ADCs.
The OPAx625 features two operating modes: high-drive and low-power. In the innovative low-power mode, the OPAx625 tracks the input signal allowing the OPAx625 to transition from low-power mode to high-drive mode at 16-bit ENOB within 170 ns.
The OPAx625 family is available in 6-pin SOT and 10-pin VSSOP packages and is specified for operation from –40°C to +125°C.
The OPAx625 family of operational amplifiers are excellent 16-bit and 18-bit, SAR ADC drivers that are high precision with low THD and noise allow for a unique power-scalable solution. This family of devices is fully characterized and specified with a 16-bit settling time of 280 ns that enables a true 16-bit effective number of bits (ENOB). Along with a high dc precision of only 100 µV offset voltage, a wide gain-bandwidth product of 120 MHz, a low wideband noise of 2.5 nV/√Hz, this family is optimized for driving high-throughput, high-resolution SAR ADCs, such as the ADS88xx family of SAR ADCs.
The OPAx625 features two operating modes: high-drive and low-power. In the innovative low-power mode, the OPAx625 tracks the input signal allowing the OPAx625 to transition from low-power mode to high-drive mode at 16-bit ENOB within 170 ns.
The OPAx625 family is available in 6-pin SOT and 10-pin VSSOP packages and is specified for operation from –40°C to +125°C. |
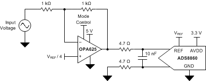
OPA2626High-Bandwidth, High-Precision, Low THD+N, 16-Bit and 18-Bit ADC Drivers | Integrated Circuits (ICs) | 2 | Active | The OPA2626 operational amplifier is a 16-bit and 18-bit, high-precision, successive-approximation register (SAR) analog-to-digital converter (ADC) driver with low total harmonic distortion (THD) and noise. This op amp is fully characterized and specified with a 16-bit settling time of 280 ns that enables a true 16-bit effective number of bits (ENOB). With a high DC precision of only 100-µV offset voltage, a wide gain-bandwidth product of 120 MHz, and a low wideband noise of 2.5 nV/√Hz, this device is optimized for driving high-throughput, high-resolution SAR ADCs in applications such as theADS88xxfamily of SAR ADCs.
The OPA2626 is available in an 8-pin VSSOP package and is specified for operation from –40°C to +125°C.
The OPA2626 operational amplifier is a 16-bit and 18-bit, high-precision, successive-approximation register (SAR) analog-to-digital converter (ADC) driver with low total harmonic distortion (THD) and noise. This op amp is fully characterized and specified with a 16-bit settling time of 280 ns that enables a true 16-bit effective number of bits (ENOB). With a high DC precision of only 100-µV offset voltage, a wide gain-bandwidth product of 120 MHz, and a low wideband noise of 2.5 nV/√Hz, this device is optimized for driving high-throughput, high-resolution SAR ADCs in applications such as theADS88xxfamily of SAR ADCs.
The OPA2626 is available in an 8-pin VSSOP package and is specified for operation from –40°C to +125°C. |
| Integrated Circuits (ICs) | 1 | Obsolete | |
| Integrated Circuits (ICs) | 5 | Obsolete | |
OPA2652SpeedPlus™ Dual, 700MHz, Voltage-Feedback Operational Amplifier | Linear | 6 | Active | The OPA2652 is a dual, low-cost, wideband voltage feedback amplifier intended for price-sensitive applications. It features a high gain bandwidth product of 200MHz on only 5.5mA/channel quiescent current. Intended for operation on ±5V supplies, it also supports applications on a single supply from +6V to +12V with 140mA output current. Its classical differential input, voltage-feedback design allows wide application in active filters, integrators, transimpedance amplifiers, and differential receivers.
The OPA2652 is internally compensated for unity gain stability. It has exceptional bandwidth (700MHz) as a unity gain buffer, with little peaking (0dB typ). Excellent DC accuracy is achieved with a low 1.5mV input offset voltage and 300nA input offset current.
The OPA2652 is a dual, low-cost, wideband voltage feedback amplifier intended for price-sensitive applications. It features a high gain bandwidth product of 200MHz on only 5.5mA/channel quiescent current. Intended for operation on ±5V supplies, it also supports applications on a single supply from +6V to +12V with 140mA output current. Its classical differential input, voltage-feedback design allows wide application in active filters, integrators, transimpedance amplifiers, and differential receivers.
The OPA2652 is internally compensated for unity gain stability. It has exceptional bandwidth (700MHz) as a unity gain buffer, with little peaking (0dB typ). Excellent DC accuracy is achieved with a low 1.5mV input offset voltage and 300nA input offset current. |
| Linear | 2 | Obsolete | |
| Amplifiers | 6 | Obsolete | |
OPA2670Single Port, High Output Current VDSL2 and PLC Line Driver with Power Control | Interface | 2 | Active | The OPA2670 provides the high output current and low distortion required in emerging xDSL and Power Line Modem driver applications. Operating on a single +12V supply, the OPA2670 consumes a low 30.5mA quiescent current to deliver a very high 700mA output current. This output current supports even the most demanding xDSL requirements with greater than 450mA minimum output current (+25°C minimum value) with low harmonic distortion. Differential driver applications deliver less than –71dBc distortion at the peak upstream power levels of full-rate ADSL. The high 320MHz bandwidth also supports the most demanding VDSL2 line driver requirements.
Power control features are included to allow system power to be minimized. Two logic control lines allow four quiescent power settings, including full power, 66% power, 33% power, and shutdown.
The OPA2670 provides the high output current and low distortion required in emerging xDSL and Power Line Modem driver applications. Operating on a single +12V supply, the OPA2670 consumes a low 30.5mA quiescent current to deliver a very high 700mA output current. This output current supports even the most demanding xDSL requirements with greater than 450mA minimum output current (+25°C minimum value) with low harmonic distortion. Differential driver applications deliver less than –71dBc distortion at the peak upstream power levels of full-rate ADSL. The high 320MHz bandwidth also supports the most demanding VDSL2 line driver requirements.
Power control features are included to allow system power to be minimized. Two logic control lines allow four quiescent power settings, including full power, 66% power, 33% power, and shutdown. |
OPA2673Dual, Wideband, High Output Current Amplifier and PLC Line Driver with Active Off-line Control | Amplifiers | 2 | Active | The OPA2673 provides the high output current and low distortion required for power-line modem driver and test and measurement applications. The OPA2673 operates on power-supplies ranging from 5.75 V to 13 V and consumes a low 16.5 mA/channel quiescent current to deliver a very high 700 mA output current. The OPA2673 supports the most demanding power-line modem requirements with an 460 mA specified minimum output current drive (at 25°C).
Power-control features are included to minimize system power consumption. Two logic-control lines allow for four quiescent power settings, full power, 75% bias power, 50% bias power, and offline mode with active offline control, to provide high impedance to large signals present at the output pin. The two channels of the OPA2673 can be used independently as individual op amps, or can be configured as a differential-input to differential-output, high-current line driver.
The OPA2673 provides the high output current and low distortion required for power-line modem driver and test and measurement applications. The OPA2673 operates on power-supplies ranging from 5.75 V to 13 V and consumes a low 16.5 mA/channel quiescent current to deliver a very high 700 mA output current. The OPA2673 supports the most demanding power-line modem requirements with an 460 mA specified minimum output current drive (at 25°C).
Power-control features are included to minimize system power consumption. Two logic-control lines allow for four quiescent power settings, full power, 75% bias power, 50% bias power, and offline mode with active offline control, to provide high impedance to large signals present at the output pin. The two channels of the OPA2673 can be used independently as individual op amps, or can be configured as a differential-input to differential-output, high-current line driver. |
| Instrumentation, Op Amps, Buffer Amps | 5 | Active | |