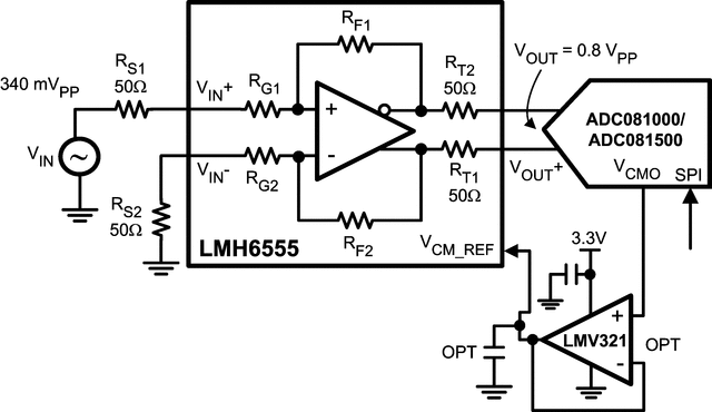
LMH6555Low Distortion 1.2 GHz Differential Driver | Interface | 3 | Active | The LMH6555 is an ultra high speed differential line driver with 53 dB SFDR at 750 MHz. The LMH6555 features a fixed gain of 13.7 dB. An input to the device allows the output common mode voltage to be set independent of the input common mode voltage in order to simplify the interface to high speed differential input ADCs. A unique architecture allows the device to operate as a fully differential driver or as a single-ended to differential converter.
The outstanding linearity and drive capability (100Ω differential load) of this device are a perfect match for driving high speed analog-to-digital converters. When combined with the ADC081000/ ADC081500 (single or dual ADC), the LMH6555 forms an excellent 8-bit data acquisition system with analog bandwidths exceeding 750 MHz.
The LMH6555 is offered in a space saving 16-pin WQFN package.
The LMH6555 is an ultra high speed differential line driver with 53 dB SFDR at 750 MHz. The LMH6555 features a fixed gain of 13.7 dB. An input to the device allows the output common mode voltage to be set independent of the input common mode voltage in order to simplify the interface to high speed differential input ADCs. A unique architecture allows the device to operate as a fully differential driver or as a single-ended to differential converter.
The outstanding linearity and drive capability (100Ω differential load) of this device are a perfect match for driving high speed analog-to-digital converters. When combined with the ADC081000/ ADC081500 (single or dual ADC), the LMH6555 forms an excellent 8-bit data acquisition system with analog bandwidths exceeding 750 MHz.
The LMH6555 is offered in a space saving 16-pin WQFN package. |
LMH65591750MHz, High-Speed, Closed-Loop Buffer | Amplifiers | 5 | Active | The LMH6559 is a high-speed, closed-loop buffer designed for applications requiring the processing of very high frequency signals. While offering a small signal bandwidth of 1750MHz, and an ultra high slew rate of 4580V/μs the LMH6559 consumes only 10mA of quiescent current. Total harmonic distortion into a load of 100Ω at 20MHz is −52dBc. The LMH6559 is configured internally for a loop gain of one. Input resistance is 200kΩ and output resistance is but 1.2Ω. These characteristics make the LMH6559 an ideal choice for the distribution of high frequency signals on printed circuit boards. Differential gain and phase specifications of 0.06% and 0.02° respectively at 3.58MHz make the LMH6559 well suited for the buffering of video signals.
The device is fabricated on Texas Instruments' high-speed VIP10 process using TI's proven high performance circuit architectures.
The LMH6559 is a high-speed, closed-loop buffer designed for applications requiring the processing of very high frequency signals. While offering a small signal bandwidth of 1750MHz, and an ultra high slew rate of 4580V/μs the LMH6559 consumes only 10mA of quiescent current. Total harmonic distortion into a load of 100Ω at 20MHz is −52dBc. The LMH6559 is configured internally for a loop gain of one. Input resistance is 200kΩ and output resistance is but 1.2Ω. These characteristics make the LMH6559 an ideal choice for the distribution of high frequency signals on printed circuit boards. Differential gain and phase specifications of 0.06% and 0.02° respectively at 3.58MHz make the LMH6559 well suited for the buffering of video signals.
The device is fabricated on Texas Instruments' high-speed VIP10 process using TI's proven high performance circuit architectures. |
| Linear | 2 | Obsolete | |
| Integrated Circuits (ICs) | 3 | Active | |
| Analog Switches - Special Purpose | 3 | Active | |
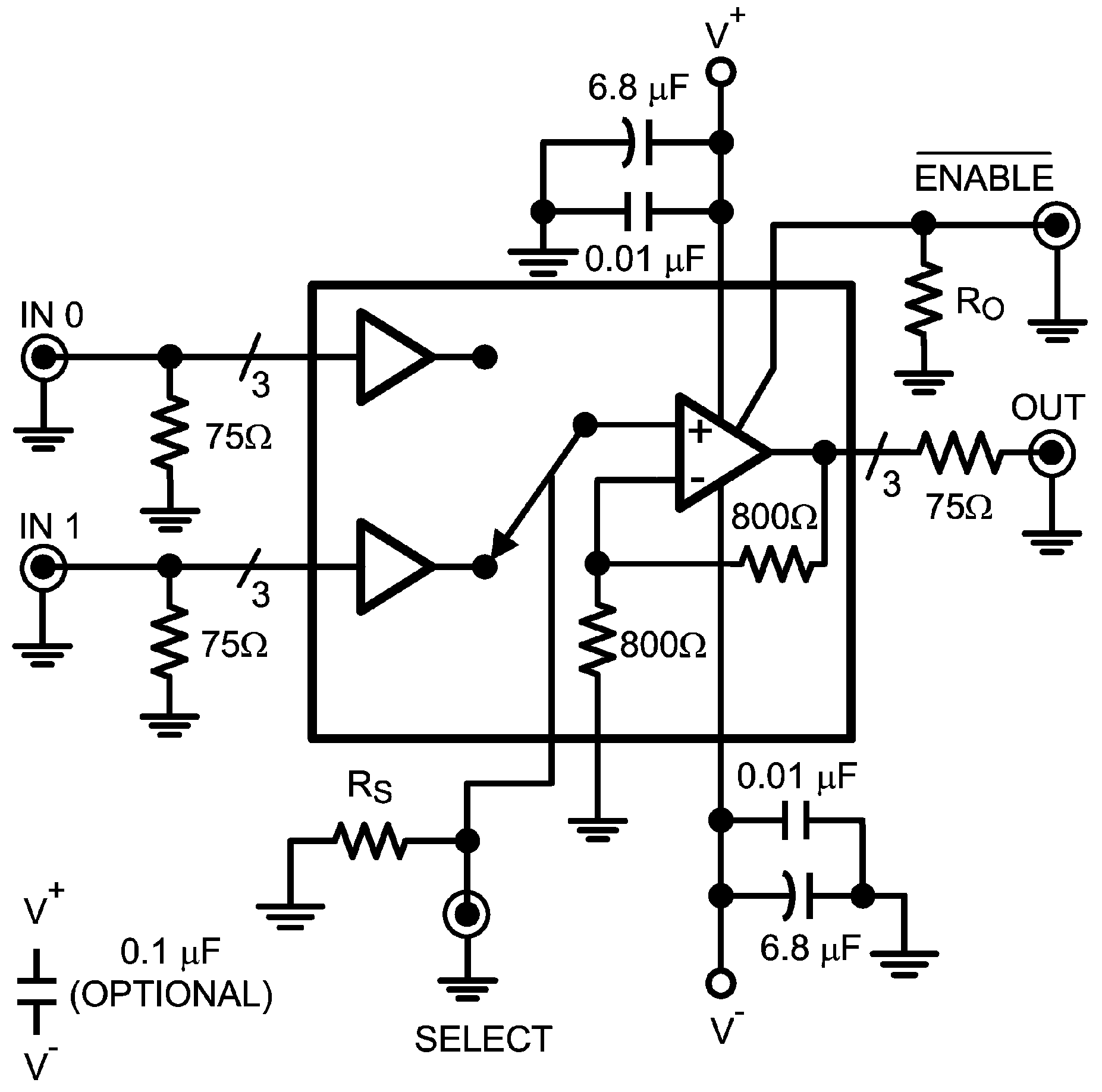
LMH6574500MHz high-speed op amp with 4:1 high-speed multiplexer | Analog Switches - Special Purpose | 4 | Active | The LMH6574 is a high-performance analog multiplexer optimized for professional grade video and other high fidelity high bandwidth analog applications. The output amplifier selects any one of four buffered input signals based on the state of the two address bits. The LMH6574 provides a 400-MHz bandwidth at 2 VPPoutput signal levels. Multimedia and high definition television (HDTV) applications can benefit from the LMH6574 0.1 dB bandwidth of 150 MHz and its 2200 V/µs slew rate.
The LMH6574 supports composite video applications with its 0.02% and 0.05° differential gain and phase errors for NTSC and PAL video signals while driving a single, back terminated 75-Ω load. An 80-mA linear output current is available for driving multiple video load applications.
The LMH6574 gain is set by external feedback and gain set resistors for maximum flexibility.
The LMH6574 is available in the 14-pin SOIC package.
The LMH6574 is a high-performance analog multiplexer optimized for professional grade video and other high fidelity high bandwidth analog applications. The output amplifier selects any one of four buffered input signals based on the state of the two address bits. The LMH6574 provides a 400-MHz bandwidth at 2 VPPoutput signal levels. Multimedia and high definition television (HDTV) applications can benefit from the LMH6574 0.1 dB bandwidth of 150 MHz and its 2200 V/µs slew rate.
The LMH6574 supports composite video applications with its 0.02% and 0.05° differential gain and phase errors for NTSC and PAL video signals while driving a single, back terminated 75-Ω load. An 80-mA linear output current is available for driving multiple video load applications.
The LMH6574 gain is set by external feedback and gain set resistors for maximum flexibility.
The LMH6574 is available in the 14-pin SOIC package. |
LMH65805-V, crosspoint/exchange, 8-input 4-output 500-MHz switch with selectable gain | Analog Switches - Special Purpose | 1 | Active | The LMH family of products is joined by the LMH6580 and the LMH6581, high speed, non-blocking, analog, crosspoint switches. The LMH6580/LMH6581 are designed for high speed, DC coupled, analog signals such as high resolution video (UXGA and higher). The LMH6580/LMH6581 each has eight inputs and four outputs. The non-blocking architecture allows any output to be connected to any input, including an input that is already selected. With fully buffered inputs the LMH6580/LMH6581 can be impedance matched to nearly any source impedance. The buffered outputs of the LMH6580/LMH6581 can drive up to two back terminated video loads (75Ω load). The outputs and inputs also feature high impedance inactive states allowing high performance input and output expansion for array sizes such as 8 x 8 or 16 x 4 by combining two devices. The LMH6580/LMH6581 are controlled with a 4 pin serial interface that can be configured as a 3 wire interface. Both serial mode and addressed modes are available.
The LMH6580/LMH6581 come in 48-pin TQFP packages. They also have diagonally symmetrical pin assignments to facilitate double sided board layouts and easy pin connections for expansion.
The LMH family of products is joined by the LMH6580 and the LMH6581, high speed, non-blocking, analog, crosspoint switches. The LMH6580/LMH6581 are designed for high speed, DC coupled, analog signals such as high resolution video (UXGA and higher). The LMH6580/LMH6581 each has eight inputs and four outputs. The non-blocking architecture allows any output to be connected to any input, including an input that is already selected. With fully buffered inputs the LMH6580/LMH6581 can be impedance matched to nearly any source impedance. The buffered outputs of the LMH6580/LMH6581 can drive up to two back terminated video loads (75Ω load). The outputs and inputs also feature high impedance inactive states allowing high performance input and output expansion for array sizes such as 8 x 8 or 16 x 4 by combining two devices. The LMH6580/LMH6581 are controlled with a 4 pin serial interface that can be configured as a 3 wire interface. Both serial mode and addressed modes are available.
The LMH6580/LMH6581 come in 48-pin TQFP packages. They also have diagonally symmetrical pin assignments to facilitate double sided board layouts and easy pin connections for expansion. |
| Analog Switches - Special Purpose | 1 | Obsolete | |
| Interface | 1 | Obsolete | |
| Integrated Circuits (ICs) | 1 | Obsolete | |