T
Texas Instruments
| Series | Category | # Parts | Status | Description |
|---|---|---|---|---|
| Part | Spec A | Spec B | Spec C | Spec D | Description |
|---|---|---|---|---|---|
| Series | Category | # Parts | Status | Description |
|---|---|---|---|---|
| Part | Spec A | Spec B | Spec C | Spec D | Description |
|---|---|---|---|---|---|
| Part | Category | Description |
|---|---|---|
Texas Instruments | Integrated Circuits (ICs) | BUS DRIVER, BCT/FBT SERIES |
Texas Instruments | Integrated Circuits (ICs) | 12BIT 3.3V~3.6V 210MHZ PARALLEL VQFN-48-EP(7X7) ANALOG TO DIGITAL CONVERTERS (ADC) ROHS |
Texas Instruments | Integrated Circuits (ICs) | TMX320DRE311 179PIN UBGA 200MHZ |
Texas Instruments TPS61040DRVTG4Unknown | Integrated Circuits (ICs) | IC LED DRV RGLTR PWM 350MA 6WSON |
Texas Instruments LP3876ET-2.5Obsolete | Integrated Circuits (ICs) | IC REG LINEAR 2.5V 3A TO220-5 |
Texas Instruments LMS1585ACSX-ADJObsolete | Integrated Circuits (ICs) | IC REG LIN POS ADJ 5A DDPAK |
Texas Instruments INA111APG4Obsolete | Integrated Circuits (ICs) | IC INST AMP 1 CIRCUIT 8DIP |
Texas Instruments | Integrated Circuits (ICs) | AUTOMOTIVE, QUAD 36V 1.2MHZ OPERATIONAL AMPLIFIER |
Texas Instruments OPA340NA/3KG4Unknown | Integrated Circuits (ICs) | IC OPAMP GP 1 CIRCUIT SOT23-5 |
Texas Instruments PT5112AObsolete | Power Supplies - Board Mount | DC DC CONVERTER 8V 8W |
| Series | Category | # Parts | Status | Description |
|---|---|---|---|---|
| Battery Chargers | 3 | Obsolete | ||
| Integrated Circuits (ICs) | 15 | Obsolete | ||
| LED Drivers | 2 | Active | ||
LM3630ALM3630A high-efficiency dual-String white LED driver | Evaluation Boards | 3 | Active | The LM3630A is a current-mode boost converter which supplies the power and controls the current in up to two strings of 10 LEDs per string. Programming is done over an I2C-compatible interface. The maximum LED current is adjustable from 5 mA to 28.5 mA. At any given maximum LED current the LED brightness is further adjusted with 256 exponential or linear dimming steps. Additionally, pulsed width modulation (PWM) brightness control can be enabled allowing for LED current adjustment by a logic level PWM signal.
The boost switching frequency is programmable at 500 kHz for low switching loss performance or 1 MHz to allow the use of tiny low-profile inductors. A setting for a 10% offset of these frequencies is available. Overvoltage protection is programmable at 16 V,24 V, 32 V, or 40 V to accommodate a wide variety of LED configurations and Schottky diode/output capacitor combinations.
The device operates over a 2.3-V to 5.5-V operating voltage range and –40°C to +85°C ambient temperature range. The LM3630A is available in an ultra-small 12-bump DSBGA package.
The LM3630A is a current-mode boost converter which supplies the power and controls the current in up to two strings of 10 LEDs per string. Programming is done over an I2C-compatible interface. The maximum LED current is adjustable from 5 mA to 28.5 mA. At any given maximum LED current the LED brightness is further adjusted with 256 exponential or linear dimming steps. Additionally, pulsed width modulation (PWM) brightness control can be enabled allowing for LED current adjustment by a logic level PWM signal.
The boost switching frequency is programmable at 500 kHz for low switching loss performance or 1 MHz to allow the use of tiny low-profile inductors. A setting for a 10% offset of these frequencies is available. Overvoltage protection is programmable at 16 V,24 V, 32 V, or 40 V to accommodate a wide variety of LED configurations and Schottky diode/output capacitor combinations.
The device operates over a 2.3-V to 5.5-V operating voltage range and –40°C to +85°C ambient temperature range. The LM3630A is available in an ultra-small 12-bump DSBGA package. |
LM3631Integrated WLED backlight driver and Bias power for LCD panels | Evaluation Boards | 2 | Active | The LM3631 is a complete LCD backlight and bias power solution for mobile devices. This one-chip solution has an integrated high-efficiency backlight LED driver and positive/negative bias supplies for LCD drivers addressing the power requirements of high-definition LCDs. Integrated solution allows small solution size while still maintaining high performance.
Capable of driving up to 16 LEDs, the LM3631 is ideal for small- to medium-size displays. Two additional programmable LDO regulator outputs can be used to power display controller, LCD gamma reference, or any additional peripherals.
A high level of integration and programmability allows the LM3631 to address a variety of applications without the need for hardware changes. Voltage levels, backlight configuration, and power sequences are all configurable through I2C interface.
The LM3631 is a complete LCD backlight and bias power solution for mobile devices. This one-chip solution has an integrated high-efficiency backlight LED driver and positive/negative bias supplies for LCD drivers addressing the power requirements of high-definition LCDs. Integrated solution allows small solution size while still maintaining high performance.
Capable of driving up to 16 LEDs, the LM3631 is ideal for small- to medium-size displays. Two additional programmable LDO regulator outputs can be used to power display controller, LCD gamma reference, or any additional peripherals.
A high level of integration and programmability allows the LM3631 to address a variety of applications without the need for hardware changes. Voltage levels, backlight configuration, and power sequences are all configurable through I2C interface. |
LM3632ASingle-chip backlight with Bias power and 1.5-A flash LED driver | LED Driver Evaluation Boards | 2 | Active | The LM3632A integrates the WLED drivers for both the backlight of the LCD panel and the camera flash along with the bias power for the LCD panel into one device. The device has all the safety features required in LED drivers with up to 90% efficiency and bias positive/negative power rails achieving 1.5% accuracy. Capable of driving up to 16 backlight LEDs, the device is ideal for small- to medium-size displays. A 1.5-A constant-current LED driver powered by a synchronous boost converter can be used for flash applications. The high-side flash current source allows for grounded cathode LED operation.
A high level of integration and programmability allows the LM3632A to address a variety of applications without the need for hardware changes.
The LM3632A integrates the WLED drivers for both the backlight of the LCD panel and the camera flash along with the bias power for the LCD panel into one device. The device has all the safety features required in LED drivers with up to 90% efficiency and bias positive/negative power rails achieving 1.5% accuracy. Capable of driving up to 16 backlight LEDs, the device is ideal for small- to medium-size displays. A 1.5-A constant-current LED driver powered by a synchronous boost converter can be used for flash applications. The high-side flash current source allows for grounded cathode LED operation.
A high level of integration and programmability allows the LM3632A to address a variety of applications without the need for hardware changes. |
LM3633Complete lighting power Solution for smartphone handsets | LED Drivers | 1 | Active | The LM3633 11-bit LED driver provides high-performance backlight dimming for 1, 2, or 3 parallel high-voltage LED strings while delivering up to 90% efficiency. The boost converter with integrated 1-A, 40-V MOSFET automatically adjusts to LED forward voltage to minimize headroom voltage and effectively improve LED efficiency.
The LM3633 is a complete power source for backlight, keypad, and indicator LEDs in smartphone handsets. The high-voltage inductive boost converter provides the power for three parallel LED strings (HVLED1, HVLED2 and HVLED3). The integrated charge pump provides the bias for the six low-voltage indicator LEDs (LVLED1-LVLED6). All low-voltage current sinks can have a programmable pattern modulated onto their output current for a wide variety of blinking patterns.
An additional feature is a Pulse Width Modulation (PWM) control input for content adjustable backlight control, which can be used to control any high-voltage current sink.
The LM3633 is fully programmable via an I2C-compatible interface. The device operates over a 2.7-V to 5.5-V input voltage range and a −40°C to 85°C temperature range.
The LM3633 11-bit LED driver provides high-performance backlight dimming for 1, 2, or 3 parallel high-voltage LED strings while delivering up to 90% efficiency. The boost converter with integrated 1-A, 40-V MOSFET automatically adjusts to LED forward voltage to minimize headroom voltage and effectively improve LED efficiency.
The LM3633 is a complete power source for backlight, keypad, and indicator LEDs in smartphone handsets. The high-voltage inductive boost converter provides the power for three parallel LED strings (HVLED1, HVLED2 and HVLED3). The integrated charge pump provides the bias for the six low-voltage indicator LEDs (LVLED1-LVLED6). All low-voltage current sinks can have a programmable pattern modulated onto their output current for a wide variety of blinking patterns.
An additional feature is a Pulse Width Modulation (PWM) control input for content adjustable backlight control, which can be used to control any high-voltage current sink.
The LM3633 is fully programmable via an I2C-compatible interface. The device operates over a 2.7-V to 5.5-V input voltage range and a −40°C to 85°C temperature range. |
| Integrated Circuits (ICs) | 3 | Active | ||
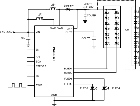
LM3639ALM3639A Single chip 40V backlight + 1.5A flash LED driver | Integrated Circuits (ICs) | 1 | Active | The LM3639A is a single-chip white LED Camera Flash Driver + LCD Display Backlight Driver. The low-voltage, high-current flash LED driver is a synchronous boost which provides the power for a single flash LED at up to 1.5A or dual LEDs at up to 750 mA each. The high-voltage backlight driver is a dual-output asynchronous boost which powers dual LED strings at up to 40V and 30 mA per string. An adaptive regulation method in both boost converters regulates the headroom voltage across the respective source/sink to ensure the LED current remains in regulation while maximizing efficiency. The LM3639A's flash driver is a 2MHz or 4MHz fixed-frequency synchronous boost converter plus 1.5A constant current driver for a high-current white LED. The high-side current source allows for grounded cathode LED operation providing Flash current up to 1.5A. An adaptive regulation method ensures the current source remains in regulation and maximizes efficiency.
The device is controlled by an I2C-compatible interface. Features for the flash LED driver include a hardware flash enable (STROBE) allowing a logic input to trigger the flash pulse, and a TX input for synchronization to RF power amplifier events or other high current conditions. Features for the LCD backlight driver include a PWM input for content adjustable backlight control, 128 exponential or linear brightness levels, programmable over-voltage protection, and selectable switching frequency (500 kHz or 1 MHz).
The device is available in a tiny 1.790 mm x 2.165 mm x 0.6 mm 20-bump, 0.4 mm pitch DSBGA package and operates over the −40°C to +85°C temperature range.
The LM3639A is a single-chip white LED Camera Flash Driver + LCD Display Backlight Driver. The low-voltage, high-current flash LED driver is a synchronous boost which provides the power for a single flash LED at up to 1.5A or dual LEDs at up to 750 mA each. The high-voltage backlight driver is a dual-output asynchronous boost which powers dual LED strings at up to 40V and 30 mA per string. An adaptive regulation method in both boost converters regulates the headroom voltage across the respective source/sink to ensure the LED current remains in regulation while maximizing efficiency. The LM3639A's flash driver is a 2MHz or 4MHz fixed-frequency synchronous boost converter plus 1.5A constant current driver for a high-current white LED. The high-side current source allows for grounded cathode LED operation providing Flash current up to 1.5A. An adaptive regulation method ensures the current source remains in regulation and maximizes efficiency.
The device is controlled by an I2C-compatible interface. Features for the flash LED driver include a hardware flash enable (STROBE) allowing a logic input to trigger the flash pulse, and a TX input for synchronization to RF power amplifier events or other high current conditions. Features for the LCD backlight driver include a PWM input for content adjustable backlight control, 128 exponential or linear brightness levels, programmable over-voltage protection, and selectable switching frequency (500 kHz or 1 MHz).
The device is available in a tiny 1.790 mm x 2.165 mm x 0.6 mm 20-bump, 0.4 mm pitch DSBGA package and operates over the −40°C to +85°C temperature range. |
| Integrated Circuits (ICs) | 5 | Active | ||