INA296A-5-V to 110-V, bidirectional, 1.1-MHz 8-V/µs ultraprecise current sense amplifier | Integrated Circuits (ICs) | 9 | Active | The INA296x is an ultra-precise, bidirectional current sense amplifier that can measure voltage drops across shunt resistors over a wide common-mode range from –5V to 110V, independent of the supply voltage. The high-precision current measurement is achieved through a combination of low offset voltage (±10µV, maximum), small gain error (±0.01%, maximum) and a high DC CMRR (typical 166dB). The INA296x is not only designed for high voltage, bidirectional DC current measurements, but also for high-speed applications (such as transient detection and fast overcurrent protection) with a high signal bandwidth of 1.1MHz and fast settling time.
The INA296x operates from a single 2.7V to 20V supply, drawing 2.5mA of supply current. The INA296x is available in five gain options: 10V/V, 20V/V, 50V/V, 100V/V, and 200V/V. Multiple gain options allow for optimization between available shunt resistor values and wide output dynamic range requirements.
The INA296x is specified over operating temperature range of −40°C to 125°C.
The INA296x is an ultra-precise, bidirectional current sense amplifier that can measure voltage drops across shunt resistors over a wide common-mode range from –5V to 110V, independent of the supply voltage. The high-precision current measurement is achieved through a combination of low offset voltage (±10µV, maximum), small gain error (±0.01%, maximum) and a high DC CMRR (typical 166dB). The INA296x is not only designed for high voltage, bidirectional DC current measurements, but also for high-speed applications (such as transient detection and fast overcurrent protection) with a high signal bandwidth of 1.1MHz and fast settling time.
The INA296x operates from a single 2.7V to 20V supply, drawing 2.5mA of supply current. The INA296x is available in five gain options: 10V/V, 20V/V, 50V/V, 100V/V, and 200V/V. Multiple gain options allow for optimization between available shunt resistor values and wide output dynamic range requirements.
The INA296x is specified over operating temperature range of −40°C to 125°C. |
INA296A-Q1AEC-Q100, -5V to 110V, bidirectional, 1.1-MHz 8-V/µs ultraprecise current sense amplifier | Integrated Circuits (ICs) | 9 | Active | The INA296x-Q1 is an ultra-precise, bidirectional current sense amplifier that can measure voltage drops across shunt resistors over a wide common-mode range from –5V to 110V, independent of the supply voltage. The high-precision current measurement is achieved through a combination of low offset voltage (±10µV, maximum), small gain error (±0.01%, maximum) and a high DC CMRR (typical 166dB). The INA296x-Q1 is not only designed for high voltage, bidirectional DC current measurements, but also for high-speed applications (such as transient detection and fast overcurrent protection) with a high signal bandwidth of 1.1MHz and fast settling time.
The INA296x-Q1 operates from a single 2.7V to 20V supply, drawing 2.5mA of supply current. The INA296x-Q1 is available in five gain options: 10V/V, 20V/V, 50V/V, 100V/V, and 200V/V. Multiple gain options allow for optimization between available shunt resistor values and wide output dynamic range requirements.
The INA296x-Q1 is specified over operating temperature range of −40°C to 125°C.
The INA296x-Q1 is an ultra-precise, bidirectional current sense amplifier that can measure voltage drops across shunt resistors over a wide common-mode range from –5V to 110V, independent of the supply voltage. The high-precision current measurement is achieved through a combination of low offset voltage (±10µV, maximum), small gain error (±0.01%, maximum) and a high DC CMRR (typical 166dB). The INA296x-Q1 is not only designed for high voltage, bidirectional DC current measurements, but also for high-speed applications (such as transient detection and fast overcurrent protection) with a high signal bandwidth of 1.1MHz and fast settling time.
The INA296x-Q1 operates from a single 2.7V to 20V supply, drawing 2.5mA of supply current. The INA296x-Q1 is available in five gain options: 10V/V, 20V/V, 50V/V, 100V/V, and 200V/V. Multiple gain options allow for optimization between available shunt resistor values and wide output dynamic range requirements.
The INA296x-Q1 is specified over operating temperature range of −40°C to 125°C. |
INA296B-5-V to 110-V, bidirectional, 1.1-MHz 8-V/µs high-precision current sense amplifier | Instrumentation, OP Amps, Buffer Amps | 11 | Active | The INA296x is an ultra-precise, bidirectional current sense amplifier that can measure voltage drops across shunt resistors over a wide common-mode range from –5V to 110V, independent of the supply voltage. The high-precision current measurement is achieved through a combination of low offset voltage (±10µV, maximum), small gain error (±0.01%, maximum) and a high DC CMRR (typical 166dB). The INA296x is not only designed for high voltage, bidirectional DC current measurements, but also for high-speed applications (such as transient detection and fast overcurrent protection) with a high signal bandwidth of 1.1MHz and fast settling time.
The INA296x operates from a single 2.7V to 20V supply, drawing 2.5mA of supply current. The INA296x is available in five gain options: 10V/V, 20V/V, 50V/V, 100V/V, and 200V/V. Multiple gain options allow for optimization between available shunt resistor values and wide output dynamic range requirements.
The INA296x is specified over operating temperature range of −40°C to 125°C.
The INA296x is an ultra-precise, bidirectional current sense amplifier that can measure voltage drops across shunt resistors over a wide common-mode range from –5V to 110V, independent of the supply voltage. The high-precision current measurement is achieved through a combination of low offset voltage (±10µV, maximum), small gain error (±0.01%, maximum) and a high DC CMRR (typical 166dB). The INA296x is not only designed for high voltage, bidirectional DC current measurements, but also for high-speed applications (such as transient detection and fast overcurrent protection) with a high signal bandwidth of 1.1MHz and fast settling time.
The INA296x operates from a single 2.7V to 20V supply, drawing 2.5mA of supply current. The INA296x is available in five gain options: 10V/V, 20V/V, 50V/V, 100V/V, and 200V/V. Multiple gain options allow for optimization between available shunt resistor values and wide output dynamic range requirements.
The INA296x is specified over operating temperature range of −40°C to 125°C. |
INA296B-Q1AEC-Q100, -5V to 110V, bidirectional, 1.1-MHz 8-V/µs high-precision current sense amplifier | Amplifiers | 7 | Active | The INA296x-Q1 is an ultra-precise, bidirectional current sense amplifier that can measure voltage drops across shunt resistors over a wide common-mode range from –5V to 110V, independent of the supply voltage. The high-precision current measurement is achieved through a combination of low offset voltage (±10µV, maximum), small gain error (±0.01%, maximum) and a high DC CMRR (typical 166dB). The INA296x-Q1 is not only designed for high voltage, bidirectional DC current measurements, but also for high-speed applications (such as transient detection and fast overcurrent protection) with a high signal bandwidth of 1.1MHz and fast settling time.
The INA296x-Q1 operates from a single 2.7V to 20V supply, drawing 2.5mA of supply current. The INA296x-Q1 is available in five gain options: 10V/V, 20V/V, 50V/V, 100V/V, and 200V/V. Multiple gain options allow for optimization between available shunt resistor values and wide output dynamic range requirements.
The INA296x-Q1 is specified over operating temperature range of −40°C to 125°C.
The INA296x-Q1 is an ultra-precise, bidirectional current sense amplifier that can measure voltage drops across shunt resistors over a wide common-mode range from –5V to 110V, independent of the supply voltage. The high-precision current measurement is achieved through a combination of low offset voltage (±10µV, maximum), small gain error (±0.01%, maximum) and a high DC CMRR (typical 166dB). The INA296x-Q1 is not only designed for high voltage, bidirectional DC current measurements, but also for high-speed applications (such as transient detection and fast overcurrent protection) with a high signal bandwidth of 1.1MHz and fast settling time.
The INA296x-Q1 operates from a single 2.7V to 20V supply, drawing 2.5mA of supply current. The INA296x-Q1 is available in five gain options: 10V/V, 20V/V, 50V/V, 100V/V, and 200V/V. Multiple gain options allow for optimization between available shunt resistor values and wide output dynamic range requirements.
The INA296x-Q1 is specified over operating temperature range of −40°C to 125°C. |
| Integrated Circuits (ICs) | 5 | Active | |
INA301-Q1AEC-Q100, 36V, 550kHz, 4V/µs, high-precision current sense amplifier w/ comparator | Evaluation and Demonstration Boards and Kits | 11 | Active | The INA301-Q1 includes both a high common-mode, current-sensing amplifier and a high-speed comparator configured to provide overcurrent protection by measuring the voltage developed across a current-sensing or current-shunt resistor and comparing that voltage to a defined threshold limit. This device features an adjustable limit-threshold range that is set using a single external limit-setting resistor. This current-shunt monitor measures differential voltage signals on common-mode voltages that can vary from 0 V up to 36 V, independent of the supply voltage.
The open-drain alert output can be configured to operate in either a transparent mode, where the output status follows the input state, or in a latched mode, where the alert output is cleared when the latch is reset. The device alert response time is under 1 µs, allowing for quick detection of overcurrent events.
This device operates from a single 2.7-V to 5.5-V supply, drawing a maximum supply current of 700 µA. The device is specified over the extended operating temperature range of –40°C to +125°C, and is available in an 8-pin VSSOP package.
The INA301-Q1 includes both a high common-mode, current-sensing amplifier and a high-speed comparator configured to provide overcurrent protection by measuring the voltage developed across a current-sensing or current-shunt resistor and comparing that voltage to a defined threshold limit. This device features an adjustable limit-threshold range that is set using a single external limit-setting resistor. This current-shunt monitor measures differential voltage signals on common-mode voltages that can vary from 0 V up to 36 V, independent of the supply voltage.
The open-drain alert output can be configured to operate in either a transparent mode, where the output status follows the input state, or in a latched mode, where the alert output is cleared when the latch is reset. The device alert response time is under 1 µs, allowing for quick detection of overcurrent events.
This device operates from a single 2.7-V to 5.5-V supply, drawing a maximum supply current of 700 µA. The device is specified over the extended operating temperature range of –40°C to +125°C, and is available in an 8-pin VSSOP package. |
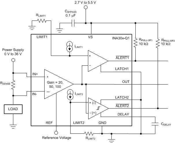
INA302-Q1AEC-Q100, 36V, bi-directional, 550kHz, 4V/µs, high-precision current sense amp w/ dual comparators | Evaluation and Demonstration Boards and Kits | 7 | Active | The INA302-Q1 and INA303-Q1 (INA30x-Q1) devices feature a high common-mode, bidirectional, current-sensing amplifier and two high-speed comparators to detect out-of-range current conditions. The INA302-Q1 comparators are configured to detect and respond to overcurrent conditions. The INA303-Q1 comparators are configured to respond to both overcurrent and undercurrent conditions in a windowed configuration. These devices feature an adjustable limit threshold range for each comparator set using an external limit-setting resistor. These current-shunt monitors can measure differential voltage signals on common-mode voltages that can vary from –0.1 V up to +36 V, independent of the supply. In addition, these devices will survive with common-mode voltages as high as 40 V.
The open-drain alert outputs can be configured to operate in either a transparent mode (output status follows the input state), or in a latched mode (alert output is cleared when the latch is reset). The alert response time for comparator 1 is under 1 µs, and the alert response for comparator 2 is set through an external capacitor ranging from 2 µs to 10 s.
These devices operate from a single 2.7-V to 5.5-V supply, drawing a maximum supply current of 950 µA. The devices are specified over the extended operating temperature range of –40°C to +125°C, and are available in a 14-pin TSSOP package.
The INA302-Q1 and INA303-Q1 (INA30x-Q1) devices feature a high common-mode, bidirectional, current-sensing amplifier and two high-speed comparators to detect out-of-range current conditions. The INA302-Q1 comparators are configured to detect and respond to overcurrent conditions. The INA303-Q1 comparators are configured to respond to both overcurrent and undercurrent conditions in a windowed configuration. These devices feature an adjustable limit threshold range for each comparator set using an external limit-setting resistor. These current-shunt monitors can measure differential voltage signals on common-mode voltages that can vary from –0.1 V up to +36 V, independent of the supply. In addition, these devices will survive with common-mode voltages as high as 40 V.
The open-drain alert outputs can be configured to operate in either a transparent mode (output status follows the input state), or in a latched mode (alert output is cleared when the latch is reset). The alert response time for comparator 1 is under 1 µs, and the alert response for comparator 2 is set through an external capacitor ranging from 2 µs to 10 s.
These devices operate from a single 2.7-V to 5.5-V supply, drawing a maximum supply current of 950 µA. The devices are specified over the extended operating temperature range of –40°C to +125°C, and are available in a 14-pin TSSOP package. |
INA303-Q1AEC-Q100, 36V, bi-directional, 550kHz, 4V/µs, high-precision current sense amp w/ window comparator | Evaluation and Demonstration Boards and Kits | 7 | Active | The INA302-Q1 and INA303-Q1 (INA30x-Q1) devices feature a high common-mode, bidirectional, current-sensing amplifier and two high-speed comparators to detect out-of-range current conditions. The INA302-Q1 comparators are configured to detect and respond to overcurrent conditions. The INA303-Q1 comparators are configured to respond to both overcurrent and undercurrent conditions in a windowed configuration. These devices feature an adjustable limit threshold range for each comparator set using an external limit-setting resistor. These current-shunt monitors can measure differential voltage signals on common-mode voltages that can vary from –0.1 V up to +36 V, independent of the supply. In addition, these devices will survive with common-mode voltages as high as 40 V.
The open-drain alert outputs can be configured to operate in either a transparent mode (output status follows the input state), or in a latched mode (alert output is cleared when the latch is reset). The alert response time for comparator 1 is under 1 µs, and the alert response for comparator 2 is set through an external capacitor ranging from 2 µs to 10 s.
These devices operate from a single 2.7-V to 5.5-V supply, drawing a maximum supply current of 950 µA. The devices are specified over the extended operating temperature range of –40°C to +125°C, and are available in a 14-pin TSSOP package.
The INA302-Q1 and INA303-Q1 (INA30x-Q1) devices feature a high common-mode, bidirectional, current-sensing amplifier and two high-speed comparators to detect out-of-range current conditions. The INA302-Q1 comparators are configured to detect and respond to overcurrent conditions. The INA303-Q1 comparators are configured to respond to both overcurrent and undercurrent conditions in a windowed configuration. These devices feature an adjustable limit threshold range for each comparator set using an external limit-setting resistor. These current-shunt monitors can measure differential voltage signals on common-mode voltages that can vary from –0.1 V up to +36 V, independent of the supply. In addition, these devices will survive with common-mode voltages as high as 40 V.
The open-drain alert outputs can be configured to operate in either a transparent mode (output status follows the input state), or in a latched mode (alert output is cleared when the latch is reset). The alert response time for comparator 1 is under 1 µs, and the alert response for comparator 2 is set through an external capacitor ranging from 2 µs to 10 s.
These devices operate from a single 2.7-V to 5.5-V supply, drawing a maximum supply current of 950 µA. The devices are specified over the extended operating temperature range of –40°C to +125°C, and are available in a 14-pin TSSOP package. |
INA310A-4-V to 110-V, 1.3-MHz, ultra-precise current-sense amplifier with comparator | Amplifiers | 3 | Active | The INA310x is an ultra-precise current sense amplifier that can measure voltage drops across shunt resistors over a wide common-mode range from –4 V to 110 V, independent of supply voltage with an integrated comparator. The high precision current measurement accuracy is achieved through a combination of low offset voltage (20 µV, maximum), small gain error (0.15%, maximum) and a high DC CMRR (160 dB, typical). The INA310x has a high signal bandwidth of 1.3 MHz designed for high voltage DC current measurements and high-speed applications like fast overcurrent protection.
The INA310x incorporates an open-drain comparator and internal reference that provides a 0.6 V threshold. An external resistive divider sets the current trip point. The comparator includes a latching capability that can be made transparent by grounding (or leaving open) the RESET pin.
The INA310x operates from a single 2.7 V to 20 V supply and draws 1.6 mA of supply current. The INA310x is available in five gain options: 20 V/V, 50 V/V, 100 V/V, 200 V/V, and 500 V/V. These gain options address a wide dynamic range of current-sensing applications.
The INA310x is specified over an operating temperature range of −40°C to +125°C and is offered in a space-saving 8-pin VSSOP package.
The INA310x is an ultra-precise current sense amplifier that can measure voltage drops across shunt resistors over a wide common-mode range from –4 V to 110 V, independent of supply voltage with an integrated comparator. The high precision current measurement accuracy is achieved through a combination of low offset voltage (20 µV, maximum), small gain error (0.15%, maximum) and a high DC CMRR (160 dB, typical). The INA310x has a high signal bandwidth of 1.3 MHz designed for high voltage DC current measurements and high-speed applications like fast overcurrent protection.
The INA310x incorporates an open-drain comparator and internal reference that provides a 0.6 V threshold. An external resistive divider sets the current trip point. The comparator includes a latching capability that can be made transparent by grounding (or leaving open) the RESET pin.
The INA310x operates from a single 2.7 V to 20 V supply and draws 1.6 mA of supply current. The INA310x is available in five gain options: 20 V/V, 50 V/V, 100 V/V, 200 V/V, and 500 V/V. These gain options address a wide dynamic range of current-sensing applications.
The INA310x is specified over an operating temperature range of −40°C to +125°C and is offered in a space-saving 8-pin VSSOP package. |
INA310A-Q1AEC-Q100 -4-V to 110-V 1.3-MHz ultra-precise current-sense amplifier with comparator and reference | Integrated Circuits (ICs) | 5 | Active | The INA310x-Q1 is an ultra-precise current sense amplifier that can measure voltage drops across shunt resistors over a wide common-mode range from –4 V to 110 V, independent of supply voltage with an integrated comparator. The high precision current measurement accuracy is achieved through a combination of low offset voltage (20 µV, maximum), small gain error (0.15%, maximum) and a high DC CMRR (160 dB, typical). The INA310x-Q1 has a high signal bandwidth of 1.3 MHz designed for high voltage DC current measurements and high-speed applications like fast overcurrent protection.
The INA310x-Q1 incorporates an open-drain comparator and internal reference that provides a 0.6 V threshold. An external resistive divider sets the current trip point. The comparator includes a latching capability that can be made transparent by grounding (or leaving open) the RESET pin.
The INA310x-Q1 operates from a single 2.7 V to 20 V supply and draws 1.6 mA of supply current. The INA310x-Q1 is available in five gain options: 20 V/V, 50 V/V, 100 V/V, 200 V/V, and 500 V/V. These gain options address a wide dynamic range of current-sensing applications.
The INA310x-Q1 is an ultra-precise current sense amplifier that can measure voltage drops across shunt resistors over a wide common-mode range from –4 V to 110 V, independent of supply voltage with an integrated comparator. The high precision current measurement accuracy is achieved through a combination of low offset voltage (20 µV, maximum), small gain error (0.15%, maximum) and a high DC CMRR (160 dB, typical). The INA310x-Q1 has a high signal bandwidth of 1.3 MHz designed for high voltage DC current measurements and high-speed applications like fast overcurrent protection.
The INA310x-Q1 incorporates an open-drain comparator and internal reference that provides a 0.6 V threshold. An external resistive divider sets the current trip point. The comparator includes a latching capability that can be made transparent by grounding (or leaving open) the RESET pin.
The INA310x-Q1 operates from a single 2.7 V to 20 V supply and draws 1.6 mA of supply current. The INA310x-Q1 is available in five gain options: 20 V/V, 50 V/V, 100 V/V, 200 V/V, and 500 V/V. These gain options address a wide dynamic range of current-sensing applications. |