T
Texas Instruments
| Series | Category | # Parts | Status | Description |
|---|---|---|---|---|
| Part | Spec A | Spec B | Spec C | Spec D | Description |
|---|---|---|---|---|---|
| Series | Category | # Parts | Status | Description |
|---|---|---|---|---|
| Part | Spec A | Spec B | Spec C | Spec D | Description |
|---|---|---|---|---|---|
| Series | Category | # Parts | Status | Description |
|---|---|---|---|---|
INA1620High-fidelity audio operational amplifier with integrated thin-film resistors and EMI filtering | Audio Amplifier Evaluation Boards | 2 | Active | The INA1620 integrates 4 precision-matched thin-film resistor pairs and EMI filtering on-chip with a low-distortion, high output current, dual audio operational amplifier. The amplifier achieves a very low,2.8-nV/√Hznoise density with an ultra-low THD+N of –119.2 dB at 1 kHz and drives a 32-Ω load at 150-mW output power. The integrated thin-film resistors are matched to within 0.004% and can be used to create a large number of very high-performance audio circuits.
The INA1620 operates over a very wide supply range of ±2 V to ±18 V on only 2.6 mA of supply current per channel. The INA1620 also has a shutdown mode, allowing the amplifiers to be switched from normal operation to a standby current that is typically less than 5 µA. Shutdown mode is specifically designed to eliminate click-and-pop noise when transitioning into or out of shutdown mode.
The INA1620 has a unique internal layout for lowest crosstalk, and freedom from interactions between channels, even when overdriven or overloaded. This device is specified from –40°C to +125°C.
The INA1620 integrates 4 precision-matched thin-film resistor pairs and EMI filtering on-chip with a low-distortion, high output current, dual audio operational amplifier. The amplifier achieves a very low,2.8-nV/√Hznoise density with an ultra-low THD+N of –119.2 dB at 1 kHz and drives a 32-Ω load at 150-mW output power. The integrated thin-film resistors are matched to within 0.004% and can be used to create a large number of very high-performance audio circuits.
The INA1620 operates over a very wide supply range of ±2 V to ±18 V on only 2.6 mA of supply current per channel. The INA1620 also has a shutdown mode, allowing the amplifiers to be switched from normal operation to a standby current that is typically less than 5 µA. Shutdown mode is specifically designed to eliminate click-and-pop noise when transitioning into or out of shutdown mode.
The INA1620 has a unique internal layout for lowest crosstalk, and freedom from interactions between channels, even when overdriven or overloaded. This device is specified from –40°C to +125°C. |
INA163Low-Noise Low-Distortion Instrumentation Amplifier | Integrated Circuits (ICs) | 3 | Active | The INA163 is a very low-noise, low-distortion, monolithic instrumentation amplifier. Its current-feedback circuitry achieves very wide bandwidth and excellent dynamic response over a wide range of gain. It is ideal for low-level audio signals such as balanced low-impedance microphones. Many industrial, instrumentation, and medical applications also benefit from its low noise and wide bandwidth.
Unique distortion cancellation circuitry reduces distortion to extremely low levels, even in high gain. The INA163 provides near-theoretical noise performance for 200source impedance. Its differential input, low noise, and low distortion provide superior performance in professional microphone amplifier applications.
The INA163’s wide supply voltage, excellent output voltage swing, and high output current drive allow its use in high-level audio stages as well.
The INA163 is available in a space-saving SO-14 surface-mount package, specified for operation over the –40°C to +85°C temperature range.
The INA163 is a very low-noise, low-distortion, monolithic instrumentation amplifier. Its current-feedback circuitry achieves very wide bandwidth and excellent dynamic response over a wide range of gain. It is ideal for low-level audio signals such as balanced low-impedance microphones. Many industrial, instrumentation, and medical applications also benefit from its low noise and wide bandwidth.
Unique distortion cancellation circuitry reduces distortion to extremely low levels, even in high gain. The INA163 provides near-theoretical noise performance for 200source impedance. Its differential input, low noise, and low distortion provide superior performance in professional microphone amplifier applications.
The INA163’s wide supply voltage, excellent output voltage swing, and high output current drive allow its use in high-level audio stages as well.
The INA163 is available in a space-saving SO-14 surface-mount package, specified for operation over the –40°C to +85°C temperature range. |
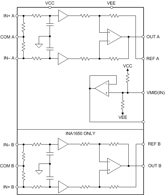
INA1650-Q1Dual SoundPlus™ high common-mode rejection (91-dB), low THD+N (-120-dB) differential line receiver | Integrated Circuits (ICs) | 3 | Active | The dual-channel INA1650 and single-channel INA1651 (INA165x) SoundPlus™ audio line receivers achieve an extremely-high common-mode rejection ratio (CMRR) of 91 dB while maintaining an ultra-low THD+N of –120 dB at 1 kHz for 22-dBu signal levels. Precision matching of on-chip resistors give the INA165x devices excellent CMRR performance. These resistors have matching that is far superior compared to external components, and are immune to mismatches introduced by printed circuit board (PCB) layout. Unlike other line receiver products, the INA165x CMRR is characterized over temperature and tested in production to deliver consistent performance in a wide variety of applications.
The INA165x devices operate over a very-wide-supply range of ±2.25 V to ±18 V, on 10.5 mA of supply current. In addition to the line-receiver channels, a buffered mid-supply reference output is included, making the INA165x configurable for dual- or single-supply applications. The mid-supply output can be used as a bias voltage for other analog circuitry in the signal chain. These devices are specified from –40°C to +125°C.
The dual-channel INA1650 and single-channel INA1651 (INA165x) SoundPlus™ audio line receivers achieve an extremely-high common-mode rejection ratio (CMRR) of 91 dB while maintaining an ultra-low THD+N of –120 dB at 1 kHz for 22-dBu signal levels. Precision matching of on-chip resistors give the INA165x devices excellent CMRR performance. These resistors have matching that is far superior compared to external components, and are immune to mismatches introduced by printed circuit board (PCB) layout. Unlike other line receiver products, the INA165x CMRR is characterized over temperature and tested in production to deliver consistent performance in a wide variety of applications.
The INA165x devices operate over a very-wide-supply range of ±2.25 V to ±18 V, on 10.5 mA of supply current. In addition to the line-receiver channels, a buffered mid-supply reference output is included, making the INA165x configurable for dual- or single-supply applications. The mid-supply output can be used as a bias voltage for other analog circuitry in the signal chain. These devices are specified from –40°C to +125°C. |
| Evaluation Boards | 4 | Active | ||
INA166Low-Noise, Low-Distortion, G=2000 Instrumentation Amplifier | Instrumentation, Op Amps, Buffer Amps | 3 | Active | The INA166 is a very low-noise, low-distortion, monolithic instrumentation amplifier. Its current-feedback circuitry achieves very wide bandwidth and excellent dynamic response over a wide range of gain. It is ideal for low-level signals such as microphones or hydrophones. Many industrial, instrumentation, and medical applications also benefit from its low noise and wide bandwidth.
Unique distortion cancellation circuitry reduces distortion to extremely low levels, even in high gain. The INA166 provides near-theoretical noise performance for 200source impedance. Its differential input, low noise, and low distortion provide superior performance as a low-level signal amplifier.
The INA166 is available in a space-saving SO-14 surface-mount package, specified for operation over the \x9640°C to +85°C temperature range.
The INA166 is a very low-noise, low-distortion, monolithic instrumentation amplifier. Its current-feedback circuitry achieves very wide bandwidth and excellent dynamic response over a wide range of gain. It is ideal for low-level signals such as microphones or hydrophones. Many industrial, instrumentation, and medical applications also benefit from its low noise and wide bandwidth.
Unique distortion cancellation circuitry reduces distortion to extremely low levels, even in high gain. The INA166 provides near-theoretical noise performance for 200source impedance. Its differential input, low noise, and low distortion provide superior performance as a low-level signal amplifier.
The INA166 is available in a space-saving SO-14 surface-mount package, specified for operation over the \x9640°C to +85°C temperature range. |
INA1682.7 to 60V, 800kHz Variable gain current sense amplifier | Current Regulation/Management | 3 | Active | The INA138 and INA168 (INA1x8) are high-side, unipolar, current shunt monitors. Wide input common-mode voltage range, low quiescent current, and tiny SOT-23 packaging enable use in a variety of applications.
Input common-mode and power-supply voltages are independent and can range from 2.7 V to 36 V for the INA138 and 2.7 V to 60 V for the INA168. Quiescent current is only 25 µA, which permits connecting the power supply to either side of the current measurement shunt with minimal error.
The device converts a differential input voltage to a current output. This current is converted back to a voltage with an external load resistor that sets any gain from 1 to over 100. Although designed for current shunt measurement, the circuit invites creative applications in measurement and level shifting.
Both the INA138 and INA168 are available in SOT23-5 and are specified for the –40°C to 125°C temperature range.
The INA138 and INA168 (INA1x8) are high-side, unipolar, current shunt monitors. Wide input common-mode voltage range, low quiescent current, and tiny SOT-23 packaging enable use in a variety of applications.
Input common-mode and power-supply voltages are independent and can range from 2.7 V to 36 V for the INA138 and 2.7 V to 60 V for the INA168. Quiescent current is only 25 µA, which permits connecting the power supply to either side of the current measurement shunt with minimal error.
The device converts a differential input voltage to a current output. This current is converted back to a voltage with an external load resistor that sets any gain from 1 to over 100. Although designed for current shunt measurement, the circuit invites creative applications in measurement and level shifting.
Both the INA138 and INA168 are available in SOT23-5 and are specified for the –40°C to 125°C temperature range. |
INA169-Q1AEC-Q100, 2.7 to 60V, 440kHz Variable gain current sense amplifier | Power Management (PMIC) | 6 | Active | The INA139-Q1 and INA169-Q1 (INA1x9-Q1) are high-side, unidirectional, current shunt monitors. Wide input common-mode voltage range, high-speed, low quiescent current, and TSSOP-8 packaging enable use in a variety of applications.
The device converts a differential input voltage to a current output. This current is converted back to a voltage with an external load resistor that sets any gain from 1 to over 100. Although designed for current shunt measurement, the circuit invites creative applications in measurement and level shifting.
Both the INA139-Q1 and INA169-Q1 are available in a TSSOP-8 package, and are specified for the –40°C to +125°C temperature range.
The INA139-Q1 and INA169-Q1 (INA1x9-Q1) are high-side, unidirectional, current shunt monitors. Wide input common-mode voltage range, high-speed, low quiescent current, and TSSOP-8 packaging enable use in a variety of applications.
The device converts a differential input voltage to a current output. This current is converted back to a voltage with an external load resistor that sets any gain from 1 to over 100. Although designed for current shunt measurement, the circuit invites creative applications in measurement and level shifting.
Both the INA139-Q1 and INA169-Q1 are available in a TSSOP-8 package, and are specified for the –40°C to +125°C temperature range. |
| Integrated Circuits (ICs) | 2 | Active | ||
INA180-Q1AEC-Q100, 26V, 350kHz current sense amplifier | Evaluation Boards | 16 | Active | The INA180 -Q1, INA2180 -Q1, and INA4180 -Q1 (INAx180 -Q1) current sense amplifiers are designed for cost-optimized applications. These devices are part of a family of current-sense amplifiers (also called current-shunt monitors) that sense voltage drops across current-sense resistors at common-mode voltages from –0.2 V to +26 V, independent of the supply voltage. The INAx180 -Q1 integrate a matched resistor gain network in four, fixed-gain device options: 20 V/V, 50 V/V, 100 V/V, or 200 V/V. This matched gain resistor network minimizes gain error and reduces the temperature drift.
All these devices operate from a single 2.7-V to 5.5-V power supply. The single-channel INA180 -Q1 draws a maximum supply current of 260 µA; whereas, the dual-channel INA2180 -Q1 draws a maximum supply current of 500 µA, and the quad channel draws a maximum supply current of 900 µA.
The INA180 -Q1 is available in a 5-pin, SOT-23 package with two different pin configurations. The INA2180 -Q1 is available in a 8-pin, VSSOP package. The INA4180 -Q1 is available in a 14-pin, TSSOP package. All device options are specified over the extended operating temperature range of –40°C to +125°C.
The INA180 -Q1, INA2180 -Q1, and INA4180 -Q1 (INAx180 -Q1) current sense amplifiers are designed for cost-optimized applications. These devices are part of a family of current-sense amplifiers (also called current-shunt monitors) that sense voltage drops across current-sense resistors at common-mode voltages from –0.2 V to +26 V, independent of the supply voltage. The INAx180 -Q1 integrate a matched resistor gain network in four, fixed-gain device options: 20 V/V, 50 V/V, 100 V/V, or 200 V/V. This matched gain resistor network minimizes gain error and reduces the temperature drift.
All these devices operate from a single 2.7-V to 5.5-V power supply. The single-channel INA180 -Q1 draws a maximum supply current of 260 µA; whereas, the dual-channel INA2180 -Q1 draws a maximum supply current of 500 µA, and the quad channel draws a maximum supply current of 900 µA.
The INA180 -Q1 is available in a 5-pin, SOT-23 package with two different pin configurations. The INA2180 -Q1 is available in a 8-pin, VSSOP package. The INA4180 -Q1 is available in a 14-pin, TSSOP package. All device options are specified over the extended operating temperature range of –40°C to +125°C. |
INA18126-V bi-directional 350-kHz current-sense amplifier | Integrated Circuits (ICs) | 9 | Active | The INA181, INA2181, and INA4181 (INAx181) current sense amplifiers are designed for cost-optimized applications. These devices are part of a family of bidirectional, current-sense amplifiers (also called current-shunt monitors) that sense voltage drops across current-sense resistors at common-mode voltages from –0.2 V to +26 V, independent of the supply voltage. The INAx181 family integrates a matched resistor gain network in four, fixed-gain device options: 20 V/V, 50 V/V, 100 V/V, or 200 V/V. This matched gain resistor network minimizes gain error and reduces the temperature drift.
These devices operate from a single 2.7-V to 5.5-V power supply. The single-channel INA181 draws a maximum supply current of 260 µA; whereas, the dual-channel INA2181 draws a maximum supply current of 500 µA, and the quad-channel INA4181 draws a maximum supply current of 900 µA.
The INA181 is available in both the 6-pin, SOT-23 and SC70 packages. The INA2181 is available in 10-pin, VSSOP and WSON packages. The INA4181 is available in a 20-pin, TSSOP package. All device options are specified over the extended operating temperature range of –40°C to +125°C.
The INA181, INA2181, and INA4181 (INAx181) current sense amplifiers are designed for cost-optimized applications. These devices are part of a family of bidirectional, current-sense amplifiers (also called current-shunt monitors) that sense voltage drops across current-sense resistors at common-mode voltages from –0.2 V to +26 V, independent of the supply voltage. The INAx181 family integrates a matched resistor gain network in four, fixed-gain device options: 20 V/V, 50 V/V, 100 V/V, or 200 V/V. This matched gain resistor network minimizes gain error and reduces the temperature drift.
These devices operate from a single 2.7-V to 5.5-V power supply. The single-channel INA181 draws a maximum supply current of 260 µA; whereas, the dual-channel INA2181 draws a maximum supply current of 500 µA, and the quad-channel INA4181 draws a maximum supply current of 900 µA.
The INA181 is available in both the 6-pin, SOT-23 and SC70 packages. The INA2181 is available in 10-pin, VSSOP and WSON packages. The INA4181 is available in a 20-pin, TSSOP package. All device options are specified over the extended operating temperature range of –40°C to +125°C. |
| Part | Category | Description |
|---|---|---|
Texas Instruments | Integrated Circuits (ICs) | BUS DRIVER, BCT/FBT SERIES |
Texas Instruments | Integrated Circuits (ICs) | 12BIT 3.3V~3.6V 210MHZ PARALLEL VQFN-48-EP(7X7) ANALOG TO DIGITAL CONVERTERS (ADC) ROHS |
Texas Instruments | Integrated Circuits (ICs) | TMX320DRE311 179PIN UBGA 200MHZ |
Texas Instruments TPS61040DRVTG4Unknown | Integrated Circuits (ICs) | IC LED DRV RGLTR PWM 350MA 6WSON |
Texas Instruments LP3876ET-2.5Obsolete | Integrated Circuits (ICs) | IC REG LINEAR 2.5V 3A TO220-5 |
Texas Instruments LMS1585ACSX-ADJObsolete | Integrated Circuits (ICs) | IC REG LIN POS ADJ 5A DDPAK |
Texas Instruments INA111APG4Obsolete | Integrated Circuits (ICs) | IC INST AMP 1 CIRCUIT 8DIP |
Texas Instruments | Integrated Circuits (ICs) | AUTOMOTIVE, QUAD 36V 1.2MHZ OPERATIONAL AMPLIFIER |
Texas Instruments OPA340NA/3KG4Unknown | Integrated Circuits (ICs) | IC OPAMP GP 1 CIRCUIT SOT23-5 |
Texas Instruments PT5112AObsolete | Power Supplies - Board Mount | DC DC CONVERTER 8V 8W |