T
Texas Instruments
| Series | Category | # Parts | Status | Description |
|---|---|---|---|---|
| Part | Spec A | Spec B | Spec C | Spec D | Description |
|---|---|---|---|---|---|
| Series | Category | # Parts | Status | Description |
|---|---|---|---|---|
| Part | Spec A | Spec B | Spec C | Spec D | Description |
|---|---|---|---|---|---|
| Part | Category | Description |
|---|---|---|
Texas Instruments | Integrated Circuits (ICs) | BUS DRIVER, BCT/FBT SERIES |
Texas Instruments | Integrated Circuits (ICs) | 12BIT 3.3V~3.6V 210MHZ PARALLEL VQFN-48-EP(7X7) ANALOG TO DIGITAL CONVERTERS (ADC) ROHS |
Texas Instruments | Integrated Circuits (ICs) | TMX320DRE311 179PIN UBGA 200MHZ |
Texas Instruments TPS61040DRVTG4Unknown | Integrated Circuits (ICs) | IC LED DRV RGLTR PWM 350MA 6WSON |
Texas Instruments LP3876ET-2.5Obsolete | Integrated Circuits (ICs) | IC REG LINEAR 2.5V 3A TO220-5 |
Texas Instruments LMS1585ACSX-ADJObsolete | Integrated Circuits (ICs) | IC REG LIN POS ADJ 5A DDPAK |
Texas Instruments INA111APG4Obsolete | Integrated Circuits (ICs) | IC INST AMP 1 CIRCUIT 8DIP |
Texas Instruments | Integrated Circuits (ICs) | AUTOMOTIVE, QUAD 36V 1.2MHZ OPERATIONAL AMPLIFIER |
Texas Instruments OPA340NA/3KG4Unknown | Integrated Circuits (ICs) | IC OPAMP GP 1 CIRCUIT SOT23-5 |
Texas Instruments PT5112AObsolete | Power Supplies - Board Mount | DC DC CONVERTER 8V 8W |
| Series | Category | # Parts | Status | Description |
|---|---|---|---|---|
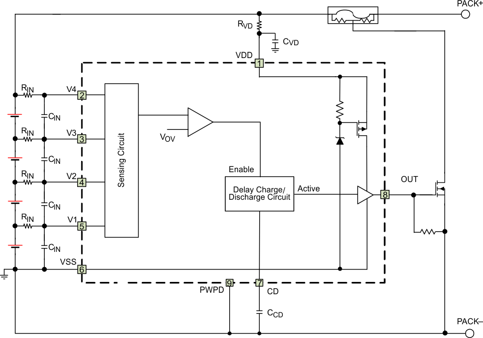
BQ294702Lithium-ion protection for accurate cell-by-cell voltage monitoring | Battery Management | 8 | Active | The BQ2947 family is an overvoltage monitor and protector for Li-Ion battery pack systems. Each cell is monitored independently for an overvoltage condition.
In the BQ2947 device, an external delay timer is initiated upon detection of an overvoltage condition on any cell. Upon expiration of the delay timer, the output is triggered into its active state (either high or low, depending on the configuration). The external delay timer feature also includes the ability to detect an open or shorted delay capacitor on the CD pin, which will similarly trigger the output driver in an overvoltage condition.
For quicker production-line testing, the BQ2947 device provides a Customer Test Mode with 67 reduced delay time.
The BQ2947 family is an overvoltage monitor and protector for Li-Ion battery pack systems. Each cell is monitored independently for an overvoltage condition.
In the BQ2947 device, an external delay timer is initiated upon detection of an overvoltage condition on any cell. Upon expiration of the delay timer, the output is triggered into its active state (either high or low, depending on the configuration). The external delay timer feature also includes the ability to detect an open or shorted delay capacitor on the CD pin, which will similarly trigger the output driver in an overvoltage condition.
For quicker production-line testing, the BQ2947 device provides a Customer Test Mode with 67 reduced delay time. |
| Power Management (PMIC) | 2 | Active | ||
| Power Management (PMIC) | 2 | Active | ||
| Integrated Circuits (ICs) | 2 | Active | ||
| Power Management (PMIC) | 1 | Active | ||
| Battery Management | 2 | Active | ||
| Integrated Circuits (ICs) | 2 | Active | ||
| Integrated Circuits (ICs) | 2 | Active | ||
BQ2954Switch-mode Li-ion charge controller | Power Management (PMIC) | 4 | Active | The bq2954 Li-Ion Charge-Management IC uses a flexible pulse-width modulation regulator to control voltage and current during charging. The regulator frequency is set by an external capacitor for design flexibility. The switch-mode design minimizes power dissipation.
For safety, the bq2954 inhibits fast charging until the battery voltage and temperature are within configured limits. If the battery voltage is less than the low-voltage threshold, the bq2954 provides low-current conditioning of the battery.
For charge qualification, the bq2954 uses an external thermistor to measure battery temperature. Charging begins when power is applied or the battery is inserted
The bq2954 charges a battery in two phases. First a constant-current phase replenishes approximately 70% of battery capacity. Then a voltage- regulation phase completes the battery charge.
The bq2954 provides status indications of all charger states and faults for accurate determination of the battery and charge-system conditions.
The bq2954 Li-Ion Charge-Management IC uses a flexible pulse-width modulation regulator to control voltage and current during charging. The regulator frequency is set by an external capacitor for design flexibility. The switch-mode design minimizes power dissipation.
For safety, the bq2954 inhibits fast charging until the battery voltage and temperature are within configured limits. If the battery voltage is less than the low-voltage threshold, the bq2954 provides low-current conditioning of the battery.
For charge qualification, the bq2954 uses an external thermistor to measure battery temperature. Charging begins when power is applied or the battery is inserted
The bq2954 charges a battery in two phases. First a constant-current phase replenishes approximately 70% of battery capacity. Then a voltage- regulation phase completes the battery charge.
The bq2954 provides status indications of all charger states and faults for accurate determination of the battery and charge-system conditions. |
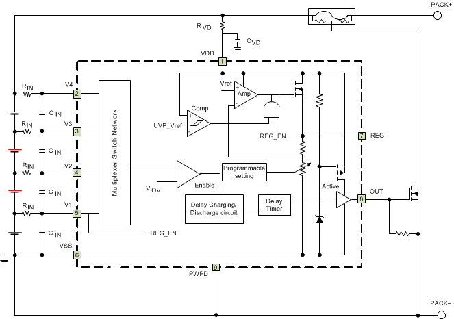
BQ2961132-4S Overvoltage Protector with LDO Output | Integrated Circuits (ICs) | 15 | Active | The BQ296xxx family is a high-accuracy, low-power overvoltage protector with a 2mA regulated output supply for Li-ion battery pack applications.
Each cell in a 2-series to 4-series cell stack is individually monitored for an overvoltage condition. An internally fixed-delay timer is initiated upon detection of an overvoltage condition on any cell. Upon expiration of the delay timer, an output pin is triggered into an active state to indicate that an overvoltage condition has occurred.
The regulated output supply delivers up to 2mA (max) output current to drive always-on circuits, such as a real-time clock (RTC) oscillator. The BQ296xxx family has a self-disable function to turn off the regulated output if any cell voltage falls below a certain threshold, thereby preventing drain on the battery, and provides an external control to enable or disable the regulated output.
The BQ296xxx family is a high-accuracy, low-power overvoltage protector with a 2mA regulated output supply for Li-ion battery pack applications.
Each cell in a 2-series to 4-series cell stack is individually monitored for an overvoltage condition. An internally fixed-delay timer is initiated upon detection of an overvoltage condition on any cell. Upon expiration of the delay timer, an output pin is triggered into an active state to indicate that an overvoltage condition has occurred.
The regulated output supply delivers up to 2mA (max) output current to drive always-on circuits, such as a real-time clock (RTC) oscillator. The BQ296xxx family has a self-disable function to turn off the regulated output if any cell voltage falls below a certain threshold, thereby preventing drain on the battery, and provides an external control to enable or disable the regulated output. |