T
Texas Instruments
| Series | Category | # Parts | Status | Description |
|---|---|---|---|---|
| Part | Spec A | Spec B | Spec C | Spec D | Description |
|---|---|---|---|---|---|
| Series | Category | # Parts | Status | Description |
|---|---|---|---|---|
| Part | Spec A | Spec B | Spec C | Spec D | Description |
|---|---|---|---|---|---|
| Part | Category | Description |
|---|---|---|
Texas Instruments BQ2002CSNTRG4Unknown | Integrated Circuits (ICs) | LINEAR BATTERY CHARGER NICD/NIMH 2000MA 0V TO 6V 8-PIN SOIC T/R |
Texas Instruments LM3676SDX-3.3Obsolete | Integrated Circuits (ICs) | IC REG BUCK 3.3V 600MA 8WSON |
Texas Instruments | Integrated Circuits (ICs) | TMX320DRE311 179PIN UBGA 200MHZ |
Texas Instruments UCC3580N-1G4Obsolete | Integrated Circuits (ICs) | IC REG CTRLR FWRD CONV 16DIP |
Texas Instruments LM2831YMF EVALObsolete | Development Boards Kits Programmers | EVAL BOARD FOR LM2831 |
Texas Instruments | Integrated Circuits (ICs) | BUFFER/LINE DRIVER 8-CH NON-INVERTING 3-ST CMOS 20-PIN SSOP T/R |
Texas Instruments | Integrated Circuits (ICs) | ANALOG OTHER PERIPHERALS |
Texas Instruments | Integrated Circuits (ICs) | RADIATION-HARDENED, QMLP 60V HAL |
Texas Instruments SN75LVDS051DRObsolete | Integrated Circuits (ICs) | IC TRANSCEIVER FULL 2/2 16SOIC |
Texas Instruments | Integrated Circuits (ICs) | AUTOMOTIVE OCTAL D-TYPE FLIP-FLO |
| Series | Category | # Parts | Status | Description |
|---|---|---|---|---|
| Integrated Circuits (ICs) | 1 | Obsolete | ||
| DC DC Switching Controllers | 4 | Active | ||
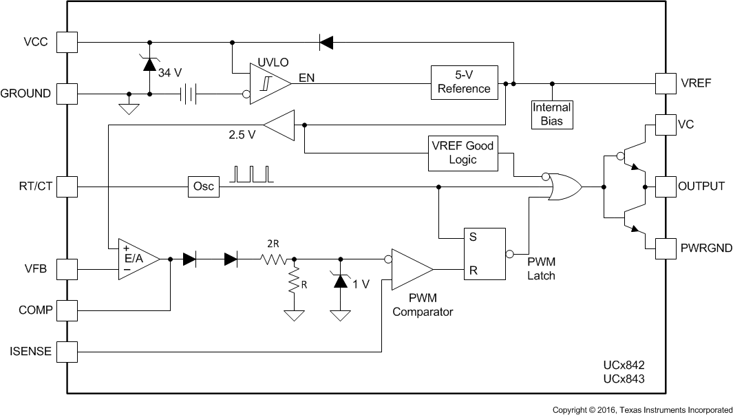
UC3842Single ended 500KHz current mode PWM controller with 16V/10V UVLO 100% duty cycle, 0C to 70C | DC DC Switching Controllers | 20 | Active | The UCx84x series of control integrated circuits provide the features that are necessary to implement off-line or DC-to-DC fixed-frequency current-mode control schemes, with a minimum number of external components. The internally implemented circuits include an undervoltage lockout (UVLO), featuring a start-up current of less than 1mA, and a precision reference trimmed for accuracy at the error amplifier input. Other internal circuits include logic to provide latched operation, a pulse-width modulation (PWM) comparator that also provides current-limit control, and a totem-pole output stage that is designed to source or sink high-peak current. The output stage, designed for driving N-channel MOSFETs, is low when the output stage is in the off state.
The UCx84x family offers a variety of package options, temperature range options, choice of maximum duty cycle, and choice of turnon and turnoff thresholds and hysteresis ranges. Devices with higher turnon or turnoff hysteresis are good choices for off-line power supplies, while the devices with a narrower hysteresis range are designed for DC-DC applications. The UC184x devices are specified for operation from –55°C to 125°C, the UC284x series is specified for operation from –40°C to 85°C, and the UC384x series is specified for operation from 0°C to 70°C.
The UCx84x series of control integrated circuits provide the features that are necessary to implement off-line or DC-to-DC fixed-frequency current-mode control schemes, with a minimum number of external components. The internally implemented circuits include an undervoltage lockout (UVLO), featuring a start-up current of less than 1mA, and a precision reference trimmed for accuracy at the error amplifier input. Other internal circuits include logic to provide latched operation, a pulse-width modulation (PWM) comparator that also provides current-limit control, and a totem-pole output stage that is designed to source or sink high-peak current. The output stage, designed for driving N-channel MOSFETs, is low when the output stage is in the off state.
The UCx84x family offers a variety of package options, temperature range options, choice of maximum duty cycle, and choice of turnon and turnoff thresholds and hysteresis ranges. Devices with higher turnon or turnoff hysteresis are good choices for off-line power supplies, while the devices with a narrower hysteresis range are designed for DC-DC applications. The UC184x devices are specified for operation from –55°C to 125°C, the UC284x series is specified for operation from –40°C to 85°C, and the UC384x series is specified for operation from 0°C to 70°C. |
| PMIC | 19 | Active | ||
UC384430-V, 1A, 500KHz current mode PWM controller with 16V/10V UVLO 50% duty cycle, 0°C to 70°C | Power Management (PMIC) | 17 | Active | The UCx84xA family of control devices is a pin-for-pin compatible improved version of the UCx84x family. Providing the necessary features to control current-mode or switched-mode power supplies, this family of devices has many improved features: startup current is less than 0.5mA, oscillator discharge is trimmed to 8.3mA, and during UVLO, the output stage can sink at least 10mA at less than 1.2V for VCC over 5V.
The UCx84xA family of control devices is a pin-for-pin compatible improved version of the UCx84x family. Providing the necessary features to control current-mode or switched-mode power supplies, this family of devices has many improved features: startup current is less than 0.5mA, oscillator discharge is trimmed to 8.3mA, and during UVLO, the output stage can sink at least 10mA at less than 1.2V for VCC over 5V. |
UC3845Single ended 500KHz current mode PWM controller with 8.4V/7.6V UVLO 50% duty cycle, 0C to 70C | DC DC Switching Controllers | 20 | Active | The UCx84x series of control integrated circuits provide the features that are necessary to implement off-line or DC-to-DC fixed-frequency current-mode control schemes, with a minimum number of external components. The internally implemented circuits include an undervoltage lockout (UVLO), featuring a start-up current of less than 1mA, and a precision reference trimmed for accuracy at the error amplifier input. Other internal circuits include logic to provide latched operation, a pulse-width modulation (PWM) comparator that also provides current-limit control, and a totem-pole output stage that is designed to source or sink high-peak current. The output stage, designed for driving N-channel MOSFETs, is low when the output stage is in the off state.
The UCx84x family offers a variety of package options, temperature range options, choice of maximum duty cycle, and choice of turnon and turnoff thresholds and hysteresis ranges. Devices with higher turnon or turnoff hysteresis are good choices for off-line power supplies, while the devices with a narrower hysteresis range are designed for DC-DC applications. The UC184x devices are specified for operation from –55°C to 125°C, the UC284x series is specified for operation from –40°C to 85°C, and the UC384x series is specified for operation from 0°C to 70°C.
The UCx84x series of control integrated circuits provide the features that are necessary to implement off-line or DC-to-DC fixed-frequency current-mode control schemes, with a minimum number of external components. The internally implemented circuits include an undervoltage lockout (UVLO), featuring a start-up current of less than 1mA, and a precision reference trimmed for accuracy at the error amplifier input. Other internal circuits include logic to provide latched operation, a pulse-width modulation (PWM) comparator that also provides current-limit control, and a totem-pole output stage that is designed to source or sink high-peak current. The output stage, designed for driving N-channel MOSFETs, is low when the output stage is in the off state.
The UCx84x family offers a variety of package options, temperature range options, choice of maximum duty cycle, and choice of turnon and turnoff thresholds and hysteresis ranges. Devices with higher turnon or turnoff hysteresis are good choices for off-line power supplies, while the devices with a narrower hysteresis range are designed for DC-DC applications. The UC184x devices are specified for operation from –55°C to 125°C, the UC284x series is specified for operation from –40°C to 85°C, and the UC384x series is specified for operation from 0°C to 70°C. |
UC3845A30V,1A, 500KHz current mode PWM controller with 8.4V/7.6V UVLO 50% duty cycle, 0°C to 70°C | Power Management (PMIC) | 1 | Active | The UCx84xA family of control devices is a pin-for-pin compatible improved version of the UCx84x family. Providing the necessary features to control current-mode or switched-mode power supplies, this family of devices has many improved features: startup current is less than 0.5mA, oscillator discharge is trimmed to 8.3mA, and during UVLO, the output stage can sink at least 10mA at less than 1.2V for VCC over 5V.
The UCx84xA family of control devices is a pin-for-pin compatible improved version of the UCx84x family. Providing the necessary features to control current-mode or switched-mode power supplies, this family of devices has many improved features: startup current is less than 0.5mA, oscillator discharge is trimmed to 8.3mA, and during UVLO, the output stage can sink at least 10mA at less than 1.2V for VCC over 5V. |
UC3845AMCurrent Mode PWM Controller | Integrated Circuits (ICs) | 1 | LTB | The UCx84x series of control integrated circuits provide the features that are necessary to implement off-line or DC-to-DC fixed-frequency current-mode control schemes, with a minimum number of external components. The internally implemented circuits include an undervoltage lockout (UVLO), featuring a start-up current of less than 1mA, and a precision reference trimmed for accuracy at the error amplifier input. Other internal circuits include logic to provide latched operation, a pulse-width modulation (PWM) comparator that also provides current-limit control, and a totem-pole output stage that is designed to source or sink high-peak current. The output stage, designed for driving N-channel MOSFETs, is low when the output stage is in the off state.
The UCx84x family offers a variety of package options, temperature range options, choice of maximum duty cycle, and choice of turnon and turnoff thresholds and hysteresis ranges. Devices with higher turnon or turnoff hysteresis are good choices for off-line power supplies, while the devices with a narrower hysteresis range are designed for DC-DC applications. The UC184x devices are specified for operation from –55°C to 125°C, the UC284x series is specified for operation from –40°C to 85°C, and the UC384x series is specified for operation from 0°C to 70°C.
The UCx84x series of control integrated circuits provide the features that are necessary to implement off-line or DC-to-DC fixed-frequency current-mode control schemes, with a minimum number of external components. The internally implemented circuits include an undervoltage lockout (UVLO), featuring a start-up current of less than 1mA, and a precision reference trimmed for accuracy at the error amplifier input. Other internal circuits include logic to provide latched operation, a pulse-width modulation (PWM) comparator that also provides current-limit control, and a totem-pole output stage that is designed to source or sink high-peak current. The output stage, designed for driving N-channel MOSFETs, is low when the output stage is in the off state.
The UCx84x family offers a variety of package options, temperature range options, choice of maximum duty cycle, and choice of turnon and turnoff thresholds and hysteresis ranges. Devices with higher turnon or turnoff hysteresis are good choices for off-line power supplies, while the devices with a narrower hysteresis range are designed for DC-DC applications. The UC184x devices are specified for operation from –55°C to 125°C, the UC284x series is specified for operation from –40°C to 85°C, and the UC384x series is specified for operation from 0°C to 70°C. |
UC3846Dual ended 500KHz current mode PWM controller, 0C to 70C | PMIC | 6 | Active | The UC1846/7 family of control devices provides all of the necessary features to implement fixed-frequency, current-mode control schemes while maintaining a minimum external parts count. The superior performance of this technique can be measured in improved line regulation, enhanced load response characteristics, and a simpler, easier-to-design control loop. Topological advantages include inherent pulse-by-pulse current limiting capability, automatic symmetry correction for push-pull converters, and the ability to parallel while maintaining equal current sharing. \
Protection circuitry includes built-in undervoltage lockout and programmable current limit, in addition to soft-start capability. A shutdown function is also available, which can initiate either a complete shutdown with automatic restart or latch the supply off.
Other features include fully-latched operation, double-pulse suppression, deadline adjust capability, and a ±1% trimmed band gap reference.
The UC1846 features low outputs in the OFF state, while the UCx847 features high outputs in the OFF state.
The UC1846/7 family of control devices provides all of the necessary features to implement fixed-frequency, current-mode control schemes while maintaining a minimum external parts count. The superior performance of this technique can be measured in improved line regulation, enhanced load response characteristics, and a simpler, easier-to-design control loop. Topological advantages include inherent pulse-by-pulse current limiting capability, automatic symmetry correction for push-pull converters, and the ability to parallel while maintaining equal current sharing. \
Protection circuitry includes built-in undervoltage lockout and programmable current limit, in addition to soft-start capability. A shutdown function is also available, which can initiate either a complete shutdown with automatic restart or latch the supply off.
Other features include fully-latched operation, double-pulse suppression, deadline adjust capability, and a ±1% trimmed band gap reference.
The UC1846 features low outputs in the OFF state, while the UCx847 features high outputs in the OFF state. |
UC3847Dual ended 500KHz current mode PWM controller with high outputs in off State, 0C to 70C | Integrated Circuits (ICs) | 3 | Active | The UC1846/7 family of control devices provides all of the necessary features to implement fixed-frequency, current-mode control schemes while maintaining a minimum external parts count. The superior performance of this technique can be measured in improved line regulation, enhanced load response characteristics, and a simpler, easier-to-design control loop. Topological advantages include inherent pulse-by-pulse current limiting capability, automatic symmetry correction for push-pull converters, and the ability to parallel while maintaining equal current sharing. \
Protection circuitry includes built-in undervoltage lockout and programmable current limit, in addition to soft-start capability. A shutdown function is also available, which can initiate either a complete shutdown with automatic restart or latch the supply off.
Other features include fully-latched operation, double-pulse suppression, deadline adjust capability, and a ±1% trimmed band gap reference.
The UC1846 features low outputs in the OFF state, while the UCx847 features high outputs in the OFF state.
The UC1846/7 family of control devices provides all of the necessary features to implement fixed-frequency, current-mode control schemes while maintaining a minimum external parts count. The superior performance of this technique can be measured in improved line regulation, enhanced load response characteristics, and a simpler, easier-to-design control loop. Topological advantages include inherent pulse-by-pulse current limiting capability, automatic symmetry correction for push-pull converters, and the ability to parallel while maintaining equal current sharing. \
Protection circuitry includes built-in undervoltage lockout and programmable current limit, in addition to soft-start capability. A shutdown function is also available, which can initiate either a complete shutdown with automatic restart or latch the supply off.
Other features include fully-latched operation, double-pulse suppression, deadline adjust capability, and a ±1% trimmed band gap reference.
The UC1846 features low outputs in the OFF state, while the UCx847 features high outputs in the OFF state. |