| Power Management (PMIC) | 2 | Active | |
UC1843Enhanced Product Current-Mode Pwm Controller | Evaluation Boards | 7 | Active | The UC1843 family of control devices provides the necessary features to implement off-line or dc-to-dc fixed frequency current mode control schemes with a minimal external parts count. Internally implemented circuits include under-voltage lockout featuring start up current less than 1 mA, a precision reference trimmed for accuracy at the error amp input, logic to insure latched operation, a PWM comparator which also provides current limit control, and a totem pole output stage designed to source or sink high peak current. The output stage, suitable for driving N-Channel MOSFETs, is low in the off state. The under-voltage lockout threshold is 8.4 V and maximum duty cycle range is around 100%.
The UC1843 family of control devices provides the necessary features to implement off-line or dc-to-dc fixed frequency current mode control schemes with a minimal external parts count. Internally implemented circuits include under-voltage lockout featuring start up current less than 1 mA, a precision reference trimmed for accuracy at the error amp input, logic to insure latched operation, a PWM comparator which also provides current limit control, and a totem pole output stage designed to source or sink high peak current. The output stage, suitable for driving N-Channel MOSFETs, is low in the off state. The under-voltage lockout threshold is 8.4 V and maximum duty cycle range is around 100%. |
| Power Supply Controllers, Monitors | 1 | Active | The UCx84xA family of control devices is a pin-for-pin compatible improved version of the UCx84x family. Providing the necessary features to control current-mode or switched-mode power supplies, this family of devices has many improved features: startup current is less than 0.5mA, oscillator discharge is trimmed to 8.3mA, and during UVLO, the output stage can sink at least 10mA at less than 1.2V for VCC over 5V.
The UCx84xA family of control devices is a pin-for-pin compatible improved version of the UCx84x family. Providing the necessary features to control current-mode or switched-mode power supplies, this family of devices has many improved features: startup current is less than 0.5mA, oscillator discharge is trimmed to 8.3mA, and during UVLO, the output stage can sink at least 10mA at less than 1.2V for VCC over 5V. |
| Power Management (PMIC) | 3 | Active | |
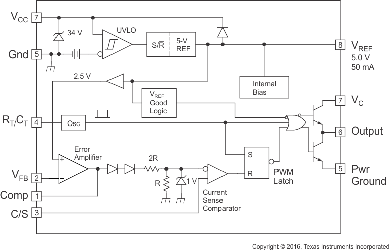
UC1843B-SPRadiation-hardened QMLV, 30-V input, 1-A single-output 500-kHz PWM controller, 100% duty cycle | Power Management (PMIC) | 1 | Unknown | The UC1843B-SP control IC is a radiation hardened pin-for-pin compatible version of the UC1843A-SP. Providing the necessary characteristics to control current-mode switched-mode power supplies, this device has improved features. Start-up current is specified to be less than 0.5 mA and oscillator discharge is trimmed to 8.3 mA. During UVLO, the output stage can sink at least 10 mA at less than 1.2 V for VCCover 5 V.
The UC1843B-SP control IC is a radiation hardened pin-for-pin compatible version of the UC1843A-SP. Providing the necessary characteristics to control current-mode switched-mode power supplies, this device has improved features. Start-up current is specified to be less than 0.5 mA and oscillator discharge is trimmed to 8.3 mA. During UVLO, the output stage can sink at least 10 mA at less than 1.2 V for VCCover 5 V. |
UC1844Current Mode PWM Controller | DC DC Switching Controllers | 3 | Active | The UC1842A/3A/4A/5A family of control ICs is a pin-for-pin compatible improved version of the UC3842/3/4/5 family. Providing the necessary features to control current mode switched mode power supplies, this family has the following improved features. Start up current is guaranteed to be less than 0.5 mA. Oscillator discharge is trimmed to 8.3 mA. During under voltage lockout, the output stage can sink at least 10 mA at less than 1.2 V for VCC over 5 V.
The UC1842A/3A/4A/5A family of control ICs is a pin-for-pin compatible improved version of the UC3842/3/4/5 family. Providing the necessary features to control current mode switched mode power supplies, this family has the following improved features. Start up current is guaranteed to be less than 0.5 mA. Oscillator discharge is trimmed to 8.3 mA. During under voltage lockout, the output stage can sink at least 10 mA at less than 1.2 V for VCC over 5 V. |
| Power Management (PMIC) | 1 | Active | The UCx84xA family of control devices is a pin-for-pin compatible improved version of the UCx84x family. Providing the necessary features to control current-mode or switched-mode power supplies, this family of devices has many improved features: startup current is less than 0.5mA, oscillator discharge is trimmed to 8.3mA, and during UVLO, the output stage can sink at least 10mA at less than 1.2V for VCC over 5V.
The UCx84xA family of control devices is a pin-for-pin compatible improved version of the UCx84x family. Providing the necessary features to control current-mode or switched-mode power supplies, this family of devices has many improved features: startup current is less than 0.5mA, oscillator discharge is trimmed to 8.3mA, and during UVLO, the output stage can sink at least 10mA at less than 1.2V for VCC over 5V. |
UC1845Enhanced Product Current-Mode Pwm Controller | Integrated Circuits (ICs) | 6 | Active | The UCx84x series of control integrated circuits provide the features that are necessary to implement off-line or DC-to-DC fixed-frequency current-mode control schemes, with a minimum number of external components. The internally implemented circuits include an undervoltage lockout (UVLO), featuring a start-up current of less than 1mA, and a precision reference trimmed for accuracy at the error amplifier input. Other internal circuits include logic to provide latched operation, a pulse-width modulation (PWM) comparator that also provides current-limit control, and a totem-pole output stage that is designed to source or sink high-peak current. The output stage, designed for driving N-channel MOSFETs, is low when the output stage is in the off state.
The UCx84x family offers a variety of package options, temperature range options, choice of maximum duty cycle, and choice of turnon and turnoff thresholds and hysteresis ranges. Devices with higher turnon or turnoff hysteresis are good choices for off-line power supplies, while the devices with a narrower hysteresis range are designed for DC-DC applications. The UC184x devices are specified for operation from –55°C to 125°C, the UC284x series is specified for operation from –40°C to 85°C, and the UC384x series is specified for operation from 0°C to 70°C.
The UCx84x series of control integrated circuits provide the features that are necessary to implement off-line or DC-to-DC fixed-frequency current-mode control schemes, with a minimum number of external components. The internally implemented circuits include an undervoltage lockout (UVLO), featuring a start-up current of less than 1mA, and a precision reference trimmed for accuracy at the error amplifier input. Other internal circuits include logic to provide latched operation, a pulse-width modulation (PWM) comparator that also provides current-limit control, and a totem-pole output stage that is designed to source or sink high-peak current. The output stage, designed for driving N-channel MOSFETs, is low when the output stage is in the off state.
The UCx84x family offers a variety of package options, temperature range options, choice of maximum duty cycle, and choice of turnon and turnoff thresholds and hysteresis ranges. Devices with higher turnon or turnoff hysteresis are good choices for off-line power supplies, while the devices with a narrower hysteresis range are designed for DC-DC applications. The UC184x devices are specified for operation from –55°C to 125°C, the UC284x series is specified for operation from –40°C to 85°C, and the UC384x series is specified for operation from 0°C to 70°C. |
| Power Management (PMIC) | 2 | Active | |
UC1846Enhanced Product Current-Mode Pwm Controller | Power Management (PMIC) | 3 | Active | The UC1846-EP control IC provides all of the necessary features to implement fixed-frequency, current-mode control schemes, while maintaining a minimum external parts count. The superior performance of this technique can be measured in improved line regulation, enhanced load-response characteristics, and a simpler, easier-to-design control loop. Topological advantages include inherent pulse-by-pulse current-limiting capability, automatic symmetry correction for push-pull converters, and the ability to parallel power modules, while maintaining equal current sharing.
Protection circuitry includes built-in undervoltage lockout and programmable current limit, in addition to soft-start capability. A shutdown function is also available, which can initiate either a complete shutdown with automatic restart or latch the supply off.
Other features include fully latched operation, double pulse suppression, deadline adjust capability, and a ±1% trimmed bandgap reference.
The UC1846-EP features low outputs in the OFF state.
The UC1846-EP control IC provides all of the necessary features to implement fixed-frequency, current-mode control schemes, while maintaining a minimum external parts count. The superior performance of this technique can be measured in improved line regulation, enhanced load-response characteristics, and a simpler, easier-to-design control loop. Topological advantages include inherent pulse-by-pulse current-limiting capability, automatic symmetry correction for push-pull converters, and the ability to parallel power modules, while maintaining equal current sharing.
Protection circuitry includes built-in undervoltage lockout and programmable current limit, in addition to soft-start capability. A shutdown function is also available, which can initiate either a complete shutdown with automatic restart or latch the supply off.
Other features include fully latched operation, double pulse suppression, deadline adjust capability, and a ±1% trimmed bandgap reference.
The UC1846-EP features low outputs in the OFF state. |