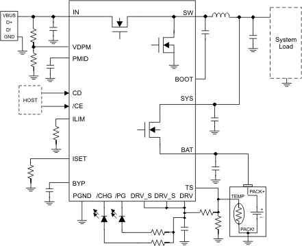
BQ242711-cell, 1.5-A, I2C controlled buck battery charger with Power Path management | Evaluation Boards | 4 | Active | The bq24270 and bq24271 are highly integrated single cell Li-Ion battery charger and system power path management devices targeted for space-limited, portable applications with high capacity batteries. The single cell charger has several input current limits which allow operation from either a USB port or higher power input supply (i.e. AC adapter or wireless charging input) for a versatile solution.
The power path management feature allows the bq24270 and bq24271 to power the system from a high efficiency DC to DC converter while simultaneously and independently charging the battery. The charger monitors the battery current at all times and reduces the charge current when the system load requires current above the input current limit. This allows for proper charge termination and timer operation. The system voltage is regulated to the battery voltage but will not drop below 3.5 V. This minimum system voltage support enables the system to run with a defective or absent battery pack and enables instant system turn-on even with a totally discharged battery or no battery. The power-path management architecture also permits the battery to supplement the system current requirements when the adapter cannot deliver the peak system currents. This enables the use of a smaller adapter. The charge parameters are programmable using the I2C interface
The battery is charged in three phases: precharge, fast charge constant current and constant voltage. In all charge phases, an internal control loop monitors the IC junction temperature and reduces the charge current if the internal temperature threshold is exceeded. Additionally, a voltage-based battery pack thermistor monitoring input (TS) is included that monitors battery temperature for safe charging The TS function for bq24270 and bq24271 are JEITA compatible.
The bq24270 and bq24271 are highly integrated single cell Li-Ion battery charger and system power path management devices targeted for space-limited, portable applications with high capacity batteries. The single cell charger has several input current limits which allow operation from either a USB port or higher power input supply (i.e. AC adapter or wireless charging input) for a versatile solution.
The power path management feature allows the bq24270 and bq24271 to power the system from a high efficiency DC to DC converter while simultaneously and independently charging the battery. The charger monitors the battery current at all times and reduces the charge current when the system load requires current above the input current limit. This allows for proper charge termination and timer operation. The system voltage is regulated to the battery voltage but will not drop below 3.5 V. This minimum system voltage support enables the system to run with a defective or absent battery pack and enables instant system turn-on even with a totally discharged battery or no battery. The power-path management architecture also permits the battery to supplement the system current requirements when the adapter cannot deliver the peak system currents. This enables the use of a smaller adapter. The charge parameters are programmable using the I2C interface
The battery is charged in three phases: precharge, fast charge constant current and constant voltage. In all charge phases, an internal control loop monitors the IC junction temperature and reduces the charge current if the internal temperature threshold is exceeded. Additionally, a voltage-based battery pack thermistor monitoring input (TS) is included that monitors battery temperature for safe charging The TS function for bq24270 and bq24271 are JEITA compatible. |
BQ242722.5A, Singe Input, Single Cell Switchmode Li-Ion BATTERY CHARGER with Power Path Management | Evaluation Boards | 2 | Active | The bq24272 is a highly integrated single cell Li-Ion battery charger and system power path management device targeted for space-limited, portable applications with high capacity batteries. The single cell charger operates from a dedicated power source such as a wall adapter or wireless power supply for a versatile solution.
The power path management feature allows the bq24272 to power the system from a high efficiency DC to DC converter while simultaneously and independently charging the battery. The charger monitors the battery current at all times and reduces the charge current when the system load requires current above the input current limit. This allows for proper charge termination and timer operation. The system voltage is regulated to the battery voltage but will not drop below 3.5V. This minimum system voltage support enables the system to run with a defective or absent battery pack and enables instant system turn-on even with a totally discharged battery or no battery. The power-path management architecture also permits the battery to supplement the system current requirements when the adapter cannot deliver the peak system currents. This enables the use of a smaller adapter.
The battery is charged in three phases: conditioning, constant current and constant voltage. In all charge phases, an internal control loop monitors the IC junction temperature and reduces the charge current if the internal temperature threshold is exceeded. Additionally, the bq24272 offers a voltage-based battery pack thermistor monitoring input (TS) that monitors battery temperature for safe charging.
The bq24272 is a highly integrated single cell Li-Ion battery charger and system power path management device targeted for space-limited, portable applications with high capacity batteries. The single cell charger operates from a dedicated power source such as a wall adapter or wireless power supply for a versatile solution.
The power path management feature allows the bq24272 to power the system from a high efficiency DC to DC converter while simultaneously and independently charging the battery. The charger monitors the battery current at all times and reduces the charge current when the system load requires current above the input current limit. This allows for proper charge termination and timer operation. The system voltage is regulated to the battery voltage but will not drop below 3.5V. This minimum system voltage support enables the system to run with a defective or absent battery pack and enables instant system turn-on even with a totally discharged battery or no battery. The power-path management architecture also permits the battery to supplement the system current requirements when the adapter cannot deliver the peak system currents. This enables the use of a smaller adapter.
The battery is charged in three phases: conditioning, constant current and constant voltage. In all charge phases, an internal control loop monitors the IC junction temperature and reduces the charge current if the internal temperature threshold is exceeded. Additionally, the bq24272 offers a voltage-based battery pack thermistor monitoring input (TS) that monitors battery temperature for safe charging. |
BQ242732.5A, Singe Input, Single Cell Switchmode Li-Ion Battery Charger with Integrated Current Sense & I2C | Battery Chargers | 1 | Active | The bq24273 is a highly integrated single cell Li-Ion battery charger with integrated charge current sense element device targeted for space-limited, portable applications with high capacity batteries. The single cell charger operates from a dedicated power source such as a wall adapter or wireless power supply for a versatile solution. The integrated sense element eliminates the need for an external sense resistor reducing the total solution size and external component count.
The battery is charged in three phases: precharge, fast charge constant current and constant voltage. In all charge phases, an internal control loop monitors the IC junction temperature and reduces the charge current if the internal temperature threshold is exceeded. Charge is terminated based on user-selectable minimum current level. A software watchdog provides a safety backup for I2C interface while a safety timer prevents continuously charging a damaged battery. During normal operation, bq24273 automatically restarts the charge cycle if the battery voltage falls below an internal threshold and automatically enters sleep mode or high impedance mode when the input supply is removed. The charge status is reported to the host using the I2C interface. Additionally, a voltage-based battery pack thermistor monitoring input (TS) is included that monitors battery temperature for safe charging. The TS function for bq24273 JEITA compatible.
The bq24273 is a highly integrated single cell Li-Ion battery charger with integrated charge current sense element device targeted for space-limited, portable applications with high capacity batteries. The single cell charger operates from a dedicated power source such as a wall adapter or wireless power supply for a versatile solution. The integrated sense element eliminates the need for an external sense resistor reducing the total solution size and external component count.
The battery is charged in three phases: precharge, fast charge constant current and constant voltage. In all charge phases, an internal control loop monitors the IC junction temperature and reduces the charge current if the internal temperature threshold is exceeded. Charge is terminated based on user-selectable minimum current level. A software watchdog provides a safety backup for I2C interface while a safety timer prevents continuously charging a damaged battery. During normal operation, bq24273 automatically restarts the charge cycle if the battery voltage falls below an internal threshold and automatically enters sleep mode or high impedance mode when the input supply is removed. The charge status is reported to the host using the I2C interface. Additionally, a voltage-based battery pack thermistor monitoring input (TS) is included that monitors battery temperature for safe charging. The TS function for bq24273 JEITA compatible. |
BQ242782.5A, Single-Input, Single Cell Switchmode Li-Ion BATTERY CHARGER with Power Path Management | Integrated Circuits (ICs) | 4 | Active | The bq24278 highly integrated single cell Li-Ion battery charger and system power path management device targeted for space-limited, portable applications with high capacity batteries. The single cell charger operates from a dedicated charging source such as an AC adapter or Wireless Power.
The power path management feature allows the bq24278 to power the system from a high efficiency DC to DC converter while simultaneously and independently charging the battery. The charger monitors the battery current at all times and reduces the charge current when the system load requires current above the input current limit. This allows for proper charge termination and timer operation. The system voltage is regulated to the battery voltage but will not drop below 3.5V. This minimum system voltage support enables the system to run with a defective or absent battery pack and enables instant system turn-on even with a totally discharged battery or no battery. The power-path management architecture also permits the battery to supplement the system current requirements when the adapter cannot deliver the peak system currents. This enables the use of a smaller adapter.
The battery is charged in three phases: conditioning, constant current and constant voltage. In all charge phases, an internal control loop monitors the IC junction temperature and reduces the charge current if the internal temperature threshold is exceeded. Additionally, the bq24278 offers a voltage-based battery pack thermistor monitoring input (TS) that monitors battery temperature for safe charging .
The bq24278 highly integrated single cell Li-Ion battery charger and system power path management device targeted for space-limited, portable applications with high capacity batteries. The single cell charger operates from a dedicated charging source such as an AC adapter or Wireless Power.
The power path management feature allows the bq24278 to power the system from a high efficiency DC to DC converter while simultaneously and independently charging the battery. The charger monitors the battery current at all times and reduces the charge current when the system load requires current above the input current limit. This allows for proper charge termination and timer operation. The system voltage is regulated to the battery voltage but will not drop below 3.5V. This minimum system voltage support enables the system to run with a defective or absent battery pack and enables instant system turn-on even with a totally discharged battery or no battery. The power-path management architecture also permits the battery to supplement the system current requirements when the adapter cannot deliver the peak system currents. This enables the use of a smaller adapter.
The battery is charged in three phases: conditioning, constant current and constant voltage. In all charge phases, an internal control loop monitors the IC junction temperature and reduces the charge current if the internal temperature threshold is exceeded. Additionally, the bq24278 offers a voltage-based battery pack thermistor monitoring input (TS) that monitors battery temperature for safe charging . |
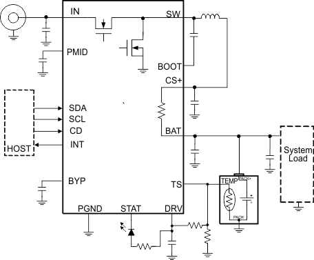
BQ24292II2C controlled 4.5A single-cell USB/Adapter charger With Narrow VDC Power Path Management | Battery Chargers | 2 | Active | The bq24292i is highly-integrated switch-mode battery charge management and system power path management devices for single cell Li-Ion and Li-polymer battery in a wide range of smartphone, tablet and other portable devices.
Its low impedance power path optimizes switch-mode operation efficiency, reduces battery charging time and extends battery life during discharging phase. The I2C serial interface with charging and system settings makes the device a truly flexible solution.
The device supports a wide range of input sources, including standard USB host port, USB charging port and high power DC adapter. To set the default input current limit, the device detects the input source following the USB battery charging spec 1.2, and takes the results from detection circuit in the system, such as USB PHY device. The device is compliant with USB 2.0 and USB 3.0 power specifications with input current and voltage regulation. Meanwhile, the device supports USB On-the-Go operation by providing fast startup and supplying 5V on the VBUS with a current limit up to 1.3A.
The power path management regulates the system slightly above battery voltage but does not drop below 3.5V minimum system voltage (programmable). With this feature, the system maintains operation even when the battery is completely depleted or removed. When the input current limit or voltage limit is reached, the power path management automatically reduces the charge current to zero. As the system load continues to increase, the power path discharges the battery until the system power requirement is met. This supplement mode operation prevents overloading the input source.
The device initiates and complete a charging cycle without software control. It automatically detects the battery voltage and charges the battery in three phases: pre-conditioning, constant current and constant voltage. At the end of the charging cycle, the charger automatically terminates when the charge current is below a preset limit in the constant voltage phase. When the full battery falls below the recharge threshold, the charger will automatically start another charging cycle.
The device provides various safety features for battery charging and system operation, including dual pack negative thermistor monitoring, charging safety timer and overvoltage, overcurrent protections. The thermal regulation reduces charge current when the junction temperature exceeds 120°C (programmable).
The STAT output reports the charging status and any fault conditions. ThePGoutput in the device indicates if a good power source is present. The INT immediately notifies the host when a fault occurs.
The device is available in a 24-pin, 4×4 mm2thin VQFN package.
The bq24292i is highly-integrated switch-mode battery charge management and system power path management devices for single cell Li-Ion and Li-polymer battery in a wide range of smartphone, tablet and other portable devices.
Its low impedance power path optimizes switch-mode operation efficiency, reduces battery charging time and extends battery life during discharging phase. The I2C serial interface with charging and system settings makes the device a truly flexible solution.
The device supports a wide range of input sources, including standard USB host port, USB charging port and high power DC adapter. To set the default input current limit, the device detects the input source following the USB battery charging spec 1.2, and takes the results from detection circuit in the system, such as USB PHY device. The device is compliant with USB 2.0 and USB 3.0 power specifications with input current and voltage regulation. Meanwhile, the device supports USB On-the-Go operation by providing fast startup and supplying 5V on the VBUS with a current limit up to 1.3A.
The power path management regulates the system slightly above battery voltage but does not drop below 3.5V minimum system voltage (programmable). With this feature, the system maintains operation even when the battery is completely depleted or removed. When the input current limit or voltage limit is reached, the power path management automatically reduces the charge current to zero. As the system load continues to increase, the power path discharges the battery until the system power requirement is met. This supplement mode operation prevents overloading the input source.
The device initiates and complete a charging cycle without software control. It automatically detects the battery voltage and charges the battery in three phases: pre-conditioning, constant current and constant voltage. At the end of the charging cycle, the charger automatically terminates when the charge current is below a preset limit in the constant voltage phase. When the full battery falls below the recharge threshold, the charger will automatically start another charging cycle.
The device provides various safety features for battery charging and system operation, including dual pack negative thermistor monitoring, charging safety timer and overvoltage, overcurrent protections. The thermal regulation reduces charge current when the junction temperature exceeds 120°C (programmable).
The STAT output reports the charging status and any fault conditions. ThePGoutput in the device indicates if a good power source is present. The INT immediately notifies the host when a fault occurs.
The device is available in a 24-pin, 4×4 mm2thin VQFN package. |
| Evaluation and Demonstration Boards and Kits | 1 | Active | |
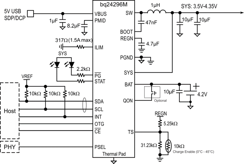
BQ24296M1-cell, 3-A, I2C controlled buck charger with adjustable voltage & USB OTG and min system regulation | Development Boards, Kits, Programmers | 5 | Active | The BQ24296/BQ24297 are highly-integrated switch-mode battery charge management and system power path management devices for 1 cell Li-Ion and Li-polymer batteries in a wide range of smart phone and tablet applications.
Its low impedance power path optimizes switch-mode operation efficiency, reduces battery charge time and extends battery life during discharging phase. The I 2C serial interface with charging and system settings makes the device a truly flexible solution.
The device supports 3.9-V to 6.2-V USB input sources, including standard USB host port and USB charging port with 6.4-V over-voltage protection. The device is compliant with USB 2.0 and USB 3.0 power specifications with input current and voltage regulation. To set the default input current limit, the BQ24296 takes the result from the detection circuit in the system, such as USB PHY device and the BQ24297 detects the input source through D+/D- detection following the USB battery charging spec 1.2. In addition, the BQ24297 detects non-standard 2-A/1-A adapters. The device also supports USB On-the-Go operation by providing fast startup and supplying adjustable voltage 4.55-V to 5.5-V (default 5 V) on the VBUS with an accurate current limit up to 1.5 A.
The power path management regulates the system slightly above battery voltage but does not drop below 3.5-V minimum system voltage (programmable). With this feature, the system keeps operating even when the battery is completely depleted or removed. When the input source current or voltage limit is reached, the power path management automatically reduces the charge current to zero and then starts discharges the battery until the system power requirement is met. This supplement mode operation keeps the input source from getting overloaded.
The device initiates and completes a charging cycle when host control is not available. It automatically charges the battery in three phases: pre-conditioning, constant current, and constant voltage. In the end, the charger automatically terminates when the charge current is below a preset limit in the constant voltage phase. Later on, when the battery voltage falls below the recharge threshold, the charger automatically starts another charging cycle.
The charge device provides various safety features for battery charging and system operation, including negative thermistor monitoring, charging safety timer, and over-voltage/over-current protections. The thermal regulation reduces charge current when the junction temperature exceeds 120°C (programmable).
The STAT output reports the charging status and any fault conditions. The INT immediately notifies the host when a fault occurs.
The BQ24296 and BQ24297 are available in a 24-pin, 4.00 x 4.00 mm 2 thin VQFN package.
The BQ24296/BQ24297 are highly-integrated switch-mode battery charge management and system power path management devices for 1 cell Li-Ion and Li-polymer batteries in a wide range of smart phone and tablet applications.
Its low impedance power path optimizes switch-mode operation efficiency, reduces battery charge time and extends battery life during discharging phase. The I 2C serial interface with charging and system settings makes the device a truly flexible solution.
The device supports 3.9-V to 6.2-V USB input sources, including standard USB host port and USB charging port with 6.4-V over-voltage protection. The device is compliant with USB 2.0 and USB 3.0 power specifications with input current and voltage regulation. To set the default input current limit, the BQ24296 takes the result from the detection circuit in the system, such as USB PHY device and the BQ24297 detects the input source through D+/D- detection following the USB battery charging spec 1.2. In addition, the BQ24297 detects non-standard 2-A/1-A adapters. The device also supports USB On-the-Go operation by providing fast startup and supplying adjustable voltage 4.55-V to 5.5-V (default 5 V) on the VBUS with an accurate current limit up to 1.5 A.
The power path management regulates the system slightly above battery voltage but does not drop below 3.5-V minimum system voltage (programmable). With this feature, the system keeps operating even when the battery is completely depleted or removed. When the input source current or voltage limit is reached, the power path management automatically reduces the charge current to zero and then starts discharges the battery until the system power requirement is met. This supplement mode operation keeps the input source from getting overloaded.
The device initiates and completes a charging cycle when host control is not available. It automatically charges the battery in three phases: pre-conditioning, constant current, and constant voltage. In the end, the charger automatically terminates when the charge current is below a preset limit in the constant voltage phase. Later on, when the battery voltage falls below the recharge threshold, the charger automatically starts another charging cycle.
The charge device provides various safety features for battery charging and system operation, including negative thermistor monitoring, charging safety timer, and over-voltage/over-current protections. The thermal regulation reduces charge current when the junction temperature exceeds 120°C (programmable).
The STAT output reports the charging status and any fault conditions. The INT immediately notifies the host when a fault occurs.
The BQ24296 and BQ24297 are available in a 24-pin, 4.00 x 4.00 mm 2 thin VQFN package. |
BQ24297I2C controlled 1-cell, 3-A battery charger with USB NVDC-1, adj. voltage, and USB OTG with D+/D- | Evaluation Boards | 3 | Active | The BQ24296/BQ24297 are highly-integrated switch-mode battery charge management and system power path management devices for 1 cell Li-Ion and Li-polymer batteries in a wide range of smart phone and tablet applications.
Its low impedance power path optimizes switch-mode operation efficiency, reduces battery charge time and extends battery life during discharging phase. The I 2C serial interface with charging and system settings makes the device a truly flexible solution.
The device supports 3.9-V to 6.2-V USB input sources, including standard USB host port and USB charging port with 6.4-V over-voltage protection. The device is compliant with USB 2.0 and USB 3.0 power specifications with input current and voltage regulation. To set the default input current limit, the BQ24296 takes the result from the detection circuit in the system, such as USB PHY device and the BQ24297 detects the input source through D+/D- detection following the USB battery charging spec 1.2. In addition, the BQ24297 detects non-standard 2-A/1-A adapters. The device also supports USB On-the-Go operation by providing fast startup and supplying adjustable voltage 4.55-V to 5.5-V (default 5 V) on the VBUS with an accurate current limit up to 1.5 A.
The power path management regulates the system slightly above battery voltage but does not drop below 3.5-V minimum system voltage (programmable). With this feature, the system keeps operating even when the battery is completely depleted or removed. When the input source current or voltage limit is reached, the power path management automatically reduces the charge current to zero and then starts discharges the battery until the system power requirement is met. This supplement mode operation keeps the input source from getting overloaded.
The device initiates and completes a charging cycle when host control is not available. It automatically charges the battery in three phases: pre-conditioning, constant current, and constant voltage. In the end, the charger automatically terminates when the charge current is below a preset limit in the constant voltage phase. Later on, when the battery voltage falls below the recharge threshold, the charger automatically starts another charging cycle.
The charge device provides various safety features for battery charging and system operation, including negative thermistor monitoring, charging safety timer, and over-voltage/over-current protections. The thermal regulation reduces charge current when the junction temperature exceeds 120°C (programmable).
The STAT output reports the charging status and any fault conditions. The INT immediately notifies the host when a fault occurs.
The BQ24296 and BQ24297 are available in a 24-pin, 4.00 x 4.00 mm 2 thin VQFN package.
The BQ24296/BQ24297 are highly-integrated switch-mode battery charge management and system power path management devices for 1 cell Li-Ion and Li-polymer batteries in a wide range of smart phone and tablet applications.
Its low impedance power path optimizes switch-mode operation efficiency, reduces battery charge time and extends battery life during discharging phase. The I 2C serial interface with charging and system settings makes the device a truly flexible solution.
The device supports 3.9-V to 6.2-V USB input sources, including standard USB host port and USB charging port with 6.4-V over-voltage protection. The device is compliant with USB 2.0 and USB 3.0 power specifications with input current and voltage regulation. To set the default input current limit, the BQ24296 takes the result from the detection circuit in the system, such as USB PHY device and the BQ24297 detects the input source through D+/D- detection following the USB battery charging spec 1.2. In addition, the BQ24297 detects non-standard 2-A/1-A adapters. The device also supports USB On-the-Go operation by providing fast startup and supplying adjustable voltage 4.55-V to 5.5-V (default 5 V) on the VBUS with an accurate current limit up to 1.5 A.
The power path management regulates the system slightly above battery voltage but does not drop below 3.5-V minimum system voltage (programmable). With this feature, the system keeps operating even when the battery is completely depleted or removed. When the input source current or voltage limit is reached, the power path management automatically reduces the charge current to zero and then starts discharges the battery until the system power requirement is met. This supplement mode operation keeps the input source from getting overloaded.
The device initiates and completes a charging cycle when host control is not available. It automatically charges the battery in three phases: pre-conditioning, constant current, and constant voltage. In the end, the charger automatically terminates when the charge current is below a preset limit in the constant voltage phase. Later on, when the battery voltage falls below the recharge threshold, the charger automatically starts another charging cycle.
The charge device provides various safety features for battery charging and system operation, including negative thermistor monitoring, charging safety timer, and over-voltage/over-current protections. The thermal regulation reduces charge current when the junction temperature exceeds 120°C (programmable).
The STAT output reports the charging status and any fault conditions. The INT immediately notifies the host when a fault occurs.
The BQ24296 and BQ24297 are available in a 24-pin, 4.00 x 4.00 mm 2 thin VQFN package. |
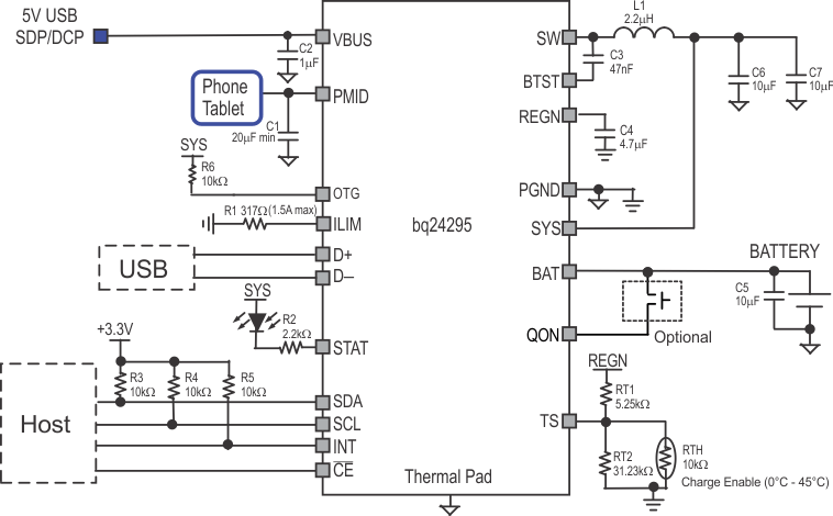
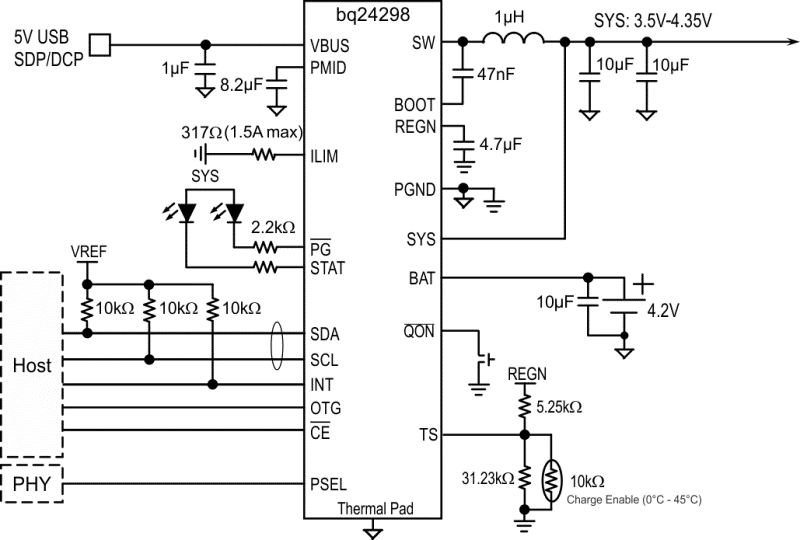
BQ24298I2C controlled single cell 3A USB charger with NVDC Power Path and adjustable voltageUSB OTG | Integrated Circuits (ICs) | 1 | Active | The bq24298 is a highly-integrated switch-mode battery charge management and system power path management device for 1 cell Li-Ion and Li-polymer battery in a wide range of smart phone and tablet applications. Its low impedance power path optimizes switch-mode operation efficiency, reduces battery charging time and extends battery life during discharging phase.
The I2C serial interface with charging and system settings makes the device a truly flexible solution.
The device supports 3.9V – 6.2V USB input sources, including standard USB host port and USB charging port with 6.4V over-voltage protection. The device supports USB 2.0 and USB 3.0 power specifications with input current and voltage regulation. To set the default input current limit, the bq24298 takes the result from the detection circuit in the system, such as USB PHY device. The device also supports USB On-the-Go operation by providing fast startup and supplying adjustable voltage 4.55 – 5.5V (default 5V) on the VBUS with an accurate current limit up to 1.5A.
The power path management regulates the system slightly above battery voltage but does not drop below 3.5V minimum system voltage (programmable). With this feature, the system keeps operating even when the battery is completely depleted or removed. When the input source current or voltage limit is reached, the power path management automatically reduces the charge current to zero and then starts discharges the battery until the system power requirement is met. This supplement mode operation keeps the input source from getting overloaded.
The device initiates and completes a charging cycle when host control is not available. It automatically charges the battery in three phases: pre-conditioning, constant current and constant voltage. In the end, the charger automatically terminates when the charge current is below a preset limit in the constant voltage phase. Later on, when the battery voltage falls below the recharge threshold, the charger will automatically start another charging cycle.
The charge device provides various safety features for battery charging and system operation, including negative thermistor monitoring, charging safety timer and over-voltage/over-current protections. The thermal regulation reduces charge current when the junction temperature exceeds 120°C (programmable).
The STAT output reports the charging status and any fault conditions. The INT immediately notifies host when fault occurs.
The bq24298 is available in a 24-pin, 4.00-mm × 4.00-mm thin WQFN package.
The bq24298 is a highly-integrated switch-mode battery charge management and system power path management device for 1 cell Li-Ion and Li-polymer battery in a wide range of smart phone and tablet applications. Its low impedance power path optimizes switch-mode operation efficiency, reduces battery charging time and extends battery life during discharging phase.
The I2C serial interface with charging and system settings makes the device a truly flexible solution.
The device supports 3.9V – 6.2V USB input sources, including standard USB host port and USB charging port with 6.4V over-voltage protection. The device supports USB 2.0 and USB 3.0 power specifications with input current and voltage regulation. To set the default input current limit, the bq24298 takes the result from the detection circuit in the system, such as USB PHY device. The device also supports USB On-the-Go operation by providing fast startup and supplying adjustable voltage 4.55 – 5.5V (default 5V) on the VBUS with an accurate current limit up to 1.5A.
The power path management regulates the system slightly above battery voltage but does not drop below 3.5V minimum system voltage (programmable). With this feature, the system keeps operating even when the battery is completely depleted or removed. When the input source current or voltage limit is reached, the power path management automatically reduces the charge current to zero and then starts discharges the battery until the system power requirement is met. This supplement mode operation keeps the input source from getting overloaded.
The device initiates and completes a charging cycle when host control is not available. It automatically charges the battery in three phases: pre-conditioning, constant current and constant voltage. In the end, the charger automatically terminates when the charge current is below a preset limit in the constant voltage phase. Later on, when the battery voltage falls below the recharge threshold, the charger will automatically start another charging cycle.
The charge device provides various safety features for battery charging and system operation, including negative thermistor monitoring, charging safety timer and over-voltage/over-current protections. The thermal regulation reduces charge current when the junction temperature exceeds 120°C (programmable).
The STAT output reports the charging status and any fault conditions. The INT immediately notifies host when fault occurs.
The bq24298 is available in a 24-pin, 4.00-mm × 4.00-mm thin WQFN package. |
| Power Management (PMIC) | 3 | Active | |