| Integrated Circuits (ICs) | 1 | Obsolete | |
| Power Management (PMIC) | 2 | Unknown | |
| Voltage Regulators - Linear, Low Drop Out (LDO) Regulators | 12 | Active | |
| Integrated Circuits (ICs) | 7 | Active | |
| Voltage Regulators - Linear, Low Drop Out (LDO) Regulators | 4 | Active | |
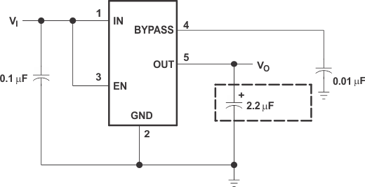
TPS79318Enhanced product, ultra-low noise, high PSRR, fast RF, 200-mA low-dropout linear regular | Power Management (PMIC) | 9 | Active | The TPS793xx-Q1 family of low-dropout (LDO) low-power linear voltage regulators features high power-supply rejection ratio (PSRR), ultralow noise, fast start-up, and excellent line and load transient responses in a small-outline SOT-23 package. Each TPS793-Q1 device in the family is stable, with a small 2.2-µF ceramic capacitor on the output. The TPS793xx-Q1 family uses an advanced, proprietary, BiCMOS fabrication process to yield extremely low dropout voltages (for example, 112 mV at 200 mA, TPS79330-Q1). Each device achieves fast start-up times (approximately 50 µs with a 0.001-µF bypass capacitor), while consuming very low quiescent current (170 µA typical). Moreover, when the device is placed in standby mode, the supply current is reduced to less than 1 µA. The TPS79328-Q1 exhibits approximately 32 µVRMSof output voltage noise with a 0.1-µF bypass capacitor. Applications with analog components that are noise sensitive, such as portable RF electronics, benefit from the high PSRR and low-noise features, as well as the fast response time.
The TPS793xx-Q1 family of low-dropout (LDO) low-power linear voltage regulators features high power-supply rejection ratio (PSRR), ultralow noise, fast start-up, and excellent line and load transient responses in a small-outline SOT-23 package. Each TPS793-Q1 device in the family is stable, with a small 2.2-µF ceramic capacitor on the output. The TPS793xx-Q1 family uses an advanced, proprietary, BiCMOS fabrication process to yield extremely low dropout voltages (for example, 112 mV at 200 mA, TPS79330-Q1). Each device achieves fast start-up times (approximately 50 µs with a 0.001-µF bypass capacitor), while consuming very low quiescent current (170 µA typical). Moreover, when the device is placed in standby mode, the supply current is reduced to less than 1 µA. The TPS79328-Q1 exhibits approximately 32 µVRMSof output voltage noise with a 0.1-µF bypass capacitor. Applications with analog components that are noise sensitive, such as portable RF electronics, benefit from the high PSRR and low-noise features, as well as the fast response time. |
TPS79318-EPEnhanced product, ultra-low noise, high PSRR, fast RF, 200-mA low-dropout linear regular | Integrated Circuits (ICs) | 1 | Active | The TPS793xx family of low-dropout (LDO) low-power linear voltage regulators features high power-supply rejection ratio (PSRR), ultralow noise, fast start-up, and excellent line and load transient responses in a small-outline SOT23 package. Each device in the family is stable, with a small 2.2-µF ceramic capacitor on the output. The TPS793xx family uses an advanced, proprietary, BiCMOS fabrication process to yield extremely low dropout voltages (e.g., 112 mV at 200 mA, TPS79330). Each device achieves fast start-up times (approximately 50 µs with a 0.001-µF bypass capacitor), while consuming very low quiescent current (170 µA typical). Moreover, when the device is placed in standby mode, the supply current is reduced to less than 1 µA. The TPS79328 exhibits approximately 32 µVRMSof output voltage noise with a 0.1-µF bypass capacitor. Applications with analog components that are noise sensitive, such as portable RF electronics, benefit from the high PSRR and low-noise features, as well as the fast response time.
The TPS793xx family of low-dropout (LDO) low-power linear voltage regulators features high power-supply rejection ratio (PSRR), ultralow noise, fast start-up, and excellent line and load transient responses in a small-outline SOT23 package. Each device in the family is stable, with a small 2.2-µF ceramic capacitor on the output. The TPS793xx family uses an advanced, proprietary, BiCMOS fabrication process to yield extremely low dropout voltages (e.g., 112 mV at 200 mA, TPS79330). Each device achieves fast start-up times (approximately 50 µs with a 0.001-µF bypass capacitor), while consuming very low quiescent current (170 µA typical). Moreover, when the device is placed in standby mode, the supply current is reduced to less than 1 µA. The TPS79328 exhibits approximately 32 µVRMSof output voltage noise with a 0.1-µF bypass capacitor. Applications with analog components that are noise sensitive, such as portable RF electronics, benefit from the high PSRR and low-noise features, as well as the fast response time. |
| Voltage Regulators - Linear, Low Drop Out (LDO) Regulators | 4 | Obsolete | |
| Power Management (PMIC) | 6 | Active | |
| Voltage Regulators - Linear, Low Drop Out (LDO) Regulators | 6 | Obsolete | |