T
Texas Instruments
| Series | Category | # Parts | Status | Description |
|---|---|---|---|---|
| Part | Spec A | Spec B | Spec C | Spec D | Description |
|---|---|---|---|---|---|
| Series | Category | # Parts | Status | Description |
|---|---|---|---|---|
| Part | Spec A | Spec B | Spec C | Spec D | Description |
|---|---|---|---|---|---|
| Part | Category | Description |
|---|---|---|
![]() Texas Instruments | Integrated Circuits (ICs) | BUS DRIVER, BCT/FBT SERIES |
![]() Texas Instruments | Integrated Circuits (ICs) | 12BIT 3.3V~3.6V 210MHZ PARALLEL VQFN-48-EP(7X7) ANALOG TO DIGITAL CONVERTERS (ADC) ROHS |
Texas Instruments | Integrated Circuits (ICs) | TMX320DRE311 179PIN UBGA 200MHZ |
![]() Texas Instruments TPS61040DRVTG4Unknown | Integrated Circuits (ICs) | IC LED DRV RGLTR PWM 350MA 6WSON |
![]() Texas Instruments LP3876ET-2.5Obsolete | Integrated Circuits (ICs) | IC REG LINEAR 2.5V 3A TO220-5 |
![]() Texas Instruments LMS1585ACSX-ADJObsolete | Integrated Circuits (ICs) | IC REG LIN POS ADJ 5A DDPAK |
![]() Texas Instruments INA111APG4Obsolete | Integrated Circuits (ICs) | IC INST AMP 1 CIRCUIT 8DIP |
![]() Texas Instruments | Integrated Circuits (ICs) | AUTOMOTIVE, QUAD 36V 1.2MHZ OPERATIONAL AMPLIFIER |
![]() Texas Instruments OPA340NA/3KG4Unknown | Integrated Circuits (ICs) | IC OPAMP GP 1 CIRCUIT SOT23-5 |
![]() Texas Instruments PT5112AObsolete | Power Supplies - Board Mount | DC DC CONVERTER 8V 8W |
| Series | Category | # Parts | Status | Description |
|---|---|---|---|---|
| Integrated Circuits (ICs) | 1 | NRND | ||
UCC442734-A/4-A single-channel low-side gate driver with 5-V UVLO | Gate Drivers | 1 | Active | The UCC44273 single-channel, high-speed, low-side gate driver device is capable of effectively driving MOSFET and IGBT power switches. Using a design that inherently minimizes shoot-through current, the UCC44273 is capable of sourcing and sinking high peak-current pulses into capacitive loads offering rail-to-rail drive capability and extremely small propagation delay typically 13 ns.
The UCC44273 device is capable of handling –5 V at the input pins. The UCC44273 provides 4-A source and 4-A sink (symmetrical drive) peak-drive current capability at VDD = 12 V.
The UCC44273 is designed to operate over a wide VDD range of 4.5 V to 18 V and wide temperature range of –40°C to 140°C. Internal Undervoltage Lockout (UVLO) circuitry on VDD pin holds output low outside VDD operating range.
The input pin threshold of the UCC44273 device is based on TTL and CMOS compatible low-voltage logic which is fixed and independent of the VDD supply voltage. Wide hysteresis between the high and low thresholds offers excellent noise immunity.
The UCC44273 single-channel, high-speed, low-side gate driver device is capable of effectively driving MOSFET and IGBT power switches. Using a design that inherently minimizes shoot-through current, the UCC44273 is capable of sourcing and sinking high peak-current pulses into capacitive loads offering rail-to-rail drive capability and extremely small propagation delay typically 13 ns.
The UCC44273 device is capable of handling –5 V at the input pins. The UCC44273 provides 4-A source and 4-A sink (symmetrical drive) peak-drive current capability at VDD = 12 V.
The UCC44273 is designed to operate over a wide VDD range of 4.5 V to 18 V and wide temperature range of –40°C to 140°C. Internal Undervoltage Lockout (UVLO) circuitry on VDD pin holds output low outside VDD operating range.
The input pin threshold of the UCC44273 device is based on TTL and CMOS compatible low-voltage logic which is fixed and independent of the VDD supply voltage. Wide hysteresis between the high and low thresholds offers excellent noise immunity. |
UCC53045kVrms, 4A/6A single-channel isolated gate driver with 5V UVLO for GaNFETs & MOSFETs | Development Boards, Kits, Programmers | 2 | Active | The UCC5304 device is an isolated single-channel gate driver with 4-A peak-source and 6-A peak-sink current. It is designed to drive power MOSFETs and GaNFETs in PFC, Isolated AC/DC, DC/DC, and synchronous rectification applications, with fast switching performance and robust ground bounce protection through greater than 100-V/ns common-mode transient immunity (CMTI).
The UCC5304 is available in a 8.5 mm SOIC-8 (DWV) package and can support isolation voltage up to 5-kVRMS. Compared to an optocoupler, the UCC5304 family has lower part-to-part skew, lower propagation delay, higher operating temperature, and higher CMTI.
Protection features include: IN pin rejects input transient shorter than 5-ns; both input and output can withstand –2-V spikes for 200-ns, both supplies have undervoltage lockout (UVLO), and active pull down protection clamps the output below 2.1-V when unpowered or floated.
With these features, this device enables high efficiency, high power density, and robustness in a wide variety of power applications.
The UCC5304 device is an isolated single-channel gate driver with 4-A peak-source and 6-A peak-sink current. It is designed to drive power MOSFETs and GaNFETs in PFC, Isolated AC/DC, DC/DC, and synchronous rectification applications, with fast switching performance and robust ground bounce protection through greater than 100-V/ns common-mode transient immunity (CMTI).
The UCC5304 is available in a 8.5 mm SOIC-8 (DWV) package and can support isolation voltage up to 5-kVRMS. Compared to an optocoupler, the UCC5304 family has lower part-to-part skew, lower propagation delay, higher operating temperature, and higher CMTI.
Protection features include: IN pin rejects input transient shorter than 5-ns; both input and output can withstand –2-V spikes for 200-ns, both supplies have undervoltage lockout (UVLO), and active pull down protection clamps the output below 2.1-V when unpowered or floated.
With these features, this device enables high efficiency, high power density, and robustness in a wide variety of power applications. |
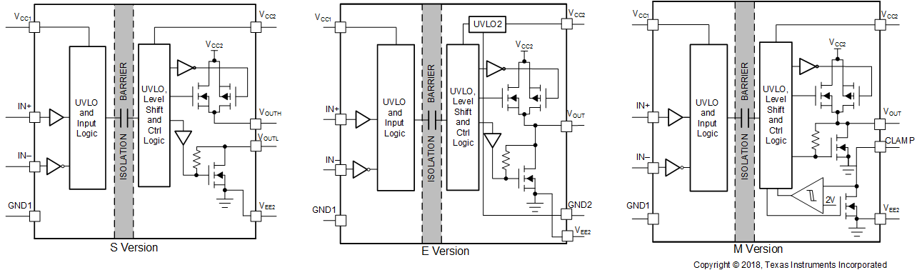
UCC53103kVrms/5kVrms, 2A/1A single-channel isolated gate driver with miller clamp, 12V UVLO & D or DWV pkg | Isolators - Gate Drivers | 2 | LTB | The UCC53x0 is a family of single-channel, isolated gate drivers designed to drive MOSFETs, IGBTs, SiC MOSFETs, and GaN FETs (UCC5350SBD). The UCC53x0S provides a split output that controls the rise and fall times individually. The UCC53x0M connects the gate of the transistor to an internal clamp to prevent false turn-on caused by Miller current. The UCC53x0E has its UVLO2 referenced to GND2 to get a true UVLO reading.
The UCC53x0 is available in a 4mm SOIC-8 (D) or 8.5mm SOIC-8 (DWV) package and can support isolation voltage up to 3kVRMS and 5kVRMS, respectively. With these various options the UCC53x0 family is a good fit for motor drives and industrial power supplies.
Compared to an optocoupler, the UCC53x0 family has lower part-to-part skew, lower propagation delay, higher operating temperature, and higher CMTI.
The UCC53x0 is a family of single-channel, isolated gate drivers designed to drive MOSFETs, IGBTs, SiC MOSFETs, and GaN FETs (UCC5350SBD). The UCC53x0S provides a split output that controls the rise and fall times individually. The UCC53x0M connects the gate of the transistor to an internal clamp to prevent false turn-on caused by Miller current. The UCC53x0E has its UVLO2 referenced to GND2 to get a true UVLO reading.
The UCC53x0 is available in a 4mm SOIC-8 (D) or 8.5mm SOIC-8 (DWV) package and can support isolation voltage up to 3kVRMS and 5kVRMS, respectively. With these various options the UCC53x0 family is a good fit for motor drives and industrial power supplies.
Compared to an optocoupler, the UCC53x0 family has lower part-to-part skew, lower propagation delay, higher operating temperature, and higher CMTI. |
| Isolators - Gate Drivers | 6 | Active | ||
UCC5350-Q1Automotive ±5A single-channel isolated gate driver with Miller clamp or split outputs for SiC/IGBT | Isolators | 5 | Active | The UCC5350-Q1 is a single-channel, isolated gate driver with 10A source and 10A sink typical peak current designed to drive MOSFETs, IGBTs, and SiC MOSFETs. The UCC5350-Q1 has the option for Miller clamp or Split Outputs. The CLAMP pin is used to connect the transistor gate to an internal FET beside the output to prevent false turn-on caused by Miller current injection. The split outputs option allows separate control of the rise and fall times of the gate voltage with OUTH and OUTL pins.
The UCC5350-Q1 is available in a 4mm SOIC-8 (D) or 8.5mm wide body SOIC-8 (DWV) package and can support isolation voltage up to 3kVRMS and 5kVRMS, respectively. The input side is isolated from the output side with SiO2 capacitive isolation technology with longer than 40 years isolation barrier lifetime. The UCC5350-Q1 is a good fit for driving IGBTs or MOSFETs in applications such as high-voltage traction inverters and on-board chargers.
Compared to an opto-isolated gate driver, the UCC5350-Q1 device has lower part-to-part skew, lower propagation delay, higher operating temperature, and higher CMTI.
The UCC5350-Q1 is a single-channel, isolated gate driver with 10A source and 10A sink typical peak current designed to drive MOSFETs, IGBTs, and SiC MOSFETs. The UCC5350-Q1 has the option for Miller clamp or Split Outputs. The CLAMP pin is used to connect the transistor gate to an internal FET beside the output to prevent false turn-on caused by Miller current injection. The split outputs option allows separate control of the rise and fall times of the gate voltage with OUTH and OUTL pins.
The UCC5350-Q1 is available in a 4mm SOIC-8 (D) or 8.5mm wide body SOIC-8 (DWV) package and can support isolation voltage up to 3kVRMS and 5kVRMS, respectively. The input side is isolated from the output side with SiO2 capacitive isolation technology with longer than 40 years isolation barrier lifetime. The UCC5350-Q1 is a good fit for driving IGBTs or MOSFETs in applications such as high-voltage traction inverters and on-board chargers.
Compared to an opto-isolated gate driver, the UCC5350-Q1 device has lower part-to-part skew, lower propagation delay, higher operating temperature, and higher CMTI. |
| Isolators | 5 | Active | ||
| Integrated Circuits (ICs) | 2 | Obsolete | ||
| Integrated Circuits (ICs) | 1 | Obsolete | ||
UCC5606Lowest capacitance 9-line 3 to 5-V SE terminator for SCSI through Ultra SCSI with reverse disconnect | Interface | 1 | Active | The UCC5606 provides 9 lines of active termination for a small computer systems interface (SCSI) parallel bus. The SCSI standard recommends active termination at both ends of the cable segment.
The UCC5606 is ideal for high performance 3.3-V SCSI systems. The key features contributing to such low operating voltage are the 0.1-V drop out regulator and the 2.7-V reference. During disconnect the supply current is typically only 0.5 µA, which makes the device attractive for battery powered systems.
The UCC5606 is designed with an ultra-low channel capacitance of 1.8 pF, which eliminates effects on signal integrity from disconnected terminators at interim points on the bus.
The UCC5606 can be programmed for either a 110-termination is connected when the DISCNCT\ pin is driven high, and disconnected when driven low.
The power amplifier output stage allows the UCC5606 to source full termination current and sink active negation current when all termination lines are actively negated.
The UCC5606 is pin-for-pin compatible with Unitrode’s other 9-line single-ended SCSI terminators, except that DISCNCT\ is now active low, allowing lower capacitance and lower voltage upgrades to existing systems. The UCC5606 is completely hot pluggable and appears as high impedance at the terminating channels with VTRMPWR= 0 V or open.
Internal circuit trimming is utilized, first to trim the 110-termination impedance to a 7% tolerance, and then most importantly, to trim the output current to a 4% tolerance, as close to the maximum SCSI specification as possible, which maximizes noise margin in fast SCSI operation.
Other features include thermal shutdown and current limit.
This device is offered in low thermal resistance versions of the industry standard 16-pin narrow body SOIC, 16-pin N and 24-pin TSSOP.
The UCC5606 provides 9 lines of active termination for a small computer systems interface (SCSI) parallel bus. The SCSI standard recommends active termination at both ends of the cable segment.
The UCC5606 is ideal for high performance 3.3-V SCSI systems. The key features contributing to such low operating voltage are the 0.1-V drop out regulator and the 2.7-V reference. During disconnect the supply current is typically only 0.5 µA, which makes the device attractive for battery powered systems.
The UCC5606 is designed with an ultra-low channel capacitance of 1.8 pF, which eliminates effects on signal integrity from disconnected terminators at interim points on the bus.
The UCC5606 can be programmed for either a 110-termination is connected when the DISCNCT\ pin is driven high, and disconnected when driven low.
The power amplifier output stage allows the UCC5606 to source full termination current and sink active negation current when all termination lines are actively negated.
The UCC5606 is pin-for-pin compatible with Unitrode’s other 9-line single-ended SCSI terminators, except that DISCNCT\ is now active low, allowing lower capacitance and lower voltage upgrades to existing systems. The UCC5606 is completely hot pluggable and appears as high impedance at the terminating channels with VTRMPWR= 0 V or open.
Internal circuit trimming is utilized, first to trim the 110-termination impedance to a 7% tolerance, and then most importantly, to trim the output current to a 4% tolerance, as close to the maximum SCSI specification as possible, which maximizes noise margin in fast SCSI operation.
Other features include thermal shutdown and current limit.
This device is offered in low thermal resistance versions of the industry standard 16-pin narrow body SOIC, 16-pin N and 24-pin TSSOP. |