T
Texas Instruments
| Series | Category | # Parts | Status | Description |
|---|---|---|---|---|
| Part | Spec A | Spec B | Spec C | Spec D | Description |
|---|---|---|---|---|---|
| Series | Category | # Parts | Status | Description |
|---|---|---|---|---|
| Part | Spec A | Spec B | Spec C | Spec D | Description |
|---|---|---|---|---|---|
| Series | Category | # Parts | Status | Description |
|---|---|---|---|---|
| Power Management (PMIC) | 2 | Obsolete | ||
UCC2973BiCMOS cold cathode fluorescent lamp driver controller with external sync | Power Management (PMIC) | 3 | Active | Design goals for a Cold Cathode Fluorescent Lamp (CCFL) converter used in a notebook computer or portable application include small size, high efficiency, and low cost. The UCC3972/3 CCFL controllers provide the necessary circuit blocks to implement a highly efficient CCFL backlight power supply in a small footprint 8 pin TSSOP package. The BiCMOS controllers typically consume less than 1mA of operating current, improving overall system efficiency when compared to bipolar controllers requiring 5mA to 10mA of operating current.
External parts count is minimized and system cost is reduced by integrating such features as a feedback controlled PWM driver stage, open lamp protection, startup delay and synchronization circuitry between the buck and push-pull stages. The UCC3972/3 include an internal shunt regulator, allowing the part to operate with input voltages from 4.5V up to 25V. The part supports both analog and externally generated low frequency dimming modes of operation.
The UCC3973 adds a programmable voltage clamp at the BUCK pin. This feature can be used to protect the transformer from overvoltage during startup or when an open lamp occurs. Transformer voltage is controlled by reducing duty cycle when an over-voltage is detected.
Design goals for a Cold Cathode Fluorescent Lamp (CCFL) converter used in a notebook computer or portable application include small size, high efficiency, and low cost. The UCC3972/3 CCFL controllers provide the necessary circuit blocks to implement a highly efficient CCFL backlight power supply in a small footprint 8 pin TSSOP package. The BiCMOS controllers typically consume less than 1mA of operating current, improving overall system efficiency when compared to bipolar controllers requiring 5mA to 10mA of operating current.
External parts count is minimized and system cost is reduced by integrating such features as a feedback controlled PWM driver stage, open lamp protection, startup delay and synchronization circuitry between the buck and push-pull stages. The UCC3972/3 include an internal shunt regulator, allowing the part to operate with input voltages from 4.5V up to 25V. The part supports both analog and externally generated low frequency dimming modes of operation.
The UCC3973 adds a programmable voltage clamp at the BUCK pin. This feature can be used to protect the transformer from overvoltage during startup or when an open lamp occurs. Transformer voltage is controlled by reducing duty cycle when an over-voltage is detected. |
| Power Management (PMIC) | 1 | Obsolete | ||
| Integrated Circuits (ICs) | 1 | Obsolete | ||
| Power Management (PMIC) | 2 | Obsolete | ||
| Evaluation and Demonstration Boards and Kits | 2 | Obsolete | ||
UCC29910ABuck PFC controller | PFC (Power Factor Correction) | 1 | Active | The UCC29910A Buck Power Factor Correction (PFC) controller provides a relatively flat high-efficiency performance across universal line for designers requiring a high power factor (>0.9) and wishing to meet the requirements of IEC 61000-3-2. Based on a buck topology, inherent inrush current limiting eliminates the need for additional components. With a typical bus voltage of 84 V, the topology is ideally suited for use with low voltage stress downstream regulation/isolation power trains, such as half-bridge stages controlled by the UCC29900, (Texas Instruments Literature Number, SLUS923). This combination offers low common-mode noise generation allowing reduced filtering and exceptionally high conversion efficiency.
The UCC29910A incorporates AC line UVLO and controlled soft start for fast start-up. Enhanced light-load efficiency is achieved through advanced management algorithms for best-in-class no-load and light-load performance.
The UCC29910A Buck Power Factor Correction (PFC) controller provides a relatively flat high-efficiency performance across universal line for designers requiring a high power factor (>0.9) and wishing to meet the requirements of IEC 61000-3-2. Based on a buck topology, inherent inrush current limiting eliminates the need for additional components. With a typical bus voltage of 84 V, the topology is ideally suited for use with low voltage stress downstream regulation/isolation power trains, such as half-bridge stages controlled by the UCC29900, (Texas Instruments Literature Number, SLUS923). This combination offers low common-mode noise generation allowing reduced filtering and exceptionally high conversion efficiency.
The UCC29910A incorporates AC line UVLO and controlled soft start for fast start-up. Enhanced light-load efficiency is achieved through advanced management algorithms for best-in-class no-load and light-load performance. |
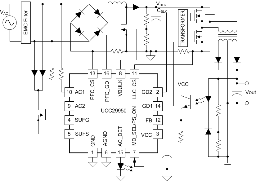
UCC29950High Efficiency CCM PFC/LLC Combination controller | PFC (Power Factor Correction) | 1 | LTB | The UCC29950 provides all the control functionality for an AC-to-DC converter with a CCM boost Power Factor Correction (PFC) stage followed by an LLC converter stage. The controller is optimized to allow ease of use.
Proprietary CCM PFC algorithms enable the system to achieve high efficiency, smaller converter size with high power factor. The integrated LLC controller enables a high-efficiency DC-to-DC conversion stage utilizing soft switching for low EMI noise. Integration of PFC control and LLC control in a combo controller allows the control algorithms to take advantage of information from both stages.
The controller includes a control circuit for start-up using a Depletion Mode MOSFET with internal device power management that minimizes external component requirements and helps lower system implementation costs.
To further reduce the standby power an X-Cap discharge circuit is integrated. The UCC29950 implements a complete suite of system protection functions, including AC line brownout, PFC bus under voltage PFC and LLC, over current and thermal shutdown.
The UCC29950 provides all the control functionality for an AC-to-DC converter with a CCM boost Power Factor Correction (PFC) stage followed by an LLC converter stage. The controller is optimized to allow ease of use.
Proprietary CCM PFC algorithms enable the system to achieve high efficiency, smaller converter size with high power factor. The integrated LLC controller enables a high-efficiency DC-to-DC conversion stage utilizing soft switching for low EMI noise. Integration of PFC control and LLC control in a combo controller allows the control algorithms to take advantage of information from both stages.
The controller includes a control circuit for start-up using a Depletion Mode MOSFET with internal device power management that minimizes external component requirements and helps lower system implementation costs.
To further reduce the standby power an X-Cap discharge circuit is integrated. The UCC29950 implements a complete suite of system protection functions, including AC line brownout, PFC bus under voltage PFC and LLC, over current and thermal shutdown. |
| Power Management (PMIC) | 3 | Obsolete | ||
| Integrated Circuits (ICs) | 3 | Obsolete | ||
| Part | Category | Description |
|---|---|---|
Texas Instruments | Integrated Circuits (ICs) | BUS DRIVER, BCT/FBT SERIES |
Texas Instruments | Integrated Circuits (ICs) | 12BIT 3.3V~3.6V 210MHZ PARALLEL VQFN-48-EP(7X7) ANALOG TO DIGITAL CONVERTERS (ADC) ROHS |
Texas Instruments | Integrated Circuits (ICs) | TMX320DRE311 179PIN UBGA 200MHZ |
Texas Instruments TPS61040DRVTG4Unknown | Integrated Circuits (ICs) | IC LED DRV RGLTR PWM 350MA 6WSON |
Texas Instruments LP3876ET-2.5Obsolete | Integrated Circuits (ICs) | IC REG LINEAR 2.5V 3A TO220-5 |
Texas Instruments LMS1585ACSX-ADJObsolete | Integrated Circuits (ICs) | IC REG LIN POS ADJ 5A DDPAK |
Texas Instruments INA111APG4Obsolete | Integrated Circuits (ICs) | IC INST AMP 1 CIRCUIT 8DIP |
Texas Instruments | Integrated Circuits (ICs) | AUTOMOTIVE, QUAD 36V 1.2MHZ OPERATIONAL AMPLIFIER |
Texas Instruments OPA340NA/3KG4Unknown | Integrated Circuits (ICs) | IC OPAMP GP 1 CIRCUIT SOT23-5 |
Texas Instruments PT5112AObsolete | Power Supplies - Board Mount | DC DC CONVERTER 8V 8W |