| Gate Drivers | 2 | Obsolete | |
| Gate Drivers | 3 | Active | |
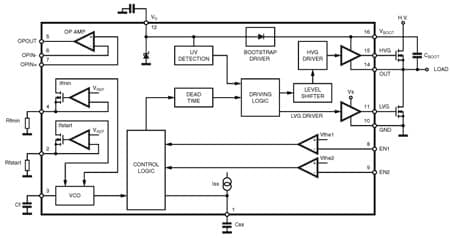
L6574CFL/TL Ballast Driver with Preheat and Dimming | Power Management (PMIC) | 2 | Obsolete | In order to ensure voltage ratings in excess of 600V, the L6574 is manufactured with BCD OFF LINE technology, which makes it well suited for lamp ballast applications.
The device is intended to drive two power MOSFETS, in the classical half bridge topology, ensuring all the features needed to drive and properly control a fluorescent bulb.
A dedicated timing section in the L6574 allows the user set the necessary parameters for proper preheat and ignition of the lamp.
Also, an OP AMP is available to implement closed loop control of the lamp current during normal lamp burning.
An integrated bootstrap section, eliminating the normally required bootstrap diode and the zener clamping on Vs, makes the L6574 well suited for low cost applications where few additional components are needed to build a high performance ballast. |
| Integrated Circuits (ICs) | 1 | Obsolete | |
| AC DC Converters, Offline Switches | 2 | Obsolete | |
L6591Current mode PWM controller for Asymmetrical Half Bridge converter topology | Power Management (PMIC) | 1 | Active | The L6591 is a double-ended PWM controller specific to the soft-switched half bridge topology. It provides complementary PWM control, where the high-side switch is driven ON for a duty cycle D and the low-side switch for a duty cycle 1-D, with D < 50%. An externally programmable deadtime inserted between the turn-off of one switch and the turn-on of the other one guarantees soft-switching and enables high-frequency operation.
To drive the high-side switch with the bootstrap approach, the IC incorporates a high-voltage floating structure able to withstand more than 600 V with a synchronous-driven high-voltage DMOS that replaces the external fast-recovery bootstrap diode.
The IC enables the user to set the operating frequency of the converter by means of an externally programmable oscillator: the maximum duty cycle is digitally clipped at 50% by a T-flip-flop, so that the operating frequency is half that of the oscillator.
At very light load the IC enters a controlled burst mode operation that, along with the built-in non-dissipative high-voltage startup circuit and the low quiescent current, helps keep the consumption from the mains low and is compliant with energy saving recommendations.
To allow compliance with these standards also in two-stage power-factor-corrected systems, an interface with the PFC controller is provided that enables the pre-regulator to be switched off between one burst and the following one.
An innovative adaptive UVLO helps minimize the issues related to fluctuations of the self-supply voltage with the output load, due to the transformer's parasitic.
IC protection functions include: not-latched input undervoltage (brownout), a first-level OCP with delayed shutdown able to protect the system during overload and short-circuit conditions (either auto-restart or latch mode can be selected) and a second-level OCP that latches off the IC when the transformer saturates or one of the secondary diodes fails short. Finally, a latched disable function allows easy implementation of OTP or OVP.
Programmable soft-start and digital leading-edge blanking on the current sense input pin complete the equipment of the IC. |
| AC DC Converters, Offline Switchers | 1 | Active | The L6598 device is manufactured with the BCD™ offline technology, able to ensure voltage ratings up to 600 V, making it perfectly suited for AC/DC adapters and wherever a resonant topology can be beneficial. The device is intended to drive two power MOSFETs, in the classical half bridge topology. A dedicated timing section allows the designer to set soft-start time, soft-start and minimum frequency. An error amplifier, together with the two enable inputs, are made available. In addition, the integrated bootstrap diode and the Zener clamping on low voltage supply, reduces to a minimum the external parts needed in the applications. |
L6599AFUltra-extreme temperature range improved high voltage resonant controller | Power Supply Controllers, Monitors | 2 | Active | The L6599AF is an improved revision of the previous L6599A. It is a double-ended controller specific to series-resonant half bridge topology. It provides 50% complementary duty cycle: the high-side switch and the low-side switch are driven ON/OFF 180° out-of-phase for exactly the same time. Output voltage regulation is obtained by modulating the operating frequency. A fixed deadtime inserted between the turn-off of one switch and the turn-on of the other guarantees soft-switching and enables high-frequency operation.
To drive the high-side switch with the bootstrap approach, the IC incorporates a high voltage floating structure able to withstand more than 600 V with a synchronous-driven high voltage DMOS that replaces the external fast-recovery bootstrap diode.
The IC enables the designer to set the operating frequency range of the converter by means of an externally programmable oscillator.
At startup, to prevent uncontrolled inrush current, the switching frequency starts from a programmable maximum value and progressively decays until it reaches the steady-state value determined by the control loop. This frequency shift is non-linear to minimize output voltage overshoots; its duration is programmable as well.
At light load the IC may enter a controlled burst mode operation that keeps the converter input consumption to a minimum.
IC functions include a not-latched active-low disable input with current hysteresis useful for power sequencing or for brownout protection, a current sense input for OCP with frequency shift and delayed shutdown with automatic restart. A higher level OCP latches off the IC if the first-level protection is not sufficient to control the primary current. Their combination offers complete protection against overload and short-circuits. An additional latched disable input (DIS) allows easy implementation of OTP and/or OVP.
An interface with the PFC controller is provided that enables the pre-regulator to be switched off during fault conditions, such as OCP shutdown and DIS high, or during burst mode operation. |
| Integrated Circuits (ICs) | 1 | Obsolete | |
| Integrated Circuits (ICs) | 1 | Active | |