S
STMicroelectronics
| Series | Category | # Parts | Status | Description |
|---|---|---|---|---|
| Part | Spec A | Spec B | Spec C | Spec D | Description |
|---|---|---|---|---|---|
| Series | Category | # Parts | Status | Description |
|---|---|---|---|---|
| Part | Spec A | Spec B | Spec C | Spec D | Description |
|---|---|---|---|---|---|
| Part | Category | Description |
|---|---|---|
STMicroelectronics EMIF09-SD01F3Obsolete | Filters | FILTER RC(PI) 40 OHM/20PF SMD |
![]() STMicroelectronics | Integrated Circuits (ICs) | STM32 DYNAMIC EFFICIENCY MCU WITH BAM, HIGH-PERFORMANCE AND DSP WITH FPU, ARM CORTEX-M4 MCU WITH 1 MBYTE OF FLASH MEMORY, 100 MHZ CPU, ART ACCELERATOR, DFSDM |
![]() STMicroelectronics | Integrated Circuits (ICs) | 32-BIT POWER ARCHITECTURE MCU FOR AUTOMOTIVE BODY AND GATEWAY APPLICATIONS |
![]() STMicroelectronics | Integrated Circuits (ICs) | MCU 32-BIT E200Z0H RISC 128KB FLASH 3.3V/5V AUTOMOTIVE AEC-Q100 64-PIN LQFP T/R |
![]() STMicroelectronics | Development Boards Kits Programmers | DEMONSTRATION BOARD FOR SINGLE CHANNEL OP-AMP IN SO8 PACKAGE |
![]() STMicroelectronics LDLN025J30RLTB | Integrated Circuits (ICs) | IC REG LINEAR 3V 250MA 4FLIPCHIP |
![]() STMicroelectronics ST25RU3993-EVALObsolete | Development Boards Kits Programmers | ST25RU3993 READER IC EVALUATION BOARD |
![]() STMicroelectronics | Integrated Circuits (ICs) | ARM-BASED 32-BIT MCU+FPU, 84MHZ, 128KB FLASH, 49-PIN WLCSP, -40 TO 85°C T/R |
![]() STMicroelectronics STP12NM60NObsolete | Discrete Semiconductor Products | MOSFET N-CH 600V 10A TO220AB |
![]() STMicroelectronics VND1NV04Obsolete | Integrated Circuits (ICs) | IC PWR DRIVER N-CHANNEL 1:1 DPAK |
| Series | Category | # Parts | Status | Description |
|---|---|---|---|---|
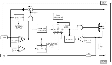
VIPER22A-EFixed frequency off line converter | AC DC Converters, Offline Switches | 3 | Active | The VIPer22A-E combines a dedicated current mode PWM controller with a high voltage power MOSFET on the same silicon chip.
Typical applications cover off line power supplies for battery charger adapters, standby power supplies for TV or monitors, auxiliary supplies for motor control, etc. The internal control circuit offers the following benefits:
Large input voltage range on the VDDpin accommodates changes in auxiliary supply voltage. This feature is well adapted to battery charger adapter configurations.
Automatic burst mode in low load condition.
Overvoltage protection in HICCUP mode. |
VIPER26Fixed frequency VIPer plus family | AC DC Converters, Offline Switches | 4 | Active | The VIPER26 device is a smart high voltage converter that integrates an 800 V avalanche-rugged power MOSFET with PWM current mode control. The power MOSFET with 800 V breakdown voltage allows an extended input voltage range to be applied, as well as the size of the DRAIN snubber circuit to be reduced.
This IC meets the most stringent energy-saving standards with very low consumption and burst mode operation under light load.
The design of flyback, buck and buck boost converters is supported. The integrated HV startup, sense-FET, error amplifier and oscillator with jitter allow complete application designs with a minimum number of components. |
VIPER26K1050 V High voltage converter | AC DC Converters, Offline Switches | 1 | Active | The device is a high voltage converter smartly integrating a 1050 V avalanche-rugged power section, with a PWM current mode control. The 1050 V-BV power MOSFET allows to extend input voltage range, and reduce the size of the DRAIN snubber circuit. This IC meets the most stringent energy-saving standards as it has very low consumption and operates in burst mode under light load.
The integrated HV startup, sense-FET, error amplifier and oscillator with jitter allow a complete application to be designed with the minimum number of components.
The VIPer26K supports the most common SMPS topologies such as: isolated flyback with optocoupler, primary-side regulation, non-isolated flyback with resistive feedback, buck, and buck boost. |
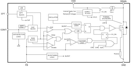
VIPER28VIPerPlus family: Peak power fixed frequency off line high voltage converter | AC DC Converters, Offline Switchers | 2 | Active | The device is a high-voltage converter that smartly integrates an 800 V rugged power MOSFET with PWM current-mode control.This IC is capable of meeting more stringent energy-saving standards as it has very low consumption and operates in burst mode under light load. The device features an adjustable extra power timer (EPT) that enables the IC to sustain overload conditions for a few seconds. The integrated HV startup, sense FET and oscillator with jitter allow the advantage of using minimal components in the application. The device features high-level protections like dual-level OCP, output overvoltage, short-circuit, and thermal shutdown with hysteresis. After the removal of a fault condition, the IC is automatically restarted. |
VIPER317Energy Saving Off-line High Voltage Converter | Integrated Circuits (ICs) | 2 | Active | The VIPER31 device is a high-voltage converter that smartly integrates an 800 V avalanche rugged power MOSFET with PWM current-mode control. The 800 V breakdown allows extended input voltage range to be applied, as well as to reduce the size of the DRAIN snubber circuit. The IC can meet the most stringent energy-saving standards as it has very low consumption and operates in pulse frequency modulation at light load. Overvoltage and undervoltage protections with separate and settable intervention thresholds are available at OVP and UVP pins respectively. UVP can also be used as a disabling input for the entire SMPS, with ultra-low residual input power consumption. Integrated HV startup, sense FET, error amplifier and oscillator with frequency jitter allow a complete application to be designed with a minimum component count. Flyback, buck and buck boost topologies are supported. |
| AC DC Converters, Offline Switches | 3 | Active | ||
VIPER37VIPerPlus family: Fixed frequency 15W high performance off line high voltage converter | AC DC Converters, Offline Switches | 2 | Active | This device is an offline converter with an 800 V rugged power section, a PWM control, two levels of overcurrent protection, overvoltage and overload protection, hysteretic thermal protection, soft-start, and safe auto-restart after the removal of any fault condition. Burst mode operation and very low device consumption help to meet the standby energy saving regulations. Advance frequency jittering reduces EMI filter costs. Brownout function protects the switch mode power supply when the rectified input voltage level is below the normal minimum level specified for the system. The high voltage startup circuit is embedded in the device. |
VIPER38VIPerPlus family: Peak power fixed frequency high voltage converter | AC DC Converters, Offline Switchers | 2 | Active | The device is a high-voltage converter that smartly integrates an 800 V rugged power MOSFET with PWM current-mode control. The power MOSFET allows a very high input Vacto be applied, just limited from its breakdown voltage. This IC is capable of meeting more stringent energy-saving standards as it has very low consumption and operates in burst mode under light load.
The device features an adjustable extra power timer (EPT) that enables the IC to sustain overload conditions for a few seconds.
The integrated HV startup, sense FET and oscillator with jitter allow the advantage of using minimal components in the application.
The device features high-level protections like dual-level OCP, output overvoltage, short-circuit, and thermal shutdown with hysteresis. After the removal of a fault condition, the IC is automatically restarted. |
| Power Management (PMIC) | 1 | Obsolete | ||
VIPER53E-EFixed frequency off line converter | AC DC Converters, Offline Switchers | 3 | Active | The VIPer53E combines an enhanced current mode PWM controller with a high voltage MDMesh Power MOSFET in the same package.
Typical applications cover offline power supplies with a secondary power capability ranging up to 30W in wide range input voltage, or 50W in single European voltage range and DIP-8 package and 40W in wide range input voltage, or 65W in single European voltage range and PowerSO-10 package, with the following benefits: |