S
STMicroelectronics
| Series | Category | # Parts | Status | Description |
|---|---|---|---|---|
| Part | Spec A | Spec B | Spec C | Spec D | Description |
|---|---|---|---|---|---|
| Series | Category | # Parts | Status | Description |
|---|---|---|---|---|
| Part | Spec A | Spec B | Spec C | Spec D | Description |
|---|---|---|---|---|---|
| Series | Category | # Parts | Status | Description |
|---|---|---|---|---|
TSC2012High voltage, precision, bidirectional current sense amplifier | Instrumentation, Op Amps, Buffer Amps | 3 | Active | The TSC2010, TSC2011 and TSC2012 are precision bidirectional current sense amplifiers. They can sense the current thanks to a shunt resistor over a wide range of common mode voltages, from - 20 to + 70 V, whatever the supply voltage is. They are available with an amplifier gain of 20V/V for TSC2010, 60 V/V for TSC2011 and 100 V/V for TSC2012.
They are able to sense very low drop voltages as low as 10 mV full scale minimizing the measurement error.
The TSC2010, TSC2011 and TSC2012 can also be used in other functions such as: precision current measurement, overcurrent protection, current monitoring, and feedback loops.
This device fully operates over the broad supply voltage range from 2.7 to 5.5 V and over the industrial temperature range from -40 to 125 °C. |
TSC2020100 V, precision, bidirectional current sense amplifier | Linear | 2 | Active | TSC2020, TSC2021 and TSC2022 are a series of precision bidirectional current sense amplifier. They can sense current via a shunt resistor over a wide range of common-mode voltages, from -4 to +100 V, whatever the supply voltage is. It is able to sense very low drop voltages, minimizing measurement error.
TSC2020, TSC2021 and TSC2022 are current sense amplifiers that may be used for various functions like precision current measurement, overcurrent protection, current monitoring, and feedback loops. These devices fully operate over the supply voltage range of 2.7 to 5.5 V, and over an ambient temperature range of -40 to 125 °C. |
TSC210Low / High side bidirectional, zero-drift, current sense amplifiers | Instrumentation, Op Amps, Buffer Amps | 4 | Active | The TSC210, TSC211, TSC212, TSC213, TSC214 and TSC215 are a series of zero-drift current sense amplifiers that can sense current via a shunt resistor over a wide range of common mode voltages from -0.3 to +26 V, whatever the supply voltage is. They are available in three different versions, each of them having a different gain. The TSC21x are designed with a specific zero-drift architecture, which can achieve high precision.
The TSC21x are current sense amplifiers that may be used in various functions such as precision current measurement, over current protection, current monitoring, feedback loops.
These devices fully operate over the broad supply voltage range of 2.7 to 26 V and over the industrial temperature range -40 to 125 °C. |
TSC211Low / High side bidirectional, zero-drift, current sense amplifiers | Integrated Circuits (ICs) | 1 | Active | The TSC210, TSC211, TSC212, TSC213, TSC214 and TSC215 are a series of zero-drift current sense amplifiers that can sense current via a shunt resistor over a wide range of common mode voltages from -0.3 to +26 V, whatever the supply voltage is. They are available in three different versions, each of them having a different gain. The TSC21x are designed with a specific zero-drift architecture, which can achieve high precision.
The TSC21x are current sense amplifiers that may be used in various functions such as precision current measurement, over current protection, current monitoring, feedback loops.
These devices fully operate over the broad supply voltage range of 2.7 to 26 V and over the industrial temperature range -40 to 125 °C. |
TSC212Low / High side bidirectional, zero-drift, current sense amplifiers | Instrumentation, Op Amps, Buffer Amps | 2 | Active | The TSC210, TSC211, TSC212, TSC213, TSC214 and TSC215 are a series of zero-drift current sense amplifiers that can sense current via a shunt resistor over a wide range of common mode voltages from -0.3 to +26 V, whatever the supply voltage is. They are available in three different versions, each of them having a different gain. The TSC21x are designed with a specific zero-drift architecture, which can achieve high precision.
The TSC21x are current sense amplifiers that may be used in various functions such as precision current measurement, over current protection, current monitoring, feedback loops.
These devices fully operate over the broad supply voltage range of 2.7 to 26 V and over the industrial temperature range -40 to 125 °C. |
TSC213Low / High side bidirectional, zero-drift, current sense amplifiers | Instrumentation, Op Amps, Buffer Amps | 1 | Active | The TSC210, TSC211, TSC212, TSC213, TSC214 and TSC215 are a series of zero-drift current sense amplifiers that can sense current via a shunt resistor over a wide range of common mode voltages from -0.3 to +26 V, whatever the supply voltage is. They are available in three different versions, each of them having a different gain. The TSC21x are designed with a specific zero-drift architecture, which can achieve high precision.
The TSC21x are current sense amplifiers that may be used in various functions such as precision current measurement, over current protection, current monitoring, feedback loops.
These devices fully operate over the broad supply voltage range of 2.7 to 26 V and over the industrial temperature range -40 to 125 °C. |
TSC214Low / High side bidirectional, zero-drift, current sense amplifiers | Integrated Circuits (ICs) | 1 | Active | The TSC210, TSC211, TSC212, TSC213, TSC214 and TSC215 are a series of zero-drift current sense amplifiers that can sense current via a shunt resistor over a wide range of common mode voltages from -0.3 to +26 V, whatever the supply voltage is. They are available in three different versions, each of them having a different gain. The TSC21x are designed with a specific zero-drift architecture, which can achieve high precision.
The TSC21x are current sense amplifiers that may be used in various functions such as precision current measurement, over current protection, current monitoring, feedback loops.
These devices fully operate over the broad supply voltage range of 2.7 to 26 V and over the industrial temperature range -40 to 125 °C. |
TSC215Low / High side bidirectional, zero-drift, current sense amplifiers | Instrumentation, Op Amps, Buffer Amps | 1 | Active | The TSC210, TSC211, TSC212, TSC213, TSC214 and TSC215 are a series of zero-drift current sense amplifiers that can sense current via a shunt resistor over a wide range of common mode voltages from -0.3 to +26 V, whatever the supply voltage is. They are available in three different versions, each of them having a different gain. The TSC21x are designed with a specific zero-drift architecture, which can achieve high precision.
The TSC21x are current sense amplifiers that may be used in various functions such as precision current measurement, over current protection, current monitoring, feedback loops.
These devices fully operate over the broad supply voltage range of 2.7 to 26 V and over the industrial temperature range -40 to 125 °C. |
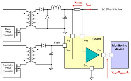
TSC888Low cost high-side current sense amplifier | Amplifiers | 1 | Active | The TSC888 measures a small differential voltage on a high-side shunt resistor and translates it into a ground-referenced output voltage. The gain is internally fixed.
Wide input common-mode voltage range, low quiescent current, and tiny SOT23-5 packaging make the TSC888 ideal for use in a wide variety of applications.
Input common-mode and power supply voltages are independent. Common-mode voltage can range from 2.8 V to 24 V in operating conditions.
Current consumption lower than 1 mA and wide supply voltage range allow to connect the power supply to either side of the current measurement shunt with minimal error. |
| Linear | 1 | Obsolete | ||
| Part | Category | Description |
|---|---|---|
STMicroelectronics EMIF09-SD01F3Obsolete | Filters | FILTER RC(PI) 40 OHM/20PF SMD |
STMicroelectronics | Integrated Circuits (ICs) | STM32 DYNAMIC EFFICIENCY MCU WITH BAM, HIGH-PERFORMANCE AND DSP WITH FPU, ARM CORTEX-M4 MCU WITH 1 MBYTE OF FLASH MEMORY, 100 MHZ CPU, ART ACCELERATOR, DFSDM |
STMicroelectronics | Integrated Circuits (ICs) | 32-BIT POWER ARCHITECTURE MCU FOR AUTOMOTIVE BODY AND GATEWAY APPLICATIONS |
STMicroelectronics | Integrated Circuits (ICs) | MCU 32-BIT E200Z0H RISC 128KB FLASH 3.3V/5V AUTOMOTIVE AEC-Q100 64-PIN LQFP T/R |
STMicroelectronics | Development Boards Kits Programmers | DEMONSTRATION BOARD FOR SINGLE CHANNEL OP-AMP IN SO8 PACKAGE |
STMicroelectronics LDLN025J30RLTB | Integrated Circuits (ICs) | IC REG LINEAR 3V 250MA 4FLIPCHIP |
STMicroelectronics ST25RU3993-EVALObsolete | Development Boards Kits Programmers | ST25RU3993 READER IC EVALUATION BOARD |
STMicroelectronics | Integrated Circuits (ICs) | ARM-BASED 32-BIT MCU+FPU, 84MHZ, 128KB FLASH, 49-PIN WLCSP, -40 TO 85°C T/R |
STMicroelectronics STP12NM60NObsolete | Discrete Semiconductor Products | MOSFET N-CH 600V 10A TO220AB |
STMicroelectronics VND1NV04Obsolete | Integrated Circuits (ICs) | IC PWR DRIVER N-CHANNEL 1:1 DPAK |