S
STMicroelectronics
| Series | Category | # Parts | Status | Description |
|---|---|---|---|---|
| Part | Spec A | Spec B | Spec C | Spec D | Description |
|---|---|---|---|---|---|
| Series | Category | # Parts | Status | Description |
|---|---|---|---|---|
| Part | Spec A | Spec B | Spec C | Spec D | Description |
|---|---|---|---|---|---|
| Series | Category | # Parts | Status | Description |
|---|---|---|---|---|
| Linear | 1 | Obsolete | ||
TS48901W mono audio amplifier with standby active low | Audio | 1 | Active | The TS4890 (MiniSO8 & SO8) is an Audio Power Amplifier capable of delivering 1W of continuous RMS. ouput power into 8load @ 5V.
This Audio Amplifier is exhibiting 0.1% distortion level (THD) from a 5V supply for a Pout = 250mW RMS. An external standby mode control reduces the supply current to less than 10nA. An internal thermal shutdown protection is also provided.
The TS4890 have been designed for high quality audio applications such as mobile phones and to minimize the number of external components.
The unity-gain stable amplifier can be configured by external gain setting resistors. |
| Amplifiers | 1 | Obsolete | ||
| Amplifiers | 2 | Obsolete | ||
TS4962M3 W filter-free class D audio power amplifier | Audio Amplifiers | 1 | Active | The TS4962M is a differential Class-D BTL power amplifier. It is able to drive up to 2.3 W into a 4 Ω load and 1.4 W into a 8 Ω load at 5 V. It achieves outstanding efficiency (88 % typ.) compared to classical Class-AB audio amps.
The gain of the device can be controlled via two external gain-setting resistors. Pop and click reduction circuitry provides low on/off switch noise while allowing the device to start within 5 ms. A standby function (active low) allows the reduction of current consumption to 10 nA typ. |
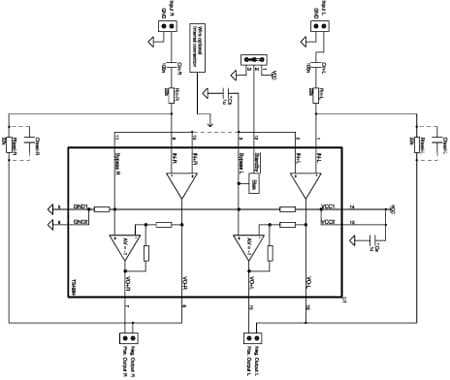
TS49842 x 1W stereo audio power amplifier with active low standby mode | Amplifiers | 1 | Active | The TS4984 has been designed for top of the class stereo audio applications. Thanks to its compact and power dissipation efficient QFN package, it suits various applications.
With a BTL configuration, this Audio Power Amplifier is capable of delivering 1W per channel of continuous RMS output power into an 8Ω load @ 5V.
An externally controlled standby mode control reduces the supply current to less than 10nA per channel. The device also features an internal thermal shutdown protection.
The gain of each channel can be configured by external gain setting resistors. |
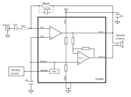
TS49901.2 W audio power amplifier with active low standby mode | Amplifiers | 1 | Active | The TS4990 is designed for demanding audio applications such as mobile phones to reduce the number of external components.
This audio power amplifier is capable of delivering 1.2 W of continuous RMS output power into an 8 Ω load at 5 V.
An externally controlled standby mode reduces the supply current to less than 10 nA. It also includes an internal thermal shutdown protection.
The unity-gain stable amplifier can be configured by external gain setting resistors. |
TS49941 W differential input/output audio power amplifier with selectable standby | Linear | 1 | Obsolete | The TS4994 is an audio power amplifier capable of delivering 1W of continuous RMS output power into an 8Ω load @ 5V. Due to its differential inputs, it exhibits outstanding noise immunity.
An external standby mode control reduces the supply current to less than 10nA. An STBY MODE pin allows the standby to be active HIGH or LOW (except in the MiniSO-8 version). An internal thermal shutdown protection is also provided, making the device capable of sustaining short-circuits.
The device is equipped with common mode feedback circuitry allowing outputs to be always biased at VCC/2 regardless of the input common mode voltage.
The TS4994 is designed for high quality audio applications such as mobile phones and requires few external components. |
| Linear | 1 | Obsolete | ||
| Linear | 4 | Active | ||
| Part | Category | Description |
|---|---|---|
STMicroelectronics EMIF09-SD01F3Obsolete | Filters | FILTER RC(PI) 40 OHM/20PF SMD |
STMicroelectronics | Integrated Circuits (ICs) | STM32 DYNAMIC EFFICIENCY MCU WITH BAM, HIGH-PERFORMANCE AND DSP WITH FPU, ARM CORTEX-M4 MCU WITH 1 MBYTE OF FLASH MEMORY, 100 MHZ CPU, ART ACCELERATOR, DFSDM |
STMicroelectronics | Integrated Circuits (ICs) | 32-BIT POWER ARCHITECTURE MCU FOR AUTOMOTIVE BODY AND GATEWAY APPLICATIONS |
STMicroelectronics | Integrated Circuits (ICs) | MCU 32-BIT E200Z0H RISC 128KB FLASH 3.3V/5V AUTOMOTIVE AEC-Q100 64-PIN LQFP T/R |
STMicroelectronics | Development Boards Kits Programmers | DEMONSTRATION BOARD FOR SINGLE CHANNEL OP-AMP IN SO8 PACKAGE |
STMicroelectronics LDLN025J30RLTB | Integrated Circuits (ICs) | IC REG LINEAR 3V 250MA 4FLIPCHIP |
STMicroelectronics ST25RU3993-EVALObsolete | Development Boards Kits Programmers | ST25RU3993 READER IC EVALUATION BOARD |
STMicroelectronics | Integrated Circuits (ICs) | ARM-BASED 32-BIT MCU+FPU, 84MHZ, 128KB FLASH, 49-PIN WLCSP, -40 TO 85°C T/R |
STMicroelectronics STP12NM60NObsolete | Discrete Semiconductor Products | MOSFET N-CH 600V 10A TO220AB |
STMicroelectronics VND1NV04Obsolete | Integrated Circuits (ICs) | IC PWR DRIVER N-CHANNEL 1:1 DPAK |