R
Renesas Electronics Corporation
| Series | Category | # Parts | Status | Description |
|---|---|---|---|---|
| Part | Spec A | Spec B | Spec C | Spec D | Description |
|---|---|---|---|---|---|
| Series | Category | # Parts | Status | Description |
|---|---|---|---|---|
| Part | Spec A | Spec B | Spec C | Spec D | Description |
|---|---|---|---|---|---|
| Series | Category | # Parts | Status | Description |
|---|---|---|---|---|
| Power Management (PMIC) | 1 | Active | ||
ZSPM1363True Digital PWM Controller (Dual-Phase, Single-Rail) | Voltage Regulators - DC DC Switching Regulators | 1 | Obsolete | The ZSPM1363 is a configurable true-digital dualphase PWM controller for high-current, non-isolated DC/DC supplies. It operates as a synchronous stepdown converter in a single-rail and dual-phase configuration. The ZSPM1363 integrates a digital control loop, optimized for maximum flexibility and stability, as well as load step and steady-state performance. In addition, a rich set of protection and monitoring functions is provided. On-chip, non-volatile memory (NVM) and an I2C interface facilitate configuration. The PC-based Pink Power Designer™ graphical user interface (GUI) provides a user-friendly and easy-to-use interface to the device for communication and configuration. It can guide the user through the design of the digital compensator and offers intuitive configuration methods for additional features, including protection and sequencing. |
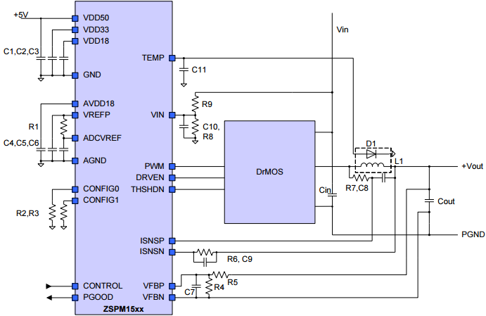
ZSPM1507True-Digital PWM Controller (Single-Phase, Single-Rail) | Integrated Circuits (ICs) | 1 | Active | ZSPM15xx family ICs are controllers designed for high-current, non-isolated DC/DC step-down point of load (POL) converters. For ease of use, the ZSPM15xx is factory pre-configured for industry standard output voltages and currents enabling fast time-to-market. The ZSPM1507 provides a fixed output voltage of 2.50V with a load current range up to 20A using the recommended inductor value of 1000nH.The ZSPM15xx has a digital control loop that is optimized for maximum stability as well as load step and steady-state performance. ZSPM15xx family ICs have a rich set of integrated fault protection features including over-voltage/under-voltage, output over-current, and over-temperature protections. To provide flexibility for the end-customer, the over-current protection threshold and the control loop compensation are selectable by the end-customer to match a number of selected power stages. ZSPM15xx family ICs have been optimized for maximum efficiency when used with IDT's DrMOS devices. Reference designs and application instructions enable a high performance turnkey solution without extensive engineering development. |
ZSPM1511True-Digital PWM Controller (Single-Phase, Single-Rail) | Power Management (PMIC) | 1 | Active | ZSPM15xx family ICs are controllers designed for high-current, non-isolated DC/DC step-down point of load (POL) converters. For ease of use, the ZSPM15xx is factory pre-configured for industry standard output voltages and currents enabling fast time-to-market. The ZSPM1511 provides a fixed output voltage of 0.85V with a load current range up to 15A using the recommended inductor value of 680nH.The ZSPM15xx has a digital control loop that is optimized for maximum stability as well as load step and steady-state performance. ZSPM15xx family ICs have a rich set of integrated fault protection features including over-voltage/under-voltage, output over-current, and over-temperature protections. To provide flexibility for the end-customer, the over-current protection threshold and the control loop compensation are selectable by the end-customer to match a number of selected power stages. ZSPM15xx family ICs have been optimized for maximum efficiency when used with IDT's DrMOS devices. Reference designs and application instructions enable a high performance turnkey solution without extensive engineering development. |
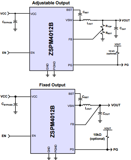
ZSPM4012BHigh Efficiency 2A Synchronous Buck Converter | Voltage Regulators - DC DC Switching Regulators | 1 | Active | The ZSPM4012B is a DC/DC synchronous switching regulator with fully integrated power switches, internal compensation, and full fault protection. The 1MHz switching frequency enables using small filter components, resulting in reduced board space and reduced bill-of-materials costs. The ZSPM4012B utilizes current mode feedback in normal regulation PWM mode. When the regulator is disabled (EN is low), the device draws less than 10 |
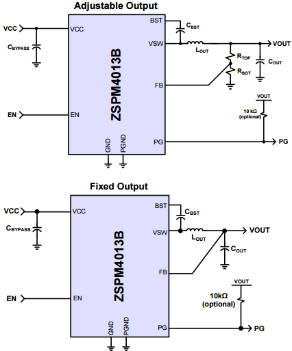
ZSPM4013BHigh Efficiency 3A Synchronous Buck Converter | Voltage Regulators - DC DC Switching Regulators | 1 | Active | The ZSPM4013B is a DC/DC synchronous switching regulator with fully integrated power switches, internal compensation, and full fault protection. The 1MHz switching frequency enables using small filter components, resulting in reduced board space and reduced bill-of-materials costs. The ZSPM4013B utilizes current mode feedback in normal regulation PWM mode. When the regulator is disabled (EN is low), the device draws less than 10 |
| Voltage Regulators - Linear, Low Drop Out (LDO) Regulators | 1 | Active | ||
| Integrated Circuits (ICs) | 1 | Active | ||
| Discrete Semiconductor Products | 1 | Obsolete | ||
ZSSC3015Resistive Sensor Signal Conditioner with Diagnostics- AEC Q 100 qualified | Interface | 1 | Active | The ZSSC3015 RBicdLite-Auto™ sensor signal conditioner IC is adjustable to nearly all piezoresistive bridge sensors. Measured and corrected bridge values are provided at the Sig™ pin, which can be configured as an analog voltage output or as a one-wire serial digital output. The ZACwire™ digital one-wire interface (OWI) can be used for a simple PC-controlled calibration procedure to program a set of calibration coefficients into an on-chip EEPROM. The calibrated ZSSC3015 and a specific sensor are mated digitally: fast, precise, and without the cost overhead associated with trimming by external devices or laser. Integrated diagnostics functions make the ZSSC3015 particularly well-suited for automotive applications. |
| Part | Category | Description |
|---|---|---|
Renesas Electronics Corporation | Integrated Circuits (ICs) | RV1S9356ACCSP-120V#KC0 |
Renesas Electronics Corporation | Crystals Oscillators Resonators | XTAL OSC VCXO 44.7360MHZ HCMOS |
Renesas Electronics Corporation R7F7015693AFD#KA2Obsolete | Integrated Circuits (ICs) | IC MCU |
Renesas Electronics Corporation NE677M04-AObsolete | Discrete Semiconductor Products | RF TRANS NPN 6V 15GHZ SOT343F |
Renesas Electronics Corporation IDT71V416L10YIObsolete | Integrated Circuits (ICs) | IC SRAM 4MBIT PARALLEL 44SOJ |
Renesas Electronics Corporation IDT71V424YS10PHObsolete | Integrated Circuits (ICs) | IC SRAM 4MBIT PARALLEL 44TSOP II |
Renesas Electronics Corporation | Integrated Circuits (ICs) | IC MCU 32BIT 1.5MB FLASH 64TFBGA |
Renesas Electronics Corporation UPG2214TB-AObsolete | RF and Wireless | IC RF SWITCH SPDT 3GHZ 6-SMINI |
Renesas Electronics Corporation R5F212J1SNSP#U0Obsolete | Integrated Circuits (ICs) | IC MCU 16BIT 4KB FLASH 20LSSOP |
Renesas Electronics Corporation | Integrated Circuits (ICs) | MCU RA6 ARM CM33 200MHZ 512K/256 |