R
Renesas Electronics Corporation
| Series | Category | # Parts | Status | Description |
|---|---|---|---|---|
| Part | Spec A | Spec B | Spec C | Spec D | Description |
|---|---|---|---|---|---|
| Series | Category | # Parts | Status | Description |
|---|---|---|---|---|
| Part | Spec A | Spec B | Spec C | Spec D | Description |
|---|---|---|---|---|---|
| Series | Category | # Parts | Status | Description |
|---|---|---|---|---|
| PMIC | 2 | Active | ||
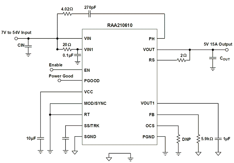
RAA21061015A, 54V Single-Channel DC/DC Step-Down Power Module | DC DC Converters | 2 | Obsolete | The RAA210610 power module is a single-channel, synchronous step-down, non-isolated complete power supply, capable of delivering up to 15A of continuous current. Operating from a single 7V to 54V wide input power rail and integrating the controller, power inductor, and MOSFETs, the RAA210610 requires only a few external components to operate and is optimized for space constrained applications. The RAA210610 offers an adjustable output voltage range of 0. 6V to 42V with better than 1. 5% accuracy over line, load, and temperature. It achieves up to 97. 6% efficiency and provides fast transient response and excellent loop stability. The operating frequency can also be synchronized with an external clock signal. The RAA210610 implements a selectable Pulse Skipping Mode (PSM) with Diode Emulation Mode (DEM) to improve light-load efficiency for battery related applications. A programmable soft-start reduces the inrush current from the input supply while a dedicated enable pin and power-good flag allow for easy system power rails sequencing with voltage tracking capability. Input Undervoltage Lockout (UVLO), over-temperature, programmable overcurrent, output overvoltage, and output pre-bias start-up protections ensure safe operations under abnormal operating conditions. The RAA210610 is available in a compact RoHS compliant thermally-enhanced 19mmx13mmx5. 3mm HDA package. |
RAA210825Pin-Configurable 25A DC/DC Power Module with PMBus Interface | Power Supplies - Board Mount | 1 | Obsolete | The RAA210825 is a pin-strap configurable 25A step-down PMBus-compliant DC/DC power supply module that integrates a digital PWM controller, synchronous MOSFETs, power inductor, and passive components. Only input and output capacitors are needed to finish the design. Because of its thermally-enhanced HDA packaging technology, the module can deliver up to 25A of continuous output current without the need for airflow or additional heat sinking. The RAA210825 simplifies configuration and control of Renesas digital power technology while offering an upgrade path to full PMBus configuration through the pin-compatible ISL8277M. The RAA210825 uses ChargeModeTMcontrol architecture, which responds to a transient load within a single switching cycle. The RAA210825 comes with a preprogrammed configuration for operating in a pin-strap mode. Output voltage, switching frequency, input UVLO, soft-start/stop delay and ramp times, and the device SMBus address can be programmed with external pin-strap resistors. A standard PMBus interface addresses fault management, in addition to real-time full telemetry and point-of-load monitoring. The RAA210825 is available in a 41 Ld compact 17mm x 19mm HDA module with very low profile height of 3. 6mm, suitable for automated assembly by standard surface mount equipment. The RAA210825 is RoHS compliant by exemption. |
RAA210833Pin-Configurable 33A DC/DC Power Module with PMBus Interface | DC DC Converters | 1 | Obsolete | The RAA210833 is a pin-strap-configurable 33A step-down PMBus-compliant DC/DC power supply module that integrates a digital PWM controller, synchronous MOSFETs, power inductor, and passive components. Only input and output capacitors are needed to finish the design. Because of its thermally enhanced HDA packaging technology, the module can deliver up to 33A of continuous output current without the need for airflow or additional heat sinking. The RAA210833 simplifies configuration and control of Renesas digital power technology while offering an upgrade path to full PMBus configuration through the pin-compatible ISL8278M. The RAA210833 uses ChargeMode™ control architecture, which responds to a transient load within a single switching cycle. The RAA210833 comes with a preprogrammed configuration for operating in a pin-strap mode. Output voltage, switching frequency, input UVLO, soft-start/stop delay and ramp times, and the device SMBus address can be programmed with external pin-strap resistors. A standard PMBus interface addresses fault management, as well as real-time full telemetry and point-of-load monitoring. The RAA210833 is available in a 41 Ld compact 17mm x 19mm HDA module with a very low profile height of 3. 6mm, suitable for automated assembly by standard surface mount equipment. The RAA210833 is RoHS compliant by exemption. |
RAA210850Pin-Configurable 50A DC/DC Power Module with PMBus Interface | DC DC Converters | 1 | Obsolete | The RAA210850 is a pin-strap configurable 50A step-down PMBus-compliant DC/DC power supply module that integrates a digital PWM controller, synchronous MOSFETs, power inductor, and passive components. Only input and output capacitors are needed to finish the design. Because of its thermally enhanced HDA packaging technology, the module can deliver up to 50A of continuous output current without the need for airflow or additional heat sinking. The RAA210850 simplifies configuration and control of Renesas digital power technology while offering an upgrade path to full PMBus configuration through the pin-compatible ISL8272M. The RAA210850 operates with the ChargeMode™ control architecture, which responds to a transient load within a single switching cycle. The RAA210850 can be easily programmed with pin-strap resistors to set the output voltage, switching frequency, input UVLO, soft-start/stop, and device addresses. PMBus can be used to monitor voltages, currents, temperatures, and fault status. The RAA210850 is supported by PowerNavigator™ software, a Graphical User Interface (GUI), that can configure modules for desired solutions. The RAA210850 is available in a low profile, compact, (18mmx23mmx7. 5mm) fully encapsulated, thermally enhanced HDA package, suitable for automated assembly by standard surface mount equipment. |
RAA210870Pin-Configurable 70A DC/DC Power Module with PMBus Interface | DC DC Converters | 1 | Obsolete | The RAA210870 is a pin-strap configurable 70A step-down PMBus-compliant DC/DC power supply module that integrates a digital PWM controller, synchronous MOSFETs, power inductor, and passive components. Only input and output capacitors are needed to finish the design. Because of its thermally enhanced HDA packaging technology, the module can deliver up to 70A of continuous output current without the need for airflow or additional heat sinking. The RAA210870 simplifies configuration and control of Renesas digital power technology while offering an upgrade path to full PMBus configuration through the pin-compatible ISL8273M. Operating over an input voltage range of 4. 5V to 14V, the RAA210870 offers adjustable output voltages down to 0. 6V and achieves up to 93% conversion efficiencies. A unique ChargeMode™ control architecture provides a single clock cycle response to an output load step and can support switching frequencies up to 1MHz. The power module integrates all power and most passive components and requires only a few external components to operate. A set of external resistors allows the user to easily configure the device for standard operation. A standard PMBus interface addresses fault management, as well as real-time full telemetry and point-of-load monitoring. A fully customizable voltage, current, and temperature protection scheme ensures safe operation for the RAA210870 under abnormal operating conditions. The device is also supported by the PowerNavigator™ software, a full digital power train development environment. The RAA210870 is available in a low profile compact 18mm x 23mm x 7. 5mm fully encapsulated thermally enhanced HDA package. |
| Power Supplies - Board Mount | 2 | Obsolete | ||
| Evaluation Boards | 2 | Active | ||
| Voltage Regulators - DC DC Switching Regulators | 1 | Active | ||
| Evaluation Boards | 1 | Active | ||
| Part | Category | Description |
|---|---|---|
Renesas Electronics Corporation | Integrated Circuits (ICs) | RV1S9356ACCSP-120V#KC0 |
Renesas Electronics Corporation | Crystals Oscillators Resonators | XTAL OSC VCXO 44.7360MHZ HCMOS |
Renesas Electronics Corporation R7F7015693AFD#KA2Obsolete | Integrated Circuits (ICs) | IC MCU |
Renesas Electronics Corporation NE677M04-AObsolete | Discrete Semiconductor Products | RF TRANS NPN 6V 15GHZ SOT343F |
Renesas Electronics Corporation IDT71V416L10YIObsolete | Integrated Circuits (ICs) | IC SRAM 4MBIT PARALLEL 44SOJ |
Renesas Electronics Corporation IDT71V424YS10PHObsolete | Integrated Circuits (ICs) | IC SRAM 4MBIT PARALLEL 44TSOP II |
Renesas Electronics Corporation | Integrated Circuits (ICs) | IC MCU 32BIT 1.5MB FLASH 64TFBGA |
Renesas Electronics Corporation UPG2214TB-AObsolete | RF and Wireless | IC RF SWITCH SPDT 3GHZ 6-SMINI |
Renesas Electronics Corporation R5F212J1SNSP#U0Obsolete | Integrated Circuits (ICs) | IC MCU 16BIT 4KB FLASH 20LSSOP |
Renesas Electronics Corporation | Integrated Circuits (ICs) | MCU RA6 ARM CM33 200MHZ 512K/256 |