| Clock/Timing | 1 | Active | The MPC9239 is a 3.3 V compatible, PLL based clock synthesizer targeted for high performance clock generation in mid-range to high-performance telecom, networking, and computing applications. With output frequencies from 3.125 MHz to 900 MHz and the support of differential LVPECL output signals the device meets the needs of the most demanding clock applications. Features |
| Clock/Timing | 1 | Obsolete | The MPC9315 is a 2.5 V and 3.3 V compatible, PLL based clock generator designed for low-skew clock distribution in low-voltage mid-range to high-performance telecom, networking and computing applications. The MPC9315 offers 8 low-skew outputs and 2 selectable inputs for clock redundancy. The outputs are configurable and support 1:1, 2:1, 4:1, 1:2 and 1:4 output to input frequency ratios. In addition, a selectable output 180° phase control supports advanced clocking schemes with inverted clock signals. The MPC9315 is specified for the extended temperature range of -40 to +85°C. |
MPC93301:6 LVCMOS PLL Clock Generator | Clock/Timing | 1 | Obsolete | The MPC9330 is a 3.3 V compatible, 1:6 PLL based clock generator targeted for high performance low-skew clock distribution in mid-range to high-performance telecomm, networking and computing applications. With output frequencies up to 120 MHz and output skews less than 150 ps, the device meets the needs of the most demanding clock applications. The MPC9330 is specified for the temperature range of 0°C to +70°C. |
MPC93311:6 LVCMOS PLL Clock Generator | Clock Generators, PLLs, Frequency Synthesizers | 1 | Obsolete | The MPC9331 is a 3.3 V compatible, 1:6 PLL based clock generator targeted for high performance low-skew clock distribution in mid-range to high-performance telecom, networking, and computing applications. With output frequencies up to 240 MHz and output skews less than 150 ps, the device meets the needs of most the demanding clock applications. The MPC9331 is specified for the temperature range of 0°C to +70°C. |
| Clock Generators, PLLs, Frequency Synthesizers | 1 | Obsolete | The MPC9350 is a 2.5 V and 3.3 V compatible, PLL-based clock generator targeted for high performance clock distribution systems. With output frequencies of up to 200 MHz and maximum output skews of 150 ps, the MPC9350 is ideal for the most demanding clock tree designs. The device offers 9 low skew clock outputs, with each one configurable to support the clocking needs of the various high-performance microprocessors, including the PowerQUICC II integrated communication microprocessor. The extended temperature range of the MPC9350 supports telecommunication and networking requirements. The device employs a fully differential PLL design to minimize cycle-to-cycle and long-term jitter. |
| Clock Generators, PLLs, Frequency Synthesizers | 1 | Obsolete | The MPC93H51 is a 3.3 V compatible, PLL based clock generator targeted for high performance clock distribution systems. With output frequencies of up to 240 MHz and a maximum output skew of 150 ps the MPC93H51 is an ideal solution for the most demanding clock tree designs. The device offers 9 low skew clock outputs. Each is configurable to support the clocking needs of the various high-performance microprocessors including the PowerQuicc II integrated communication microprocessor. The devices employs a fully differential PLL design to minimize cycle-to-cycle and long-term jitter. |
| Integrated Circuits (ICs) | 1 | Obsolete | |
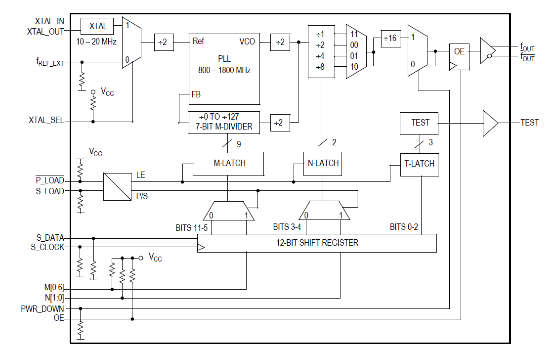
| Clock Generators, PLLs, Frequency Synthesizers | 1 | Obsolete | The MPC93R52 is a 3.3 V compatible, 1:11 PLL based clock generator targeted for high performance clock tree applications. With output frequencies up to 240 MHz and output skews lower than 200 ps, the device meets the needs of most demanding clock applications. |
MPC940LLow Voltage 1:18 Clock Distribution Chip | Application Specific Clock/Timing | 1 | Obsolete | The MPC940L is a 1:18 low voltage clock distribution chip with 2.5 V or 3.3 V LVCMOS output capabilities. The device features the capability to select either a differential LVPECL or an LVCMOS compatible input. The 18 outputs are 2.5 V or 3.3 V LVCMOS compatible and feature the drive strength to drive 50 ? series or parallel terminated transmission lines. With output-to-output skews of 150 ps, the MPC940L is ideal as a clock distribution chip for the most demanding of synchronous systems. The 2.5 V outputs also make the device ideal for supplying clocks for a high performance microprocessor based design. For a similar device at a lower price/performance point, the reader is referred to the MPC9109. |
MPC94463.3V And 2.5V,LVCMOS Clock Fanout Buffer | Integrated Circuits (ICs) | 2 | Obsolete | The MPC9446 is a 2.5 V and 3.3 V compatible 1:10 clock distribution buffer designed for low-voltage mid-range to high-performance telecom, networking and computing applications. Both 3.3 V, 2.5 V and dual supply voltages are supported for mixed-voltage applications. The MPC9446 offers 10 low-skew outputs and 2 selectable inputs for clock redundancy. The outputs are configurable and support 1:1 and 1:2 output to input frequency ratios. The MPC9446 is specified for the extended temperature range of –40°C to 85°C. |