R
Renesas Electronics Corporation
| Series | Category | # Parts | Status | Description |
|---|---|---|---|---|
| Part | Spec A | Spec B | Spec C | Spec D | Description |
|---|---|---|---|---|---|
| Series | Category | # Parts | Status | Description |
|---|---|---|---|---|
| Part | Spec A | Spec B | Spec C | Spec D | Description |
|---|---|---|---|---|---|
| Part | Category | Description |
|---|---|---|
Renesas Electronics Corporation | Integrated Circuits (ICs) | IC MCU 32BIT 1MB FLASH 48LFQFP |
Renesas Electronics Corporation | Integrated Circuits (ICs) | 16-BIT GENERAL MCU RL78/G23 96K |
Renesas Electronics Corporation | Isolators | OPTOISOLATOR 5KV TRANS 4SMD |
Renesas Electronics Corporation | Integrated Circuits (ICs) | IC REG PQFN |
Renesas Electronics Corporation X1228S14-2.7Obsolete | Integrated Circuits (ICs) | IC RTC CLK/CALENDAR I2C 14SOIC |
Renesas Electronics Corporation | Integrated Circuits (ICs) | 32-BIT MICROCONTROLLER OPTIMIZED FOR DUAL-MOTOR AND PFC CONTROL |
Renesas Electronics Corporation R5F104FJAFP#V0Obsolete | Integrated Circuits (ICs) | LOW POWER, HIGH FUNCTION, GENERAL PURPOSE MICROCONTROLLERS FOR MOTOR CONTROL, INDUSTRIAL AND METERING APPLICATIONS |
Renesas Electronics Corporation MK1493-03BGILFTRObsolete | Integrated Circuits (ICs) | IC CLOCK GENERATOR 48TSSOP |
Renesas Electronics Corporation | Development Boards Kits Programmers | E10A-USB SH4AL-DSP LICENSE TOOL |
Renesas Electronics Corporation | Integrated Circuits (ICs) | 32BIT MCU R32C/100X |
| Series | Category | # Parts | Status | Description |
|---|---|---|---|---|
ISL84514Low-Voltage, Single Supply, SPST, Analog Switches | Integrated Circuits (ICs) | 4 | Obsolete | The Intersil ISL84514 and ISL84515 devices are precision, analog switches designed to operate from a single +2. 4V to +12V supply. Targeted applications include battery powered equipment that benefit from the devices’ low power consumption (5µW), and low leakage currents (1nA). Low rONand fast switching speeds over a wide operating supply range make these switches ideal for use in industrial equipment, portable instruments, and as input signal multiplexers for new generation, low supply voltage data converters. Some of the smallest packages available alleviate board space limitations, and make Intersil’s newest line of low-voltage switches an ideal solution for space constrained products. The ISL8451x are single-pole/single-throw (SPST) switches, with the ISL84514 being normally open (NO), and the ISL84515 being normally closed (NC). Table 1 summarizes the performance of this family. For higher performance, pin compatible versions, see the ISL43110, ISL43111 datasheet. For ±5V supply versions, see the ISL84516, ISL84517 datasheet. |
ISL84515Low-Voltage, Single Supply, SPST, Analog Switches | Integrated Circuits (ICs) | 2 | Obsolete | The Intersil ISL84514 and ISL84515 devices are precision, analog switches designed to operate from a single +2. 4V to +12V supply. Targeted applications include battery powered equipment that benefit from the devices’ low power consumption (5µW), and low leakage currents (1nA). Low rONand fast switching speeds over a wide operating supply range make these switches ideal for use in industrial equipment, portable instruments, and as input signal multiplexers for new generation, low supply voltage data converters. Some of the smallest packages available alleviate board space limitations, and make Intersil’s newest line of low-voltage switches an ideal solution for space constrained products. The ISL8451x are single-pole/single-throw (SPST) switches, with the ISL84514 being normally open (NO), and the ISL84515 being normally closed (NC). Table 1 summarizes the performance of this family. For higher performance, pin compatible versions, see the ISL43110, ISL43111 datasheet. For ±5V supply versions, see the ISL84516, ISL84517 datasheet. |
ISL84516Low-Voltage, Dual Supply, SPST, Analog Switches | Integrated Circuits (ICs) | 3 | Active | The ISL84516 and ISL84517 devices are precision, analog switches designed to operate from ±1. 5V to ±6V supplies. Targeted applications include battery powered equipment that benefit from the devices' low power consumption (350mW), low leakage currents, and fast switching speeds. Additionally, excellent RONflatness maintains signal fidelity over the whole input range, while micro packaging alleviates board space limitations. The ISL8451X are single-pole/single-throw (SPST) switches, with the ISL84516 being normally open (NO), and the ISL84517 being normally closed (NC). |
ISL84517Low-Voltage, Dual Supply, SPST, Analog Switches | Integrated Circuits (ICs) | 3 | Obsolete | The ISL84516 and ISL84517 devices are precision, analog switches designed to operate from ±1. 5V to ±6V supplies. Targeted applications include battery powered equipment that benefit from the devices' low power consumption (350mW), low leakage currents, and fast switching speeds. Additionally, excellent RONflatness maintains signal fidelity over the whole input range, while micro packaging alleviates board space limitations. The ISL8451X are single-pole/single-throw (SPST) switches, with the ISL84516 being normally open (NO), and the ISL84517 being normally closed (NC). |
ISL84521Low-Voltage, Single and Dual Supply, Quad SPST, Analog Switches | Analog Switches, Multiplexers, Demultiplexers | 4 | Obsolete | The Intersil ISL84521, ISL84523, ISL84523 devices are CMOS, precision, quad analog switches designed to operate from a single +2V to +12V supply or from a ±2V to ±6V supply. Targeted applications include battery powered equipment that benefit from the devices' low power consumption (1µW), low leakage currents (1nA max), and fast switching speeds (tON = 45ns, tOFF = 15ns). A12Ω maximum RON flatness ensures signal fidelity, while channel-to-channel mismatch is guaranteed to be less than 4Ω. The ISL84521, ISL84522, ISL84523 are quad single-pole/ single-throw (SPST) devices. The ISL84521 has four normally closed (NC) switches; the ISL84522 has four normally open (NO) switches; the ISL84523 has two NO and two NC switches and can be used as a dual SPDT, or a dual 2:1 multiplexer. |
ISL84522Low-Voltage, Single and Dual Supply, Quad SPST, Analog Switches | Integrated Circuits (ICs) | 3 | Obsolete | The Intersil ISL84521, ISL84523, ISL84523 devices are CMOS, precision, quad analog switches designed to operate from a single +2V to +12V supply or from a ±2V to ±6V supply. Targeted applications include battery powered equipment that benefit from the devices' low power consumption (1µW), low leakage currents (1nA max), and fast switching speeds (tON = 45ns, tOFF = 15ns). A12Ω maximum RON flatness ensures signal fidelity, while channel-to-channel mismatch is guaranteed to be less than 4Ω. The ISL84521, ISL84522, ISL84523 are quad single-pole/ single-throw (SPST) devices. The ISL84521 has four normally closed (NC) switches; the ISL84522 has four normally open (NO) switches; the ISL84523 has two NO and two NC switches and can be used as a dual SPDT, or a dual 2:1 multiplexer. |
ISL84523Low-Voltage, Single and Dual Supply, Quad SPST, Analog Switches | Interface | 5 | Obsolete | The Intersil ISL84521, ISL84523, ISL84523 devices are CMOS, precision, quad analog switches designed to operate from a single +2V to +12V supply or from a ±2V to ±6V supply. Targeted applications include battery powered equipment that benefit from the devices' low power consumption (1µW), low leakage currents (1nA max), and fast switching speeds (tON = 45ns, tOFF = 15ns). A12Ω maximum RON flatness ensures signal fidelity, while channel-to-channel mismatch is guaranteed to be less than 4Ω. The ISL84521, ISL84522, ISL84523 are quad single-pole/ single-throw (SPST) devices. The ISL84521 has four normally closed (NC) switches; the ISL84522 has four normally open (NO) switches; the ISL84523 has two NO and two NC switches and can be used as a dual SPDT, or a dual 2:1 multiplexer. |
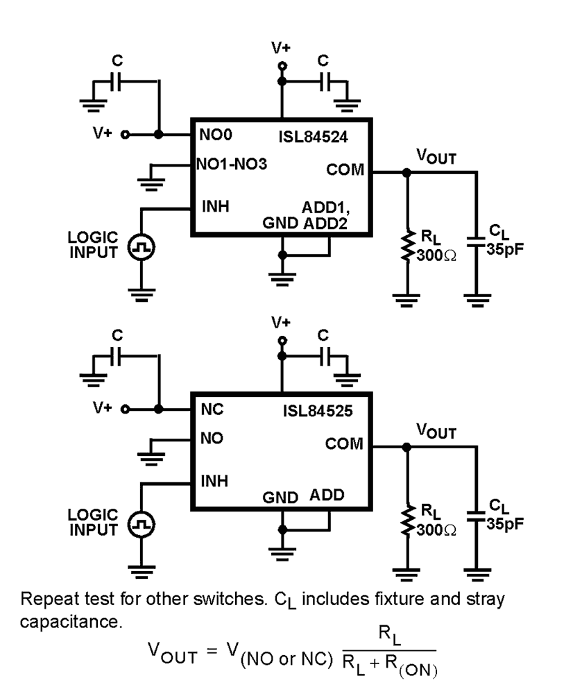
ISL84524Low-Voltage, Single Supply, 4 to 1 Multiplexer and DPDT Analog Switches | Integrated Circuits (ICs) | 1 | Obsolete | The Intersil ISL84524 and ISL84525 devices are precision, bidirectional, analog switches configured as a 4 channel multiplexer/demultiplexer (ISL84524) and a double pole/double throw (DPDT) switch (ISL84525) designed to operate from a single +2V to +12V supply. Both have an inhibit pin to simultaneously open all signal paths. ON resistance is 200Ω with a +5V supply and 500Ω with a +3V supply. Each switch can handle rail-to-rail analog signals. The off-leakage current is only 1nA at +25°C or 25nA at +85°C. All digital inputs have 0. 8V to 2. 4V logic thresholds, ensuring TTL/CMOS logic compatibility when using a single +5V supply. The ISL84524 is a 4 to 1 multiplexer device. The ISL84525 is a DPDT, which is perfect for use in 2-to-1 multiplexer applications. Table 1 summarizes the performance of this family. For higher performance, see the ISL43640 and ISL43410 data sheets. |
ISL84525Low-Voltage, Single Supply, 4 to 1 Multiplexer and DPDT Analog Switches | Interface | 2 | Obsolete | The Intersil ISL84524 and ISL84525 devices are precision, bidirectional, analog switches configured as a 4 channel multiplexer/demultiplexer (ISL84524) and a double pole/double throw (DPDT) switch (ISL84525) designed to operate from a single +2V to +12V supply. Both have an inhibit pin to simultaneously open all signal paths. ON resistance is 200Ω with a +5V supply and 500Ω with a +3V supply. Each switch can handle rail-to-rail analog signals. The off-leakage current is only 1nA at +25°C or 25nA at +85°C. All digital inputs have 0. 8V to 2. 4V logic thresholds, ensuring TTL/CMOS logic compatibility when using a single +5V supply. The ISL84524 is a 4 to 1 multiplexer device. The ISL84525 is a DPDT, which is perfect for use in 2-to-1 multiplexer applications. Table 1 summarizes the performance of this family. For higher performance, see the ISL43640 and ISL43410 data sheets. |
| Interface | 7 | Active | ||