R
Renesas Electronics Corporation
| Series | Category | # Parts | Status | Description |
|---|---|---|---|---|
| Part | Spec A | Spec B | Spec C | Spec D | Description |
|---|---|---|---|---|---|
| Series | Category | # Parts | Status | Description |
|---|---|---|---|---|
| Part | Spec A | Spec B | Spec C | Spec D | Description |
|---|---|---|---|---|---|
| Part | Category | Description |
|---|---|---|
Renesas Electronics Corporation | Integrated Circuits (ICs) | IC MCU 32BIT 1MB FLASH 48LFQFP |
Renesas Electronics Corporation | Integrated Circuits (ICs) | 16-BIT GENERAL MCU RL78/G23 96K |
Renesas Electronics Corporation | Isolators | OPTOISOLATOR 5KV TRANS 4SMD |
Renesas Electronics Corporation | Integrated Circuits (ICs) | IC REG PQFN |
Renesas Electronics Corporation X1228S14-2.7Obsolete | Integrated Circuits (ICs) | IC RTC CLK/CALENDAR I2C 14SOIC |
Renesas Electronics Corporation | Integrated Circuits (ICs) | 32-BIT MICROCONTROLLER OPTIMIZED FOR DUAL-MOTOR AND PFC CONTROL |
Renesas Electronics Corporation R5F104FJAFP#V0Obsolete | Integrated Circuits (ICs) | LOW POWER, HIGH FUNCTION, GENERAL PURPOSE MICROCONTROLLERS FOR MOTOR CONTROL, INDUSTRIAL AND METERING APPLICATIONS |
Renesas Electronics Corporation MK1493-03BGILFTRObsolete | Integrated Circuits (ICs) | IC CLOCK GENERATOR 48TSSOP |
Renesas Electronics Corporation | Development Boards Kits Programmers | E10A-USB SH4AL-DSP LICENSE TOOL |
Renesas Electronics Corporation | Integrated Circuits (ICs) | 32BIT MCU R32C/100X |
| Series | Category | # Parts | Status | Description |
|---|---|---|---|---|
ISL6534Dual PWM with Linear | Power Management (PMIC) | 1 | Obsolete | The ISL6534 is a versatile triple regulator that has two independent synchronous-rectified buck controllers with integrated 12V gate drivers (OUT1 and OUT2) and a linear controller (OUT3) to offer precision regulation of up to three voltage rails. An optional shunt regulator allows 12V only operation, when a 5V supply is not available. Each controller has independent soft-start and enable functions combined on a single pin. A capacitor from each SS/EN pin to ground sets the soft-start time, and pulling SS/EN below 1.0V disables the controller. The SS/EN pins can be controlled independently or they can be ganged together to provide complete control of start-up coordination. The PGOOD function indicates when all regulators have completed their soft-start and provides an indication of shortcircuit conditions on either switching regulator. There are two ways to control the switching frequency of the PWM regulators. The default switching frequency is 300kHz (FS_SYNC to ground). A resistor from FS_SYNC to ground increases the switching frequency (up to 1MHz). Connecting the gate signal from another PWM IC synchronizes the ISL6534 switchers to the frequency of the other controller. This allows independent regulators operating at a common frequency to avoid low-frequency beats. The gate drivers for DDR mode can be staggered by 90° in order to minimize cross-conduction. Switcher OUT1 has an internal reference for regulating any voltage down to 0.6V. OUT2 has current sinking capability and an external reference input allowing convenient connection to OUT1 through a resistor divider for DDRAM applications. The 3.3V reference pin provides the option for independent regulation of OUT2. The linear controller drives an external N-Channel MOSFET, making the ISL6534 one of the most versatile regulators available. |
ISL6535Synchronous Buck Pulse-Width Modulator (PWM) Controller | Voltage Regulators - DC DC Switching Controllers | 5 | Active | The ISL6535 is a high performance synchronous controller for demanding DC/DC converter applications. It provides overcurrent fault protection and is designed to safely start-up into prebiased output loads. The output voltage of the converter can be precisely regulated to as low as 0.597V, with a maximum tolerance of ±1% over the commercial temperature range, and ±1.5% over the industrial temperature range. The ISL6535 provides simple, single feedback loop, voltage mode control with fast transient response. It includes a triangle wave oscillator that is adjustable from below 50kHz to over 1.5MHz. Full (0% to 100%) PWM duty cycle support is provided. The error amplifier features a 15MHz gain bandwidth product and 6V/µs slew rate, which enables high converter bandwidth for fast transient performance. The ISL6535's overcurrent protection monitors the current by using the rDS(ON)of the upper MOSFET, which eliminates the need for a current sensing resistor. |
| Supervisors | 2 | Obsolete | ||
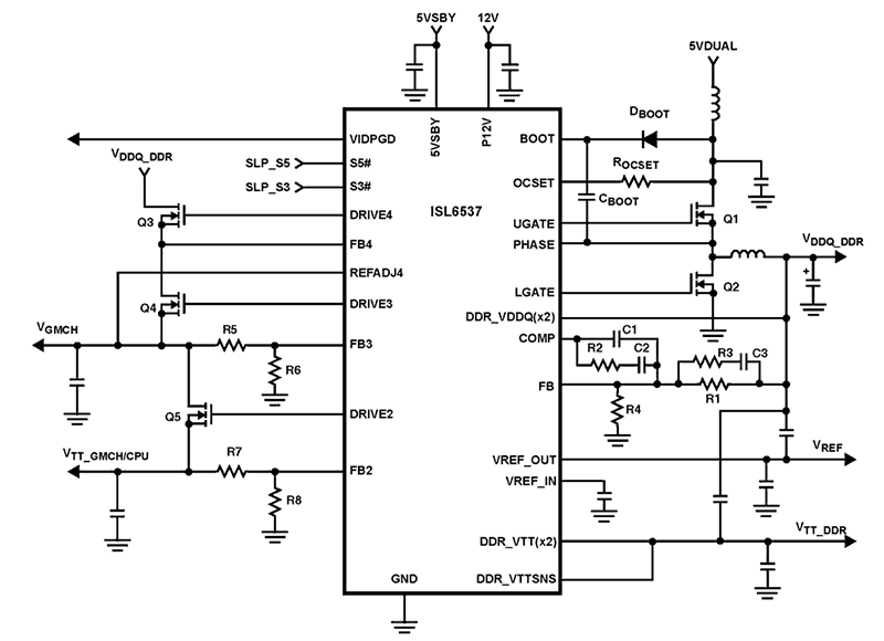
ISL6537ACPI Regulator/Controller for Dual Channel DDR Memory Systems | DC/DC & AC/DC (Off-Line) SMPS | 7 | Obsolete | The ISL6537 provides a complete ACPI compliant power solution for up to 4 DIMM dual channel DDR/DDR2 Memory systems. Included are both a synchronous buck controller to supply VDDQduring S0/S1 and S3 states. During S0/S1 state, a fully integrated sink-source regulator generates an accurate (VDDQ/2) high current VTTvoltage without the need for a negative supply. A buffered version of the VDDQ/2 reference is provided as VREF. Two LDO controllers are also integrated for the GMCH core voltage regulation and for the GMCH and CPU VTTtermination voltage regulation. The switching PWM controller drives two N-Channel MOSFETs in a synchronous-rectified buck converter topology. The synchronous buck converter uses voltage-mode control with fast transient response. The switching regulator provides a maximum static regulation tolerance of ±2% over line, load, and temperature ranges. The output is user-adjustable by means of external resistors down to 0. 8V. An integrated soft-start feature brings all outputs into regulation in a controlled manner when returning to S0/S1 state from any sleep state. During S0 the VIDPGD signal indicates that the GMCH and CPU VTTtermination voltage is within spec and operational. Each output is monitored for undervoltage events. The switching regulator also has overvoltage and overcurrent protection. Thermal shutdown is integrated. |
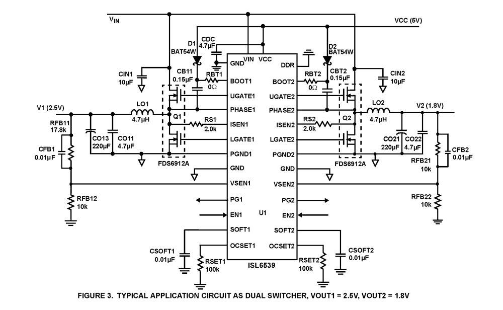
ISL6539Wide Input Range Dual PWM Controller with DDR Option | PMIC | 6 | Active | The ISL6539 dual PWM controller delivers high efficiency and tight regulation from two voltage regulating synchronous buck DC/DC converters. It was designed especially for DDR DRAM, SDRAM, graphic chipset applications, and system regulators in high performance applications. Voltage-feed-forward ramp modulation, current mode control, and internal feedback compensation provide fast response to input voltage and output load transients. Input current ripple is minimized by channel-to-channel PWM phase shift of 0°, 90° or 180° (determined by input voltage and status of the DDR pin). The ISL6539 can control two independent output voltages adjustable from 0.9V to 5.5V or, by activating the DDR pin, transform into a complete DDR memory power supply solution. In DDR mode, CH2 output voltage VTT tracks CH1 output voltage VDDQ. CH2 output can both source and sink current, an essential power supply feature for DDR memory. The reference voltage VREF required by DDR memory is generated as well. In dual power supply applications the ISL6539 monitors the output voltage of both CH1 and CH2. An independent PGOOD (power good) signal is asserted for each channel after the soft-start sequence has completed, and the output voltage is within PGOOD window. In DDR mode CH1 generates the only PGOOD signal. Built-in overvoltage protection prevents the output from going above 115% of the set point by holding the lower MOSFET on and the upper MOSFET off. When the output voltage decays below the overvoltage threshold, normal operation automatically resumes. Once the soft-start sequence has completed, undervoltage protection latches the offending channel off if the output drops below 75% of its set point value for the dual switcher. Adjustable overcurrent protection (OCP) monitors the voltage drop across the rDS(ON)of the lower MOSFET. If more precise current-sensing is required, an external current sense resistor may be used. |
ISL6540ASingle-Phase Buck PWM Controller with Integrated High Speed MOSFET Driver and Pre-Biased Load Capability | Integrated Circuits (ICs) | 2 | Active | The ISL6540A is an improved version of the ISL6540 single-phase voltage-mode PWM controller with input voltage feed-forward compensation to maintain a constant loop gain for optimal transient response, especially for applications with a wide input voltage range. Its integrated high speed synchronous rectified MOSFET drivers and other sophisticated features provide complete control and protection for a DC/DC converter with minimum external components, resulting in minimum cost and less engineering design efforts. The output voltage of the converter can be precisely regulated with an internal reference voltage of 0.591V, and has an improved system tolerance of ±0.68% over commercial temperature and line load variations. An external voltage can be used in place of the internal reference for voltage tracking/DDR applications. The ISL6540A has an internal linear regulator or external linear regulator drive options for applications with only a single supply rail. The internal oscillator is adjustable from 250kHz to 2MHz. The integrated voltage margining, programmable pre-biased soft-start, differential remote sensing amplifier, and programmable input voltage POR features enhance the ISL6540A value. |
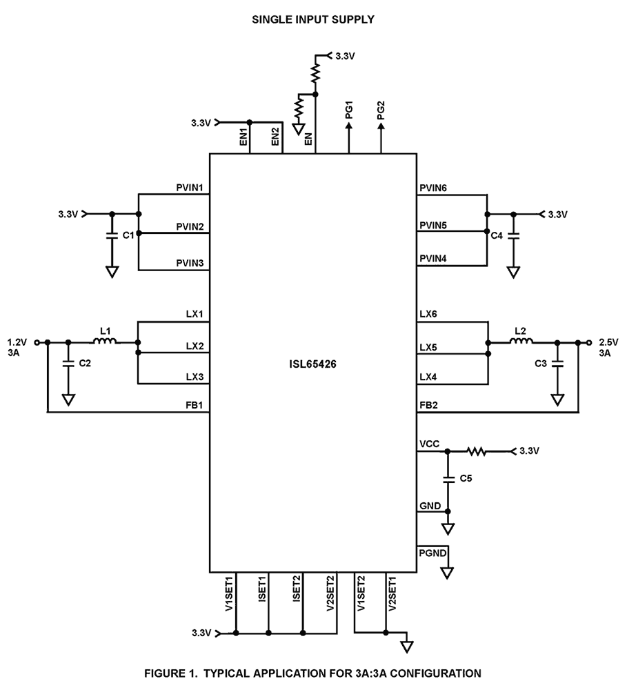
ISL654266A Dual Synchronous Buck Regulator with Integrated MOSFETs | Power Management (PMIC) | 4 | Active | The ISL65426 is a high efficiency dual output monolithic synchronous buck converter operating over an input voltage range of 3V to 5. 5V. This single chip power solution provides two output voltages, which are selectable or externally adjustable from 1V to 80% of the supply voltage while delivering up to 6A of total output current. The two PWMs are synchronized 180° out-of-phase, reducing the RMS input current and ripple voltage. The ISL65426 switches at a fixed frequency of 1MHz and utilizes current-mode control with integrated compensation to minimize the size and number of external components and provide excellent transient response. The internal synchronous power switches are optimized for good thermal performance and high efficiency. A unique power block architecture allows partitioning of six 1A blocks to support one of four configuration options. One master power block is associated with each synchronous converter channel. Four floating slave power blocks allow the user to assign them to either channel. Proper external configuration of the power blocks is verified internally prior to soft-start initialization. Independent enable inputs allow for synchronization or sequencing soft-start intervals of the two converter channels. A third enable input allows additional sequencing for multi-input bias supply designs. Individual power-good indicators (PG1, PG2) signal when output voltage is within the regulation window. The ISL65426 integrates protection for both synchronous buck regulator channels. The fault conditions include overcurrent, undervoltage, and IC thermal monitor. High integration contained in a thin Quad Flat No-lead (QFN) package makes the ISL65426 an ideal choice to power many of today's small form factor applications. A single chip solution for large scale digital ICs, like field programmable gate arrays (FPGA), requiring separate core and I/O voltages. |
ISL6545A5V or 12V Single Synchronous Buck Pulse-Width Modulation (PWM) Controller | DC DC Switching Controllers | 7 | Active | The ISL6545, ISL6545A makes simple work out of implementing a complete control and protection scheme for a DC/DC stepdown converter driving N-Channel MOSFETs in a synchronous buck topology. Since it can work with either 5V or 12V supplies, this one IC can be used in a wide variety of applications within a system. The ISL6545, ISL6545A (hereafter referred to as ISL6545x, except as needed) integrates the control, gate drivers, output adjustment, monitoring and protection functions into a single 8 Ld SOIC or 10 Ld DFN package. The ISL6545x provides single feedback loop, voltage-mode control with fast transient response. The output voltage can be precisely regulated to as low as 0. 6V, with a maximum tolerance of ±1. 0% over-temperature and line voltage variations. A selectable fixed frequency oscillator (ISL6545 for 300kHz; ISL6545A for 600kHz) reduces design complexity, while balancing typical application cost and efficiency. The error amplifier features a 20MHz gain-bandwidth product and 9V/µs slew rate which enables high converter bandwidth for fast transient performance. The resulting PWM duty cycles range from 0% to 100%. Protection from overcurrent conditions is provided by monitoring the rDS(ON)of the lower MOSFET to inhibit PWM operation appropriately. This approach simplifies the implementation and improves efficiency by eliminating the need for a current sense resistor. |
| PMIC | 2 | Obsolete | ||
ISL6548AACPI Regulator/Controller for Dual Channel DDR Memory Systems | Development Boards, Kits, Programmers | 3 | Obsolete | The ISL6548A provides a complete ACPI compliant power solution for up to 4 DIMM dual channel DDR/DDR2 Memory systems. Included are both a synchronous buck controller to supply VDDQduring S0/S1 and S3 states. During S0/S1 state, a fully integrated sink-source regulator generates an accurate (VDDQ/2) high current VTTvoltage without the need for a negative supply. A second PWM controller, which requires external MOSFET drivers, is available for regulation of the GMCH Core voltage. A sink/source LDO controller is also integrated for the CPU/GMCH VTTtermination voltage regulation. Another LDO is available for the ICH7 voltage. The switching PWM controller drives two N-Channel MOSFETs in a synchronous-rectified buck converter topology. The synchronous buck converter uses voltage-mode control with fast transient response. The switching regulator provides a maximum static regulation tolerance of ±2% over line, load, and temperature ranges. The output is user-adjustable by means of external resistors down to 0. 8V. An integrated soft-start feature brings all outputs into regulation in a controlled manner when returning to S0/S1 state from any sleep state. During S0 the VIDPGD signal indicates that the GMCH and CPU VTTtermination voltage is within spec and operational. All outputs, except VICH7, have undervoltage protection. The switching regulator also has overvoltage and overcurrent protection. Thermal shutdown is integrated. |