R
Renesas Electronics Corporation
| Series | Category | # Parts | Status | Description |
|---|---|---|---|---|
| Part | Spec A | Spec B | Spec C | Spec D | Description |
|---|---|---|---|---|---|
| Series | Category | # Parts | Status | Description |
|---|---|---|---|---|
| Part | Spec A | Spec B | Spec C | Spec D | Description |
|---|---|---|---|---|---|
| Part | Category | Description |
|---|---|---|
Renesas Electronics Corporation | Integrated Circuits (ICs) | IC MCU 32BIT 1MB FLASH 48LFQFP |
Renesas Electronics Corporation | Integrated Circuits (ICs) | 16-BIT GENERAL MCU RL78/G23 96K |
Renesas Electronics Corporation | Isolators | OPTOISOLATOR 5KV TRANS 4SMD |
Renesas Electronics Corporation | Integrated Circuits (ICs) | IC REG PQFN |
Renesas Electronics Corporation X1228S14-2.7Obsolete | Integrated Circuits (ICs) | IC RTC CLK/CALENDAR I2C 14SOIC |
Renesas Electronics Corporation | Integrated Circuits (ICs) | 32-BIT MICROCONTROLLER OPTIMIZED FOR DUAL-MOTOR AND PFC CONTROL |
Renesas Electronics Corporation R5F104FJAFP#V0Obsolete | Integrated Circuits (ICs) | LOW POWER, HIGH FUNCTION, GENERAL PURPOSE MICROCONTROLLERS FOR MOTOR CONTROL, INDUSTRIAL AND METERING APPLICATIONS |
Renesas Electronics Corporation MK1493-03BGILFTRObsolete | Integrated Circuits (ICs) | IC CLOCK GENERATOR 48TSSOP |
Renesas Electronics Corporation | Development Boards Kits Programmers | E10A-USB SH4AL-DSP LICENSE TOOL |
Renesas Electronics Corporation | Integrated Circuits (ICs) | 32BIT MCU R32C/100X |
| Series | Category | # Parts | Status | Description |
|---|---|---|---|---|
| Special Purpose Regulators | 1 | Obsolete | ||
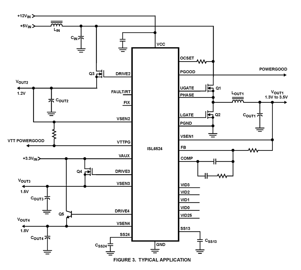
ISL6524VRM8.5 PWM and Triple Linear Power System Controller | PMIC | 4 | Obsolete | The ISL6524 provides the power control and protection for four output voltages in high-performance microprocessor and computer applications. The IC integrates one PWM controller and three linear controllers, as well as the monitoring and protection functions into a 28-pin SOIC package. The PWM controller regulates the microprocessor core voltage with a synchronous-rectified buck converter. One linear controller supplies the computer system's AGTL+ 1. 2V bus power. The other two linear controllers regulate power for the 1. 5V AGP bus and the 1. 8V power for the chip set core voltage and/or cache memory circuits. The ISL6524 includes an Intel VRM8. 5 compatible, TTL 5-input digital-to-analog converter (DAC) that adjusts the microprocessor core-targeted PWM output voltage from 1. 050V to 1. 825V in 25mV steps. The precision reference and voltage-mode control provide ±1% static regulation. The linear regulators use external N-channel MOSFETs or bipolar NPN pass transistors to provide fixed output voltages of 1. 2V ±3% (VOUT2), 1. 5V ±3% (VOUT3) and 1. 8V ±3% (VOUT4). The ISL6524 monitors all the output voltages. A delayedrising VTT (VOUT2 output) Power Good signal is issued before the core PWM starts to ramp up. Another system Power Good signal is issued when the core is within ±10% of the DAC setting and all other outputs are above their under- voltage levels. Additional built-in overvoltage protection for the core output uses the lower MOSFET to prevent output voltages above 115% of the DAC setting. The PWM controller's overcurrent function monitors the output current by using the voltage drop across the upper MOSFET's rDS(ON), eliminating the need for a current sensing resistor. |
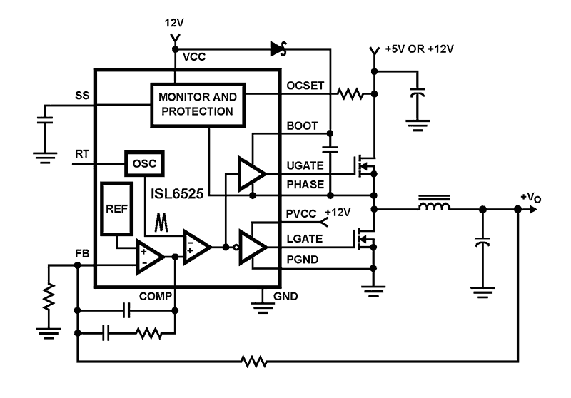
ISL6525Buck and Synchronous-Rectifier Pulse-Width Modulator (PWM) Controller | DC DC Switching Controllers | 1 | Obsolete | The ISL6525 provides complete control and protection for a DC-DC converter optimized for high-performance microprocessor applications. It is designed to drive two N Channel MOSFETs in a synchronous-rectified buck topology. The ISL6525 integrates all of the control, output adjustment, monitoring and protection functions into a single package. A programmable delay time for the PGOOD signal makes it especially suitable for the VTT regulation in VRM8. 5 applications. The output voltage of the converter can be precisely regulated to as low as 1. 20V, with a maximum tolerance of ±1% over temperature and line voltage variations. The ISL6525 provides simple, single feedback loop, voltage-mode control with fast transient response. It includes a 200kHz free-running triangle-wave oscillator that is adjustable from below 50kHz to over 1MHz. The error amplifier features a 15MHz gain-bandwidth product and 6V/µs slew rate which enables high converter bandwidth for fast transient performance. The resulting PWM duty ratio ranges from 0% to 100%. The ISL6525 protects against over-current conditions by inhibiting PWM operation. The ISL6525 monitors the current by using the rDS(ON) of the upper MOSFET which eliminates the need for a current sensing resistor. |
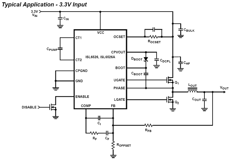
ISL6526ASingle Synchronous Buck Pulse-Width Modulation (PWM) Controller | Voltage Regulators - DC DC Switching Controllers | 8 | Active | The ISL6526, ISL6526A make simple work out of implementing a complete control and protection scheme for a DC/DC stepdown converter. Designed to drive N-Channel MOSFETs in a synchronous buck topology, the ISL6526, ISL6526A integrate the control, output adjustment, monitoring and protection functions into a single package. The ISL6526, ISL6526A provide simple, single feedback loop, voltage-mode control with fast transient response. The output voltage can be precisely regulated to as low as 0. 8V, with a maximum tolerance of ±1. 5% over-temperature and line voltage variations. A fixed frequency oscillator reduces design complexity, while balancing typical application cost and efficiency. The error amplifier features a 15MHz gain-bandwidth product and 6V/µs slew rate which enables high converter bandwidth for fast transient performance. The resulting PWM duty cycles range from 0% to 100%. Protection from overcurrent conditions is provided by monitoring the rDS(ON)of the upper MOSFET to inhibit PWM operation appropriately. This approach simplifies the implementation and improves efficiency by eliminating the need for a current sense resistor. |
| DC/DC & AC/DC (Off-Line) SMPS | 7 | Active | ||
| PMIC | 2 | Obsolete | ||
| Power Management (PMIC) | 3 | Obsolete | ||
| Special Purpose Regulators | 2 | Obsolete | ||
| Special Purpose Regulators | 2 | Obsolete | ||
ISL6532A3-in-1 ACPI Regulator/Controller for Dual Channel DDR and DDR2 Memory Systems | Power Management (PMIC) | 5 | Obsolete | The ISL6532A provides a complete ACPI compliant power solution for up to 4 DIMM dual channel DDR/DDR2 Memory systems. Included are both a synchronous buck controller and integrated LDO to supply VDDQwith high current during S0/S1 states and standby current during S3 state. During S0/S1 state, a fully integrated sink-source regulator generates an accurate (VDDQ/2) high current VTTvoltage without the need for a negative supply. A buffered version of the VDDQ/2 reference is provided as VREF. An LDO controller is also integrated for AGP core voltage regulation. The switching PWM controller drives two N-Channel MOSFETs in a synchronous-rectified buck converter topology. The synchronous buck converter uses voltage-mode control with fast transient response. Both the switching regulator and standby LDO provide a maximum static regulation tolerance of ±2% over line, load, and temperature ranges. The output is user-adjustable by means of external resistors down to 0. 8V. Switching memory core output between the PWM regulator and the standby LDO during state transitions is accomplished smoothly via the internal ACPI control circuitry. The NCH signal provides synchronized switching of a backfeed blocking switch during the transitions eliminating the need to route 5V Dual to the memory supply. An integrated soft-start feature brings all outputs into regulation in a controlled manner when returning to S0/S1 state from any sleep state. During S0 the PGOOD signal indicates VTTis within spec and operational. Each output is monitored for under and overvoltage events. The switching regulator has overcurrent protection. Thermal shutdown is integrated. |