| Instrumentation, Op Amps, Buffer Amps | 2 | Obsolete | |
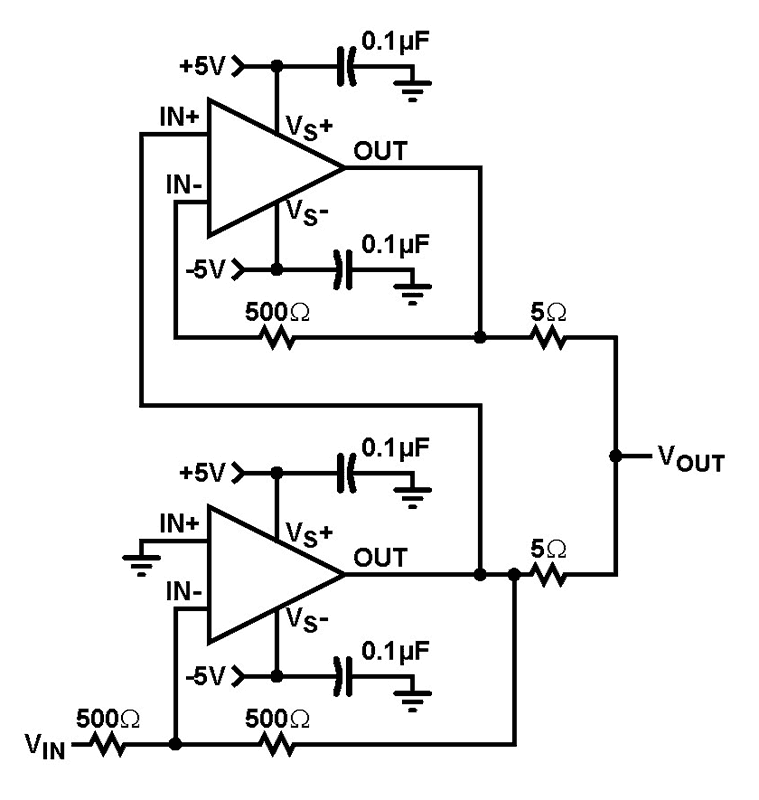
EL5420T12MHz Rail-to-Rail Input-Output Operational Amplifier | Instrumentation, Op Amps, Buffer Amps | 6 | Active | The EL5420T is a low power, high voltage rail-to-rail input-output amplifier. The EL5420T contains four amplifiers. Each amplifier exhibits beyond the rail input capability, rail-to-rail output capability and is unity gain stable. The maximum operating voltage range is from 4. 5V to 19V. It can be configured for single or dual supply operation, and typically consumes only 500µA per amplifier. The EL5420T has an output short circuit capability of ±200mA and a continuous output current capability of ±70mA. The EL5420T features a slew rate of 12V/µs. Also, the device provides common mode input capability beyond the supply rails, rail-to-rail output capability, and a bandwidth of 12MHz (-3dB). This enables the amplifiers to offer maximum dynamic range at any supply voltage. These features make the EL5420T an ideal amplifier solution for use in TFT-LCD panels as a VCOMor static gamma buffer, and in High-Speed filtering and signal conditioning applications. Other applications include battery power and portable devices, especially where low power consumption is important. The EL5420T is available in a 14 Ld TSSOP package, 14 Ld SOIC package, and a space saving thermally enhanced 16 Ld QFN package. All feature a standard operational amplifier pin out. The devices operate over an ambient temperature range of -40°C to +85°C. |
EL5421T12MHz Rail-to-Rail Input-Output Buffer | Integrated Circuits (ICs) | 1 | Obsolete | The EL5421T is a high voltage rail-to-rail input-output buffer with low power consumption. The EL5421T contains four buffers. Each buffer exhibits beyond the rail input capability, rail-to-rail output capability and is unity gain stable. The maximum operating voltage range is from 4. 5V to 19V. It can be configured for single or dual supply operation, and typically consumes only 500µA per buffer. The EL5421T has an output short circuit capability of ±200mA and a continuous output current capability of ±70mA. The EL5421T features a slew rate of 12V/µs. Also, the device provides common mode input capability beyond the supply rails, rail-to-rail output capability, and a bandwidth of 12MHz (-3dB). This enables the buffers to offer maximum dynamic range at any supply voltage. These features make the EL5421T an ideal buffer solution for use in TFT-LCD panels as a VCOMor static gamma buffer, and in High-Speed filtering and signal conditioning applications. Other applications include battery power and portable devices, especially where low power consumption is important. The EL5421T is available in a space saving 10 Ld MSOP package and operates over an ambient temperature range of -40°C to +85°C. |
| Instrumentation, Op Amps, Buffer Amps | 1 | Obsolete | |
| Linear | 1 | Obsolete | |
| Instrumentation, Op Amps, Buffer Amps | 4 | Obsolete | |
| Instrumentation, Op Amps, Buffer Amps | 3 | Obsolete | |
EL5462500MHz Low Power Current Feedback Amplifier | Instrumentation, Op Amps, Buffer Amps | 3 | Obsolete | The EL5462 is a current feedback amplifier with a bandwidth of 500MHz which makes this amplifier ideal for today's High-Speed video and monitor applications. With a supply current of just 1. 5mA per amplifier and the ability to run from a single supply voltage from 5V to 12V, the EL5462 is also ideal for handheld, portable or battery-powered equipment. The EL5462 is available in a 14-pin SO package and operates over the industrial temperature range of -40°C to +85°C. |
| Amplifiers | 2 | Obsolete | |
EL58258-Channel TFT-LCD Reference Voltage Generator | Special Purpose Regulators | 2 | Obsolete | The EL5825 is designed to produce the reference voltages required in TFT-LCD applications. Each output is programmed to the required voltage with 10 bits of resolution. Reference pins determine the high and low voltages of the output range, which are capable of swinging to either supply rail. Programming of each output is performed using the serial interface. A serial out pin enables daisy chaining of multiple devices. A number of the EL5825 can be stacked for applications requiring more than 8 outputs. The reference inputs can be tied to the rails, enabling each part to output the full voltage range, or alternatively, they can be connected to external resistors to split the output range and enable finer resolutions of the outputs. The EL5825 has 8 outputs and is available in both the 24-pin TSSOP and the 24-pin QFN packages. It is specified for operation over the full -40°C to +85°C temperature range. |