| Instrumentation, Op Amps, Buffer Amps | 3 | Obsolete | |
| Amplifiers | 6 | Obsolete | |
| Instrumentation, Op Amps, Buffer Amps | 2 | Obsolete | |
| Amplifiers | 3 | Obsolete | |
EL5165600MHz Current Feedback Amplifiers with Enable | Instrumentation, Op Amps, Buffer Amps | 3 | Obsolete | The EL5164, EL5165, and EL5364 are current feedback amplifiers with a very high bandwidth of 600MHz. This makes these amplifiers ideal for today’s High-Speed video and monitor applications. With a supply current of just 3. 5mA per amplifier and the ability to run from a single supply voltage from 5V to 12V, these amplifiers are also ideal for handheld, portable or battery-powered equipment. The EL5164 and EL5364 also incorporate an enable and disable function to reduce the supply current to 14µA typical per amplifier. Allowing the CE pin to float, or applying a low logic level, enables the amplifier. The EL5165 is offered in the 5 Ld SOT-23 package, EL5164 is available in the 6 Ld SOT-23 and the industry-standard 8 Ld SOIC packages, and the EL5364 in a 16 Ld SOIC and 16 Ld QSOP packages. All operate over the industrial temperature range of -40°C to +85°C. |
EL51661.4GHz Current Feedback Amplifiers with Enable | Instrumentation, Op Amps, Buffer Amps | 5 | Obsolete | The EL5166 and EL5167 amplifiers are of the current feedback variety and exhibit a very high bandwidth of 1. 4GHz at AV= +1 and 800MHz at AV= +2. This makes these amplifiers ideal for today's High-Speed video and monitor applications, as well as a number of RF and IF frequency designs. With a supply current of just 8. 5mA and the ability to run from a single supply voltage from 5V to 12V, these amplifiers offer very high performance for little power consumption. The EL5166 also incorporates an enable and disable function to reduce the supply current to 13µA typical per amplifier. Allowing the CE pin to float or applying a low logic level will enable the amplifier. The EL5167 is offered in the 5 Ld SOT-23 package and the EL5166 is available in the 6 Ld SOT-23 as well as the industry-standard 8 Ld SOIC packages. Both operate over the industrial temperature range of -40°C to +85°C. |
| Linear | 2 | Obsolete | |
| Integrated Circuits (ICs) | 4 | Obsolete | |
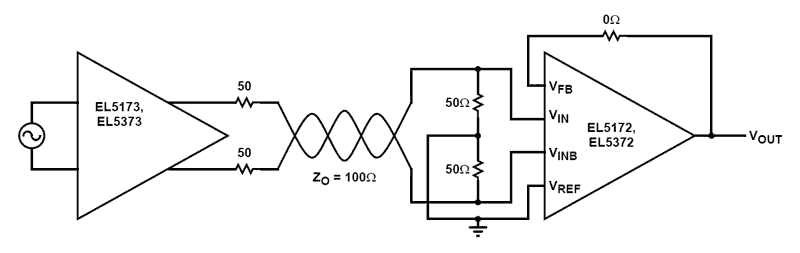
EL5171250MHz Differential Twisted-Pair Drivers | Linear | 4 | Obsolete | The EL5171 and EL5371 are single and triple bandwidth amplifiers with an output in differential form. They are primarily targeted for applications such as driving twisted-pair lines in component video applications. The input signal is single-ended and the outputs are always differential. On the EL5171 and EL5371, two feedback inputs provide the user with the ability to set the gain of each device (stable at minimum gain of one). For a fixed gain of two, please see EL5170 and EL5370. The output common mode level for each channel is set by the associated VREFpin, which have a -3dB bandwidth of over 50MHz. generally, these pins are grounded but can be tied to any voltage reference. All outputs are short circuit protected to withstand temporary overload condition. The EL5171 and EL5371 are specified for operation over the full -40°C to +85°C temperature range. |
EL5172250MHz Differential Line Receivers | Instrumentation, Op Amps, Buffer Amps | 2 | Obsolete | The EL5172 and EL5372 are single and triple high bandwidth amplifiers designed to extract the difference signal from noisy environments. They are primarily targeted for applications such as receiving signals from twisted-pair lines or any application where common mode noise injection is likely to occur. The EL5172 and EL5372 are stable for a gain of one and requires two external resistors to set the voltage gain. The output common mode level is set by the reference pin (VREF), which has a -3dB bandwidth of over 120MHz. Generally, this pin is grounded but it can be tied to any voltage reference. The output can deliver a maximum of ±60mA and is short circuit protected to withstand a temporary overload condition. The EL5172 is available in the 8 Ld SOIC and 8 Ld MSOP packages and the EL5372 in a 24 Ld QSOP package. Both are specified for operation over the full -40°C to +85°C temperature range. |