A
Analog Devices
| Series | Category | # Parts | Status | Description |
|---|---|---|---|---|
| Part | Spec A | Spec B | Spec C | Spec D | Description |
|---|---|---|---|---|---|
| Series | Category | # Parts | Status | Description |
|---|---|---|---|---|
| Part | Spec A | Spec B | Spec C | Spec D | Description |
|---|---|---|---|---|---|
| Part | Category | Description |
|---|---|---|
Analog Devices ADM6713RAKSZ-REELObsolete | Integrated Circuits (ICs) | IC SUPERVISOR 1 CHANNEL SC70-4 |
Analog Devices | RF and Wireless | RF AMP SINGLE GENERAL PURPOSE RF AMPLIFIER 20GHZ 3.6V 22-PIN DIE TRAY |
Analog Devices | Integrated Circuits (ICs) | LOW NOISE, SWITCHED CAPACITOR REGULATED VOLTAGE INVERTERS |
Analog Devices | Integrated Circuits (ICs) | QUAD 16-BIT/12-BIT ±10V VOUTSOFTSPAN DACS WITH 10PPM/°C MAX REFERENCE |
Analog Devices | Integrated Circuits (ICs) | SERIAL 14-BIT, 3.5MSPS SAMPLING ADC WITH BIPOLAR INPUTS |
Analog Devices | Integrated Circuits (ICs) | ISOSPI ISOLATED COMMUNICATIONS INTERFACE |
Analog Devices | Integrated Circuits (ICs) | 4.5A, 500KHZ STEP-DOWN SWITCHING REGULATOR |
Analog Devices | Integrated Circuits (ICs) | 300 MA, LOW QUIESCENT CURRENT, ADJUSTABLE OUTPUT, CMOS LINEAR REGULATOR |
Analog Devices AD767KNObsolete | Integrated Circuits (ICs) | IC DAC 12BIT V-OUT 24DIP |
Analog Devices | Integrated Circuits (ICs) | QUAD 12-/10-/8-BIT RAIL-TO-RAIL DACS WITH 10PPM/°C REFERENCE |
| Series | Category | # Parts | Status | Description |
|---|---|---|---|---|
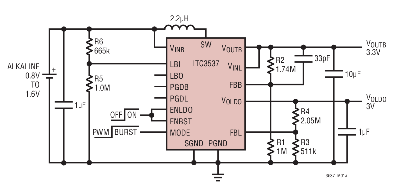
LTC35372.2 MHz, 600mA Synchronous Step-Up DC/DC Converter and 100mA LDO | Integrated Circuits (ICs) | 1 | Active | The LTC3537 combines a high efficiency, 2.2MHz step-up DC/DC converter with an independent 100mA low dropout regulator (LDO). The step-up converter starts from an input voltage as low as 0.68V and contains an internal 0.4Ω switch and a 0.6Ω synchronous rectifier that disconnects from the output when disabled in shutdown.A switching frequency of 2.2MHz minimizes solution footprint by allowing the use of tiny, low profile inductors and ceramic capacitors. The current mode PWM design is internally compensated, reducing external parts count. Fixed frequency switching is maintained until a light load current is sensed, at which point Burst Mode®operation is engaged to maximize efficiency. For low noise operation, Burst Mode Operation can be disabled. Anti-ring circuitry reduces EMI by damping the inductor in discontinuous mode. Additional features include a low shutdown current of under 1μA and thermal overload protection.The integrated LDO regulator provides a very low noise, programmable low dropout supply.ApplicationsWireless MicrophonesPortable Medical instrumentsNoise Cancelling/Portable HeadsetsRF and Audio Power |
LTC3538800mA Synchronous Buck-Boost DC/DC Converter | PMIC | 3 | Active | The LTC3538 is a highly efficient, low noise, buck-boost DC/DC converter that operates from input voltages above, below, and equal to the output voltage. The topology incorporated in the IC provides a continuous transfer function through all operating modes, making the product ideal for single Lithium Ion or multicell Alkaline or NiMH applications where the output voltage is within the battery voltage range.The LTC3538 is suited for use in Micro Hard Disk Drive (µHDD) applications with its 800mA current capability. Burst Mode®operation provides high efficiency at light loads.The LTC3538 includes two 0.17Ω N-channel and two 0.2Ω P-channel MOSFET switches. Operating frequency is internally set to 1MHz to minimize solution footprint while maximizing efficiency.Other features include <5µA shutdown current, internal soft-start, short circuit protection and thermal shutdown. The LTC3538 is available in a low profile (0.75mm), thermally enhanced 8-lead (2mm x 3mm) DFN package.ApplicationsMiniature Hard Disk DrivesMP3 PlayersDigital CamerasCellular HandsetsPDAs, Handheld PCGPS Receivers |
LTC3539LTC3539-22A, 1MHz/2MHz Synchronous Step-Up DC/DC Converters | Integrated Circuits (ICs) | 6 | Active | The LTC3539/LTC3539-2 are synchronous, 2A step-up DC/DC converters with output disconnect. Synchronous rectification enables high efficiency in the low profile 2mm × 3mm DFN package. Battery life is extended with a 700mV start-up voltage and operation down to 500mV once started.A switching frequency of 1MHz (LTC3539) or 2MHz (LTC3539-2) minimizes solution footprint by allowing the use of tiny, low profile inductors and ceramic capacitors. The current mode PWM design is internally compensated, reducing external parts count. The LTC3539/LTC3539-2 feature a pin-enabled automatic Burst Mode operation at light load conditions. Anti-ring circuitry reduces EMI by damping the inductor in discontinuous mode. Additional features include a low shutdown current of under 1μA and thermal overload protection.The LTC3539/LTC3539-2 are offered in a 2mm × 3mm × 0.75mm DFN package.ApplicationsMedical InstrumentsPortable Bar Code ScannersNoise Canceling HeadphonesPortable GPS NavigationHandheld PCs |
LTC3541-2High Efficiency Buck + VLDO Regulator | PMIC | 8 | Active | The LTC3541-1 combines a synchronous buck DC/DC converter with a very low dropout linear regulator (VLDO) to provide up to two output voltages from a single input voltage with minimal external components. When configured for dual output operation, the LTC3541-1’s auto start-up feature will bring the VLDO/linear regulator output into regulation in a controlled manner prior to enabling the Buck regulator output without the need for external pin control. Buck output prior to VLDO/linear regulator output sequencing may also be obtained via external pin control. The input voltage range is ideally suited for Li-Ion battery-powered applications, as well as powering sub-3.3V logic from 5V or 3.3V rails.The synchronous buck converter provides a high efficiency output, typically 90%, capable of providing up to 500mA of continuous output current while switching at 2.25MHz, allowing the use of small surface mount inductors and capacitors. A mode-select pin allows Burst Mode operation to be enabled for higher efficiency at light load currents, or disabled for lower noise, constant frequency operation.The VLDO regulator provides a low noise, low voltage output capable of providing up to 300mA of continuous output current using only a 2.2µF ceramic capacitor. The input supply voltage of the VLDO regulator (LVIN) may come from the buck regulator or a separate supply.OptionsVOUTSwitcher (V)VOUTVLDOAuto Start-Up SequencingLTC3541Adj. down to 0.8VAdj. down to 0.4VSwitcher, then VLDOLTC3541-1Adj. down to 0.8VAdj. down to 0.4VVLDO, then switcherLTC3541-21.875V fixed1.5V fixedSwitcher, then VLDOLTC3541-31.8V fixed1.575V fixedVLDO, then switcherApplicationsPDAs/Palmtop PCsDigital CamerasCellular PhonesPC CardsWireless and DSL ModemsOther Portable Power Systems |
LTC3542500mA, 2.25MHz Synchronous Step-Down DC/DC Converter | PMIC | 3 | Active | The LTC3542 is a high efficiency monolithic synchronous buck converter using a constant frequency, current mode architecture. Supply current during operation is only 26µA, dropping to <1µA in shutdown. The 2.5V to 5.5V input voltage range makes the LTC3542 ideally suited for single Li-Ion battery-powered applications. 100% duty cycle provides low dropout operation, extending battery life in portable systems. The output voltage is adjustable from 0.6V to VIN. Internal power switches are optimized to provide high efficiency and eliminate the need for an external Schottky diode.Switching frequency is internally set at 2.25MHz, allowing the use of small surface mount inductors and capacitors, and it can synchronize to an external clock signal with a frequency range of 1MHz to 3MHz through the MODE/ SYNC pin. The LTC3542 is specifically designed to work well with ceramic output capacitors, achieving very low output voltage ripple and a small PCB footprint.The LTC3542 can be configured for the power saving Burst Mode®Operation. For reduced noise and RF interference, the MODE/SYNC pin can be configured for pulse skipping operation.ApplicationsCellular TelephonesWireless and DSL ModemsDigital CamerasMP3 PlayersPDAs and Other Handheld Devices |
LTC3544BQuad Synchronous Step-Down Regulator: 2.25MHz, 300mA, 200mA, 200mA, 100mA | Power Management (PMIC) | 3 | Active | The LTC3544B is a quad, high efficiency, monolithic synchronous buck regulator using a constant frequency, current mode architecture. The four regulators operate independently with separate run pins. The 2.25V to 5.5V input voltage range makes the LTC3544B well suited for single Li-Ion/polymer battery-powered applications. 100% duty cycle provides low dropout operation, extending battery runtime in portable systems. At moderate and low output load levels PWM pulse skip mode operation provides very low output ripple voltage for noise sensitive applications.Switching frequency is internally set to 2.25MHz, allowing the use of small surface mount inductors and capacitors.The internal synchronous switches increase efficiency and eliminate the need for external Schottky diodes. Low output voltages are easily supported with the 0.8V feedback reference voltage.The LTC3544B is available in a low profile (0.75mm) (3mm × 3mm) QFN package.Light Load OperationLTC3544Burst Mode (20mVpp), < 70uA IqLTC3544BPulse Skip ModeApplicationsCellular TelephonesPersonal Information AppliancesWireless and DSL ModemsDigital Still CamerasMedia PlayersPortable Instruments |
LTC3545LTC3545-1Triple 800mA Synchronous Step-Down Regulator - 2.25MHz | Power Management (PMIC) | 2 | Active | The LTC3545/LTC3545-1 are triple, high efficiency, monolithic synchronous buck regulators using a constant frequency, current mode architecture. The regulators operate independently with separate run pins. The 2.25V to 5.5V input voltage range makes the LTC3545/LTC3545-1 well suited for single Li-Ion battery-powered applications. Low ripple pulse skip mode or high efficiency Burst Mode operation is externally selectable. PWM pulse skip mode operation provides very low output ripple voltage while Burst Mode operation increases efficiency at low output loads.Switching frequency is internally set to 2.25MHz, or the switching frequency can be synchronized to an external 1MHz to 3MHz clock. Power good indicators easily allow power on sequencing between the three regulators.The internal synchronous switches increase efficiency and eliminate external Schottky diodes. Low output voltages are supported with the 0.6V feedback reference voltage.The LTC3545-1 replaces the SYNC/MODE function with a third PGOOD pin and forces Burst Mode operation.ApplicationsSmart PhonesWireless and DSL ModemsDigital Still CamerasPortable InstrumentsPoint of Load Regulation |
LTC3546Dual Synchronous, 3A/1A or 2A/2A Configurable Step-Down DC/DC Regulator | Power Management (PMIC) | 6 | Active | The LTC3546 is a dual, constant-frequency, synchronous step down DC/DC converter for medium power applications. The design consists of 2A and 1A primary output switches. In addition to the 2A/1A capability, a 1A dependant output switch can be externally connected to either of the primary outputs to produce 3A/1A dual regulator or 2A/2A dual regulator configurations.Supply operation is from 2.25V to 5.5V. The switching frequency can be set to 2.25MHz, adjustable from 0.75MHz to 4MHz, or synchronized to an external clock. Each output is adjustable from 0.6V to 5V and has output tracking on power-up. Internal synchronous low RDS(ON)power switches provide high efficiency without external Schottky diodes.User-selectable modes (Burst Mode®operation, pulse skipping and forced continuous) allow a trade-off between ripple noise and power efficiency. Burst Mode operation provides high efficiency at light loads. Pulse-skipping mode provides low ripple noise at light loads.The device is capable of low dropout configurations and both channels can operate at 100% duty cycle. In shutdown, the device draws <1μA.ApplicationsNetbooks/Ultra-Mobile PCsPC CardsWireless and DSL ModemsPoint of Load DC/DC Conversion |
LTC3547BDual Monolithic 300mA Synchronous Step-Down Regulator | Power Management (PMIC) | 7 | Active | The LTC3547 is a dual, 2.25MHz, constant-frequency, synchronous step-down DC/DC converter in a tiny 3mm × 2mm DFN package. 100% duty cycle provides low dropout operation, extending battery life in portable systems. Low output voltages are supported with the 0.6V feedback reference voltage. Each regulator can supply 300mA continuous output current.The input voltage range is 2.5V to 5.5V, making it ideal for Li-Ion and USB powered applications. Supply current during operation is only 40µA and drops to < 1µA in shutdown. Automatic Burst Mode®operation increases efficiency at light loads, further extending battery life.An internally set 2.25MHz switching frequency allows the use of tiny surface mount inductors and capacitors. Internal soft-start reduces inrush current during startup. All outputs are internally compensated to work with ceramic capacitors. The LTC3547 is available in a low profile (0.75mm) 3mm × 2mm DFN package.The LTC3547is also available in a fixed output voltage configuration,eliminating the need for the external feedback networksApplicationsCellular TelephonesDigital Still CamerasWireless and DSL ModemsPDAs/Palmtop PCsPortable Media Players |
LTC3548-2Dual Synchronous, Fixed/Adjustable Output, 2.25MHz Step-Down DC/DC Regulator | Power Management (PMIC) | 13 | Active | The LTC3548-2 is a dual, constant frequency, synchronous step down DC/DC converter. Intended for low power applications, it operates from 2.5V to 5.5V input voltage range and has a constant 2.25MHz switching frequency, allowing the use of tiny, low cost capacitors and inductors with a profile ≤1.2mm. For channel 1, the output voltage is fixed at 1.8V/800mA; for channel 2, the output voltage is adjustable from 0.6V to VIN. Internal synchronous 0.35Ω, 1.2A/0.7A power switches provide high efficiency without the need for external Schottky diodes.A user selectable mode input is provided to allow the user to trade-off noise ripple for low power efficiency. Burst Mode®operation provides high efficiency at light loads, while Pulse-Skip Mode provides low noise ripple at light loads.To further maximize battery run time, the P-channel MOSFETs are turned on continuously in dropout (100% duty cycle), and both channels draw a total quiescent current of only 40μA. In shutdown, the device draws <1μA.FeaturesLTC3548AImproved Burst Mode, Improved ESD, 2 Adjustable OutputsLTC3548-2One Fixed 1.8V Output, 1 AdjustableLTC3548-1Fixed 1.8V and 1.575V OutputsLTC35482 Adjustable OutputsApplicationsPDAs/Palmtop PCsDigital CamerasCellular PhonesPortable Media PlayersPC CardsWireless and DSL Modems |