A
Analog Devices
| Series | Category | # Parts | Status | Description |
|---|---|---|---|---|
| Part | Spec A | Spec B | Spec C | Spec D | Description |
|---|---|---|---|---|---|
| Series | Category | # Parts | Status | Description |
|---|---|---|---|---|
| Part | Spec A | Spec B | Spec C | Spec D | Description |
|---|---|---|---|---|---|
| Part | Category | Description |
|---|---|---|
Analog Devices ADM6713RAKSZ-REELObsolete | Integrated Circuits (ICs) | IC SUPERVISOR 1 CHANNEL SC70-4 |
Analog Devices | RF and Wireless | RF AMP SINGLE GENERAL PURPOSE RF AMPLIFIER 20GHZ 3.6V 22-PIN DIE TRAY |
Analog Devices | Integrated Circuits (ICs) | LOW NOISE, SWITCHED CAPACITOR REGULATED VOLTAGE INVERTERS |
Analog Devices | Integrated Circuits (ICs) | QUAD 16-BIT/12-BIT ±10V VOUTSOFTSPAN DACS WITH 10PPM/°C MAX REFERENCE |
Analog Devices | Integrated Circuits (ICs) | SERIAL 14-BIT, 3.5MSPS SAMPLING ADC WITH BIPOLAR INPUTS |
Analog Devices | Integrated Circuits (ICs) | ISOSPI ISOLATED COMMUNICATIONS INTERFACE |
Analog Devices | Integrated Circuits (ICs) | 4.5A, 500KHZ STEP-DOWN SWITCHING REGULATOR |
Analog Devices | Integrated Circuits (ICs) | 300 MA, LOW QUIESCENT CURRENT, ADJUSTABLE OUTPUT, CMOS LINEAR REGULATOR |
Analog Devices AD767KNObsolete | Integrated Circuits (ICs) | IC DAC 12BIT V-OUT 24DIP |
Analog Devices | Integrated Circuits (ICs) | QUAD 12-/10-/8-BIT RAIL-TO-RAIL DACS WITH 10PPM/°C REFERENCE |
| Series | Category | # Parts | Status | Description |
|---|---|---|---|---|
LT3970 Series40V, 350mA Step-Down Regulator with 2.5μA Quiescent Current and Integrated Diodes | Power Management (PMIC) | 9 | Active | The LT3970 is an adjustable frequency monolithic buck switching regulator that accepts a wide input voltage range up to 40V, and consumes only 2.5μA of quiescent current. A high efficiency switch is included on the die along with the catch diode, boost diode, and the necessary oscillator, control and logic circuitry. Low ripple Burst Mode operation maintains high efficiency at low output currents while keeping the output ripple below 5mV in a typical application. Current mode topology is used for fast transient response and good loop stability. A catch diode current limit provides protection against shorted outputs and overvoltage conditions. An enable pin with accurate threshold is available, producing a low shutdown current of 0.7μA. A power good flag signals when VOUTreaches 90% of the programmed output voltage. The LT3970 is available in small 10-pin MSOP and 3mm × 2mm DFN packages.ApplicationsAutomotive Battery RegulationPower for Portable ProductsIndustrial Supplies |
LT3971ALT3971A-538V, 1.2A, 2MHz Step-Down Regulator with 2.8μA Quiescent Current | PMIC | 16 | Active | The LT3971A is an adjustable frequency monolithic buck switching regulator that accepts a wide input voltage range up to 38V. Low quiescent current design consumes only 2.8μA of supply current while regulating with no load. Low ripple Burst Mode operation maintains high efficiency at low output currents while keeping the output ripple below 15mV in a typical application. An internally compensated current mode topology is used for fast transient response and good loop stability. A high efficiency 0.33Ω switch is included on the die along with a boost Schottky diode and the necessary oscillator, control and logic circuitry. An accurate 1V threshold enable pin can be used to shut down the LT3971A, reducing the input supply current to 700nA. A capacitor on the SS pin provides a controlled inrush current (soft-start). A power good flag signals when VOUTreaches 91% of the programmed output voltage. The LT3971A is available in a small 10-lead MSOP package with an exposed pad for low thermal resistance.The LT3971A and LT3971A-5 have a more accurate reference voltage compared to the LT3971 and LT3971-5. The LT3971A-5 also has specified VOUTpin current and ABSMAX current. These characteristics are important for USB applications.VOUTIOUTVREFAccuracyLT3971Adj1.2A2.5%LT3971-3.33.3V1.2A2.5%LT3971-55V1.2A2.5%LT3971AAdj1.3A1.5%LT3971A-55V1.3A1.5%ApplicationsUSB VBUS RegulationAutomotive Battery RegulationPower for Portable ProductsIndustrial Supplies |
LT397233V, 3.5A, 2.4MHz Step-Down Switching Regulator with 75μA Quiescent Current | Power Management (PMIC) | 4 | Active | The LT3972 is an adjustable frequency (200kHz to 2.4MHz) monolithic buck switching regulator that accepts input voltages up to 33V (62V Maximum). A high efficiency 95mΩ switch is included on the die along with a boost Schottky diode and the necessary oscillator, control, and logic circuitry. Current mode topology is used for fast transient response and good loop stability. Low ripple Burst Mode operation maintains high efficiency at low output currents while keeping output ripple below 15mV in a typical application. In addition, the LT3972 can further enhance low output current efficiency by drawing bias current from the output when VOUTis above 3V Shutdown reduces input supply current to less than 1μA while a resistor and capacitor on the RUN/SS pin provide a controlled output voltage ramp (soft-start). A power good flag signals when VOUTreaches 91% of the programmed output voltage. The LT3972 is available in 10-Pin MSOP and 3mm × 3mm DFN packages with exposed pads for low thermal resistance.ApplicationsAutomotive Battery RegulationDistributed Supply RegulationIndustrial SuppliesWall Transformer Regulation |
LT397342V, 750mA Step-Down Regulator with 2.5μA Quiescent Current and Integrated Diodes | PMIC | 12 | Active | The LT3973 is an adjustable frequency monolithic buck switching regulator that accepts a wide input voltage range up to 42V, and consumes only 2.5μA of quiescent current. A high efficiency switch is included on the die along with the catch diode, boost diode, and the necessary oscillator, control and logic circuitry. Low ripple Burst Mode operation maintains high efficiency at low output currents while keeping the output ripple below 10mV in a typical application. A minimum dropout voltage of 530mV is maintained when the input voltage drops below the programmed output voltage, such as during automotive cold crank. Current mode topology is used for fast transient response and good loop stability. A catch diode current limit provides protection against shorted outputs and overvoltage conditions, with thermal shutdown providing additional fault protection. An accurate programmable undervoltage lockout feature is available, producing a low shutdown current of 0.75μA. A power good flag signals when VOUTreaches 90% of the programmed output voltage. The LT3973 is available in small, thermally enhanced 10-lead MSOP and 3mm × 3mm DFN packages.ApplicationsAutomotive Battery RegulationPower for Portable ProductsIndustrial SuppliesGate Drive Bias |
LT397542V, 2.5A, 2MHz Step-Down Switching Regulator with 2.7µA Quiescent Current | Power Management (PMIC) | 3 | Active | The LT3975 is an adjustable frequency monolithic buck switching regulator that accepts a wide input voltage range up to 42V. Low quiescent current design consumes only 2.7μA of supply current while regulating with no load. Low ripple Burst Mode operation maintains high efficiency at low output currents while keeping the output ripple below 15mV in a typical application. The LT3975 can supply up to 2.5A of load current and has current limit foldback to limit power dissipation during short circuit. A low dropout voltage of 500mV is maintained when the input voltage drops below the programmed output voltage, such as during automotive cold crank.An internally compensated current mode topology is used for fast transient response and good loop stability. A high efficiency 75mΩ switch is included on the die along with a boost Schottky diode and the necessary oscillator, control, and logic circuitry. An accurate 1.02V threshold enable pin can be driven directly from a microcontroller or used as a programmable undervoltage lockout. A capacitor on the SS pin provides a controlled inrush current (soft-start). A power good flag signals when VOUTreaches 91.6% of the programmed output voltage. The LT3975 is available in a small 16-lead MSOP package with exposed pad for low thermal resistance.ApplicationsAutomotive Battery RegulationPortable ProductsIndustrial Supplies |
LT397640V, 5A, 2MHz Step-Down Switching Regulator with 3.3μA Quiescent Current | Power Management (PMIC) | 7 | Active | The LT3976 is an adjustable frequency monolithic buck switching regulator that accepts a wide input voltage range up to 40V. Low quiescent current design consumes only 3.3μA of supply current while regulating with no load. Low ripple Burst Mode operation maintains high efficiency at low output currents while keeping the output ripple below 15mV in a typical application. The LT3976 can supply up to 5A of load current and has current limit foldback to limit power dissipation during short-circuit. A low dropout voltage of 500mV is maintained when the input voltage drops below the programmed output voltage, such as during automotive cold crank.An internally compensated current mode topology is used for fast transient response and good loop stability. A high efficiency 75mΩ switch is included on the die along with a boost Schottky diode. An accurate 1.02V threshold enable pin can be driven directly from a microcontroller or used as a programmable undervoltage lockout. A capacitor on the SS pin provides a controlled inrush current (soft-start). A power good flag signals when VOUTreaches 91.6% of the programmed output voltage. The LT3976 is available in small 16-lead MSOP and 24-lead 3mm × 5mm QFN packages with exposed pad for low thermal resistance.ApplicationsAutomotive Battery RegulationPortable ProductsIndustrial Supplies |
LT398058V, 2A, 2.4MHz Step-Down Switching Regulator with 85μA Quiescent Current | PMIC | 4 | Active | The LT3980 is an adjustable frequency (100kHz to 2.4MHz) monolithic buck switching regulator that accepts input voltages up to 58V (80V transient). A high efficiency 200mΩ switch is included on the die along with a boost Schottky diode and the necessary oscillator, control, and logic circuitry. Current mode topology is used for fast transient response and good loop stability. Catch diode current sense (DA pin) protects the circuit during input voltage transients even when a high switching frequency is used. Low ripple Burst Mode operation maintains high efficiency at low output currents while keeping output ripple below 15mV in a typical application. In addition, the LT3980 can further enhance low output current efficiency by drawing bias current from the output when VOUTis above 3V. Shutdown reduces input supply current to less than 1μA while a resistor and capacitor on the RUN/SS pin provide a controlled output voltage ramp (soft-start). A power good flag signals when VOUTreaches 91% of the programmed output voltage. The LT3980 is available in 16-pin MSOP and 3mm × 4mm DFN packages with exposed pads for low thermal resistance.ApplicationsAutomotive Battery RegulationDistributed Supply RegulationIndustrial SuppliesWall Transformer Regulation |
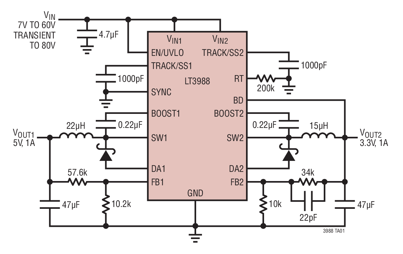
LT3988Dual 60V Monolithic 1A Step-Down Switching Regulator | Power Management (PMIC) | 4 | Active | The LT3988 is a dual, current mode, step-down, DC/DC converter that accepts two input voltages up to 60V (80V transient), which may be driven from separate supplies or can be cascaded. High efficiency switches are included on the die along with internal boost diodes and loop compensation. Both converters are capable of generating 1A outputs, are synchronized to a single oscillator programmable up to 2.5MHz, and run with opposite phases, reducing input ripple current.The switching frequency is set with a single resistor yielding a range of 250kHz to 2.5MHz, or a clock signal can be applied to the SYNC pin. The LT3988’s high switching frequency allows the use of small inductors and capacitors, resulting in a very small dual output supply. The constant switching frequency, combined with low impedance ceramic capacitors, results in low, predictable output ripple. A current mode PWM architecture provides fast transient response with cycle-by-cycle current limiting. Diode current sense and thermal shutdown provide additional protection.The LT3988 is available in a 16-lead MSOP package with an exposed pad for low thermal resistance.ApplicationsCommercial Vehicle Battery RegulationIndustrial SuppliesDistributed Supply Regulation |
LT399062V, 350mA Step-Down Regulator with 2.5μA Quiescent Current and Integrated Diodes | Power Management (PMIC) | 13 | Active | The LT3990 is an adjustable frequency monolithic buck switching regulator that accepts a wide input voltage range up to 62V, and consumes only 2.5μA of quiescent current. A high efficiency switch is included on the die along with the catch diode, boost diode, and the necessary oscillator, control and logic circuitry. Low ripple Burst Mode operation maintains high efficiency at low output currents while keeping the output ripple below 5mV in a typical application. Current mode topology is used for fast transient response and good loop stability. A catch diode current limit provides protection against shorted outputs and overvoltage conditions. An accurate programmable undervoltage lockout feature is available, producing a low shutdown current of 0.7μA. A power good flag signals when VOUTreaches 90% of the programmed output voltage. The LT3990 is available in small, thermally enhanced 16-pin MSOP and 3mm × 3mm DFN packages.APPLICATIONSAutomotive Battery RegulationPower for Portable ProductsIndustrial Supplies |
LT399155V, 1.2A Step-Down Regulator with 2.8μA Quiescent Current | Integrated Circuits (ICs) | 4 | Active | The LT3991 is an adjustable frequency monolithic buck switching regulator that accepts a wide input voltage range up to 55V. Low quiescent current design consumes only 2.8μA of supply current while regulating with no load. Low ripple Burst Mode operation maintains high efficiency at low output currents while keeping the output ripple below 15mV in a typical application. An internally compensated current mode topology is used for fast transient response and good loop stability. A high efficiency 0.44Ω switch is included on the die along with a boost Schottky diode and the necessary oscillator, control and logic circuitry. An accurate 1V threshold enable pin can be used to shut down the LT3991, reducing the input supply current to 700nA. A capacitor on the SS pin provides a controlled inrush current (soft-start). A power good flag signals when VOUTreaches 91% of the programmed output voltage. The LT3991 is available in small 10-pin MSOP and 3mm × 3mm DFN packages with exposed pads for low thermal resistance.ApplicationsAutomotive Battery RegulationPower for Portable ProductsIndustrial Supplies |