A
Analog Devices
| Series | Category | # Parts | Status | Description |
|---|---|---|---|---|
| Part | Spec A | Spec B | Spec C | Spec D | Description |
|---|---|---|---|---|---|
| Series | Category | # Parts | Status | Description |
|---|---|---|---|---|
| Part | Spec A | Spec B | Spec C | Spec D | Description |
|---|---|---|---|---|---|
| Series | Category | # Parts | Status | Description |
|---|---|---|---|---|
| Sensors, Transducers | 1 | Obsolete | ||
ADXRS290Ultralow noise, dual-axis MEMS Gyroscope for Stabilization Applications | Evaluation Boards | 1 | Active | The ADXRS290 is a high performance pitch and roll (dual-axis in-plane) angular rate sensor (gyroscope) designed for use in stabilization applications.The ADXRS290 provides an output full-scale range of ±100°/s with a sensitivity of 200 LSB/°/s. Its resonating disk sensor structure enables angular rate measurement about the axes normal to the sides of the package around an in-plane axis. Angular rate data is formatted as 16-bit twos complement and is accessible through a SPI digital interface. The ADXRS290 exhibits a low noise floor of 0.004°/s/√Hzand features programmable high-pass and low-pass filters.The ADXRS290 is available in a 4.5 mm × 5.8 mm × 1.2 mm, 18-terminal cavity laminate package.APPLICATIONSOptical image stabilizationPlatform stabilizationWearable products |
ADXRS450±300°/sec High Vibration Immunity Digital Gyro | Motion Sensors | 3 | Active | The ADXRS450 is an angular rate sensor (gyroscope) intended for industrial, medical, instrumentation, stabilization, and other high performance applications. An advanced, differential, quad sensor design rejects the influence of linear acceleration, enabling the ADXRS450 to operate in exceedingly harsh environments where shock and vibration are present.The ADXRS450 uses an internal, continuous self-test architecture. The integrity of the electromechanical system is checked by applying a high frequency electrostatic force to the sense structure to generate a rate signal that can be differentiated from the baseband rate data and internally analyzed.The ADXRS450 is capable of sensing angular rate of up to ±300°/sec. Angular rate data is presented as a 16-bit word, as part of a 32-bit SPI message.The ADXRS450 is available in a cavity plastic 16-lead SOIC (SOIC_CAV) and an SMT-compatible vertical mount package (LCC_V), and is capable of operating across both a wide voltage range (3.3 V to 5 V) and temperature range (−40°C to +105°C).APPLICATIONSRotation sensing medical applicationsRotation sensing industrial and instrumentationHigh performance platform stabilization |
ADXRS453High Performance, Digital Output Gyroscope | Sensors, Transducers | 2 | Active | The ADXRS453 is an angular rate sensor (gyroscope) intended for industrial, instrumentation, and stabilization applications in high vibration environments. An advanced, differential, quad sensor design rejects the influence of linear acceleration, enabling the ADXRS453 to offer high accuracy rate sensing in harsh envi-ronments where shock and vibration are present.The ADXRS453 uses an internal, continuous self-test architec-ture. The integrity of the electromechanical system is checked by applying a high frequency electrostatic force to the sense structure to generate a rate signal that can be differentiated from the base-band rate data and internally analyzed.The ADXRS453 is capable of sensing an angular rate of up to ±300°/sec. Angular rate data is presented as a 16-bit word that is part of a 32-bit SPI message.The ADXRS453 is available in a 16-lead plastic cavity SOIC (SOIC_CAV) and an SMT-compatible vertical mount package (LCC_V), and is capable of operating across a wide voltage range (3.3 V to 5 V).ApplicationsRotation sensing in high vibration environmentsRotation sensing for industrial and instrumentation applicationsHigh performance platform stabilization |
ADXRS620±300°/sec Yaw Rate Gyro | Development Boards, Kits, Programmers | 1 | Active | The ADXRS620 is a complete angular rate sensor (gyroscope) that uses the Analog Devices, Inc. surface-micromachining process to create a functionally complete and low cost angular rate sensor integrated with all required electronics on one chip. The manufacturing technique for this device is the same high volume BiMOS process used for high reliability automotive airbag accelerometers.The ADXRS620 is an automotive grade gyroscope that has 100% pin, package, temperature, and function compatible to the available industrial grade ADXRS652 gyro. Automotive grade gyroscopes have more extensive guaranteed min/max specifications due to automotive testing.The output signal, RATEOUT (1B, 2A), is a voltage proportional to angular rate about the axis normal to the top surface of the package. The output is ratiometric with respect to a provided reference supply. A single external resistor can be used to lower the scale factor. An external capacitor sets the bandwidth. Other external capacitors are required for operation.A temperature output is provided for compensation techniques. Two digital self-test inputs electromechanically excite the sensor to test proper operation of both the sensor and the signal conditioning circuits. The ADXRS620 is available in a 7 mm × 7 mm × 3 mm BGA ceramic package.APPLICATIONSVehicle chassis rollover sensingInertial measurement unitsPlatform stabilization |
ADXRS622±250°/sec Yaw Rate Gyroscope | Sensor Evaluation Boards | 2 | Active | The ADXRS622 is a complete angular rate sensor (gyroscope) that uses the Analog Devices, Inc., surface-micromachining process to make a functionally complete and low cost angular rate sensor, integrated with all of the required electronics on one chip. The manufacturing technique for this device is the same high volume BiMOS process used for high reliability automotive airbag accelerometers.The ADXRS622 is an automotive grade gyroscope that has 100% pin, package, temperature, and function compatible to the available industrial gradeADXRS652gyroscope. Automotive grade gyroscopes have more extensive guaranteed minimum/ maximum specifications due to automotive testing.The output signal, RATEOUT (1B, 2A), is a voltage proportional to the angular rate about the axis that is normal to the top surface of the package. The output is ratiometric with respect to a provided reference supply. An external capacitor sets the bandwidth. Other external capacitors are required for operation.A temperature output is provided for compensation techniques. Two digital self-test inputs electromechanically excite the sensor to test proper operation of both the sensor and the signal condi-tioning circuits. The ADXRS622 is available in a 7 mm × 7 mm × 3 mm BGA chip-scale package.APPLICATIONSVehicle chassis rollover sensingInertial measurement unitsPlatform stabilization |
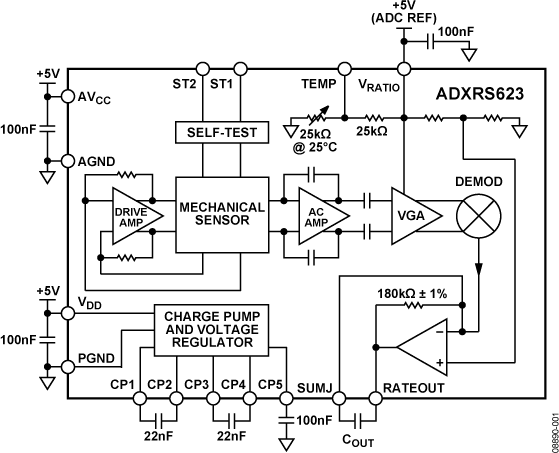
ADXRS623±150°/sec Yaw Rate Gyroscope | Development Boards, Kits, Programmers | 2 | Active | The ADXRS623 is a complete angular rate sensor (gyroscope) that uses the Analog Devices, Inc. surface-micromachining process to create a functionally complete and low cost angular rate sensor integrated with all required electronics on one chip. The manufacturing technique for this device is the same high volume BiMOS process used for high reliability automotive airbag accelerometers.The ADXRS623 is an automotive grade gyroscope. Automotive grade gyroscopes have more extensive guaranteed min/max specifications due to automotive testing.The output signal, RATEOUT (1B, 2A), is a voltage proportional to the angular rate about the axis that is normal to the top surface of the package. The output is ratiometric with respect to a provided reference supply. A single external resistor between SUMJ and RATEOUT can be used to lower the scale factor. An external capacitor sets the bandwidth. Other external capacitors are required for operation.A temperature output is provided for compensation techniques. Two digital self-test inputs electromechanically excite the sensor to test proper operation of both the sensor and the signal conditioning circuits. The ADXRS623 is available in a 7 mm × 7 mm × 3 mm BGA chip scale package.APPLICATIONSInertial measurement unitsPlatform stabilizationRobotics |
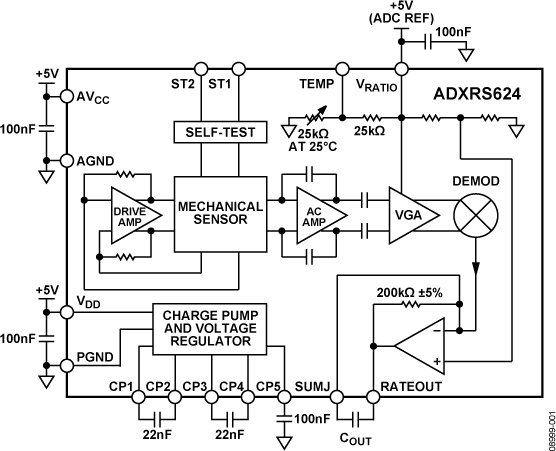
ADXRS624±50°/s Yaw Rate Gyro | Sensor Evaluation Boards | 1 | Active | The ADXRS624 is a complete angular rate sensor (gyroscope) that uses the Analog Devices, Inc., surface-micromachining process to create a functionally complete and low cost angular rate sensor integrated with all required electronics on one chip. The manufacturing technique for this device is the same high volume BiMOS process used for high reliability automotive airbag accelerometers.The ADXRS624 is an automotive grade gyroscope. Automotive grade gyroscopes have more extensive guaranteed min/max specifications due to automotive testing.The output signal, RATEOUT (1B, 2A), is a voltage proportional to angular rate about the axis normal to the top surface of the package. The output is ratiometric with respect to a provided reference supply. A single external resistor between SUMJ and RATEOUT can be used to lower the scale factor. An external capacitor sets the bandwidth. Other external capacitors are required for operation.A temperature output is provided for compensation techniques. Two digital self-test inputs electromechanically excite the sensor to test proper operation of both the sensor and the signal conditioning circuits. The ADXRS624 is available in a 7 mm × 7 mm × 3 mm BGA chip scale package.APPLICATIONSNavigation systemsInertial measurement unitsPlatform stabilizationRobotics |
| Sensors, Transducers | 2 | Active | ||
ADXRS645High Temperature, Vibration Rejecting ±2000°/sec Gyroscope | Sensors, Transducers | 1 | Active | The ADXRS645 is a high performance angular rate sensor with excellent vibration immunity for use in high temperature environments. The ADXRS645 is manufactured using the Analog Devices, Inc., patented high volume BiMOS surface-micromachining process with years of proven field reliability. An advanced, differential, quad sensor design provides superior acceleration and vibration rejection.The output signal, RATEOUT, is a voltage proportional to the angular rate about the axis normal to the package lid. The measurement range is a minimum of ±2000°/sec, and may be extended to ±5000°/sec with the addition of a single external resistor. The output is ratiometric with respect to a provided reference supply. Other external capacitors are required for operation.A temperature output is provided for compensation techniques. Two digital self-test inputs electromechanically excite the sensor to test proper operation of both the sensor and the signal conditioning circuits. The ADXRS645 is available in a 8 mm × 9 mm × 3 mm, 15-lead brazed lead tri in-line package.APPLICATIONSDown hole measurements for geological explorationExtreme high temperature industrial applicationsSevere mechanical environments |
| Part | Category | Description |
|---|---|---|
Analog Devices ADM6713RAKSZ-REELObsolete | Integrated Circuits (ICs) | IC SUPERVISOR 1 CHANNEL SC70-4 |
Analog Devices | RF and Wireless | RF AMP SINGLE GENERAL PURPOSE RF AMPLIFIER 20GHZ 3.6V 22-PIN DIE TRAY |
Analog Devices | Integrated Circuits (ICs) | LOW NOISE, SWITCHED CAPACITOR REGULATED VOLTAGE INVERTERS |
Analog Devices | Integrated Circuits (ICs) | QUAD 16-BIT/12-BIT ±10V VOUTSOFTSPAN DACS WITH 10PPM/°C MAX REFERENCE |
Analog Devices | Integrated Circuits (ICs) | SERIAL 14-BIT, 3.5MSPS SAMPLING ADC WITH BIPOLAR INPUTS |
Analog Devices | Integrated Circuits (ICs) | ISOSPI ISOLATED COMMUNICATIONS INTERFACE |
Analog Devices | Integrated Circuits (ICs) | 4.5A, 500KHZ STEP-DOWN SWITCHING REGULATOR |
Analog Devices | Integrated Circuits (ICs) | 300 MA, LOW QUIESCENT CURRENT, ADJUSTABLE OUTPUT, CMOS LINEAR REGULATOR |
Analog Devices AD767KNObsolete | Integrated Circuits (ICs) | IC DAC 12BIT V-OUT 24DIP |
Analog Devices | Integrated Circuits (ICs) | QUAD 12-/10-/8-BIT RAIL-TO-RAIL DACS WITH 10PPM/°C REFERENCE |