A
Analog Devices
| Series | Category | # Parts | Status | Description |
|---|---|---|---|---|
| Part | Spec A | Spec B | Spec C | Spec D | Description |
|---|---|---|---|---|---|
| Series | Category | # Parts | Status | Description |
|---|---|---|---|---|
| Part | Spec A | Spec B | Spec C | Spec D | Description |
|---|---|---|---|---|---|
| Part | Category | Description |
|---|---|---|
Analog Devices ADM6713RAKSZ-REELObsolete | Integrated Circuits (ICs) | IC SUPERVISOR 1 CHANNEL SC70-4 |
Analog Devices | RF and Wireless | RF AMP SINGLE GENERAL PURPOSE RF AMPLIFIER 20GHZ 3.6V 22-PIN DIE TRAY |
Analog Devices | Integrated Circuits (ICs) | LOW NOISE, SWITCHED CAPACITOR REGULATED VOLTAGE INVERTERS |
Analog Devices | Integrated Circuits (ICs) | QUAD 16-BIT/12-BIT ±10V VOUTSOFTSPAN DACS WITH 10PPM/°C MAX REFERENCE |
Analog Devices | Integrated Circuits (ICs) | SERIAL 14-BIT, 3.5MSPS SAMPLING ADC WITH BIPOLAR INPUTS |
Analog Devices | Integrated Circuits (ICs) | ISOSPI ISOLATED COMMUNICATIONS INTERFACE |
Analog Devices | Integrated Circuits (ICs) | 4.5A, 500KHZ STEP-DOWN SWITCHING REGULATOR |
Analog Devices | Integrated Circuits (ICs) | 300 MA, LOW QUIESCENT CURRENT, ADJUSTABLE OUTPUT, CMOS LINEAR REGULATOR |
Analog Devices AD767KNObsolete | Integrated Circuits (ICs) | IC DAC 12BIT V-OUT 24DIP |
Analog Devices | Integrated Circuits (ICs) | QUAD 12-/10-/8-BIT RAIL-TO-RAIL DACS WITH 10PPM/°C REFERENCE |
| Series | Category | # Parts | Status | Description |
|---|---|---|---|---|
| Integrated Circuits (ICs) | 5 | Active | ||
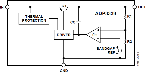
ADP3335High Accuracy Ultralow Quiescent Current, 500mA, anyCAP® Low Dropout | PMIC | 11 | Active | The ADP3335 is a member of the ADP330x family of precision low dropout any CAP voltage regulators. The ADP3335 operates with an input voltage range of +2.6 V to +12 V and delivers a continuous load current up to 500 mA. The ADP3335 stands out from the conventional LDOs with the lowest thermal resistance of any MSOP-8 package and an enhanced process that enables it to offer performance advantages beyond its competition. Its patented design requires only a 1.0 µF output capacitor for stability. This device is insensitive to output capacitor Equivalent Series Resistance (ESR), and is stable with any good quality capacitor, including ceramic (MLCC) types for space-restricted applications. The ADP3335 achieves exceptional accuracy of ±0.9% at room temperature and ±1.8% over temperature, line and load variations. The dropout voltage of the ADP3335 is only 200 mV (typical) at 500 mA. This device also includes a safety current limit, thermal overload protection and a shutdown feature. In shutdown mode, the ground current is reduced to less than 2 µA. The ADP3335 has ultralow quiescent current 60 µA (typ) in light load situations. |
ADP3336Small, Adjustable Output, 500mA anyCAP®Low Dropout Regulator | Power Management (PMIC) | 1 | Active | The ADP3336 is a member of the ADP333x family of precision low dropout anyCAP®voltage regulators. The ADP3336 operates with an input voltage range of +2.6 V to +12 V and delivers a continuous load current up to 500 mA. The ADP3336 stands out from the conventional LDOs with the lowest thermal resistance of any MSOP-8 package and an enhanced process that enables it to offer performance advantages beyond its competition. Its patented design requires only a 1.0 µF output capacitor for stability. This device is insensitive to output capacitor Equivalent Series Resistance (ESR), and is stable with any good quality capacitor, including ceramic (MLCC) types for space-restricted applications. The ADP3336 achieves exceptional accuracy of ±0.9% at room temperature and ±1.8% over temperature, line and load variations. The dropout voltage of the ADP3336 is only 200 mV (typical) at 500 mA. This device also includes a safety current limit, thermal overload protection and a shutdown feature. In shutdown mode, the ground current is reduced to less than 1 µA. The ADP3336 has ultralow quiescent current 80 µA (typ) in light load situations.APPLICATIONSPCMCIA CardCellular PhonesCamcorders, CamerasNetworking Systems, DSL/Cable ModemsCable Set-Top BoxMP3/CD PlayersDSP Supply |
ADP3338High Accuracy Ultralow Quiescent Current, 1A, anyCAP® Dropout Regulator | PMIC | 10 | NRND | The ADP3338 is a member of the ADP330x family of precision low dropout anyCAP®voltage regulators. The ADP3338 operates with an input voltage range of +2.7 V to +8 V and delivers a load current up to 1 A. The ADP3338 stands out from the conventional LDOs with a novel architecture and an enhanced process that enables it to offer performance advantages and higher output current than its competition. Its patented design requires only a 1.0 µF output capacitor for stability. This device is insensitive to output capacitor Equivalent Series Resistance (ESR), and is stable with any good quality capacitor, including ceramic (MLCC) types for space-restricted applications. The ADP3338 achieves exceptional accuracy of ±0.9% at room temperature and ±1.8% over temperature, line and load variations. The dropout voltage of the ADP3338 is only 200 mV (typical) at 1 A. This device also includes a safety current limit and thermal overload protection. The ADP3338 has ultralow quiescent current 130 µA (typ) in light load situations.APPLICATIONSNotebook, palmtop computersSCSI terminatorsBattery-powered systemsBar code scannersCamcorders, camerasHome entertainment systemsNetworking systemsDSP/ASIC supplies |
ADP3339High-Accuracy Ultralow Iq, 1.5 A, anyCAP®Low Dropout Regulator | PMIC | 6 | NRND | NEWER ALTERNATIVES:ADM7172: 6.5 V, 2 A, Ultralow Noise, High PSRR, Fast Transient Response CMOS LDOThe ADP3339 is a member of the ADP33xx family of precision low dropout anyCAP®voltage regulators. The ADP3339 operates with an input voltage range of 2.8 V to 6 V and delivers a load current up to 1.5 A. The ADP3339 stands out from the conventional LDOs with a novel architecture and an enhanced process that enables it to offer performance advantages and higher output current than its competition. Its patented design requires only a 1.0 µF output capacitor for stability. This device is insensitive to output capacitor Equivalent Series Resistance (ESR), and is stable with any good quality capacitor, including ceramic (MLCC) types for space-restricted applications. The ADP3339 achieves exceptional accuracy of 0.9% at room temperature and 1.5% over temperature, line and load variations. The dropout voltage of the ADP3339 is only 230 mV (typical) at 1.5 A. This device also includes a safety current limit and thermal overload protection. The ADP3339 has ultralow quiescent current 130 uA (typical) in light load situations. |
ADP3367+5 V Fixed, Adjustable Low-Dropout Linear Voltage Regulator | Voltage Regulators - Linear, Low Drop Out (LDO) Regulators | 2 | Active | The ADP3367 is a low-dropout precision voltage regulator that can supply up to 300 mA output current. It can be used to give a fixed +5 V output with no additional external components or can be adjusted from +1.3 V to +16 V using two external resistors. Fixed or adjustable operation can be selected via the SET input. The low quiescent current (17 µA) in conjunction with the standby or shutdown mode (0.2 µA) makes this device especially suitable for battery powered systems. The dropout voltage when supplying 100 µA is only 15 mV allowing operation with minimal headroom thereby prolonging the useful battery life. At higher output current levels the dropout remains low increasing to just 150 mV when supplying 200 mA. A wide input voltage range from 2.5 V to 16.5 V is allowable. Additional features include a dropout detector and a low supply/battery monitoring comparator. The dropout detector can be used to signal loss of regulation while the low battery detector can be used to monitor the input supply voltage.The ADP3367 is a much improved pin-compatible replacement for the MAX667. Improvements include lower supply current, tighter voltage accuracy and superior line and load regulation. Improved ESD protection (>6000 V) is achieved by advanced voltage clamping structures. The ADP3367 is specified over the industrial temperature range -40°C to +85°C and is available in narrow surface mount (SOIC) packages.ADI’s proprietary Thermal Coastline leadframe used in ADP3367AR packaging, has 30% lower thermal resistance than the standard leadframes. This improvement in heat flow rate results in lower die temperature hence improves reliability.APPLICATIONSHandheld InstrumentsCellular TelephonesBattery Operated DevicesPortable EquipmentSolar Powered InstrumentsHigh Efficiency Linear Power Supplies |
| Integrated Circuits (ICs) | 3 | Active | ||
| Gate Drivers | 1 | Active | ||
| Power Management (PMIC) | 2 | Active | ||
ADP3605120 mA Switched Capacitor Voltage Inverter with Regulated Output | Voltage Regulators - DC DC Switching Regulators | 1 | Active | The ADP3605 is a 120 mA inverting regulator that converts a 3- to 6-volt input into a -3 volt output. It provides a fully regulated output voltage without using inductors. A charge pump converter, the ADP3605 combines the benefits of outstanding accuracy (±5% over line, load and temperature), low shutdown current (10 µA typical) and small size. It has an internal 500 kHz oscillator, allowing use of small charge pump and filter capacitors. |