A
Analog Devices
| Series | Category | # Parts | Status | Description |
|---|---|---|---|---|
| Part | Spec A | Spec B | Spec C | Spec D | Description |
|---|---|---|---|---|---|
| Series | Category | # Parts | Status | Description |
|---|---|---|---|---|
| Part | Spec A | Spec B | Spec C | Spec D | Description |
|---|---|---|---|---|---|
| Series | Category | # Parts | Status | Description |
|---|---|---|---|---|
| PMIC | 8 | Active | ||
AD15844.096V Micropower, Precisions Series Mode Voltage References | Power Management (PMIC) | 6 | Active | TheAD1582/AD1583/AD1584/AD1585are low cost, low power, low dropout, precision band gap references. These designs are available as 3-terminal (series) devices and are packaged in the compact SOT-23, 3-lead surface-mount package. The versatility of these references makes them ideal for use in battery-powered 3 V or 5 V systems where there can be wide variations in supply voltage and a need to minimize power dissipation.The superior accuracy and temperature stability of the AD1582/AD1583/AD1584/AD1585 result from the precise matching and thermal tracking of on-chip components. Patented temperature drift curvature correction design techniques minimize the nonlinearities in the voltage output temperature characteristic.The AD1582/AD1583/AD1584/AD1585 series mode devices source or sink up to 5 mA of load current and operate efficiently with only 200 mV of required headroom supply. These parts draw a maximum 70 μA of quiescent current with only a 1.0 μA/V variation with supply voltage. The advantage of these designs over conventional shunt devices is extraordinary. Valuable supply current is no longer wasted through an input series resistor, and maximum power efficiency is achieved at all input voltage levels.The AD1582/AD1583/AD1584/AD1585 are available in two grades, A and B, and are provided in a tiny footprint, the SOT-23. All grades are specified over the industrial temperature range of −40°C to +125°C.ApplicationsPortable, battery-powered equipment; for example, notebook computers, cellular phones, pagers, PDAs, GPSs, and DMMsComputer workstations; suitable for use with a wide range of video RAMDACsSmart industrial transmittersPCMCIA cardsAutomotiveHard disk drives3 V/5 V, 8-bit/12-bit data converters |
| Voltage Reference | 5 | Active | ||
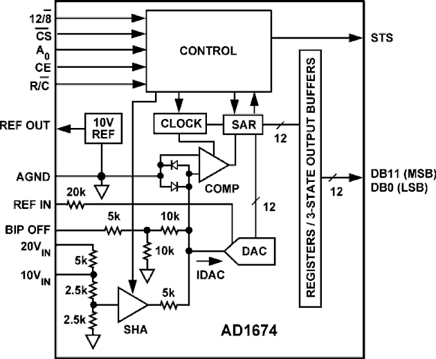
AD167412-Bit, 100kSPS, Complete ADC | Integrated Circuits (ICs) | 14 | Active | The AD1674 is a complete, multipurpose, 12-bit analog-to-digital converter, consisting of a user-transparent on-board sample-and-hold amplifier (SHA), 10 volt reference, clock and three-state output buffers for microprocessor interface.The AD1674 is pin compatible with the industry standard AD574A and AD674A, but includes a sampling function while delivering a faster conversion rate. The on-chip SHA has a wide input bandwidth supporting 12-bit accuracy over the full Nyquist bandwidth of the converter.The AD1674 is fully specified for ac parameters (such as S/(N+D) ratio, THD, and IMD) and dc parameters (offset, full-scale error, etc.). With both ac and dc specifications, the AD1674 is ideal for use in signal processing and traditional dc measurement applications.The AD1674 design is implemented using Analog Devices' BiMOS II process allowing high performance bipolar analog circuitry to be combined on the same die with digital CMOS logic.Five different temperature grades are available. The AD1674J and K grades are specified for operation over the 0°C to +70°C temperature range. The A and B grades are specified from -40°C to +85°C; the AD1674T grade is specified from -55°C to +125°C. The J and K grades are available in both 28-lead plastic DIP and SOIC. The A and B grade devices are available in 28-lead hermetically sealed ceramic DIP and 28-lead SOIC. The T grade is available in 28-lead hermetically sealed ceramic DIP.PRODUCT HIGHLIGHTSIndustry Standard Pinout: The AD1674 utilizes the pinout established by the industry standard AD574A and AD674A.Integrated SHA: The AD1674 has an integrated SHA which supports the full Nyquist bandwidth of the converter. The SHA function is transparent to the user; no wait-states are needed for SHA acquisition.DC and AC Specified: In addition to traditional dc specifications, the AD1674 is also fully specified for frequency domain ac parameters such as total harmonic distortion, signal-to-noise ratio and input bandwidth. These parameters can be tested and guaranteed as a result of the onboard SHA.Analog Operation: The precision, laser-trimmed scaling and bipolar offset resistors provide four calibrated ranges: 0 V to +10 V and 0 V to +20 V unipolar, –5 V to +5 V and –10 V to +10 V bipolar. The AD1674 operates on +5 V and ±12 V or ±15 V power supplies.Flexible Digital Interface: On-chip multiple-mode three-state output buffers and interface logic allow direct connection to most microprocessors. |
AD1833AMulti-Channel, 24-Bit, 192kHz Sigma-Delta DAC | Digital to Analog Converters (DAC) | 4 | Obsolete | The AD1833 is a complete high performance single-chip, multi-channel, digital audio playback system. It features six audio playback channels each comprising a high performance digital interpolation filter, a multibit sigma-delta modulator featuring Analog Devices patented technology, and a continuous-time current-out analog DAC section. Other features include an on-chip clickless attenuator and mute capability, per channel, programmed through an SPI-compatible serial control port. |
AD1835A2 ADC, 8 DAC, 96kHz, 24-Bit Sigma Delta Codec | Interface | 2 | NRND | The AD1835A is a high-performance single-chip CODEC featuring four stereo DACs and one stereo ADC.Each DAC comprises a high-performance digital interpolation filter, a multi-bit sigma-delta modulator featuring Analog Devices patented technology and a continuous-time voltage out analog section. Each DAC has independent volume control and clickless mute functions. The ADC comprises two 24-bit conversion channels with multi-bit sigma-delta modulators and decimation filters.The AD1835A also contains an on-chip reference with a nominal value of 2.25 V.The AD1835A contains a flexible serial interface that allows for glueless connection to a variety of DSP chips, AES/EBU receivers and sample rate converters. The AD1835A can be configured in Left-Justified, Right-Justified, I2S or DSP compatible serial modes. Control of the AD1835 is achieved by means of an SPI compatible serial port. While the AD1835A can be operated from a single 5 V supply, it also features a separate supply pin for its digital interface, which allows the device to be interfaced to other devices using 3.3 V power supplies.The AD1835A is available in a 52 Lead MQFP package and is specified for the industrial temperature range of -40ºC to +85ºC.APPLICATIONSDVD Video and Audio PlayersHome Theater SystemsAutomotive Audio SystemsAudio/Visual ReceiversDigital Audio Effects Processors |
AD1836AMultichannel 96kHz Codec | Development Boards, Kits, Programmers | 5 | Active | The AD1836A is a high performance, single-chip codec that provides three stereo DACs and two stereo ADCs using ADI’s patented multibit Σ-Δ architecture. An SPI®port is included, allowing a microcontroller to adjust volume and many other parameters. The AD1836A operates from a 5 V supply, with provision for a separate output supply to interface with low voltage external circuitry. The AD1836A is available in a 52-lead MQFP (PQFP) package.APPLICATIONSHome theater systemsAutomotive audio systemsDVD recordersSet-top boxesDigital audio effects processors |
| CODECS | 1 | Obsolete | ||
| Integrated Circuits (ICs) | 2 | Obsolete | ||
| Integrated Circuits (ICs) | 1 | Obsolete | ||
| Part | Category | Description |
|---|---|---|
![]() Analog Devices ADM6713RAKSZ-REELObsolete | Integrated Circuits (ICs) | IC SUPERVISOR 1 CHANNEL SC70-4 |
Analog Devices | RF and Wireless | RF AMP SINGLE GENERAL PURPOSE RF AMPLIFIER 20GHZ 3.6V 22-PIN DIE TRAY |
![]() Analog Devices | Integrated Circuits (ICs) | LOW NOISE, SWITCHED CAPACITOR REGULATED VOLTAGE INVERTERS |
![]() Analog Devices | Integrated Circuits (ICs) | QUAD 16-BIT/12-BIT ±10V VOUTSOFTSPAN DACS WITH 10PPM/°C MAX REFERENCE |
![]() Analog Devices | Integrated Circuits (ICs) | SERIAL 14-BIT, 3.5MSPS SAMPLING ADC WITH BIPOLAR INPUTS |
![]() Analog Devices | Integrated Circuits (ICs) | ISOSPI ISOLATED COMMUNICATIONS INTERFACE |
![]() Analog Devices | Integrated Circuits (ICs) | 4.5A, 500KHZ STEP-DOWN SWITCHING REGULATOR |
![]() Analog Devices | Integrated Circuits (ICs) | 300 MA, LOW QUIESCENT CURRENT, ADJUSTABLE OUTPUT, CMOS LINEAR REGULATOR |
![]() Analog Devices AD767KNObsolete | Integrated Circuits (ICs) | IC DAC 12BIT V-OUT 24DIP |
![]() Analog Devices | Integrated Circuits (ICs) | QUAD 12-/10-/8-BIT RAIL-TO-RAIL DACS WITH 10PPM/°C REFERENCE |