A
Analog Devices Inc./Maxim Integrated
| Series | Category | # Parts | Status | Description |
|---|---|---|---|---|
| Part | Spec A | Spec B | Spec C | Spec D | Description |
|---|---|---|---|---|---|
| Series | Category | # Parts | Status | Description |
|---|---|---|---|---|
| Part | Spec A | Spec B | Spec C | Spec D | Description |
|---|---|---|---|---|---|
| Part | Category | Description |
|---|---|---|
Analog Devices Inc./Maxim Integrated LTC1879EGN#TRUnknown | Integrated Circuits (ICs) | IC REG BUCK ADJ 1.2A 16SSOP |
Analog Devices Inc./Maxim Integrated LTC2208CUP#TRUnknown | Integrated Circuits (ICs) | IC ADC 16BIT 130MSPS 64-QFN |
Analog Devices Inc./Maxim Integrated ADP2108ACBZ-1.1-R7Obsolete | Integrated Circuits (ICs) | IC REG BUCK 1.1V 600MA 5WLCSP |
Analog Devices Inc./Maxim Integrated EV1HMC832ALP6GObsolete | Development Boards Kits Programmers | EVAL BOARD FOR HMC832ALP6GE |
Analog Devices Inc./Maxim Integrated LTC488ISWUnknown | Integrated Circuits (ICs) | IC LINE RCVR RS485 QUAD 16-SOIC |
Analog Devices Inc./Maxim Integrated LTC6946IUFD-2Obsolete | Integrated Circuits (ICs) | IC CLK/FREQ SYNTH 28QFN |
Analog Devices Inc./Maxim Integrated MAX5556ESA+TObsolete | Integrated Circuits (ICs) | IC DAC/AUDIO 16BIT 50K 8SOIC |
Analog Devices Inc./Maxim Integrated EVAL-FLTR-LD-1RZUnknown | Unclassified | EVAL BRD FOR AD800 SERIES |
Analog Devices Inc./Maxim Integrated | Development Boards Kits Programmers | BOARD EVAL FOR AD9963 |
Analog Devices Inc./Maxim Integrated LTC1296CCSW#TRUnknown | Integrated Circuits (ICs) | IC DATA ACQ SYS 12BIT 5V 20SOIC |
| Series | Category | # Parts | Status | Description |
|---|---|---|---|---|
LTC29431A Multicell Battery Gas Gauge with Temperature, Voltage and Current Measurement | PMIC | 7 | Active | The LTC2943 measures battery charge state, battery voltage, battery current and its own temperature in portable product applications. The wide input voltage range allows use with multicell batteries up to 20V. A precision coulomb counter integrates current through a sense resistor between the battery’s positive terminal and the load or charger. Voltage, current and temperature are measured with an internal 14-bit No Latency ΔΣ™ADC. The measurements are stored in internal registers accessible via the onboard I2C/SMBus Interface.The LTC2943 features programmable high and low thresholds for all four measured quantities. If a programmed threshold is exceeded, the device communicates an alert using either the SMBus alert protocol or by setting a flag in the internal status register. The LTC2943 requires only a single low value sense resistor to set the measured current range.ApplicationsPower ToolsElectric BicyclesPortable Medical EquipmentVideo Cameras |
LTC2943-11A Multicell Battery Gas Gauge with Temperature, Voltage and Current Measurement | Power Management (PMIC) | 1 | Obsolete | The LTC2943-1 measures battery charge state, battery voltage, battery current and its own temperature in portable product applications. The wide input voltage range allows use with multicell batteries up to 20V. A precision coulomb counter integrates current through a sense resistor between the battery’s positive terminal and the load or charger. Voltage, current and temperature are measured with an internal 14-bit No Latency ΔΣ™ADC. The measurements are stored in internal registers accessible via the onboard I2C/SMBus Interface.The LTC2943-1 features programmable high and low thresholds for all four measured quantities. If a programmed threshold is exceeded, the device communicates an alert using either the SMBus alert protocol or by setting a flag in the internal status register.ApplicationsPower ToolsPortable Medical EquipmentVideo Cameras |
| Integrated Circuits (ICs) | 5 | Active | ||
| PMIC | 24 | Active | ||
LTC2946Wide Range I2C Power, Charge and Energy Monitor | PMIC | 34 | Active | The LTC2946 is a rail-to-rail system monitor that measures current, voltage, power, charge and energy. It features an operating range of 2.7V to 100V and includes a shunt regulator for supplies above 100V. The current measurement common mode range of 0V to 100V is independent of the input supply. A 12-bit ADC measures load current, input voltage and an auxiliary external voltage. Load current and internally calculated power are integrated over an external clock or crystal or internal oscillator time base for charge and energy. An accurate time base allows the LTC2946 to provide measurement accuracy of better than ±0.6% for charge and ±1% for power and energy. Minimum and maximum values are stored and an overrange alert with programmable thresholds minimizes the need for software polling. Data is reported via a standard I2C interface.The LTC2946 I2C interface includes separate data input and output pins for use with standard or opto-isolated I2C connections. The LTC2946-1 has an inverted data output for use with inverting opto-isolator configurations.ApplicationsTelecom InfrastructureIndustrial EquipmentGeneral Purpose Energy Measurement |
| Power Management (PMIC) | 3 | Active | ||
| PMIC | 2 | Active | ||
LTC2949Current, Voltage, and Charge Monitor for High Voltage Battery Packs | Power Management (PMIC) | 3 | Active | The LTC2949 is a high precision current, voltage, temperature, charge and energy meter for electrical and hybrid vehicles and other isolated current sense applications. It infers charge and energy flowing in and out of the battery pack by monitoring simultaneously the voltage drop over up to two sense resistors and the battery pack voltage.Low offset ΔΣ ADCs ensure accurate measurement of voltage and current with insignificant power loss. Continuous integration of current and power ensures lossless tracking of charge and energy delivered or received by the battery pack.The built-in serial interface can be configured to support isolated isoSPI communication to the host or as SPI interface.The LTC2949 features 12 internally buffered high impedance inputs (V1 to V12) for measuring voltages from external sensors or resistor dividers allowing to measure temperatures, HV-Link voltages, chassis isolation and supervise contactor states. LTC2949 has up to five programmable digital outputs which can be set to ground, supply or toggling at 400kHz.Programmable threshold and tracking registers reduce digital traffic to the host.ApplicationsElectric and Hybrid VehiclesIsolated Current SensingBackup Battery SystemsHigh Power Portable Equipment |
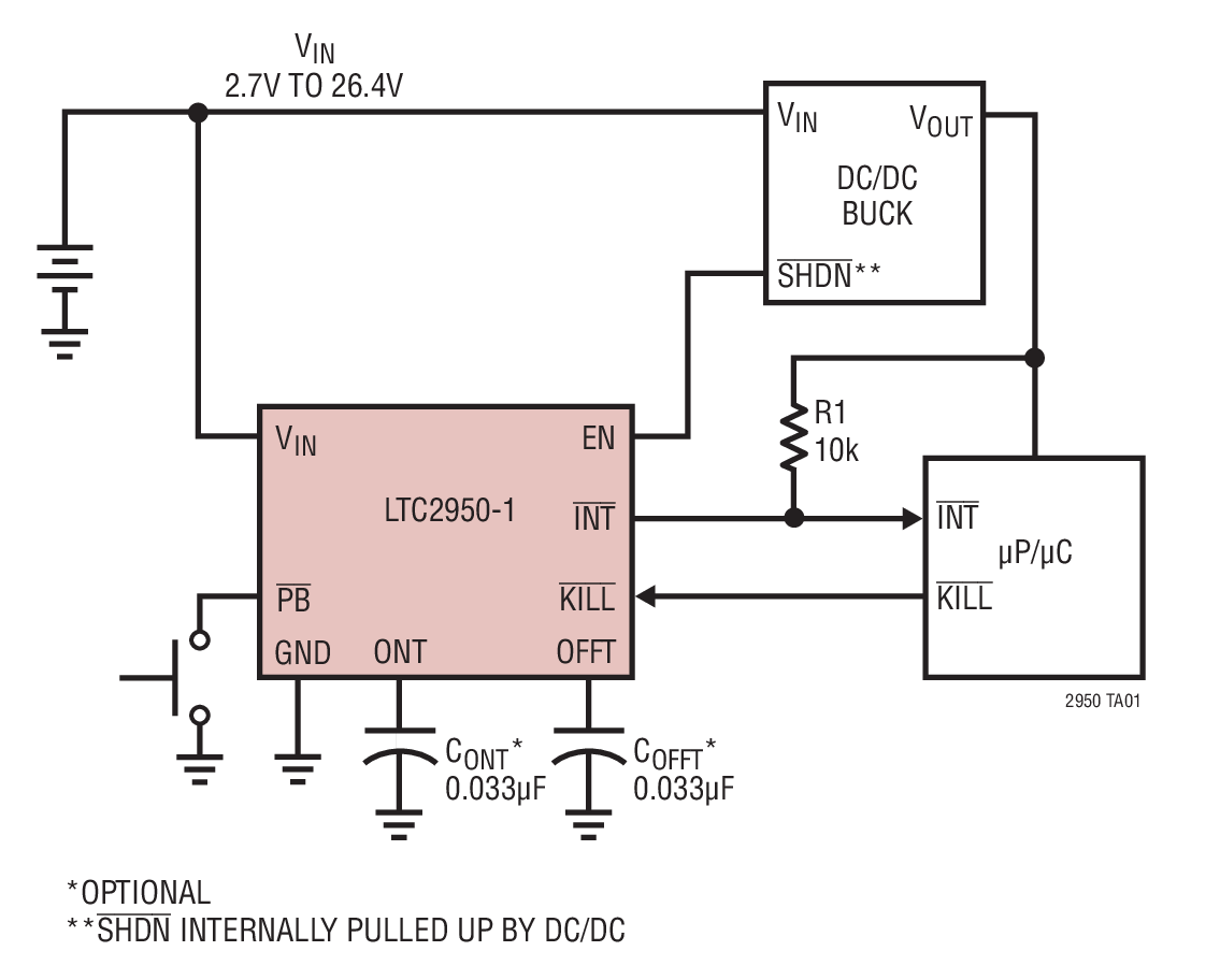
LTC2950Push Button On/Off Controller | PMIC | 16 | Active | The LTC2950 is a micropower, wide input voltage range, pushbutton ON/OFF controller. The part contains a pushbutton input with independently programmable ON and OFF debounce times that control the toggling of an open drain enable output. The part also contains a simple microprocessor interface to allow for proper system housekeeping prior to power down. Under system fault conditions, an internalKILLtimer ensures proper power down.The LTC2950 operates over a wide 2.7V to 26.4V input voltage range to accommodate a wide variety of input power supplies. Very low quiescent current (6μA typical) makes the LTC2950 ideally suited for battery powered applications. Two versions of the part are available to accommodate either positive or negative enable polarities. The parts are available in either 8-lead 3mm × 2mm DFN or ThinSOT packages.ApplicationsPortable Instrumentation MetersBlade ServersPortable Customer Service PDADesktop and Notebook Computers |
| Power Supply Controllers, Monitors | 1 | Active | ||