A
Analog Devices Inc./Maxim Integrated
| Series | Category | # Parts | Status | Description |
|---|---|---|---|---|
| Part | Spec A | Spec B | Spec C | Spec D | Description |
|---|---|---|---|---|---|
| Series | Category | # Parts | Status | Description |
|---|---|---|---|---|
| Part | Spec A | Spec B | Spec C | Spec D | Description |
|---|---|---|---|---|---|
| Part | Category | Description |
|---|---|---|
Analog Devices Inc./Maxim Integrated LTC1879EGN#TRUnknown | Integrated Circuits (ICs) | IC REG BUCK ADJ 1.2A 16SSOP |
Analog Devices Inc./Maxim Integrated LTC2208CUP#TRUnknown | Integrated Circuits (ICs) | IC ADC 16BIT 130MSPS 64-QFN |
Analog Devices Inc./Maxim Integrated ADP2108ACBZ-1.1-R7Obsolete | Integrated Circuits (ICs) | IC REG BUCK 1.1V 600MA 5WLCSP |
Analog Devices Inc./Maxim Integrated EV1HMC832ALP6GObsolete | Development Boards Kits Programmers | EVAL BOARD FOR HMC832ALP6GE |
Analog Devices Inc./Maxim Integrated LTC488ISWUnknown | Integrated Circuits (ICs) | IC LINE RCVR RS485 QUAD 16-SOIC |
Analog Devices Inc./Maxim Integrated LTC6946IUFD-2Obsolete | Integrated Circuits (ICs) | IC CLK/FREQ SYNTH 28QFN |
Analog Devices Inc./Maxim Integrated MAX5556ESA+TObsolete | Integrated Circuits (ICs) | IC DAC/AUDIO 16BIT 50K 8SOIC |
Analog Devices Inc./Maxim Integrated EVAL-FLTR-LD-1RZUnknown | Unclassified | EVAL BRD FOR AD800 SERIES |
Analog Devices Inc./Maxim Integrated | Development Boards Kits Programmers | BOARD EVAL FOR AD9963 |
Analog Devices Inc./Maxim Integrated LTC1296CCSW#TRUnknown | Integrated Circuits (ICs) | IC DATA ACQ SYS 12BIT 5V 20SOIC |
| Series | Category | # Parts | Status | Description |
|---|---|---|---|---|
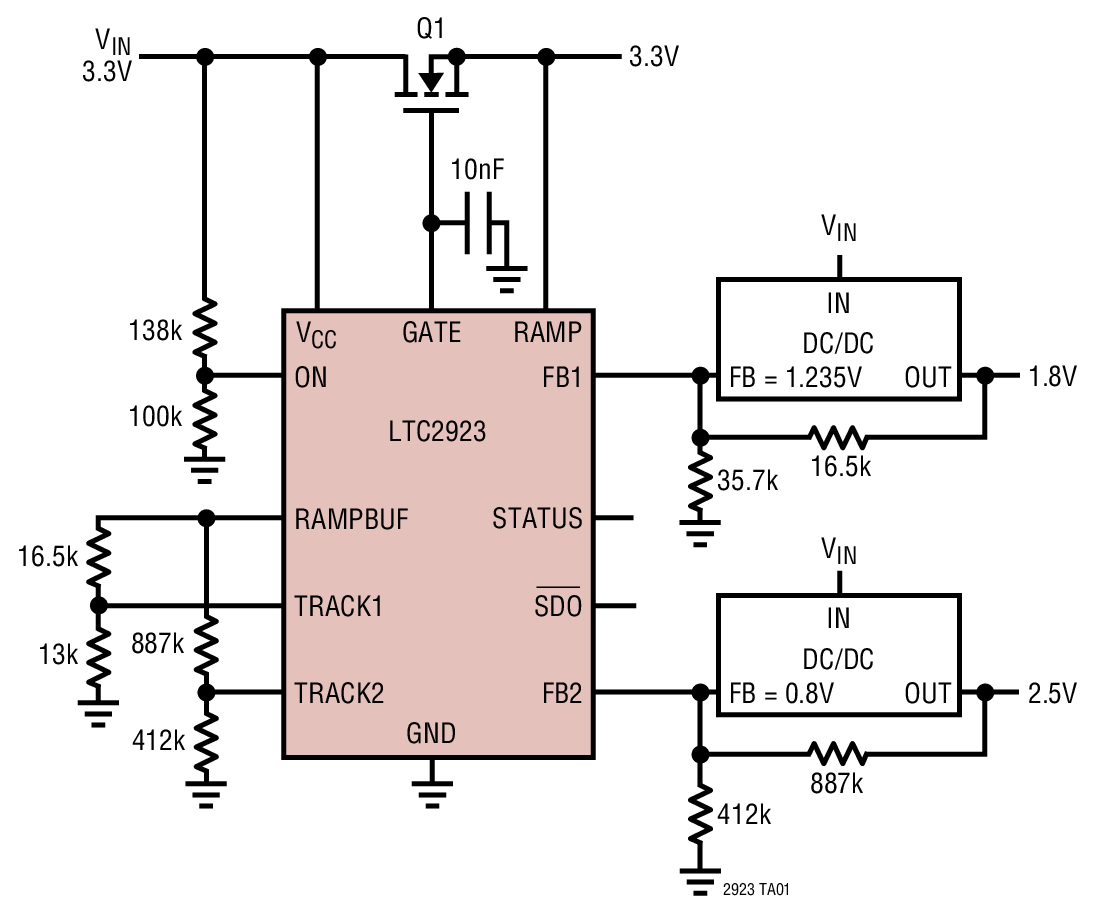
LTC2923Power Supply Tracking Controller | Power Management (PMIC) | 8 | Active | The LTC2923 provides a simple solution to power supply tracking and sequencing requirements. By selecting a few resistors, the supplies can be configured to ramp-up and ramp-down together or with voltage offsets, time delays or different ramp rates.By introducing currents into the feedback nodes of two independent switching regulators, the LTC2923 causes their outputs to track without inserting any pass element losses. Because the currents are controlled in an openloop manner, the LTC2923 does not affect the transient response or stability of the supplies. Furthermore, it presents a high impedance when power-up is complete, effectively removing it from the DC/DC circuit.For systems that require a third supply, one supply can be controlled with a series FET. This optional series FET can also control a supply that does not allow direct access to its feedback resistors (e.g., a power module) or a supply whose output cannot be forced to ground (e.g., a 3-terminal linear regulator). When the FET is used, an electronic circuit breaker provides protection from short-circuit conditions.ApplicationsVCOREand VI/OSupply TrackingMicroprocessor, DSP and FPGA SuppliesServersCommunication Systems |
LTC2924Quad Power Supply Sequencer | Integrated Circuits (ICs) | 4 | Active | The LTC2924 is a power supply sequencer designed for use with external N-channel MOSFETs or power supplies with shutdown pins. Four power supplies can be fully sequenced by a single LTC2924 and up to five supplies can be sequenced to a sixth master supply. The LTC2924 requires a minimum of external components, using only two feedback resistors per sequenced power supply and a single resistor to set hysteresis.An internally regulated charge pump provides gate drive voltages for external logic and sub-logic-level MOSFETs. Adding a single capacitor enables an adjustable time delay between power supplies during both Power On and Power Off sequencing. A second capacitor can be added to enable a power good timer for detecting the failure of any power supply to turn on within the selected time. Errors in power supply sequencing and the control input are detected and reported at theFAULToutput. The LTC2924 features precision input comparators which can provide 1% accuracy in monitoring power supply voltages.Multiple LTC2924s may be easily cascaded to sequence a virtually unlimited number of power supplies.ApplicationsSequenced Power Supplies for ASICs with Multiple I/O and Core VoltagesLatch-Up Prevention in Systems with Multiple Power Supplies |
| PMIC | 8 | Active | ||
| PMIC | 10 | Active | ||
LTC2927Single Power Supply Tracking Controller | PMIC | 10 | Active | The LTC2927 provides a simple solution to power supply tracking and sequencing requirements. By selecting a few resistors, the supply can be configured to ramp-up and ramp-down with differing ramp rates, voltage offsets, or time delays relative to other supplies or a master signal.By forcing current into a feedback node of an independent supply, the LTC2927 causes the output to track a ramp signal without inserting any pass element losses. Because the current is controlled in an open-loop manner, the LTC2927 does not affect the transient response or stability of the supply. The compact solution at point of load minimizes the trace length of the DC/DC circuit sensitive FB node. Furthermore, it presents a high impedance when power-up is complete, effectively removing it from the DC/DC circuit.ApplicationsVCORE and VI/O Supply TrackingMicroprocessor, DSP and FPGA SuppliesMultiple Supply SystemsPoint-of-Load Supplies |
LTC2928Multichannel Power Supply Sequencer and Supervisor | Development Boards, Kits, Programmers | 10 | Active | The LTC2928 is a four channel cascadable power supply sequencer and high accuracy supervisor. Sequencing thresholds, order and timing are configured with just a few external components, negating the need for PC board layout or software changes during system development. Multiple LTC2928s may be easily connected to sequence an unlimited number of power supplies.Sequence outputs control supply enable pins or N-channel pass gates. Precision input comparators with individual outputs monitor power supply voltages to 1.5% accuracy. Supervisory functions include undervoltage and overvoltage monitoring and reporting as well as μP reset generation.RSTmay be forced high to complement margin testing.Application faults, whether internally or externally generated, can shutdown all controlled supplies. The type and source of faults are reported for diagnosis. Individual channel controls are available to independently exercise enable outputs and supervisory functions.A high voltage input allows the LTC2928 to be powered from voltages as high as 16.5V. A buffered reference output permits single negative power supply sequencing and monitoring operations.APPLICATIONSNetwork/Telecom InfrastructureSequencing for Multiple I/O and Core VoltagesPower Management |
| Power Supply Controllers, Monitors | 6 | Active | ||
LTC2931Configurable Six Supply Monitor with Adjustable Reset and Watchdog Timers | Integrated Circuits (ICs) | 7 | Active | The LTC2931 is a configurable supply monitor for systems with up to six supply voltages. One of 16 preset or adjustable voltage monitor combinations can be selected using an external resistive divider connected to the mode select pin. The preset voltage thresholds are accurate to ±1.5% over temperature. The LTC2931 also features adjustable inputs with a 0.5V nominal threshold. All six open-drain voltage comparator outputs are connected to separate pins for individual supply monitoring.The reset and watchdog timeout periods are adjustable using external capacitors. Tight voltage threshold accuracy and glitch immunity ensure reliable reset operation without false triggering. TheRSToutput is guaranteed to be in the correct state for VCCdown to 1V. Each status output has a weak internal pull-up and may be externally pulled up to a user defined voltage.The 52μA supply current makes the LTC2931 ideal for power conscious systems and it may be configured to monitor fewer than six inputs.ApplicationsDesktop and Notebook ComputersMultivoltage SystemsTelecom EquipmentPortable Battery-Powered EquipmentNetwork ServersAutomotive |
| PMIC | 8 | Active | ||
LTC2933Programmable Hex Voltage Supervisor with EEPROM | PMIC | 9 | Active | The LTC2933 is an EEPROM configurable voltage supervisor which can simultaneously monitor up to six power supply voltage inputs. Each voltage detector offers I2C programmable over/undervoltage thresholds in various ranges and increments.Two general purpose inputs (GPI) can be configured as programmable manual reset (MR), UV disable (UVDIS), margin (MARG) or auxiliary comparator (AUXC) inputs. Three general purpose pins (GPIO) can be configured for input or output operation. When configured as an input, a GPIO pin can be mapped to any other GPIO configured as output. The GPIO pins can also be configured asALERTor fault outputs. Faults can be configured with programmable delay-on-release times. Output type and polarity are also configurable.Status and history registers log faults and can be polled via the I2C interface. A fault log snapshot is also backed up in internal EEPROM. All parameters are programmable via the I2C interface. Configuration EEPROM supports autonomous operation without additional software.ApplicationsHigh Availability Computer SystemsNetwork ServersTelecom EquipmentData Storage |