A
Analog Devices Inc./Maxim Integrated
| Series | Category | # Parts | Status | Description |
|---|---|---|---|---|
| Part | Spec A | Spec B | Spec C | Spec D | Description |
|---|---|---|---|---|---|
| Series | Category | # Parts | Status | Description |
|---|---|---|---|---|
| Part | Spec A | Spec B | Spec C | Spec D | Description |
|---|---|---|---|---|---|
| Part | Category | Description |
|---|---|---|
Analog Devices Inc./Maxim Integrated LTC1879EGN#TRUnknown | Integrated Circuits (ICs) | IC REG BUCK ADJ 1.2A 16SSOP |
Analog Devices Inc./Maxim Integrated LTC2208CUP#TRUnknown | Integrated Circuits (ICs) | IC ADC 16BIT 130MSPS 64-QFN |
Analog Devices Inc./Maxim Integrated ADP2108ACBZ-1.1-R7Obsolete | Integrated Circuits (ICs) | IC REG BUCK 1.1V 600MA 5WLCSP |
Analog Devices Inc./Maxim Integrated EV1HMC832ALP6GObsolete | Development Boards Kits Programmers | EVAL BOARD FOR HMC832ALP6GE |
Analog Devices Inc./Maxim Integrated LTC488ISWUnknown | Integrated Circuits (ICs) | IC LINE RCVR RS485 QUAD 16-SOIC |
Analog Devices Inc./Maxim Integrated LTC6946IUFD-2Obsolete | Integrated Circuits (ICs) | IC CLK/FREQ SYNTH 28QFN |
Analog Devices Inc./Maxim Integrated MAX5556ESA+TObsolete | Integrated Circuits (ICs) | IC DAC/AUDIO 16BIT 50K 8SOIC |
Analog Devices Inc./Maxim Integrated EVAL-FLTR-LD-1RZUnknown | Unclassified | EVAL BRD FOR AD800 SERIES |
Analog Devices Inc./Maxim Integrated | Development Boards Kits Programmers | BOARD EVAL FOR AD9963 |
Analog Devices Inc./Maxim Integrated LTC1296CCSW#TRUnknown | Integrated Circuits (ICs) | IC DATA ACQ SYS 12BIT 5V 20SOIC |
| Series | Category | # Parts | Status | Description |
|---|---|---|---|---|
LTC2345Octal, 18-Bit, 200ksps Differential SoftSpan ADC with Wide Input Common Mode Range | Analog to Digital Converters (ADC) | 3 | Active | The LTC2345-16 is a 16-bit, low noise 8-channel simultaneous sampling successive approximation register (SAR) ADC with differential, wide common mode range inputs. Operating from a 5V low voltage supply and using the internal reference and buffer, each channel of this SoftSpanTMADC can be independently configured on a conversion-by-conversion basis to accept ±4.096, 0V to 4.096V, ±2.048V, or 0V to 2.048V signals. Individual channels may also be disabled to increase throughput on the remaining channels.The wide input common mode range and 102dB CMRR of the LTC2345-16 analog inputs allow the ADC to directly digitize a variety of signals, simplifying signal chain design. This input signal flexibility, combined with ±1.25LSB INL, no missing codes at 16 bits, and 91dB SNR, makes the LTC2345-16 an ideal choice for many applications requiring wide dynamic range.The LTC2345-16 supports pin-selectable SPI CMOS (1.8V to 5V) and LVDS serial interfaces. Between one and eight lanes of data output may be employed in CMOS mode, allowing the user to optimize bus width and throughput.ApplicationsProgrammable Logic ControllersIndustrial Process ControlMedical ImagingHigh Speed Data Acquisition |
| Analog to Digital Converters (ADC) | 4 | Active | ||
| Analog to Digital Converters (ADC) | 5 | Active | ||
LTC2348Octal, 16-Bit, 200ksps Differential ±10.24V Input SoftSpan ADC with Wide Input Common Mode Range | Integrated Circuits (ICs) | 4 | Active | The LTC2348-18 is an 18-bit, low noise 8-channel simultaneous sampling successive approximation register (SAR) ADC with differential, wide common mode range inputs. Operating from a 5V low voltage supply, flexible high voltage supplies, and using the internal reference and buffer, each channel of this SoftSpan™ADC can be independently configured on a conversion-by-conversion basis to accept ±10.24V, 0V to 10.24V, ±5.12V, or 0V to 5.12V signals. Individual channels may also be disabled to increase throughput on the remaining channels.The wide input common mode range and 118dB CMRR of the LTC2348-18 analog inputs allow the ADC to directly digitize a variety of signals, simplifying signal chain design. This input signal flexibility, combined with ±3LSB INL, no missing codes at 18 bits, and 96.7dB SNR, makes the LTC2348-18 an ideal choice for many high voltage applications requiring wide dynamic range.The LTC2348-18 supports pin-selectable SPI CMOS (1.8V to 5V) and LVDS serial interfaces. Between one and eight lanes of data output may be employed in CMOS mode, allowing the user to optimize bus width and throughput.ApplicationsProgrammable Logic ControllersIndustrial Process ControlPower Line MonitoringTest and Measurement |
LTC2348-18Octal, 18-Bit, 200ksps Differential ±10.24V Input SoftSpan ADC with Wide Input Common Mode Range | Integrated Circuits (ICs) | 2 | Active | The LTC2348-18 is an 18-bit, low noise 8-channel simultaneous sampling successive approximation register (SAR) ADC with differential, wide common mode range inputs. Operating from a 5V low voltage supply, flexible high voltage supplies, and using the internal reference and buffer, each channel of this SoftSpan™ADC can be independently configured on a conversion-by-conversion basis to accept ±10.24V, 0V to 10.24V, ±5.12V, or 0V to 5.12V signals. Individual channels may also be disabled to increase throughput on the remaining channels.The wide input common mode range and 118dB CMRR of the LTC2348-18 analog inputs allow the ADC to directly digitize a variety of signals, simplifying signal chain design. This input signal flexibility, combined with ±3LSB INL, no missing codes at 18 bits, and 96.7dB SNR, makes the LTC2348-18 an ideal choice for many high voltage applications requiring wide dynamic range.The LTC2348-18 supports pin-selectable SPI CMOS (1.8V to 5V) and LVDS serial interfaces. Between one and eight lanes of data output may be employed in CMOS mode, allowing the user to optimize bus width and throughput.ApplicationsProgrammable Logic ControllersIndustrial Process ControlPower Line MonitoringTest and Measurement |
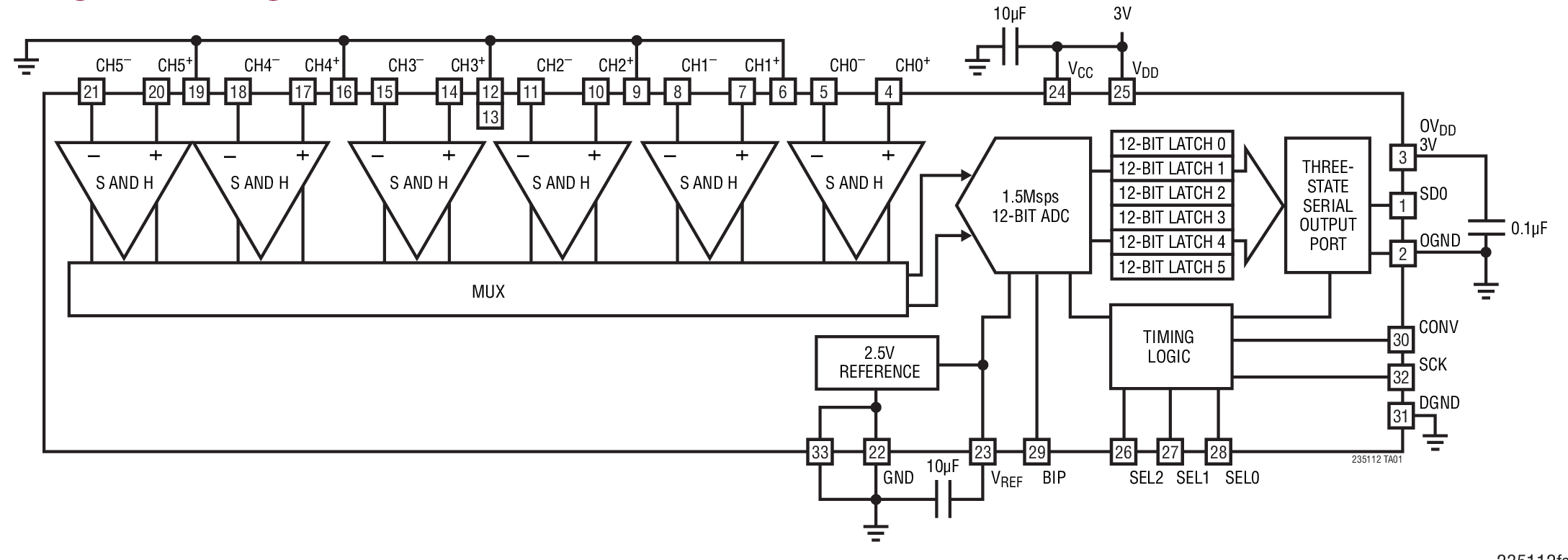
LTC23516 Channel, 12-Bit, 1.5Msps Simultaneous Sampling ADC with Shutdown | Integrated Circuits (ICs) | 2 | Active | The LTC2351-12 is a 12-bit, 1.5Msps ADC with six simultaneously sampled differential inputs. The device draws only 5.5mA from a single 3V supply, and comes in a tiny 32-pin (5mm × 5mm) QFN package. A SLEEP shutdown mode further reduces power consumption to 12µW. The combination of low power and tiny package makes the LTC2351-12 suitable for portable applications.The LTC2351-12 contains six separate differential inputs that are sampled simultaneously on the rising edge of the CONV signal. These six sampled inputs are then converted at a rate of 250ksps per channel.The 83dB common mode rejection allows users to eliminate ground loops and common mode noise by measuring signals differentially from the source.The device converts 0V to 2.5V unipolar inputs differentially, or ±1.25V bipolar inputs also differentially, depending on the state of the BIP pin. Any analog input may swing rail-to-rail as long as the differential input range is maintained.The conversion sequence can be abbreviated to convert fewer than six channels, depending on the logic state of the SEL2, SEL1 and SEL0 inputs.The serial interface sends out the six conversion results in 96 clocks for compatibility with standard serial interfaces.BitsLTC2351-1212LTC2351-1414ApplicationsMultiphase Power MeasurementMultiphase Motor ControlData Acquisition SystemsUninterruptable Power Supplies |
LTC2351-126 Channel, 12-Bit, 1.5Msps Simultaneous Sampling ADC with Shutdown | Analog to Digital Converters (ADC) | 4 | Active | The LTC2351-12 is a 12-bit, 1.5Msps ADC with six simultaneously sampled differential inputs. The device draws only 5.5mA from a single 3V supply, and comes in a tiny 32-pin (5mm × 5mm) QFN package. A SLEEP shutdown mode further reduces power consumption to 12µW. The combination of low power and tiny package makes the LTC2351-12 suitable for portable applications.The LTC2351-12 contains six separate differential inputs that are sampled simultaneously on the rising edge of the CONV signal. These six sampled inputs are then converted at a rate of 250ksps per channel.The 83dB common mode rejection allows users to eliminate ground loops and common mode noise by measuring signals differentially from the source.The device converts 0V to 2.5V unipolar inputs differentially, or ±1.25V bipolar inputs also differentially, depending on the state of the BIP pin. Any analog input may swing rail-to-rail as long as the differential input range is maintained.The conversion sequence can be abbreviated to convert fewer than six channels, depending on the logic state of the SEL2, SEL1 and SEL0 inputs.The serial interface sends out the six conversion results in 96 clocks for compatibility with standard serial interfaces.BitsLTC2351-1212LTC2351-1414ApplicationsMultiphase Power MeasurementMultiphase Motor ControlData Acquisition SystemsUninterruptable Power Supplies |
| Analog to Digital Converters (ADC) | 6 | Active | ||
LTC2353Buffered Dual, 18-Bit, 550ksps/Ch Differential ±10.24V ADC with 30VP-PCommon Mode Range | Development Boards, Kits, Programmers | 6 | Active | The LTC2353-16 is a 16-bit, low noise 2-channel simultaneous sampling successive approximation register (SAR) ADC with buffered differential, wide common mode range picoamp inputs. Operating from a 5V low voltage supply, flexible high voltage supplies, and using the internal reference and buffer, both channels of this SoftSpan™ADC can be independently configured on a conversion-by-conversion basis to accept ±10.24V, 0V to 10.24V, ±5.12V, or 0V to 5.12V signals. One channel may also be disabled to increase throughput on the other channel.The integrated picoamp-input analog buffers, wide input common mode range and 124dB CMRR of the LTC2353-16 allow the ADC to directly digitize a variety of signals using minimal board space and power. This input signal flexibility, combined with ±1LSB INL, no missing codes at 16 bits, and 94.2dB SNR, makes the LTC2353-16 an ideal choice for many high voltage applications requiring wide dynamic range.The LTC2353-16 supports pin-selectable SPI CMOS (1.8V to 5V) and LVDS serial interfaces. Either one or two lanes of data output may be employed in CMOS mode, allowing the user to optimize bus width and throughput.ApplicationsProgrammable Logic ControllersIndustrial Process ControlPower Line MonitoringTest and Measurement |
LTC2353-18Buffered Dual, 18-Bit, 550ksps/Ch Differential ±10.24V ADC with 30VP-PCommon Mode Range | Analog to Digital Converters (ADC) | 1 | Active | The LTC2353-18 is an 18-bit, low noise 2-channel simultaneous sampling successive approximation register (SAR) ADC with buffered differential, wide common mode range picoamp inputs. Operating from a 5V low voltage supply, flexible high voltage supplies, and using the internal reference and buffer, both channels of this SoftSpanTM ADC can be independently configured on a conversion-by-conversion basis to accept ±10.24V, 0V to 10.24V, ±5.12V, or 0V to 5.12V signals. One channel may also be disabled to increase throughput on the other channel.The integrated picoamp-input analog buffers, wide input common mode range and 124dB CMRR of the LTC2353-18 allow the ADC to directly digitize a variety of signals using minimal board space and power. This input signal flexibility, combined with ±3.5LSB INL, no missing codes at 18 bits, and 96.4dB SNR, makes the LTC2353-18 an ideal choice for many high voltage applications requiring wide dynamic range.The LTC2353-18 supports pin-selectable SPI CMOS (1.8V to 5V) and LVDS serial interfaces. Either one or two lanes of data output may be employed in CMOS mode, allowing the user to optimize bus width and throughput.ApplicationsProgrammable Logic ControllersIndustrial Process ControlPower Line MonitoringTest and Measurement |