A
Analog Devices Inc./Maxim Integrated
| Series | Category | # Parts | Status | Description |
|---|---|---|---|---|
| Part | Spec A | Spec B | Spec C | Spec D | Description |
|---|---|---|---|---|---|
| Series | Category | # Parts | Status | Description |
|---|---|---|---|---|
| Part | Spec A | Spec B | Spec C | Spec D | Description |
|---|---|---|---|---|---|
| Part | Category | Description |
|---|---|---|
Analog Devices Inc./Maxim Integrated LTC1879EGN#TRUnknown | Integrated Circuits (ICs) | IC REG BUCK ADJ 1.2A 16SSOP |
Analog Devices Inc./Maxim Integrated LTC2208CUP#TRUnknown | Integrated Circuits (ICs) | IC ADC 16BIT 130MSPS 64-QFN |
Analog Devices Inc./Maxim Integrated ADP2108ACBZ-1.1-R7Obsolete | Integrated Circuits (ICs) | IC REG BUCK 1.1V 600MA 5WLCSP |
Analog Devices Inc./Maxim Integrated EV1HMC832ALP6GObsolete | Development Boards Kits Programmers | EVAL BOARD FOR HMC832ALP6GE |
Analog Devices Inc./Maxim Integrated LTC488ISWUnknown | Integrated Circuits (ICs) | IC LINE RCVR RS485 QUAD 16-SOIC |
Analog Devices Inc./Maxim Integrated LTC6946IUFD-2Obsolete | Integrated Circuits (ICs) | IC CLK/FREQ SYNTH 28QFN |
Analog Devices Inc./Maxim Integrated MAX5556ESA+TObsolete | Integrated Circuits (ICs) | IC DAC/AUDIO 16BIT 50K 8SOIC |
Analog Devices Inc./Maxim Integrated EVAL-FLTR-LD-1RZUnknown | Unclassified | EVAL BRD FOR AD800 SERIES |
Analog Devices Inc./Maxim Integrated | Development Boards Kits Programmers | BOARD EVAL FOR AD9963 |
Analog Devices Inc./Maxim Integrated LTC1296CCSW#TRUnknown | Integrated Circuits (ICs) | IC DATA ACQ SYS 12BIT 5V 20SOIC |
| Series | Category | # Parts | Status | Description |
|---|---|---|---|---|
LTC19863V/5V SIM Power Supply in ThinSOT | Voltage Regulators - DC DC Switching Regulators | 2 | Active | The LTC1986 is a micropower charge pump DC/DC converter that provides power for either 3V or 5V GSM SIM cards. It operates in one of three modes: VOUT= 5V (5V mode), VOUT= VIN(3V mode) or shutdown. The input voltage range is 2.6V to 4.4V and the part can provide 10mA of output current. The LTC1986 allows VINto drop as low as 2.6V by providing a boost feature in 3V mode. In 3V mode, VOUTis connected directly to VINthrough a 2.5Ω switch until VINdrops below 2.85V. When VINis below 2.85V, the part automatically boosts VOUTto maintain a regulated 2.9V output, thereby ensuring VOUTstays within the 3V SIM VCCspecification.Extremely low operating current (14µA typical with no load) and low external parts count make the part ideally suited for small, light load battery-powered applications. The total PCB area of the application circuit shown below is less than 0.045in². Protection features include inrush current limiting, undervoltage lockout, short circuit and thermal overload protection. The LTC1986 is available in a low profile (1mm) SOT-23 package.ApplicationsGSM Cellular TelephonesPCS/DCS Cellular TelephonesPortable POS Terminals |
| Integrated Circuits (ICs) | 10 | Active | ||
| Power Management (PMIC) | 4 | Active | ||
LTC200016-/14-/11-Bit 2.7Gsps DACs | Integrated Circuits (ICs) | 14 | Active | The LTC2000 is a family of 16-/14-/11-bit 2.5Gsps current steering DACs with exceptional spectral purity.The single (1.25Gsps mode) or dual (2.5Gsps mode) port source synchronous LVDS interface supports data rates of up to 1.25Gbps using a 625MHz DDR data clock, which can be either in quadrature or in phase with the data. An internal synchronizer automatically aligns the data with the DAC sample clock.Additional features such as pattern generation, LVDS loopout and junction temperature sensing simplify system development and testing.A serial peripheral interface (SPI) port allows configuration and read back of internal registers. Operating from 1.8V and 3.3V supplies, the LTC2000 consumes 2.2W at 2.5Gsps and 1.3W at 1.25Gsps.ApplicationsBroadband Communication SystemsDOCSIS CMTSDirect RF SynthesisRadarInstrumentationAutomatic Test Equipment |
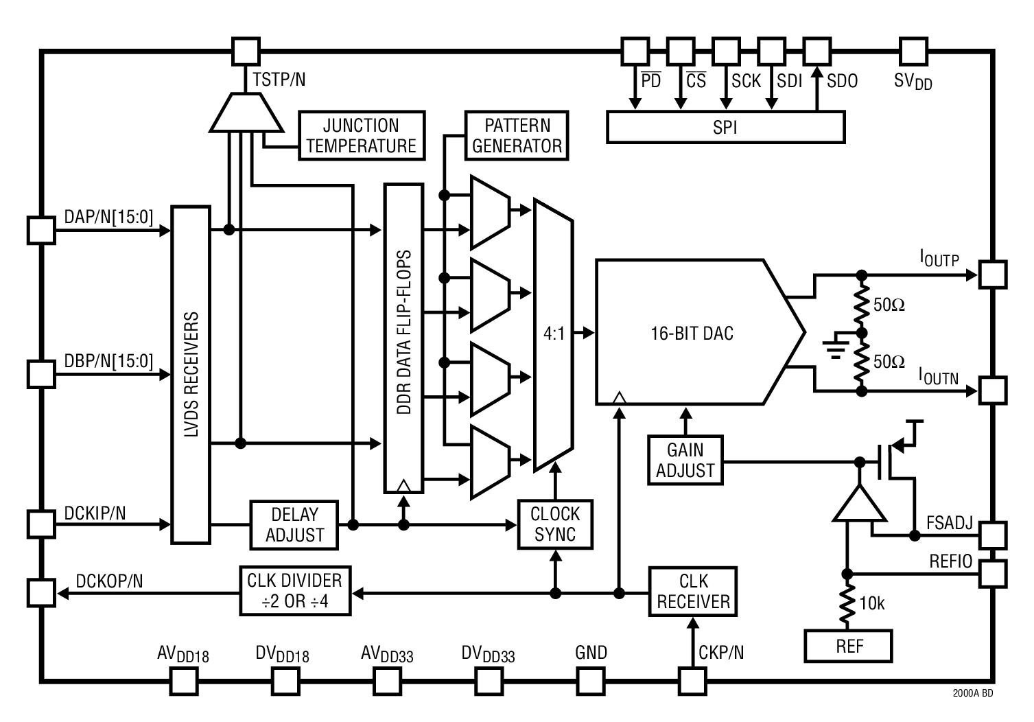
LTC2000A16-/14-/11-Bit 2.7Gsps DACs | Integrated Circuits (ICs) | 4 | Active | The LTC2000A is a family of 16-/14-/11-bit 2.7Gsps current steering DACs with exceptional spectral purity.The single (1.35Gsps mode) or dual (2.7Gsps mode) port source synchronous LVDS interface supports data rates of up to 1.35Gbps using a 675MHz DDR data clock, which can be either in quadrature or in phase with the data. An internal synchronizer automatically aligns the data with the DAC sample clock.Additional features such as pattern generation, LVDS loopout and junction temperature sensing simplify system development and testing.A serial peripheral interface (SPI) port allows configuration and read back of internal registers. Operating from 1.86V and 3.3V supplies, the LTC2000A consumes 2.41W at 2.7Gsps and 1.43W at 1.35Gsps.ApplicationsBroadband Communication SystemsDOCSIS CMTSDirect RF SynthesisRadarInstrumentationAutomatic Test Equipment |
| Integrated Circuits (ICs) | 3 | Active | ||
| Analog Switches, Multiplexers, Demultiplexers | 4 | Active | ||
| Interface | 3 | Active | ||
| Integrated Circuits (ICs) | 9 | Active | ||
| Integrated Circuits (ICs) | 8 | Active | ||