A
Analog Devices Inc./Maxim Integrated
| Series | Category | # Parts | Status | Description |
|---|---|---|---|---|
| Part | Spec A | Spec B | Spec C | Spec D | Description |
|---|---|---|---|---|---|
| Series | Category | # Parts | Status | Description |
|---|---|---|---|---|
| Part | Spec A | Spec B | Spec C | Spec D | Description |
|---|---|---|---|---|---|
| Part | Category | Description |
|---|---|---|
Analog Devices Inc./Maxim Integrated LTC1879EGN#TRUnknown | Integrated Circuits (ICs) | IC REG BUCK ADJ 1.2A 16SSOP |
Analog Devices Inc./Maxim Integrated LTC2208CUP#TRUnknown | Integrated Circuits (ICs) | IC ADC 16BIT 130MSPS 64-QFN |
Analog Devices Inc./Maxim Integrated ADP2108ACBZ-1.1-R7Obsolete | Integrated Circuits (ICs) | IC REG BUCK 1.1V 600MA 5WLCSP |
Analog Devices Inc./Maxim Integrated EV1HMC832ALP6GObsolete | Development Boards Kits Programmers | EVAL BOARD FOR HMC832ALP6GE |
Analog Devices Inc./Maxim Integrated LTC488ISWUnknown | Integrated Circuits (ICs) | IC LINE RCVR RS485 QUAD 16-SOIC |
Analog Devices Inc./Maxim Integrated LTC6946IUFD-2Obsolete | Integrated Circuits (ICs) | IC CLK/FREQ SYNTH 28QFN |
Analog Devices Inc./Maxim Integrated MAX5556ESA+TObsolete | Integrated Circuits (ICs) | IC DAC/AUDIO 16BIT 50K 8SOIC |
Analog Devices Inc./Maxim Integrated EVAL-FLTR-LD-1RZUnknown | Unclassified | EVAL BRD FOR AD800 SERIES |
Analog Devices Inc./Maxim Integrated | Development Boards Kits Programmers | BOARD EVAL FOR AD9963 |
Analog Devices Inc./Maxim Integrated LTC1296CCSW#TRUnknown | Integrated Circuits (ICs) | IC DATA ACQ SYS 12BIT 5V 20SOIC |
| Series | Category | # Parts | Status | Description |
|---|---|---|---|---|
| PMIC | 4 | Active | ||
| PMIC | 24 | Active | ||
LT8580Boost/SEPIC/Inverting DC/DC Converter with 1A, 65V Switch, Soft-Start and Synchronization | PMIC | 12 | Active | The LT8580 is a PWM DC/DC converter containing an internal 1A, 65V switch. The LT8580 can be configured as either a boost, SEPIC or inverting converter.The LT8580 has an adjustable oscillator, set by a resistor from the RT pin to ground. Additionally, the LT8580 can be synchronized to an external clock. The switching frequency of the part may be free running or synchronized, and can be set between 200kHz and 1.5MHz.The LT8580 also features innovativeSHDNpin circuitry that allows for slowly varying input signals and an adjustable undervoltage lockout function.Additional features such as frequency foldback and soft-start are integrated. The LT8580 is available in tiny thermally enhanced 3mm × 3mm 8-lead DFN and 8-lead MSOP packages.APPLICATIONSVFD Bias SuppliesTFT-LCD Bias SuppliesGPS ReceiversDSL ModemsLocal Power Supply |
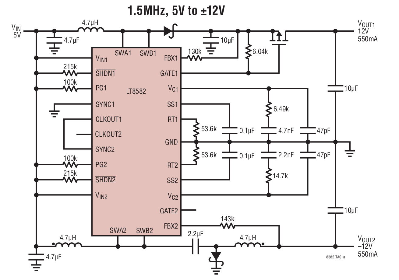
LT8582Dual 3A Boost/Inverting/SEPIC DC/DC Converter with Fault Protection | Voltage Regulators - DC DC Switching Regulators | 4 | Active | The LT8582 is a dual independent channel PWM DC/DC converter with a power good pin and built-in fault protection to help guard against input overvoltage and overtemperature conditions. Each channel consists of a 42V master switch and a 42V slave switch that can be tied together for a total current limit of 3A.The LT8582 is ideal for many local power supply designs. Each channel can be easily configured in boost, SEPIC, inverting, or flyback configurations. Together, the two channels can produce a 12V and a –12V output with 14.4W of combined output power from a 5V input. In addition, the LT8582’s slave switch allows the part to be configured in high voltage, high power charge pump topologies that are more efficient and require fewer components than traditional circuits.The LT8582 also features innovativeSHDNpin circuitry that allows for slowly varying input signals and an adjustable undervoltage lockout function. Additional features such as output short protection, frequency foldback and soft-start are integrated. The LT8582 is available in a 24-pin 7mm × 4mm DFN package.ApplicationsLocal Power SupplyVacuum Fluorescent Display (VFD) Bias SuppliesTFT-LCD Bias SuppliesAutomotive Engine Control Unit (ECU) Power |
| Integrated Circuits (ICs) | 6 | Active | ||
LT860142V Triple Monolithic Synchronous Step-Down Regulator | PMIC | 6 | Active | The LT8601 is a triple channel, current mode, monolithic buck switching regulator with a programmable power-on reset. All regulators are synchronized to a single oscillator with an adjustable frequency from 250kHz to 2.2MHz. The LT8601 can be configured for micropower Burst Mode or Pulse-Skipping operation at light load. Micropower operation results in quiescent current of 30μA with all three regulators operating as shown in the application below with no load applied.The high voltage channels are synchronous buck regulators that operate from an input of 3.0V to 42V. The output currents are up to 1.5A (OUT1) and 2.5A (OUT2). The low voltage channel operates from an input of 2.6V to 5.5V. Internal synchronous power switches provide high efficiency with output currents up to 1.8A. The LT8601 uses a 2-phase clock with channel 1 operating 180° from channels 2 and 3 to reduce input ripple current on both HV and LV inputs. All channels have cycle-by-cycle current limit, providing protection against shorted outputs. Thermal shutdown provides additional protection.The LT8601 is available in a 40-lead 6mm × 6mm QFN package.APPLICATIONSAutomotive SystemsDistributed Supply RegulationIndustrial Controls and Power Supplies |
| DC/DC & AC/DC (Off-Line) SMPS Evaluation Boards | 7 | Active | ||
| Power Management (PMIC) | 8 | Active | ||
LT8604/LT8604CHigh Efficiency 42V/120mA Synchronous Bucks | Voltage Regulators - DC DC Switching Regulators | 8 | Active | The LT8604/LT8604C is a compact, high speed synchronous monolithic step-down switching regulator that delivers up to 120mA to the output with high efficiency at a constant frequency, even up to 2.2MHz. It accepts a wide input voltage range up to 42V and consumes only 2.5μA of quiescent current when operating in Burst Mode. Top and bottom power switches are included with all necessary circuitry to minimize the need for external components.The LT8604C includes BST and INTVCCceramic capacitors for a more compact solution while having SYNC/MODE and HYST pins. The SYNC/MODE pin selects the regulator’s operation between forced continuous mode, for predictive interference in sampling systems, Burst Mode, for increased efficiency at light loads or spread spectrum for Low EMI. It also allows synchronization to an external clock to further increase signal to noise ratio in high-resolution acquisition systems.A PG flag signals when VOUTis within ±7.5% of the programmed output voltage and when in fault conditions. Thermal shutdown provides additional protection.ApplicationsIndustrial SensorsIndustrial Internet of Things4mA to 20mA Current LoopsFlow MetersAutomotive Housekeeping Supplies |
LT8606LT8606B42V, 350mA Synchronous Step-Down Regulator with 2.5μA Quiescent Current | PMIC | 19 | Active | The LT8606 is a compact, high efficiency, high speed synchronous monolithic step-down switching regulator that consumes only 1.7μA of non-switching quiescent current. The LT8606 can deliver 350mA of continuous current. Low ripple Burst Mode operation enables high efficiency down to very low output currents while keeping the output ripple below 10mVP-P. Internal compensation with peak current mode topology allows the use of small inductors and results in fast transient response and good loop stability. The EN/UV pin has an accurate 1V threshold and can be used to program VINundervoltage lockout or to shut down the LT8606. The PG pin signals when VOUTis within ±8.5% of the programmed output voltage as well as fault conditions.The MSOP package includes a SYNC pin to synchronize to an external clock, or to select Burst Mode operation or pulse-skipping with or without spread-spectrum; the TR/SS pin programs soft-start or tracking. The DFN package omits these pins and can be purchased in pulse-skipping or Burst Mode operation variety.ApplicationsGeneral Purpose Step-Down ConverterLow EMI Step Down |