A
Analog Devices Inc./Maxim Integrated
| Series | Category | # Parts | Status | Description |
|---|---|---|---|---|
| Part | Spec A | Spec B | Spec C | Spec D | Description |
|---|---|---|---|---|---|
| Series | Category | # Parts | Status | Description |
|---|---|---|---|---|
| Part | Spec A | Spec B | Spec C | Spec D | Description |
|---|---|---|---|---|---|
| Part | Category | Description |
|---|---|---|
Analog Devices Inc./Maxim Integrated LTC1879EGN#TRUnknown | Integrated Circuits (ICs) | IC REG BUCK ADJ 1.2A 16SSOP |
Analog Devices Inc./Maxim Integrated LTC2208CUP#TRUnknown | Integrated Circuits (ICs) | IC ADC 16BIT 130MSPS 64-QFN |
Analog Devices Inc./Maxim Integrated ADP2108ACBZ-1.1-R7Obsolete | Integrated Circuits (ICs) | IC REG BUCK 1.1V 600MA 5WLCSP |
Analog Devices Inc./Maxim Integrated EV1HMC832ALP6GObsolete | Development Boards Kits Programmers | EVAL BOARD FOR HMC832ALP6GE |
Analog Devices Inc./Maxim Integrated LTC488ISWUnknown | Integrated Circuits (ICs) | IC LINE RCVR RS485 QUAD 16-SOIC |
Analog Devices Inc./Maxim Integrated LTC6946IUFD-2Obsolete | Integrated Circuits (ICs) | IC CLK/FREQ SYNTH 28QFN |
Analog Devices Inc./Maxim Integrated MAX5556ESA+TObsolete | Integrated Circuits (ICs) | IC DAC/AUDIO 16BIT 50K 8SOIC |
Analog Devices Inc./Maxim Integrated EVAL-FLTR-LD-1RZUnknown | Unclassified | EVAL BRD FOR AD800 SERIES |
Analog Devices Inc./Maxim Integrated | Development Boards Kits Programmers | BOARD EVAL FOR AD9963 |
Analog Devices Inc./Maxim Integrated LTC1296CCSW#TRUnknown | Integrated Circuits (ICs) | IC DATA ACQ SYS 12BIT 5V 20SOIC |
| Series | Category | # Parts | Status | Description |
|---|---|---|---|---|
DS1673Portable System Controller | Integrated Circuits (ICs) | 11 | Active | The DS1673 portable system controller is a circuit that incorporates many of the functions necessary for low-power portable products integrated into one chip. The device provides a real-time clock (RTC), NV RAM controller, microprocessor monitor, and a 3-channel, 8-bit analog-to-digital converter (ADC). Communication with the DS1673 is established through a simple 3-wire interface.The RTC provides seconds, minutes, hours, day, date, month, and year information with leap year compensation. The RTC also provides an alarm interrupt. This interrupt works when the DS1673 is powered by the system power supply or when in battery-backup operation, so the alarm can be used to wake up a system that is powered down.Automatic backup and write protection of an external SRAM is provided through the VCCO, active-low CEOL, and active-low CEOH pins. The backup energy source used to power the RTC is also used to retain RAM data in the absence of VCCthrough the VCCOpin. The chip-enable outputs to RAM (active-low CEOL and active-low CEOH) are controlled during power transients to prevent data corruption. |
| Clock/Timing | 2 | Obsolete | ||
DS1678Real-Time Event Recorder | Development Boards, Kits, Programmers | 7 | Active | The DS1678 real-time clock (RTC) event recorder records the time and date of a nonperiodic, asynchronous event each time the active-low INT pin is activated. The device records the seconds, minutes, hours, date, day of the week, month, year, and century when the first event occurs, and starts the 16-bit elapsed time counter (ETC). Subsequent events trigger the recording of the ETC into the event-log memory. This allows for up to 1025 events to be logged. Events can be logged while the device is operating from either VCCor VBAT. |
| Integrated Circuits (ICs) | 4 | Active | ||
DS1683Total-Elapsed-Time and Event Recorder with Alarm | Clock/Timing | 2 | Active | The DS1683 is an integrated elapsed-time recorder containing a factory-calibrated, low-temperature-coefficient RC time base that eliminates the need for an external crystal. Using EEPROM technology to maintain data in the absence of power, the DS1683 requires no backup power source. The DS1683 detects and records the number of falling edge transitions on the EVENT pin as well as the total cumulative time that the EVENT pin is held high. The ALARM pin alerts the user when the total time accumulated equals or exceeds the user-programmed alarm value, or when the total number of events equals or exceeds the user-programmed alarm value. The polarity of the open-drain ALARM pin can be programmed to either drive low or become high impedance upon an alarm condition. The DS1683 is ideal for applications that monitor the total amount of time that a device has been in operation and/or the number of uses since inception service, repair, or last calibration.ApplicationsAny System Where Time-of-Use is Important to TrackHigh-Temp, Rugged, Industrial Applications Where Vibration or Shock Could Damage a Quartz CrystalPower-on-Time Recorder |
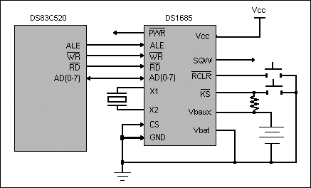
DS16853V/5V Real-Time Clock | Clock/Timing | 47 | Active | The DS1685/DS1687 are real-time clocks (RTCs) designed as successors to the industry-standard DS1285,DS1385, DS1485, and DS1585 PC RTCs. These devices provide the industry-standard DS1285 clock function with either +3.0V or +5.0V operation. The DS1685 also incorporates a number of enhanced features including a silicon serial number, power-on/off control circuitry, 242 bytes of user NV SRAM, and 32.768kHz output for sustaining power management activities.The DS1685/DS1687 power-control circuitry allows the system to be powered on by an external stimulus such as a keyboard or by a time and date (wake-up) alarm. The PWR output pin can be triggered by one or either of these events, and can be used to turn on an external power supply. The PWR pin is under software control, so that when a task is complete, the system power can then be shut down.The DS1685 is a clock/calendar chip with the features described above. An external crystal and battery are the only components required to maintain time-of-day and memory status in the absence of power. The DS1687 incorporates the DS1685 chip, a 32.768kHz crystal, and a lithium battery in a complete, self-contained timekeeping EDIP. The entire unit is fully tested at Dallas Semiconductor such that a minimum of 10 years of timekeeping and data retention in the absence of VCCis guaranteed.ApplicationsEmbedded SystemsNetwork Hubs, Switches, RoutersSecurity SystemsUtility Meters |
DS16873V/5V Real-Time Clock | Real Time Clocks | 8 | Active | The DS1685/DS1687 are real-time clocks (RTCs) designed as successors to the industry-standard DS1285,DS1385, DS1485, and DS1585 PC RTCs. These devices provide the industry-standard DS1285 clock function with either +3.0V or +5.0V operation. The DS1685 also incorporates a number of enhanced features including a silicon serial number, power-on/off control circuitry, 242 bytes of user NV SRAM, and 32.768kHz output for sustaining power management activities.The DS1685/DS1687 power-control circuitry allows the system to be powered on by an external stimulus such as a keyboard or by a time and date (wake-up) alarm. The PWR output pin can be triggered by one or either of these events, and can be used to turn on an external power supply. The PWR pin is under software control, so that when a task is complete, the system power can then be shut down.The DS1685 is a clock/calendar chip with the features described above. An external crystal and battery are the only components required to maintain time-of-day and memory status in the absence of power. The DS1687 incorporates the DS1685 chip, a 32.768kHz crystal, and a lithium battery in a complete, self-contained timekeeping EDIP. The entire unit is fully tested at Dallas Semiconductor such that a minimum of 10 years of timekeeping and data retention in the absence of VCCis guaranteed.ApplicationsEmbedded SystemsNetwork Hubs, Switches, RoutersSecurity SystemsUtility Meters |
| Integrated Circuits (ICs) | 2 | Obsolete | ||
| Clock/Timing | 8 | Obsolete | ||
| Integrated Circuits (ICs) | 1 | Obsolete | ||