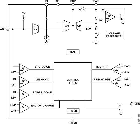
| Battery Chargers | 2 | Active | |
ADP23001.2 A, 20 V, 700 kHz Nonsynchronous Step-down Switching Regulator | Voltage Regulators - DC DC Switching Regulators | 3 | Active | The ADP2300 /ADP2301are compact, constant-frequency, current-mode, step-down dc-to-dc regulators with integrated power MOSFET. The ADP2300 / ADP2301 devices run from any input voltage from 3.0 V up to 20 V, making them suitable for a wide range of applications. A precise, low voltage internal reference makes these devices ideal for generating a regulated output voltage as low as 0.8 V, with ±2% accuracy, for up to 1.2 A load current.There are two frequency options: the ADP2300 runs at 700 kHz and the ADP2301 runs at 1.4 MHz. These options allow users to make decisions based on the trade-off between efficiency and the size of the total solution. Current-mode control provides fast and stable line and load transient performance. Each ADP2300 / ADP2301 device includes an internal soft start to prevent inrush current at power up. Other key safety features include short-circuit protection, thermal shutdown (TSD) and input undervoltage lockout (UVLO). Precision enable pin threshold voltage allows ADP2300 / ADP2301 to be easily sequenced from other input/output supplies, or the enable pin can be used as a programmable UVLO input by using resistive divider.The ADP2300 / ADP2301 are available in a 6-lead TSOT package and are rated for the −40°C to +125°C junction temperature range.APPLICATIONSLDO replacement for digital load applicationsIntermediate power rail conversionCommunications and networkingIndustrial and instrumentationHealthcare and MedicalConsumer |
| Power Management (PMIC) | 2 | Active | |
ADP23022A, 700KHz NonSynchronous Step-Down DC-DC Switching Regulator | PMIC | 8 | Active | The ADP2302 /ADP2303are fixed frequency, current-mode control, step-down, dc-to-dc regulators with an integrated power MOSFET. The ADP2302 / ADP2303 can run from an input voltage of 3.0 V to 20 V, which makes them suitable for a wide range of applications. The output voltage of the ADP2302 / ADP2303 can be down to 0.8 V for the adjustable version, while the fixed output version is available in preset output voltage options of 5.0 V, 3.3 V, and 2.5 V. The 700 kHz operating frequency allows small inductor and ceramic capacitors to be used, providing a compact solution. Current mode control provides fast and stable line and load transient performance. The ADP2302 / ADP2303 have integrated soft start circuitry to prevent a large inrush current at power-up. The power-good signal can be used to sequence devices that have an enable input. The precision enable threshold voltage allows the part to be easily sequenced from other input/output supplies. Other key features include undervoltage lockout (UVLO), overvoltage protection (OVP), thermal shutdown (TSD), and overcurrent protection (OCP).The ADP2302/ADP2303 devices are available in the 8-lead, SOIC package with exposed paddle and are rated for the −40oC to +125oC junction temperature range.APPLICATIONSIntermediate power rail conversionDC-to-DC point of load applicationsCommunications and networking equipmentsIndustrial and instrumentationHealthcare and MedicalConsumer electronics |
ADP23033A, 700KHz NonSynchronous Step-Down DC-DC Switching Regulator | Evaluation Boards | 7 | Active | TheADP2302/ ADP2303 are fixed frequency, current-mode control, step-down, dc-to-dc regulators with an integrated power MOSFET. The ADP2302 / ADP2303 can run from an input voltage of 3.0 V to 20 V, which makes them suitable for a wide range of applications. The output voltage of the ADP2302 / ADP2303 can be down to 0.8 V for the adjustable version, while the fixed output version is available in preset output voltage options of 5.0 V, 3.3 V, and 2.5 V. The 700 kHz operating frequency allows small inductor and ceramic capacitors to be used, providing a compact solution. Current mode control provides fast and stable line and load transient performance. The ADP2302/ADP2303 have integrated soft start circuitry to prevent a large inrush current at power-up. The power-good signal can be used to sequence devices that have an enable input. The precision enable threshold voltage allows the part to be easily sequenced from other input/output supplies. Other key features include undervoltage lockout (UVLO), overvoltage protection (OVP), thermal shutdown (TSD), and overcurrent protection (OCP).The ADP2302 / ADP2303 devices are available in the 8-lead, SOIC package with exposed paddle and are rated for the −40oC to +125oC junction temperature range.APPLICATIONSIntermediate power rail conversionDC-to-DC point of load applicationsCommunications and networking equipmentIndustrial and instrumentationConsumer electronicsHealthcare and Medical |
ADP2311Dual 1 A, 18 V, Synchronous Step-Down Regulator with Fail-Safe Voltage Monitoring | Development Boards, Kits, Programmers | 5 | Active | The ADP2311 is a fully integrated, dual output, synchronous step-down dc-to-dc regulator. The regulator operates from input voltages of 4.5 V to 18 V, and the output can regulate down to 0.6 V. Each channel can provide up to 1 A of continuous output current.The ADP2311 integrates the high-side and low-side MOSFETs to provide a very high efficiency, compact solution. Both channels of the regulator run at 180° out of phase to reduce the input ripple current and the input capacitor size, thereby helping to lower system electromagnetic interference (EMI). The ADP2311 also integrates internal compensation and soft start circuitry to simplify the design.An on-chip watchdog timer can reset the microprocessor if it fails to strobe within a preset timeout period. Accurate voltage monitoring circuitry and a power fail comparator provide a controlled power-up and power-down sequence to enhance system reliability.The ADP2311 also includes undervoltage lockout (UVLO), overvoltage protection (OVP), overcurrent protection (OCP), and thermal shutdown (TSD).The ADP2311 operates over the −40°C to +125°C junction temperature range and is available in a 24-lead LFCSP package.ApplicationsIndustrial and instrumentationHealthcare and medicalDC-to-DC point of load applications |
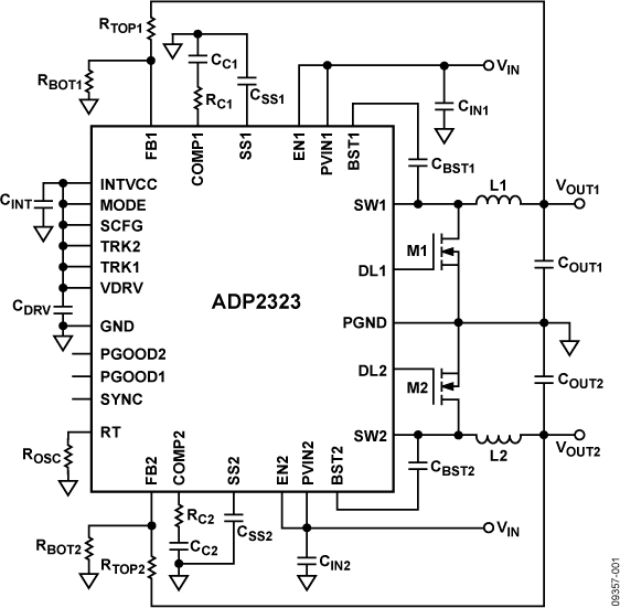
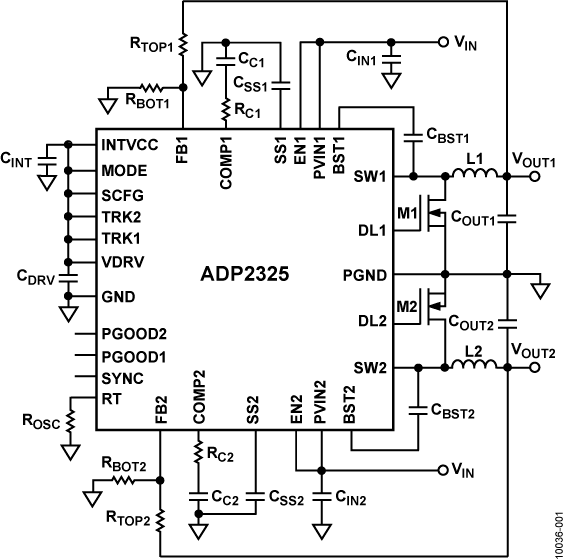
ADP2323Dual 3A, 20V Synchronous Step-Down Regulator with Integrated High-Side Mosfet | Integrated Circuits (ICs) | 1 | Active | The ADP2323 is a full featured, dual output, step-down dc-to-dc regulator based on current-mode architecture. The ADP2323 integrates two high-side power MOSFETs and two low-side drivers for the external N-channel MOSFETs. The two pulse-width mod-ulation (PWM) channels can be configured to deliver dual 3 A outputs or a parallel-to-single 6 A output. The regulator operates from input voltages of 4.5 V to 20 V, and the output voltage can be as low as 0.6 V.The switching frequency can be programmed between 250 kHz and 1.2 MHz, or synchronized to an external clock to minimize interference in multirail applications. The dual PWM channels run 180° out of phase, thereby reducing input current ripple as well as reducing the size of the input capacitor.The bidirectional synchronization pin can be programmed at a 60°, 90°, or 120° phase shift, providing the possibility for a stackable multiphase power solution.The ADP2323 can be set to operate in pulse-frequency modulation (PFM) mode at a light load for higher efficiency or in forced PWM for noise sensitive applications. External compensation and soft start provide design flexibility. Independent enable inputs and power good outputs provide reliable power sequencing. To enhance system reliability, the device also includes undervoltage lockout (UVLO), overvoltage protection (OVP), overcurrent pro-tection (OCP), and thermal shutdown (TSD).The ADP2323 operates over the −40°C to +125°C junction temperature range and is available in a 32-lead LFCSP_WQ package.APPLICATIONCommunication infrastructureNetworking and serversIndustrial and instrumentationHealthcare and medicalIntermediate power rail conversionDC-to-dc point of load applications |
| Power Management (PMIC) | 2 | Active | |
| Integrated Circuits (ICs) | 3 | Active | |
| DC/DC & AC/DC (Off-Line) SMPS Evaluation Boards | 10 | Active | |